基於NCV8852的車載USB電源設計
發布時間:2014-02-16 來源:李楨(高級應用工程師) 責任編輯:cicy
車載USB係統的架構為: 從汽車蓄電池取電,經過降壓電路後得到5V的穩定電源,提供給USB的VBUS。汽車蓄電池的電壓並不是一個穩定的電壓,其變化範圍是非常大的,以小型乘用車為例,其蓄電池電壓典型值為13V, 電壓範圍為9~16V, 在啟停等惡劣情況下,會低至6V,甚至更低。 不少整車廠對USB電源有著非常嚴苛的要求,6V電池電壓下要保證5V輸出,考慮到輸入端的反極性保護及線損,USB電源的輸入端電壓會更低。 這對車載USB電源的設計是個挑戰。
Buck電路是最常用的降壓開關電源。圖1所示為非同步的Buck電路。

圖1. 非同步buck電路結構
其工作原理為,當上管S1開通時,電源VIN向負載供電,電感L1儲能,電感上的電壓為VIN-VO。當上管S1關閉後,電感L1向負載提供能量,電感上的電壓為-VO。圖二所示為電流連續模式下的BUCK電路的工作原理及波形。根據電感伏秒平衡可以得到
…………(1)
最後可以解出
…………(2)

圖2. 電流連續模式下的非同步buck的工作原理
常用的BUCK電路,出於成本考慮,會選用N溝道MOSFET。但是在車載USB電源的應用中,成本較高的P溝道MOSFET卻更有優勢。
根據公式2,如果需要實現在VIN=5.7V下,保證VO=5V。 那麼最大占空比為,![]()
88%隻是理想情況下的理論計算值。實際中,需要考慮續流二極管D1的壓降,開關管S1的導通壓降,以及電感L1的直流阻抗的壓降,如圖3所示。
開關管閉合時, 不考慮電流紋波,電感上的電壓為:
…………(3)
其中, IO 為輸出電流, Rdson為上管MOSFET的導通電阻,DCR 為電感的直流阻抗。
開關管管斷開時,不考慮電流紋波,電感上的電壓為:
…………(4)
VD 為二極管的正向壓降

圖3. 考慮寄生參數的非同步Buck 電路工作原理
根據電感的伏秒平衡,可以得到實際的占空比為:
…………(5)
取VIN=5.7V,VO=5V,IO=2A,VD=0.3V, Rdson=50mΩ, DCR=70mΩ, 可以計算所需要的占空比為:![]()
如果選擇N溝道MOSFET做為開關S1,驅動電壓要高於VIN,需要用自舉電路,通過每個周期對自舉電容充電來驅動NMOS,這種驅動結構在如此大的占空比的應用中問題很多。而采用P溝道MOSFET,通常可以做到100%的占空比,即常開。在常開的情況下,我們可以得到:
…………(6)
取VO=5V,IO=2A,VD=0.3V, Rdson=50mΩ, DCR=70mΩ, 可以得到該情況下,輸入電壓最低可為:
V
第二頁:基於NCV8852的車載USB電源設計
[page]
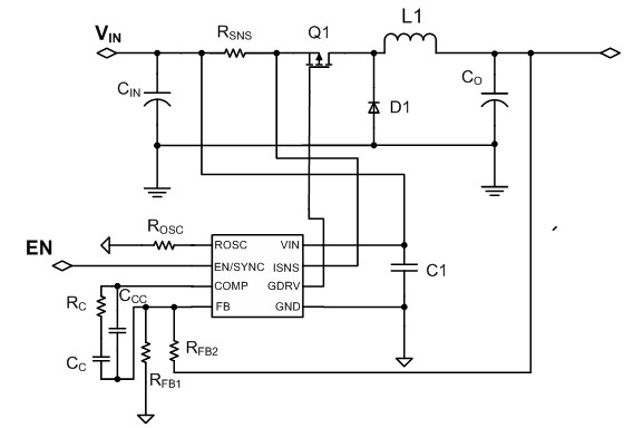
二. 基於NCV8852的車載USB電源設計
NCV8852是一款外接P溝道MOSFET的非同步BUCK 控製器。輸入電壓可高達44V,適用於12V蓄電池係統。 采用峰值電流控製,係統易於穩定,響應快。可通過在ROSC管腳外接電阻將工作頻率設定在100kHz 到500kHz。圖4為NCV8852的典型應用電路。ISNS管腳檢測上管電流,用於峰值電流控製以及過流保護。COMP管腳為誤差放大器的輸出,外接RC電路以補償環路。

圖4. NCV8852的典型應用電路
用NCV8852設計USB電源,輸入電壓範圍VIN=5.7~16V,典型值VIN_TYP=12V, 輸出電壓VO =5V, 輸出電流IO=2.5A, 工作頻率fs=170kHz.
Buck 電路工作的最惡劣條件為輸入電壓最高時,此時其電流紋波最大,峰值電流最高。
1. 設定工作頻率
NCV8852的工作頻率,可根據如下公式設定:
…………(7)
當設置為170kHz時, 將ROSC開路即可。
2. 占空比
最高工作電壓下,占空比最小為:
![]()
最低工作電壓下,占空比最大為:

3. 選擇電感
電感主要有紋波電流ΔI決定。 通常將ΔI設定為典型輸入電壓下,最大輸出電流的30%~50%, 這裏取為30%。
電感值為:
考慮30%的裕量, 選取電感的直流電流大於3.2A,飽和電流大於3.9A。選取WURTH電感744770122,感值22uH, 直流電阻45mΩ,最大直流電流4.1A, 最大飽和電流5A。
4.選取電流檢測電阻
…………(11)
VCL: 過流門限電壓,為100mV.ICL:過流保護電流值,設定限流值為最大峰值電流的1.3~1.5倍。選取25mΩ采樣電阻,過流保護值設為4A。
5. MOSFET選擇
MOSFET承受的最高電壓為 VINMAX , 考慮到拋負載保護,選取耐壓40V以上的MOS。MOSFET的損耗,可由以下公式估算,
導通損耗:

tON, tOFF 為MOSFET開通和關斷時間。
ISINK: 為驅動下拉電流,NCV8852的驅動下拉電流典型值為200mA.
ISRC: 為驅動的輸出電流,NCV8852的驅動輸出電流典型值為200mA
選取ONSEMI的NVTFS5116PL, 耐壓60V, 導通電阻Rdson=52mΩ@VGS=10V, QGD=8nC, 封裝u8FL, 參考熱阻(芯片結溫到環境溫度)47OC/W。
由QGD可先計算出MOSFET的開通關斷時間為:

計算MOSFET功耗:
在最高輸入電壓下
第三頁:基於NCV8852的車載USB電源設計(二)
[page]
6. 續流二極管的選擇
續流二極管上的最大反向壓降為VINMAX ,流過二極管的最大峰值電流為2.96A, 流過二極管的最大平均電流為
…………(18)
建議二極管正向電流為流過二級管的平均電流的1.5倍。這裏選取ONSEMI的MBRA340, 最大正向平均電流為3A, 反向耐壓40V, SMA封裝,參考熱阻為81oC/W。2.5A,100oC結溫時的正向導通壓降約為0.32V
二極管損耗(忽略寄生電容產生的損耗)為:
…………(19)
最高結溫為:
…………(20)
7. 輸出電容的選擇
輸出電容紋波主要由兩部分組成,一部分為電容ESR產生的紋波,另一部分為電容產生的紋波。

如果選取電解電容,需要保證輸出電容電流的有效值要小於電解電容允許的最大紋波電流。
選取22uF的瓷片電容,ESR產生的紋波可忽略,則輸出紋波為:
8. 輸入電容的選擇
忽略電感電流紋波,輸入電容電流的有效值為:
…………(25)
如果選擇電解電容,需要保證輸出電容電流的有效值要小於電解電容允許的最大紋波電流。
第四頁:基於NCV8852的車載USB電源設計(三)
[page]

ACSA為NCV8852電流檢測運放的增益。VCOMP到VO 的傳遞函數為:
…………(28)
係統有一個極點,和一個零點。如果用瓷片電容,則可以忽略由ESR產生的零點。
NCV8852采用的電壓型運放,其反饋電路如圖6所示。

圖6. NCV8852輸出電壓誤差放大器
寫出VO到VCOMP的傳遞函數
…………(29)
除去零點處的極點,還有一個零點和一個極點,如果不接CCC,則隻有一個零點。
通常當係統的增益曲線,能夠以-1斜率(-20db/dec)穿越0db線時,可以獲得較好的相位欲度。為此需要滿足:
…………(30)
Fc為係統開環傳遞函數的穿越頻率,通常取為開關頻率的1/6以下, FRC為主電路傳遞函數的極點的頻率, AP0 為主電路傳遞函數的低頻增益, AEM 為反饋電路傳遞函數的中頻增益。

取Fc=17kHz。 已知, CO =22uF, RSNS=25mΩ, ACSA=2V/V, RFB2=52.5kΩ。
可以求得RC =6.2kΩ。
反饋電路的零點要放在主電路的極點附近,所以有:
計算得CC=7.1nF, 選取CC =8.2nF。
因為電路采取用瓷片電容,所以不用去消除由ESR造成的零點。CCC 不接。 如果采用的是電解電容則需要把反饋電路的極點放到主電路ESR零點附近。可根據下式計算CCC
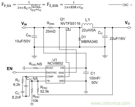
圖7. NCV8852 5V,2.5A 車載USB電源設計實例電路圖
|
元件
|
描述
|
封裝
|
廠家
|
型號
|
|
L1
|
22uH, DCR(typ)=45mΩ, IR=4.1A, ISAT=5A
|
SMD
|
Wurth
|
744770122
|
|
Q1
|
MOSFET,60V, Rdson=52mΩ@VGS=10V
|
u8FL
|
Onsemi
|
NVTFS5116PL
|
|
D1
|
肖特基二極管,3A,40V
|
SMA
|
Onsemi
|
MBRA340
|
|
U1
|
PMOS BUCK控製器
|
SO8
|
Onsemi
|
NCV8852
|
|
CIN
|
陶瓷電容,10uF,50V
|
1210
|
|
|
|
CO
|
陶瓷電容,22uF,16V
|
1210
|
|
|
|
C1
|
陶瓷電容, 100nF,50V
|
0603
|
|
|
|
CC
|
陶瓷電容, 8.2nF,16V
|
0603
|
|
|
|
CCC
|
不焊
|
0603
|
|
|
|
RSNS
|
電流檢測電阻,25mΩ, 0.5W
|
2010
|
|
|
|
RC
|
電阻,精度 1%, 6.2k
|
0603
|
|
|
|
RFB1
|
電阻,精度1%,10k
|
0603
|
|
|
|
RFB2
|
電阻,精度1%,52.5k
|
0603
|
|
|
|
ROSC
|
不焊
|
0603
|
|
|

圖8. NCV8852電路實測工作波形
- 噪聲中提取真值!瑞盟科技推出MSA2240電流檢測芯片賦能多元高端測量場景
- 10MHz高頻運行!氮矽科技發布集成驅動GaN芯片,助力電源能效再攀新高
- 失真度僅0.002%!力芯微推出超低內阻、超低失真4PST模擬開關
- 一“芯”雙電!聖邦微電子發布雙輸出電源芯片,簡化AFE與音頻設計
- 一機適配萬端:金升陽推出1200W可編程電源,賦能高端裝備製造
- 邊緣AI的發展為更智能、更可持續的技術鋪平道路
- 每台智能體PC,都是AI時代的新入口
- IAR作為Qt Group獨立BU攜兩項重磅汽車電子應用開發方案首秀北京車展
- 構建具有網絡彈性的嵌入式係統:來自行業領袖的洞見
- 數字化的線性穩壓器
- 車規與基於V2X的車輛協同主動避撞技術展望
- 數字隔離助力新能源汽車安全隔離的新挑戰
- 汽車模塊拋負載的解決方案
- 車用連接器的安全創新應用
- Melexis Actuators Business Unit
- Position / Current Sensors - Triaxis Hall


