電源設計技巧十例:電池電量監測計提供精確電量值
發布時間:2013-07-30 責任編輯:Cynthiali
【導讀】隨sui著zhe對dui長chang運yun行xing時shi間jian產chan品pin的de需xu求qiu不bu斷duan增zeng長chang,係xi統tong設she計ji人ren員yuan需xu要yao一yi款kuan更geng為wei精jing確que的de監jian測ce電dian量liang的de解jie決jue方fang案an。電dian池chi電dian量liang監jian測ce計ji便bian是shi自zi動dong監jian控kong電dian池chi電dian量liang的deIC,它可以用於各種結構中,其擁有驗證特性,並允許在許多兩節電池供電的應用中使用。
電源設計技巧十例之一:為電源選擇最佳工作頻率
電源設計技巧十例之二:如何解決電源噪聲
電源設計技巧十例之三:多相升壓轉換器改裝
電源設計技巧十例之四:DPPM電池充電器
盡管電壓測量已經單獨被用於許多便攜式產品估算電池的剩餘電量,但是這種方法可能存在高達 50% 的誤差。電池電壓和電量之間的關係會隨放電率、溫(wen)度(du)和(he)電(dian)池(chi)老(lao)化(hua)程(cheng)度(du)而(er)有(you)所(suo)不(bu)同(tong)。例(li)如(ru),相(xiang)比(bi)相(xiang)同(tong)電(dian)量(liang)損(sun)耗(hao)的(de)低(di)放(fang)電(dian)率(lv),高(gao)放(fang)電(dian)率(lv)會(hui)帶(dai)來(lai)更(geng)大(da)的(de)壓(ya)降(jiang)。當(dang)電(dian)池(chi)在(zai)不(bu)同(tong)溫(wen)度(du)下(xia)放(fang)電(dian)時(shi),我(wo)們(men)會(hui)注(zhu)意(yi)到(dao)一(yi)些(xie)類(lei)似(si)的(de)特(te)征(zheng)。
隨(sui)著(zhe)對(dui)長(chang)運(yun)行(xing)時(shi)間(jian)產(chan)品(pin)的(de)需(xu)求(qiu)不(bu)斷(duan)增(zeng)長(chang),係(xi)統(tong)設(she)計(ji)人(ren)員(yuan)需(xu)要(yao)一(yi)款(kuan)更(geng)為(wei)精(jing)確(que)的(de)解(jie)決(jue)方(fang)案(an)。在(zai)一(yi)個(ge)寬(kuan)範(fan)圍(wei)的(de)應(ying)用(yong)功(gong)率(lv)級(ji)中(zhong),使(shi)用(yong)電(dian)池(chi)電(dian)量(liang)監(jian)測(ce)計(ji) IC 來測量流入或流出電池的電荷,將得到一種更好的電池電量估算方法。
電池電量監測計原理
電池電量監測計就是一種自動監控電池電量的 IC,其向做出係統電源管理決定的處理器報告監控情況。一個不錯的電池電量監測計至少需要一些測量電池電壓、電池組溫度和電流的方法、一顆微處理器、以及一種業經驗證的電池電量監測計算法。
bq2650x 和 bq27x00 均為完整的電池電量監測計,其擁有一個用於電壓和溫度測量的模數轉換器 (ADC) 以及一個電流和充電感應 ADC。這些電池電量監測計還擁有一顆運行 TI 電池電量監測計算法的內部微處理器。這些算法將對鋰離子 (Li-ion) 電池的自放電、老化、溫度和放電率進行補償。該微處理器可以使主機係統處理器不用進行沒完沒了的計算。
電池電量監測計提供了諸如“電量剩餘狀態”等信息,同時 bq27x00 係統還提供了“剩餘運行時間”信息。主機在任何時候都可以詢問到這種信息,並由主機來決定是通過 LED 還是通過屏幕顯示消息來通知最終用戶有關電池的信息。由於係統處理器隻需要一個 12C 或一個 HDQ 通信驅動,因此使用電池電量監測計非常簡單。
電池組電路描述
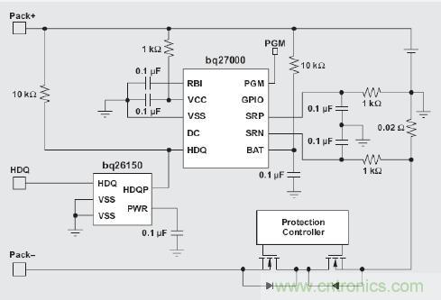
圖1為電池組中的應用電路。根據所使用電池電量監測計IC的不同,電池組至少具有三到四個可用外部終端。

圖1:典型的應用電路
VCC 和 BAT 引腳將接入電池電壓,用於 IC 功率和電池電壓的測量。一隻低阻值感應電阻被安裝在電池的接地端,以使感應電阻兩端的電壓能夠被電池電量監測計的高阻抗 SRP 和 SRN shurujiankongdao。liujingganyingdianzudedianliuyouzhuyuwomenquedingdianchideyichongdianlianghuoyifangdianliang。zaixuanzeganyingdianzuzhishi,shejirenyuanbixukaolvdaoqiliangduandedianyabuyinggaichaoguo 100 mV。太小的電阻值在低電流條件下可能會帶來誤差。電路板布局必須確保 SRP 和 SRN 到感應電阻的連接盡可能地靠近感應電阻的各個端點;即 Kelvin 連接測量。
HDQ/SDA 和 SCL yinjiaojunweikailouqijian,erzhedouyaoqiuyouyigewaibushangladianzu。zhezhongdianzuyinggaiweiyuzhujicehuozhuyingyongceshang,yishidianchidianliangjiancejideshuimiangongnengzaidianchizuyubianxieshishebeidelianjieduankaiyihounenggoubeijihuo。tuijiandeshangladianzuqizhiwei10kΩ。
電池組驗證
便(bian)攜(xie)式(shi)設(she)備(bei)的(de)可(ke)充(chong)電(dian)電(dian)池(chi)必(bi)須(xu)在(zai)設(she)備(bei)壽(shou)命(ming)結(jie)束(shu)之(zhi)前(qian)得(de)到(dao)更(geng)換(huan)。這(zhe)就(jiu)給(gei)那(na)些(xie)提(ti)供(gong)便(bian)宜(yi)的(de)替(ti)代(dai)電(dian)池(chi)的(de)廠(chang)商(shang)打(da)開(kai)了(le)一(yi)個(ge)巨(ju)大(da)的(de)市(shi)場(chang),而(er)這(zhe)些(xie)電(dian)池(chi)可(ke)能(neng)並(bing)沒(mei)有(you)原(yuan)始(shi)設(she)備(bei)製(zhi)造(zao)商(shang)要(yao)求(qiu)的(de)安(an)全(quan)和(he)保(bao)護(hu)電(dian)路(lu)。
因此,除了電池電量監測計功能以外,電池組可能還包括驗證特性(請參見圖 2)。主機將驗證包含計算循環冗餘碼校驗 (CRC) IC(TI的bq26150)的電池組。這種 CRC 基於這種身份驗證以及在 IC 中秘密定義的 CRC 多項式之上。主機還對 CRC 進jin行xing計ji算suan,並bing對dui各ge種zhong值zhi進jin行xing比bi對dui,以yi確que定ding是shi否fou成cheng功gong獲huo得de了le驗yan證zheng。如ru果guo沒mei有you,那na麼me主zhu機ji將jiang決jue定ding是shi再zai進jin行xing一yi次ci驗yan證zheng還hai是shi不bu允yun許xu該gai電dian池chi的de係xi統tong供gong電dian。
一旦電池通過驗證,那麼 bq26150 將接收到一個命令,以確保所有通過數據線的通信在主機和電池電量監測計之間得到傳輸。

圖2:具有 bq27000 和驗證 IC 的電路
就此來看,主機可以繼續利用電池電量監測計的功能。在斷開電池以及重新連接至電池時,都必須重複進行整個驗證過程。
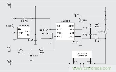
兩節電池應用
圖3 顯示了具有 bq26500 的支持兩節鋰離子電池的典型應用電路。一個可調電壓調節器被添加至係統中,以實現多電池支持。電池電量監測計的 BAT 引腳被連接至底部電池的正極,以實現電池組的調節電壓測量。

圖3:具有 bq26500 的兩節電池應用
主zhu機ji需xu要yao對dui電dian池chi電dian量liang監jian測ce計ji測ce得de的de電dian池chi組zu調tiao節jie電dian壓ya進jin行xing解jie釋shi,以yi確que定ding放fang電dian結jie束shu閾yu值zhi和he充chong電dian終zhong止zhi時shi間jian。我wo們men可ke以yi按an照zhao電dian池chi電dian量liang監jian測ce計ji報bao告gao的de那na樣yang利li用yong“電量剩餘狀態”等信息。
結論
bq2650x 和 bq27x00 為(wei)電(dian)池(chi)廠(chang)商(shang)提(ti)供(gong)了(le)一(yi)種(zhong)簡(jian)單(dan)的(de)電(dian)池(chi)電(dian)量(liang)報(bao)告(gao)替(ti)代(dai)方(fang)法(fa)。隻(zhi)需(xu)通(tong)過(guo)從(cong)電(dian)池(chi)電(dian)量(liang)監(jian)測(ce)計(ji)的(de)寄(ji)存(cun)器(qi)中(zhong)讀(du)取(qu)數(shu)據(ju),主(zhu)機(ji)便(bian)可(ke)以(yi)獲(huo)得(de)剩(sheng)餘(yu)電(dian)量(liang)值(zhi),然(ran)後(hou)將(jiang)這(zhe)一(yi)結(jie)果(guo)顯(xian)示(shi)給(gei)最(zui)終(zhong)用(yong)戶(hu)。
利(li)用(yong)電(dian)池(chi)電(dian)量(liang)監(jian)測(ce)計(ji),最(zui)終(zhong)用(yong)戶(hu)可(ke)以(yi)在(zai)剩(sheng)餘(yu)電(dian)量(liang)極(ji)少(shao)的(de)情(qing)況(kuang)下(xia)盡(jin)可(ke)能(neng)多(duo)地(di)使(shi)用(yong)電(dian)池(chi)的(de)所(suo)充(chong)電(dian)量(liang),因(yin)為(wei)電(dian)量(liang)估(gu)計(ji)將(jiang)會(hui)比(bi)僅(jin)對(dui)電(dian)池(chi)電(dian)壓(ya)進(jin)行(xing)測(ce)量(liang)所(suo)獲(huo)得(de)的(de)數(shu)據(ju)更(geng)加(jia)準(zhun)確(que)。電(dian)池(chi)電(dian)量(liang)監(jian)測(ce)計(ji)可(ke)以(yi)用(yong)於(yu)各(ge)種(zhong)結(jie)構(gou)中(zhong),其(qi)擁(yong)有(you)驗(yan)證(zheng)特(te)性(xing), 並允許在許多兩節電池供電的應用中使用。
相關閱讀:
如何解決電源設計中IC驅動電流不足的問題
http://m.0-fzl.cn/cp-art/80020003
淺析幾種新型特種集成開關電源設計實例
http://m.0-fzl.cn/power-art/80019823
基於SPWM技術的陀螺電源設計
http://m.0-fzl.cn/power-art/80019761
特別推薦
- 噪聲中提取真值!瑞盟科技推出MSA2240電流檢測芯片賦能多元高端測量場景
- 10MHz高頻運行!氮矽科技發布集成驅動GaN芯片,助力電源能效再攀新高
- 失真度僅0.002%!力芯微推出超低內阻、超低失真4PST模擬開關
- 一“芯”雙電!聖邦微電子發布雙輸出電源芯片,簡化AFE與音頻設計
- 一機適配萬端:金升陽推出1200W可編程電源,賦能高端裝備製造
技術文章更多>>
- 築基AI4S:摩爾線程全功能GPU加速中國生命科學自主生態
- 一秒檢測,成本降至萬分之一,光引科技把幾十萬的台式光譜儀“搬”到了手腕上
- AI服務器電源機櫃Power Rack HVDC MW級測試方案
- 突破工藝邊界,奎芯科技LPDDR5X IP矽驗證通過,速率達9600Mbps
- 通過直接、準確、自動測量超低範圍的氯殘留來推動反滲透膜保護
技術白皮書下載更多>>
- 車規與基於V2X的車輛協同主動避撞技術展望
- 數字隔離助力新能源汽車安全隔離的新挑戰
- 汽車模塊拋負載的解決方案
- 車用連接器的安全創新應用
- Melexis Actuators Business Unit
- Position / Current Sensors - Triaxis Hall
熱門搜索




