鋰電池充電電路如何降低成本?
發布時間:2012-10-16 責任編輯:abbywang
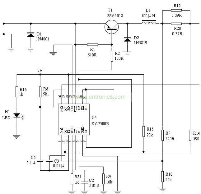
【導讀】KA7500B是三星公司出品的一顆專用的脈寬調製型開關電源集成控製器,它與TL494完全兼容並可互換。其電路可以完成恒流/恒壓控製功能,其原理與穩壓電源的工作原理完全一樣,隻是該電路為開關電源控製方式,因此效率高,溫升低。
電路方案如下圖所示:

下麵對該電路的工作原理作一說明:
圖中所繪電路本質上是一個電源電路,具有恒流/恒壓輸出功能。它帶有兩路反饋電路,為電流反饋和電壓反饋,其中電流反饋的正、負極對應KA7500B的第1、2腳,輸出電流在電阻R12和R20上產生一壓降,該壓降經R9、R10和R14、R15電阻回饋回來,當KA7500B的第1腳電壓大於第2腳電壓時,KA7500B會減小輸出脈寬(第8、11腳),使電流減小,否則增加脈寬,使輸出電流恒定在預設值,其恒流值符合以下公式:

式中R為R12和R20並聯後的阻值,因此恒流值理論上計算值為735mA。
電路中的電壓反饋的正、負極對應KA7500B的第16、15腳,在上電後,KA7500B的第14腳輸出穩定的5V電壓,該電壓使LED發光,作為電源指示,同時該5V電壓作為基準電壓,提供給KA7500B的15腳作為電壓基準,輸出電壓經過R19、R10、VR1和R17分壓後,與電壓基準比較,當電壓太大時,則減小脈寬,太小則增加脈寬,使之保持恒定的輸出電壓值,其輸出電壓值符合下列公式:

由於KA7500B的兩路反饋是在其內部是相“與”後再進行控製的,因此當輸出電壓低於恒壓值時,電流反饋起控製作用,當輸出電壓達到8V4後,電壓反饋起控製作用,這樣電路就完成了恒流/恒壓控製功能,其原理與穩壓電源的工作原理完全一樣,隻是該電路為開關電源控製方式,因此效率高,溫升低。
圖中的D1為防止極性反相輸入二極管,D2為開關電源工作的續流二極管,T1工作於開關狀態。
在明白其工作原理後,要想對其進行擴展應用就簡單多了,現分述如下:
1、正常使用時,調整VR1電位器可得到相應的輸出電壓。
2、充不同容量鋰離子電池:可改變R12和R20的阻值,所需電流值可按照前文所述公式自行計算來設定。若電流太大時,需給T1加裝一散熱片,同時續流二極管應改用1N5822,以承受更大電流。
3、充高電壓鋰電池:隻需改變R10或R17即可,具體所需輸出電壓值可按公式計算後設定。
4、作高精度穩壓電源:其輸出電壓原理與上述一致,但需要注意紋波,可能情況下應加大電路中電感的電感量和濾波電容,以減小紋波。
- 噪聲中提取真值!瑞盟科技推出MSA2240電流檢測芯片賦能多元高端測量場景
- 10MHz高頻運行!氮矽科技發布集成驅動GaN芯片,助力電源能效再攀新高
- 失真度僅0.002%!力芯微推出超低內阻、超低失真4PST模擬開關
- 一“芯”雙電!聖邦微電子發布雙輸出電源芯片,簡化AFE與音頻設計
- 一機適配萬端:金升陽推出1200W可編程電源,賦能高端裝備製造
- 築基AI4S:摩爾線程全功能GPU加速中國生命科學自主生態
- 一秒檢測,成本降至萬分之一,光引科技把幾十萬的台式光譜儀“搬”到了手腕上
- AI服務器電源機櫃Power Rack HVDC MW級測試方案
- 突破工藝邊界,奎芯科技LPDDR5X IP矽驗證通過,速率達9600Mbps
- 通過直接、準確、自動測量超低範圍的氯殘留來推動反滲透膜保護
- 車規與基於V2X的車輛協同主動避撞技術展望
- 數字隔離助力新能源汽車安全隔離的新挑戰
- 汽車模塊拋負載的解決方案
- 車用連接器的安全創新應用
- Melexis Actuators Business Unit
- Position / Current Sensors - Triaxis Hall




