Infineon功率芯片在智能車燈控製係統中的應用
發布時間:2012-05-24
中心議題:
- Infineon功率芯片在智能車燈控製係統中的應用
Lead-in:現今MCU和電力電子技術在智能車燈控製係統中發展的趨勢是用智能功率IC替代傳統的繼電器和保險絲,有效實現對車燈的過熱、過壓、短路等故障的保護和診斷;MCU用PWM調製來實現對車燈兩端的電壓進行控製,以達到限製車燈電流,延長使用壽命的目的。本文介紹了Infineon高端開關應(ying)用(yong)於(yu)智(zhi)能(neng)車(che)燈(deng)控(kong)製(zhi)係(xi)統(tong)中(zhong)的(de)應(ying)用(yong)經(jing)驗(yan),與(yu)傳(chuan)統(tong)技(ji)術(shu)進(jin)行(xing)了(le)對(dui)比(bi),結(jie)合(he)實(shi)例(li)具(ju)體(ti)分(fen)析(xi)了(le)其(qi)實(shi)現(xian)的(de)智(zhi)能(neng)診(zhen)斷(duan)技(ji)術(shu)在(zai)實(shi)際(ji)產(chan)品(pin)應(ying)用(yong)中(zhong)的(de)技(ji)術(shu)優(you)勢(shi)和(he)發(fa)展(zhan)前(qian)景(jing)。
智能車燈控製係統概述
benwenjieshaolezaizhinengchedengkongzhixitongzhonggonglvxinpiandeyingyongjingyan,yuchuantongjishujinxingleduibi,jieheshilijutifenxileqishixiandezhinengzhenduanjishuzaishijichanpinyingyongzhongdejishuyoushihefazhanqianjing。
現今MCU和電力電子技術在智能車燈控製係統中發展的趨勢是用智能功率IC替代傳統的繼電器和保險絲,有效實現對車燈的過熱、過壓、短路等故障的保護和診斷;MCU用PWMtiaozhilaishixianduichedengliangduandedianyajinxingkongzhi,yidadaoxianzhichedengdianliu,yanchangshiyongshoumingdemude,erqienengqingsongshixianchedengguzhangshidezidongtihuanbingjidadijiangdidaijigonghao。
我們采用Infineon高端開關應用於智能車燈控製係統中。以下詳細介紹其在實際產品中的應用經驗。
Infineon芯片新功能
智能車燈控製係統由轎車中12V低壓大電流係統供電,通過MCU控製Infineon智能功率開關實現上述所有功能。在這套為以ROVER平台開發的燈控係統中使用了Infineon新一代的芯片:BTS6142D和BTS5434G等。
qizhongfenbudianliuxianzhishiyizhongfeichangyoushiyongyiyidexingongneng。zaiguofuzaiheduanluqingkuangxia,xinpianhuigenjuguanyajiangdezengdaerzidongjiangdiliuxianzaochewangbanquansuoyou,shidezaichuxianpinfanguofuzaihuoduanluerMCU未能動作時,能很好地保護芯片以免受損,極大地提高了在惡劣條件下芯片的使用壽命(如圖1所示)。

圖1 分步流限控製和MOS管導通壓降的關係
此外,Infineon新一代芯片具有極低的待機功耗,BTS5434G的待機功耗隻有5μA。這樣,整個燈控係統的整體功耗相當低。
實際產品中的應用設計經驗
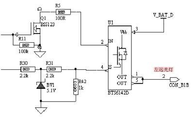
在實際產品中的設計中,BTS6142D電流傳感信號的建立延遲時間為650μs,輸出反饋因此可以躲過遠光燈等啟動時的大衝擊電流,但是在冷監控狀態下,隻有1ms的檢測周期,因此對MCU的AD檢測環節要做適當延時並保證速度。此外,BTS6142D輸入控製需要采用圖2所示電路才可以被MCU的I/O輸出信號控製。

圖2 BTS6142D的控製線路圖
[page]
遠光燈啟動時的衝擊電流如圖3所示。

圖3 遠光燈啟動時的衝擊電流圖
在設計中,改變反饋信號輸出檢測電阻值(R42)可以調節MCU輸入AD采樣信號的高低,以控製在全電流範圍內的采樣精度。
但在實際情況下,實際負載電流與檢測電流的關係是不一樣的,其實際檢測如下麵的公式所示:

根據不同芯片取值不同。在實際應用中,建議在進入I/O前接入保護串聯電阻:


[page]
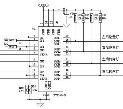
這樣可以提高采樣精度。如圖4中R30塑料工業網,R32所示。

圖4 BTS5434G的控製線路圖
BTS5434G可以利用其電流傳感使能(Sense Enable)功能,將多個BTS5434G的電流傳感輸出信號采用“線與”的方式,最終由MCU的兩個AD口進行處理,可以有效地節約MCU資源並省去多路檢測電阻。如圖4所示,在實際應用中,還使用了一路開關在待機狀態下將所有的用於自動檢測負載開路的上拉電阻斷開,更進一步降低了待機功耗。
在設計中,通過MCU啟動電流傳感使能的功能,依次開通芯片各個通道的反饋信號,分別采樣檢測,可以實現分時輪流診斷,能節約許多I/O資源,降低MCU成本。
智能診斷技術的優勢和發展前景
采用了Infineon新一代芯片後,可以實現智能診斷技術。通過MCU處理AD采樣信號,可以準確得出各個燈控負載的電流值及開路狀態。在熱監控狀態下,MCU可以方便地啟動開關,點亮指定燈以代替故障燈的功能。通過調節I/O輸(shu)出(chu)信(xin)號(hao)的(de)頻(pin)率(lv)能(neng)方(fang)便(bian)地(di)控(kong)製(zhi)指(zhi)定(ding)燈(deng)的(de)亮(liang)度(du)漢(han)陽(yang)科(ke)技(ji),在(zai)供(gong)電(dian)電(dian)壓(ya)波(bo)動(dong)時(shi),可(ke)以(yi)延(yan)長(chang)燈(deng)泡(pao)的(de)壽(shou)命(ming),而(er)且(qie)較(jiao)低(di)的(de)待(dai)機(ji)功(gong)耗(hao)即(ji)將(jiang)成(cheng)為(wei)現(xian)在(zai)汽(qi)車(che)行(xing)業(ye)的(de)標(biao)準(zhun)要(yao)求(qiu)。采(cai)用(yong)傳(chuan)統(tong)技(ji)術(shu)如(ru)繼(ji)電(dian)器(qi)和(he)早(zao)期(qi)芯(xin)片(pian)均(jun)很(hen)難(nan)得(de)到(dao)連(lian)續(xu)準(zhun)確(que)的(de)電(dian)流(liu)數(shu)字(zi)量(liang)反(fan)饋(kui)信(xin)號(hao),外(wai)圍(wei)電(dian)路(lu)也(ye)極(ji)易(yi)受(shou)幹(gan)擾(rao)並(bing)且(qie)增(zeng)加(jia)待(dai)機(ji)功(gong)耗(hao)。此(ci)外(wai),傳(chuan)統(tong)技(ji)術(shu)通(tong)過(guo)CAN總線傳送給儀表及行車電腦的有關燈控信息要比智能診斷技術少得多。
suizheqicheshichangderijianchengshu,wanshandezhinengchedengkongzhixitongyibuzaishigaojijiaochedezhuanli,kaishibianchengzhongjijiaochedebiaopei,chengweinenggoutixianjiaochejishuhanlianghepeizhidangcidezhongyaomokuai。
特別推薦
- 噪聲中提取真值!瑞盟科技推出MSA2240電流檢測芯片賦能多元高端測量場景
- 10MHz高頻運行!氮矽科技發布集成驅動GaN芯片,助力電源能效再攀新高
- 失真度僅0.002%!力芯微推出超低內阻、超低失真4PST模擬開關
- 一“芯”雙電!聖邦微電子發布雙輸出電源芯片,簡化AFE與音頻設計
- 一機適配萬端:金升陽推出1200W可編程電源,賦能高端裝備製造
技術文章更多>>
- 貿澤EIT係列新一期,探索AI如何重塑日常科技與用戶體驗
- 算力爆發遇上電源革新,大聯大世平集團攜手晶豐明源線上研討會解鎖應用落地
- 創新不止,創芯不已:第六屆ICDIA創芯展8月南京盛大啟幕!
- AI時代,為什麼存儲基礎設施的可靠性決定數據中心的經濟效益
- 矽典微ONELAB開發係列:為毫米波算法開發者打造的全棧工具鏈
技術白皮書下載更多>>
- 車規與基於V2X的車輛協同主動避撞技術展望
- 數字隔離助力新能源汽車安全隔離的新挑戰
- 汽車模塊拋負載的解決方案
- 車用連接器的安全創新應用
- Melexis Actuators Business Unit
- Position / Current Sensors - Triaxis Hall
熱門搜索



