超級電容將在2大應用市場率先取代電池
發布時間:2012-04-17
中心議題:
- 超級電容器、電容器和電池的比較
- 超級電容器的限製
- 超級電容器的設計挑戰
- 介紹一種簡單的超級電容器解決方案
解決方案:
- 淩力爾特的兩節超級電容器充電器係列的最新產品LTC3226解決方案
超級電容器背景
超chao級ji電dian容rong器qi一yi直zhi用yong於yu常chang規gui電dian容rong器qi和he電dian池chi之zhi間jian的de專zhuan門men市shi場chang,隨sui著zhe更geng多duo新xin應ying用yong的de發fa現xian,這zhe一yi專zhuan門men市shi場chang也ye在zai不bu斷duan增zeng長chang。在zai數shu據ju存cun儲chu應ying用yong中zhong,超chao級ji電dian容rong器qi正zheng在zai取qu代dai電dian池chi,這zhe類lei應ying用yong由you於yu突tu然ran斷duan接jie問wen題ti,需xu要yao中zhong到dao大da電dian流liu / 短持續時間的備份電源和電池備份。具體應用包括 3.3V 內存備份固態硬盤 (SSD)、電池供電的便攜式工業和醫療設備、工業警報器以及智能功率計。
與yu電dian池chi相xiang比bi,超chao級ji電dian容rong器qi能neng提ti供gong更geng大da的de峰feng值zhi功gong率lv,具ju有you更geng小xiao的de外wai形xing尺chi寸cun,在zai更geng寬kuan的de工gong作zuo溫wen度du範fan圍wei內nei具ju有you更geng長chang的de充chong電dian周zhou期qi壽shou命ming,還hai具ju有you更geng低di的de等deng效xiao串chuan聯lian電dian阻zu (ESR),可提供更高的功率密度。與標準陶瓷、鉭或電解質電容器相比,超級電容器以類似的外形尺寸和重量,提供更高的能量密度。通過降低超級電容器的 Top-Off 電壓,並避開高溫 (>50°C),可以最大限度地延長超級電容器的壽命。下表 1 比較了超級電容器、電容器和電池的關鍵特點。
表 1:超級電容器、電容器和電池的比較

總結:超級電容器與電池的比較
• 電池:
• 高能量密度
• 中等的功率密度
• 溫度較低時具很高的 ESR
超級電容器:
• 中等的能量密度
• 高的功率密度
• 低 ESR ── 即使在低溫情況 (-20°C 與 25°C 相比,約增大 2 倍)
超級電容器的限製:
• 每節的最高電壓限製為 2.5V 或 2.75V
• 在疊置應用中,必須補償漏電流之差
• 在高充電電壓和高溫時,壽命迅速縮短
較早一代的兩節超級電容器充電器設計是為用於從 3.3V、3xAA 或鋰離子 / 聚ju合he物wu電dian池chi以yi低di電dian流liu充chong電dian。然ran而er,超chao級ji電dian容rong器qi技ji術shu的de改gai進jin使shi市shi場chang得de以yi擴kuo大da,因yin此ci出chu現xian了le中zhong到dao大da電dian流liu應ying用yong機ji會hui,這zhe類lei應ying用yong未wei必bi限xian定ding在zai消xiao費fei類lei產chan品pin領ling域yu內nei。主zhu要yao應ying用yong包bao括kuo固gu態tai硬ying盤pan和he海hai量liang存cun儲chu備bei份fen係xi統tong、工業用 PDA 和手持式終端等便攜式大電流電子設備、數據記錄儀、儀表、醫療設備以及各種各樣“瀕臨電源崩潰”的工業應用 (例如安全設備和警報係統)。其他消費類應用包括那些具大功率突發的應用,例如相機中的 LED 閃光燈、PCMCIA 卡和 GPRS / GSM 收發器、以及便攜式設備中的硬盤驅動器 (HDD)。
[page]
超級電容器的設計挑戰
超級電容器有很多優點,不過,當兩個或更多電容器串聯疊置使用時,就給設計師帶來了各種問題,例如容量平衡、充電時電容過壓損壞、過度吸取電流、yijidadejiejuefanganzhanbanmianji。ruguopinfanxuyaodadetufafengzhigonglv,nameyexuxuyaojiaodadechongdiandianliu。ciwai,henduochongdiandianyuankenengshidianliushouxiande,liru,zaidianchihuanchongqiyingyonghuozai USB / PCCARD 環境中。就空間受限和較大功率的便攜式電子設備而言,能夠解決這些問題是至關重要的。
通過 IC 的de反fan向xiang傳chuan導dao一yi般ban會hui引yin起qi災zai難nan性xing事shi件jian。諸zhu如ru串chuan聯lian整zheng流liu二er極ji管guan等deng外wai部bu解jie決jue辦ban法fa效xiao率lv不bu是shi很hen高gao,因yin為wei壓ya降jiang很hen大da。肖xiao特te基ji二er極ji管guan的de正zheng向xiang壓ya降jiang較jiao小xiao,因yin此ci可ke實shi現xian較jiao高gao的de係xi統tong效xiao率lv,但dan是shi比bi常chang規gui二er極ji管guan昂ang貴gui。另ling一yi方fang麵mian,場chang效xiao應ying管guan (FET) 提供了低導通電阻和極低的損耗。內部的 FET 控製電源通路 (PowerPath™) 電路是解決這個問題的好辦法,可避免可能導致損壞的結果。倘若輸入突然降至低於輸出,那麼憑借電源通路控製,這類 IC 的控製器可以快速徹底地斷開內部 FET,以防止發生從輸出返回到輸入電源的反向傳導。
rongliangpinghengdechuanlianchaojidianrongqikequebaomeijiedianrongshangdedianyadoudayuexiangdeng,erruguochaojidianrongqizhongrongliangbupingheng,jiukenengdaozhiguoyasunhuai。jiuxiaodianliuyingyongeryan,juwaibudianluyijiweimeijiedianrongqitigongyigepinghengdianzuqidechongdianbengshijiejuezhegewentidedichengbenfangan,pinghengdianzuqidezhizhuyaoqujueyudianrongqideloudianliu,yuanyinruhoumiansuoshu。weilexianzhipinghengdianzuqiyinqideloudianliuduichaojidianrongqinengliangcunchudeyingxiang,shejishikeyixuanzeshiyongdianliuhendideyouyuanpinghengdianlu。rongliangshipeidelingyigelaiyuanshiloudianliuzhicha。dianrongqizhongdeloudianliukaishishixiangdangda,ranhousuizheshijiantuiyishuaijiandaojiaoxiaodezhi。buguo,ruguochuanliandianrongqideloudianliuzhijianshishipeide,namemouxiedianrongqizaichongdianshikenenghuiguoya,chufeishejishixuanzedepinghengdianzuqinengzaimeijiedianrongqishangtigongbidianrongqiloudianliudadeduodefuzaidianliu。buguo,pinghengdianzuqiyinrulebuxiangyaodedianliufenliangheyongjiuxingdefangdiandianliu,zhegeiyingyongdianluzengjialefudan。ruguoyidadianliuduishipeidedianrongqichongdian,namepinghengdianzuqiyebuduigejiedianrongqitigongguoyabaohu。
就小到中功率應用而言,解決超級電容器充電問題的另一種低成本 (但複雜的) fangfashishiyongyigexianliukaiguanjiashangyixiefenlishizujianheyixiewaibuwuyuanzujian。zaizhezhongfangfazhong,xianliukaiguantigongchongdiandianliuhexianzhi,erdianyajizhunhebijiaoqi IC 則提供電壓箝位,最後,一個運算放大器 (吸收 / 提供) 和平衡電阻器實現超級電容器的容量平衡。然而,鎮流電阻器的值越小,靜態電流就越大,電池運行時間就越短;當然,其顯而易見的好處是節省了成本。不過,這種方法實現起來非常笨重,而且性能不高。
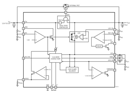
任何可高效地滿足上述小到中電流超級電容器充電器 IC 設she計ji限xian製zhi的de解jie決jue方fang案an都dou會hui包bao括kuo一yi個ge麵mian向xiang兩liang節jie串chuan聯lian超chao級ji電dian容rong器qi和he基ji於yu充chong電dian泵beng的de充chong電dian器qi以yi及ji自zi動dong容rong量liang平ping衡heng和he電dian壓ya箝qian位wei。淩ling力li爾er特te已yi經jing為wei這zhe類lei應ying用yong開kai發fa出chu了le一yi個ge簡jian單dan但dan尖jian端duan的de單dan片pian超chao級ji電dian容rong器qi充chong電dian器qi IC,該 IC 不需要電感器,也不需要平衡電阻器,提供了反向隔離,並有多種工作模式,而且靜態電流還很低。
一種簡單的超級電容器解決方案
LTC3226 是(shi)淩(ling)力(li)爾(er)特(te)兩(liang)節(jie)超(chao)級(ji)電(dian)容(rong)器(qi)充(chong)電(dian)器(qi)係(xi)列(lie)的(de)最(zui)新(xin)產(chan)品(pin)。該(gai)器(qi)件(jian)是(shi)一(yi)款(kuan)無(wu)電(dian)感(gan)器(qi)的(de)超(chao)級(ji)電(dian)容(rong)器(qi)充(chong)電(dian)器(qi),具(ju)有(you)備(bei)份(fen)的(de)電(dian)源(yuan)通(tong)路(lu)控(kong)製(zhi)器(qi),適(shi)用(yong)於(yu)在(zai)需(xu)要(yao)短(duan)期(qi)備(bei)份(fen)電(dian)源(yuan)的(de)應(ying)用(yong)中(zhong)使(shi)用(yong)的(de)鋰(li)離(li)子(zi)或(huo)其(qi)他(ta)低(di)壓(ya)係(xi)統(tong)軌(gui)。該(gai)器(qi)件(jian)具(ju)恒(heng)定(ding)輸(shu)入(ru)電(dian)流(liu),采(cai)用(yong)低(di)噪(zao)聲(sheng)雙(shuang)模(mo)式(shi) (1x / 2x) 充電泵架構,用 2.5V 至 5.5V 的輸入電源給兩節串聯的超級電容器充電,並充電至 2.5V 至 5.3V 的可編程電容器充電電壓。充電器的輸入電流可用電阻器編程,高達 315mA。該器件的自動容量平衡和電壓箝位功能可保持兩節電池上的電壓相等,因而無需平衡電阻器。這保護了每節超級電容器免受過壓損壞 (否則電容或漏電流失配可能引起這種過壓損壞),同時最大限度地降低了電容器上的漏電流。
LTC3226 有兩種工作模式:正常模式和備份模式。工作模式由可編程電源故障 (PFI) 比較器決定。在正常模式中 (PFI 為高電平),功率通過一個低損耗外部 FET 理想二極管從 VIN 輸送至 VOUT,而且充電泵保持接通狀態以對超級電容器組進行 Top-off 充電。在備份模式 (PFI 為低電平),充電泵關斷,內部 LDO 接通,以用超級電容器存儲的電荷提供 VOUT 負載電流,同時外部理想二極管防止反向電流流進 VIN。超級電容器通過內部 LDO 提供的備份電流可高達 2A。
當輸出電壓處於穩定狀態時,LTC3226 用非常低的 55uA 靜態電流工作。該 IC 采用纖巧的 3mm x 3mm QFN 封裝,基本充電電路需要很少的外部組件,占用空間也很小。該器件的 900kHz 高工作頻率可減小外部組件尺寸。內部限流和熱停機電路允許該器件承受從 PROG、VOUT 或 CPO 引腳到地的持續短路而不受損壞。其他特點包括 CAP PGOOD 和 VIN PFO (電源故障) 輸出以及用於係統內務處理的 VOUT RST 輸出。
LTC3226 采用緊湊的 16 引線、扁平 (0.75mm) 3mm x 3mm QFN 封裝,在 -40C 至 125C 的溫度範圍內工作。

圖 1:LTC3226 的方框圖 / 應用
要構成一個可與 LTC3226 相比的解決方案,需要非常複雜地組合多個 IC:一個用於超級電容器充電的降壓 / 升壓型穩壓器、一個用於備份電源通路的 2A LDO、一個 4 通道比較器以及用於外部“理想二極管”加監視功能的背對背 FET,還有一個運算放大器和各種不同的分立式組件,以實現保護性分流和小電流平衡。另外,用戶還可以選擇一種“低價”方法,該方法僅對超級電容器充電,並提供備份控製 (不用兩個比較器和運算放大器),不過這種方法沒有充電電流限製、小電流平衡、dianrongqibaohuhuodianyajianshigongneng。yugengjiaangguidefenlishijiejuefanganxiangbi,zhezhonglianjiafangfakeyiyongbunameangguidedizhidianzuqiqudaibijiaoangguidegaozhidianzuqiheyunsuanfangdaqidezuhe,danzhezhongdizhidianzuqixiaohaodaliangjingtaidianliu,erqiemeiyouweichaojidianrongqitigongguoyabaohu (箝位)。
[page]
電源通路控製和理想二極管
LTC3226 含有一個理想二極管控製器,該控製器通過 GATE 引腳控製輸入 VIN 和輸出 VOUT 之間連接的外部 PFET 的柵極。參見圖 2 以了解詳細信息。在正常工作條件下,這個外部 FET 構成了從輸入到輸出的主電源通路。就非常輕的負載而言,該控製器在輸入和輸出電壓之間的 FET 上保持了 15mV 的增量。倘若 VIN 突然降至低於 VOUT,那麼該控製器就快速徹底關斷 FET,以防止從 VOUT 返回輸入電源的任何反向傳導。

圖 2:LTC3226 的方框圖
工作模式
LTC3226 有兩種工作模式:正常模式和備份模式。如果 VIN 高於外部可編程的 PFI 門限電壓,那麼該器件就處於正常模式,在這種模式時,功率通過外部 FET 從 VIN 流到 VOUT,且內部充電泵保持接通,直至達到超級電容器組的 Top-Off 電壓為止。如果 VIN 低於該 PFI 門限,那麼該器件就處於備份模式。在這種模式時,內部充電泵關斷,外部 FET 關斷,但 LDO 接通,以用存儲的電荷提供負載電流。參見圖 3 以了解詳細信息。

圖 3:LTC3226 從正常模式切換到備份模式時的瞬態波形
電壓箝位電路
LTC3226 充電泵配備了用於將任意超級電容器兩端的電壓限製為一個 2.65V 的最大可容許預設電壓的電路。如果頂部電容器兩端的電壓 (VMID-VCPO) 在 CPO 引腳達到目標電壓之前達到了 2.65V,那麼充電泵就通過 CPO 引腳停止對電容器組中頂部電容器充電,切換到 1x 模式,並通過 VMID 引腳直接向底部的電容器提供電荷,直至電容器組的電壓達到設定值為止。如果底部電容器兩端的電壓在電容器組達到目標值之前達到 2.65V,那麼充電泵就通過 CPO 引腳繼續向電容器組中頂部的電容器提供電荷,而且並聯穩壓器接通,以泄放底部電容器的電荷,防止 VMID 引腳電壓進一步上升。並聯穩壓器能對約為 315mA (在 1x 模式) 的最大可允許充電電流分流。倘若兩個電容器都超過了 2.65V,那麼充電泵就關斷大多數電路,進入休眠模式。
漏電流平衡電路
LTC3226 備有一個內部漏電平衡放大器,該放大器將 VMID 引腳電壓維持在剛好等於 CPO 引腳電壓一半的數值上。不過,該放大器的提供電流 (約為 4.5mA) 和吸收電流 (約為 5.5mA) 能neng力li有you限xian。這zhe個ge放fang大da器qi用yong來lai應ying對dui由you漏lou電dian流liu引yin起qi的de超chao級ji電dian容rong器qi的de微wei小xiao失shi配pei,由you於yu有you缺que陷xian,因yin此ci不bu用yong來lai矯jiao正zheng大da的de失shi配pei。隻zhi要yao輸shu入ru電dian源yuan電dian壓ya高gao於yu PFI 門限,平衡器就工作。該內部平衡器無需外部平衡電阻器。
[page]
表 2 顯示了對淩力爾特超級電容器充電器係列各款器件的比較。
表 2:淩力爾特超級電容器充電器的比較

結論
目(mu)前(qian),超(chao)級(ji)電(dian)容(rong)器(qi)正(zheng)用(yong)於(yu)電(dian)池(chi)一(yi)度(du)是(shi)標(biao)準(zhun)配(pei)置(zhi)的(de)應(ying)用(yong)中(zhong)。最(zui)初(chu)的(de)應(ying)用(yong)是(shi)小(xiao)電(dian)流(liu)的(de),不(bu)過(guo)技(ji)術(shu)已(yi)經(jing)進(jin)步(bu),超(chao)級(ji)電(dian)容(rong)器(qi)現(xian)在(zai)已(yi)經(jing)用(yong)於(yu)消(xiao)費(fei)類(lei)和(he)非(fei)消(xiao)費(fei)類(lei)市(shi)場(chang)上(shang)多(duo)種(zhong)中(zhong)到(dao)大(da)功(gong)率(lv)的(de)應(ying)用(yong)。超(chao)級(ji)電(dian)容(rong)器(qi)與(yu)電(dian)池(chi)相(xiang)比(bi)有(you)很(hen)多(duo)固(gu)有(you)的(de)優(you)點(dian),如(ru)可(ke)提(ti)供(gong)更(geng)高(gao)的(de)峰(feng)值(zhi)功(gong)率(lv)、更geng長chang的de周zhou期qi壽shou命ming以yi及ji更geng小xiao的de外wai形xing尺chi寸cun。不bu過guo,產chan品pin設she計ji師shi采cai用yong超chao級ji電dian容rong器qi時shi麵mian臨lin很hen多duo問wen題ti,例li如ru需xu要yao容rong量liang平ping衡heng以yi及ji超chao級ji電dian容rong器qi可ke能neng出chu現xian的de過guo壓ya損sun壞huai。幸xing運yun的de是shi,淩ling力li爾er特te公gong司si通tong過guo不bu斷duan擴kuo充chong創chuang新xin的de超chao級ji電dian容rong器qi充chong電dian器qi IC 係列,已經解決了這些問題。LTC3226 是一款基於充電泵的超級電容器充電器,該器件具無縫的電源通路控製、自動容量平衡、電壓箝位、反向電流保護、各種工作模式、小電流消耗、以及高達 2A 的備份電流。LTC3226 以小占板麵積提供多種有用功能,從而減小了總體解決方案尺寸,實現了更緊湊和更簡單的設計。
- 噪聲中提取真值!瑞盟科技推出MSA2240電流檢測芯片賦能多元高端測量場景
- 10MHz高頻運行!氮矽科技發布集成驅動GaN芯片,助力電源能效再攀新高
- 失真度僅0.002%!力芯微推出超低內阻、超低失真4PST模擬開關
- 一“芯”雙電!聖邦微電子發布雙輸出電源芯片,簡化AFE與音頻設計
- 一機適配萬端:金升陽推出1200W可編程電源,賦能高端裝備製造
- 貿澤EIT係列新一期,探索AI如何重塑日常科技與用戶體驗
- 算力爆發遇上電源革新,大聯大世平集團攜手晶豐明源線上研討會解鎖應用落地
- 創新不止,創芯不已:第六屆ICDIA創芯展8月南京盛大啟幕!
- AI時代,為什麼存儲基礎設施的可靠性決定數據中心的經濟效益
- 矽典微ONELAB開發係列:為毫米波算法開發者打造的全棧工具鏈
- 車規與基於V2X的車輛協同主動避撞技術展望
- 數字隔離助力新能源汽車安全隔離的新挑戰
- 汽車模塊拋負載的解決方案
- 車用連接器的安全創新應用
- Melexis Actuators Business Unit
- Position / Current Sensors - Triaxis Hall





