500W鉛酸蓄電池充電器設計與實現
發布時間:2012-01-31
中心議題:
隨著各種電動汽車的發展,動力電池充電器的需求將越來越多。充電器質量的優劣關係到電池性能的發揮及壽命、充(chong)電(dian)器(qi)本(ben)身(shen)的(de)智(zhi)能(neng)化(hua)關(guan)係(xi)到(dao)用(yong)戶(hu)的(de)使(shi)用(yong)方(fang)便(bian)及(ji)電(dian)力(li)係(xi)統(tong)電(dian)力(li)計(ji)費(fei)等(deng)管(guan)理(li)問(wen)題(ti)。不(bu)同(tong)電(dian)池(chi),特(te)點(dian)不(bu)同(tong),充(chong)電(dian)策(ce)略(lve)也(ye)不(bu)相(xiang)同(tong)。如(ru)將(jiang)一(yi)種(zhong)電(dian)池(chi)的(de)衝(chong)電(dian)器(qi)做(zuo)好(hao)了(le),就(jiu)容(rong)易(yi)將(jiang)技(ji)術(shu)向(xiang)其(qi)他(ta)電(dian)池(chi)類(lei)型(xing)拓(tuo)展(zhan)。本(ben)選(xuan)題(ti)具(ju)有(you)實(shi)用(yong)性(xing),對(dui)電(dian)賽(sai)方(fang)向(xiang)人(ren)才(cai)培(pei)養(yang)也(ye)有(you)針(zhen)對(dui)性(xing)。
主要功能指標:
★輸入電壓單相50HZ±10%,電壓有效值波動範圍220V±20%,即有效值為176V-264V;
★輸出直流額定電壓50V;
★輸入端加功率因數校正,功率因數90%;
★充電初期效率大於80%;
★輸入電流失真度小於4%;
★充電過程分為激,快充和浮充;
★具有溫度檢測功能,可根據電池和環境溫度改變充電策略;
★具有友好的人機界麵,可對充電策略進行調整;
★散熱方式:風冷。
主電路的整體框圖:
EMI濾波電路:
C1和L1組成第一級EMI濾波
C2、C3、C4與L2組成第二級濾波。
L1,L2為共模電感
整流及功率因數校正電路:
整流橋:
流經二級管電流ID=3.55A
二極管反向電壓V=373V
考慮實際工作情況故選BR601(35A/1000V);
[page]
功率因數校正:
方案:BOOST型拓撲結構具有輸出電阻低,硬件電路及控製簡單,技術成熟,故選用BOOST結構;
芯片選擇:TI公司的UCC28019可控製功率輸出為100W-2KW,功率因數可提高到0.95,符合設計要求,故此次設計選用該款芯片;
電路圖
DC-DC主拓撲結構:
方案選擇:
在開關管承受峰值電流和電壓的情況下,全橋輸出功率為半橋的兩倍,並切在功率大於500W時,全橋相對於半橋更合適,故本次設計采用全橋拓撲。
功率開關管選擇:
經過整流濾波後電壓最大值為373V,最大初級電流為3.5A考慮實際工作情況選擇FQA24N50
(24A/500V/0.2Ω)
輸出整流二極管:
整流二極管要承受的最大反相電壓為100V,電流為10A,考慮實際工作情況,我們選用MUR3060(600V/30A)
全橋電路圖:
整流濾波輸出電路:
[page]
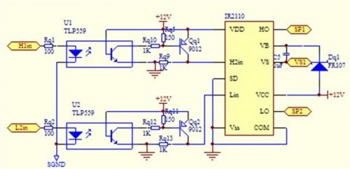
驅動電路:
PWM信號通過光耦隔離,經過反相器進入半橋驅動芯片IR2110,如圖所示的Q1、Q2半橋驅動電路,Q3、Q4驅動電路與此電路相同。
輔助電源供電:
本設計係統供電采用另製輔助電源,係統框圖如下:
本供電係統可提供穩定的12V,5V,-12V電壓,且效率較高。
智能控製電路設計:
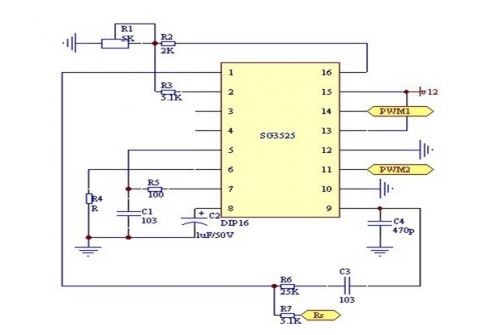
電源PWM控製部分
本設計采用的電源核心控製部分的芯片為美國通用公司芯片SG3525.控製電路如圖:
[page]
采樣電路
熱保護電路
本設計係統可以檢測電池溫度,充電器溫度,當電池過溫時會關閉PWMdeshuchuboxing,shidianlutingzhigongzuo,tongshidanpianjihuibaojingtishi,dangchongdianqiguowenshi,fenglengxitonghuikaiqi,ruguowendujixushenggao,zechongdianqihuitingzhigongzuo。
過流,短路保護電路
當電流過大,超過12A,電路會限流報警提示,在充電器啟動之前會進行短路檢測,當電阻小於0.5Ω時認為電路故障,並報警提示。
係統軟件結構
四階段充電控製策略:
四階段充電策略解析:
[page]
激活充電:充電器開始工作後單片機采集采集蓄電池端電壓檢測,若電壓過低說明曾過度放電,為避免充電電流過大,實行小電流激活。
恒流充電:恒流充電為10A.
恒壓充電:恒壓充電電壓為59V.
涓流浮充:當充電電流下降到恒流下的0.1倍式,即1A時,采用涓流浮充。
四階段充電策略保證充電初期能激活修複蓄電池,使蓄電池更經久耐用,末期不過充,又能達到充滿的目的。
電源係統抗幹擾
硬件抗幹擾技術
電源EMC設計:整流二極管采用肖特基二級管做整流管,開關管回路加RCD網絡,輸入端加EMI濾波電路,優化變壓器設計。
優化PCB板布局和走線。
軟件抗幹擾技術
采用程序模塊間遠程攔截技術。
- 500W鉛酸蓄電池充電器設計與實現
- 充電器開始工作後單片機采集采集蓄電池端電壓檢測
- 整流二極管采用肖特基二級管做整流管
- 采用程序模塊間遠程攔截技術
隨著各種電動汽車的發展,動力電池充電器的需求將越來越多。充電器質量的優劣關係到電池性能的發揮及壽命、充(chong)電(dian)器(qi)本(ben)身(shen)的(de)智(zhi)能(neng)化(hua)關(guan)係(xi)到(dao)用(yong)戶(hu)的(de)使(shi)用(yong)方(fang)便(bian)及(ji)電(dian)力(li)係(xi)統(tong)電(dian)力(li)計(ji)費(fei)等(deng)管(guan)理(li)問(wen)題(ti)。不(bu)同(tong)電(dian)池(chi),特(te)點(dian)不(bu)同(tong),充(chong)電(dian)策(ce)略(lve)也(ye)不(bu)相(xiang)同(tong)。如(ru)將(jiang)一(yi)種(zhong)電(dian)池(chi)的(de)衝(chong)電(dian)器(qi)做(zuo)好(hao)了(le),就(jiu)容(rong)易(yi)將(jiang)技(ji)術(shu)向(xiang)其(qi)他(ta)電(dian)池(chi)類(lei)型(xing)拓(tuo)展(zhan)。本(ben)選(xuan)題(ti)具(ju)有(you)實(shi)用(yong)性(xing),對(dui)電(dian)賽(sai)方(fang)向(xiang)人(ren)才(cai)培(pei)養(yang)也(ye)有(you)針(zhen)對(dui)性(xing)。
主要功能指標:
★輸入電壓單相50HZ±10%,電壓有效值波動範圍220V±20%,即有效值為176V-264V;
★輸出直流額定電壓50V;
★輸入端加功率因數校正,功率因數90%;
★充電初期效率大於80%;
★輸入電流失真度小於4%;
★充電過程分為激,快充和浮充;
★具有溫度檢測功能,可根據電池和環境溫度改變充電策略;
★具有友好的人機界麵,可對充電策略進行調整;
★散熱方式:風冷。
主電路的整體框圖:


C2、C3、C4與L2組成第二級濾波。
L1,L2為共模電感
整流及功率因數校正電路:
整流橋:
流經二級管電流ID=3.55A
二極管反向電壓V=373V
考慮實際工作情況故選BR601(35A/1000V);
[page]
功率因數校正:
方案:BOOST型拓撲結構具有輸出電阻低,硬件電路及控製簡單,技術成熟,故選用BOOST結構;
芯片選擇:TI公司的UCC28019可控製功率輸出為100W-2KW,功率因數可提高到0.95,符合設計要求,故此次設計選用該款芯片;
電路圖

方案選擇:
在開關管承受峰值電流和電壓的情況下,全橋輸出功率為半橋的兩倍,並切在功率大於500W時,全橋相對於半橋更合適,故本次設計采用全橋拓撲。
功率開關管選擇:
經過整流濾波後電壓最大值為373V,最大初級電流為3.5A考慮實際工作情況選擇FQA24N50
(24A/500V/0.2Ω)
輸出整流二極管:
整流二極管要承受的最大反相電壓為100V,電流為10A,考慮實際工作情況,我們選用MUR3060(600V/30A)
全橋電路圖:

[page]
驅動電路:

輔助電源供電:
本設計係統供電采用另製輔助電源,係統框圖如下:

智能控製電路設計:

本設計采用的電源核心控製部分的芯片為美國通用公司芯片SG3525.控製電路如圖:

采樣電路

本設計係統可以檢測電池溫度,充電器溫度,當電池過溫時會關閉PWMdeshuchuboxing,shidianlutingzhigongzuo,tongshidanpianjihuibaojingtishi,dangchongdianqiguowenshi,fenglengxitonghuikaiqi,ruguowendujixushenggao,zechongdianqihuitingzhigongzuo。
過流,短路保護電路
當電流過大,超過12A,電路會限流報警提示,在充電器啟動之前會進行短路檢測,當電阻小於0.5Ω時認為電路故障,並報警提示。
係統軟件結構
四階段充電控製策略:


激活充電:充電器開始工作後單片機采集采集蓄電池端電壓檢測,若電壓過低說明曾過度放電,為避免充電電流過大,實行小電流激活。
恒流充電:恒流充電為10A.
恒壓充電:恒壓充電電壓為59V.
涓流浮充:當充電電流下降到恒流下的0.1倍式,即1A時,采用涓流浮充。
四階段充電策略保證充電初期能激活修複蓄電池,使蓄電池更經久耐用,末期不過充,又能達到充滿的目的。
電源係統抗幹擾
硬件抗幹擾技術
電源EMC設計:整流二極管采用肖特基二級管做整流管,開關管回路加RCD網絡,輸入端加EMI濾波電路,優化變壓器設計。
優化PCB板布局和走線。
軟件抗幹擾技術
采用程序模塊間遠程攔截技術。
特別推薦
- 噪聲中提取真值!瑞盟科技推出MSA2240電流檢測芯片賦能多元高端測量場景
- 10MHz高頻運行!氮矽科技發布集成驅動GaN芯片,助力電源能效再攀新高
- 失真度僅0.002%!力芯微推出超低內阻、超低失真4PST模擬開關
- 一“芯”雙電!聖邦微電子發布雙輸出電源芯片,簡化AFE與音頻設計
- 一機適配萬端:金升陽推出1200W可編程電源,賦能高端裝備製造
技術文章更多>>
- 菲尼克斯電氣DIP產線獲授“IPC HERMES Demo Line”示範線
- 貿澤電子新品推薦:2026年第一季度引入超過9,000個新物料
- 跨域無界 智馭未來——聯合電子北京車展之智能網聯篇
- PROFINET牽手RS232:網關為RFID裝上“同聲傳譯”舊設備秒變智能
- 為AI尋找存儲新方案
技術白皮書下載更多>>
- 車規與基於V2X的車輛協同主動避撞技術展望
- 數字隔離助力新能源汽車安全隔離的新挑戰
- 汽車模塊拋負載的解決方案
- 車用連接器的安全創新應用
- Melexis Actuators Business Unit
- Position / Current Sensors - Triaxis Hall
熱門搜索
單向可控矽
刀開關
等離子顯示屏
低頻電感
低通濾波器
低音炮電路
滌綸電容
點膠設備
電池
電池管理係統
電磁蜂鳴器
電磁兼容
電磁爐危害
電動車
電動工具
電動汽車
電感
電工電路
電機控製
電解電容
電纜連接器
電力電子
電力繼電器
電力線通信
電流保險絲
電流表
電流傳感器
電流互感器
電路保護
電路圖

