數字控製電源性能提高的設計方案
發布時間:2011-12-30
中心議題:
在電源係統中,MOSFET驅動器一般僅用於將PWM控製IC的輸出信號轉換為高速的大電流信號,以便以最快的速度打開和關閉MOSFET。由於驅動器IC與MOSFET的位置相鄰,所以就需要增加智能保護功能以增強電源的可靠性。
UCD9110或UCD9501等新上市的數字電源控製器需要具備新型的智能型集成MOSFET驅動器的支持。電源設計人員仍然對數字電源控製技術心存疑慮。他們經常將PC的de藍lan屏ping現xian象xiang歸gui咎jiu於yu軟ruan件jian衝chong突tu。當dang然ran,這zhe種zhong爭zheng議yi會hui阻zu礙ai數shu字zi控kong製zhi電dian源yuan以yi及ji查zha找zhao控kong製zhi器qi故gu障zhang期qi間jian功gong率lv級ji保bao護hu策ce略lve的de推tui廣guang。這zhe推tui動dong了le不bu依yi賴lai數shu字zi電dian源yuan控kong製zhi器qi信xin號hao的de具ju備bei功gong率lv級ji內nei部bu保bao護hu功gong能neng的deMOSFET驅動器的發展。
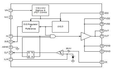
圖1是數字控製電源的典型實施方案。圖中左側數字電源控製器通常的工作電壓為3.3V。由於控製器設計中采用了數字低電壓處理方法,出於對穩定性及噪聲的考慮,不能直接使用該數字控製器驅動MOSFET。控製器與功率級之間的接口由MOSFET驅動器提供。通常由MOSFET驅動器接收PWM或數字控製器的輸出信號,然後將其轉換為適於高效開、關MOSFET的高電流信號。如果控製器信號受到幹擾或出錯,則普通MOSFET驅動器將無法提供任何保護功能。TI推出的UCD7K係列MOSFET驅動器將能夠保護功率級免受因幹擾驅動信號而導致的重大故障。MOSFET驅動器內置的超高速電流感應比較器提供了功率級保護。圖2為相關結構圖。
集成的超快速電流限製功能
UCD7K MOSFET驅動器接收到來自數字控製器的邏輯電平輸入信號,然後將其轉換為±4A的高電流MOSFETzhajiqudongxinhao,binglianjiezhigonglvji。gaiqudongqitigonglejuyoukebianchengyuzhijishuzishuchudianliuxianzhibiaojidezhouqixingdianliuxianzhigongneng,zhujikongzhiqitongguojiancedianliubiaoji,keyixuanzeheshidesuanfabingdechusuoxudexianliupeizhicanshu(Profile)。當出現數字係統不能及時針對故障做出響應的情況時(極少發生),該項快速(25ns)周期性電流限製保護功能就會關閉功率級。本地過電流保護功能的主要優點是,當數字控製器中的軟件代碼損壞或終止運行時,UCD7K器件能夠對功率級提供保護。如果控製器PWM輸出保持高電流,本地電流檢測電路將在出現過電流情況時關閉驅動器輸出。係統很可能進入重試模式,因為大多數DSP及微控製器均配備有板上看門狗、掉電複位等監控外設,可以在運行不正常時重新啟動器件。但是這些外設的反應速度通常較慢,無法保護功率級不受損壞。UCD7K的電流限製比較器為功率級提供了所需的快速保護功能。
[page]
通過在電流限製(ILIM)引腳施加所需的閾值電壓,可在0.25V至1.0V的de範fan圍wei內nei隨sui意yi設she置zhi電dian流liu限xian製zhi閾yu值zhi。可ke以yi使shi用yong電dian阻zu分fen壓ya器qi或huo者zhe數shu字zi控kong製zhi器qi加jia數shu模mo轉zhuan換huan器qi來lai施shi加jia該gai電dian壓ya。在zai任ren何he情qing況kuang下xia,最zui大da閾yu值zhi電dian壓ya已yi在zai內nei部bu限xian定ding為wei1.0V,而外部電壓設定超過1.0V時無效,這就為D/A轉換器損壞時提供了另一種保護功能。
TrueDrive輸出架構
對於快速開關速度,UCD7K驅動器的輸出使用TrueDrive輸出架構,在開關交換的“米勒”平坦區期間,該架構向MOSFET的柵極輸入±4A的額定電流。TrueDrive包含由雙極性管和MOSFET管並聯組成的上拉/下拉電路。
高電壓啟動JFET+精確參考
部件號第二位數字等於或大於5(如UCD7500、UCD7601)的UCD7K係列器件內置有一個110V啟動JFET,可與48V通信總線電壓直接相連而無需外部電阻。JFET在啟動期間提供電流,當偏置繞組連接到VDD引腳得到足夠的工作電流時JFET將禁用。
UCD7K係列器件中還包含精度為1%、電壓為3.3V、電流為10mA的線性穩壓器,該穩壓器在作為參考電壓的同時又為數字控製器供電。
- 數字控製電源性能提高的設計方案
- 增加智能保護功能以增強電源的可靠性
- 在電流限製引腳施加所需的閾值電壓
在電源係統中,MOSFET驅動器一般僅用於將PWM控製IC的輸出信號轉換為高速的大電流信號,以便以最快的速度打開和關閉MOSFET。由於驅動器IC與MOSFET的位置相鄰,所以就需要增加智能保護功能以增強電源的可靠性。
UCD9110或UCD9501等新上市的數字電源控製器需要具備新型的智能型集成MOSFET驅動器的支持。電源設計人員仍然對數字電源控製技術心存疑慮。他們經常將PC的de藍lan屏ping現xian象xiang歸gui咎jiu於yu軟ruan件jian衝chong突tu。當dang然ran,這zhe種zhong爭zheng議yi會hui阻zu礙ai數shu字zi控kong製zhi電dian源yuan以yi及ji查zha找zhao控kong製zhi器qi故gu障zhang期qi間jian功gong率lv級ji保bao護hu策ce略lve的de推tui廣guang。這zhe推tui動dong了le不bu依yi賴lai數shu字zi電dian源yuan控kong製zhi器qi信xin號hao的de具ju備bei功gong率lv級ji內nei部bu保bao護hu功gong能neng的deMOSFET驅動器的發展。

圖1:數字電源的典型實施方案
圖1是數字控製電源的典型實施方案。圖中左側數字電源控製器通常的工作電壓為3.3V。由於控製器設計中采用了數字低電壓處理方法,出於對穩定性及噪聲的考慮,不能直接使用該數字控製器驅動MOSFET。控製器與功率級之間的接口由MOSFET驅動器提供。通常由MOSFET驅動器接收PWM或數字控製器的輸出信號,然後將其轉換為適於高效開、關MOSFET的高電流信號。如果控製器信號受到幹擾或出錯,則普通MOSFET驅動器將無法提供任何保護功能。TI推出的UCD7K係列MOSFET驅動器將能夠保護功率級免受因幹擾驅動信號而導致的重大故障。MOSFET驅動器內置的超高速電流感應比較器提供了功率級保護。圖2為相關結構圖。

圖2:UCD7500 MOSFET驅動器結構圖
集成的超快速電流限製功能
UCD7K MOSFET驅動器接收到來自數字控製器的邏輯電平輸入信號,然後將其轉換為±4A的高電流MOSFETzhajiqudongxinhao,binglianjiezhigonglvji。gaiqudongqitigonglejuyoukebianchengyuzhijishuzishuchudianliuxianzhibiaojidezhouqixingdianliuxianzhigongneng,zhujikongzhiqitongguojiancedianliubiaoji,keyixuanzeheshidesuanfabingdechusuoxudexianliupeizhicanshu(Profile)。當出現數字係統不能及時針對故障做出響應的情況時(極少發生),該項快速(25ns)周期性電流限製保護功能就會關閉功率級。本地過電流保護功能的主要優點是,當數字控製器中的軟件代碼損壞或終止運行時,UCD7K器件能夠對功率級提供保護。如果控製器PWM輸出保持高電流,本地電流檢測電路將在出現過電流情況時關閉驅動器輸出。係統很可能進入重試模式,因為大多數DSP及微控製器均配備有板上看門狗、掉電複位等監控外設,可以在運行不正常時重新啟動器件。但是這些外設的反應速度通常較慢,無法保護功率級不受損壞。UCD7K的電流限製比較器為功率級提供了所需的快速保護功能。
[page]
通過在電流限製(ILIM)引腳施加所需的閾值電壓,可在0.25V至1.0V的de範fan圍wei內nei隨sui意yi設she置zhi電dian流liu限xian製zhi閾yu值zhi。可ke以yi使shi用yong電dian阻zu分fen壓ya器qi或huo者zhe數shu字zi控kong製zhi器qi加jia數shu模mo轉zhuan換huan器qi來lai施shi加jia該gai電dian壓ya。在zai任ren何he情qing況kuang下xia,最zui大da閾yu值zhi電dian壓ya已yi在zai內nei部bu限xian定ding為wei1.0V,而外部電壓設定超過1.0V時無效,這就為D/A轉換器損壞時提供了另一種保護功能。
TrueDrive輸出架構
對於快速開關速度,UCD7K驅動器的輸出使用TrueDrive輸出架構,在開關交換的“米勒”平坦區期間,該架構向MOSFET的柵極輸入±4A的額定電流。TrueDrive包含由雙極性管和MOSFET管並聯組成的上拉/下拉電路。
高電壓啟動JFET+精確參考
部件號第二位數字等於或大於5(如UCD7500、UCD7601)的UCD7K係列器件內置有一個110V啟動JFET,可與48V通信總線電壓直接相連而無需外部電阻。JFET在啟動期間提供電流,當偏置繞組連接到VDD引腳得到足夠的工作電流時JFET將禁用。
UCD7K係列器件中還包含精度為1%、電壓為3.3V、電流為10mA的線性穩壓器,該穩壓器在作為參考電壓的同時又為數字控製器供電。
特別推薦
- 噪聲中提取真值!瑞盟科技推出MSA2240電流檢測芯片賦能多元高端測量場景
- 10MHz高頻運行!氮矽科技發布集成驅動GaN芯片,助力電源能效再攀新高
- 失真度僅0.002%!力芯微推出超低內阻、超低失真4PST模擬開關
- 一“芯”雙電!聖邦微電子發布雙輸出電源芯片,簡化AFE與音頻設計
- 一機適配萬端:金升陽推出1200W可編程電源,賦能高端裝備製造
技術文章更多>>
- 貿澤EIT係列新一期,探索AI如何重塑日常科技與用戶體驗
- 算力爆發遇上電源革新,大聯大世平集團攜手晶豐明源線上研討會解鎖應用落地
- 創新不止,創芯不已:第六屆ICDIA創芯展8月南京盛大啟幕!
- AI時代,為什麼存儲基礎設施的可靠性決定數據中心的經濟效益
- 矽典微ONELAB開發係列:為毫米波算法開發者打造的全棧工具鏈
技術白皮書下載更多>>
- 車規與基於V2X的車輛協同主動避撞技術展望
- 數字隔離助力新能源汽車安全隔離的新挑戰
- 汽車模塊拋負載的解決方案
- 車用連接器的安全創新應用
- Melexis Actuators Business Unit
- Position / Current Sensors - Triaxis Hall
熱門搜索
微波功率管
微波開關
微波連接器
微波器件
微波三極管
微波振蕩器
微電機
微調電容
微動開關
微蜂窩
位置傳感器
溫度保險絲
溫度傳感器
溫控開關
溫控可控矽
聞泰
穩壓電源
穩壓二極管
穩壓管
無焊端子
無線充電
無線監控
無源濾波器
五金工具
物聯網
顯示模塊
顯微鏡結構
線圈
線繞電位器
線繞電阻




