應對LED通用照明挑戰的AC-DC LED驅動解決方案
發布時間:2011-12-21 來源:安森美半導體
中心議題:
- 應對LED通用照明挑戰的AC-DC LED驅動解決方案
解決方案:
- 針對1至30 W功率AC-DC應用的LV5026/27/28係列LED控製器
- 針對要求高能效及空間受限應用的低功率降壓方案NCL30100
- 低功率離線降壓方案NCP1015
- 適合降壓及降壓-升壓兩種配置的中低功率AC-DC方案NCL30000
- 用於中大功率AC-DC LED照明應用的NCL30001方案
- 用於大功率建築物裝飾光應用的NCL30051方案
LED通用照明設計工程師會遇到許多挑戰,如功率密度、功率因數校正(PFC)、空間受限和可靠性等。這些LED照明設計挑戰和電源設計挑戰類似,具體講,LED通用照明有以下幾個挑戰:由於總光效要求及散熱限製的影響,即使是低功率應用能效也很重要;在許多情況下,較低功率也要求功率因數校正和諧波處理;在空間受限應用中,特別是替代燈泡應用時,對驅動功率密度的要求很高;總體電源可靠性對提高整個燈的壽命非常重要;寬輸入電源電壓範圍應該支持高達277 Vac;兼容TRIAC調光等傳統特定照明要求。另外,LED通用照明還要符合仍在演進的標準及安全規範,如美國“能源之星”和歐盟的國際電工委員會(IEC)要求。
安森美半導體一直致力於為LED照明提供豐富的解決方案,推出各種符合最新LED照明標準的產品,包括AC-DC電源IC,DC-DC驅動器,CCR穩流器,恒流恒壓(CCCV)控製,高壓FET, 整流器,數字接口,環境光傳感器,保護,電力線通信(PLC)調製解調器等等。本文主要介紹用於LED照明的AC-DC電源方案及相關電路,幫助工程師應對上述挑戰,設計出滿足通用照明要求的產品。
安森美半導體LED照明方案
圖1顯示了安森美半導體所提供的完備LED照明方案。

圖1:安森美半導體LED照明方案應用示意圖
在安森美半導體用於LED照明的AC-DC電源方案中,1至10 W的照明應用中推薦使用NCP1010~5,1至15 W可使用NCP1027/8,這些方案集成了MOS管,適用於隔離和非隔離應用,支持次級PWM調光、模擬調光或雙亮度等級調光,能效高達75-80%;1至30 W的應用可以使用LV5026、5027、5028,支持隔離方案,典型能效85%左右;1至40 W推薦使用NCL30000,可進行初級可控矽調光,適用於隔離和非隔離方案,隔離方案能效80-85%。40至150 W推薦使用NCL30001,它是一個連續導電模式(CCM)控製芯片,隔離方案的典型能效85-90%;更大功率推薦使用NCL30051。圖2是這些方案輸出功率與能效的對比。以下將具體介紹這些方案的功能和特點。

圖2:LED照明的AC-DC電源方案輸出功率與效率的對比。
[page]
針對1至30 W功率AC-DC應用的LV5026/27/28係列LED控製器
該係列是安森美半導體成員公司三洋半導體的LED控製器--LV5026M、LV5028TT和LV5027T,其中LV5026M具有TRIAC調光、PWM調光、模擬調光和功率因數校正功能;LV5028TT隻有TRIAC調光和功率因數校正功能。LV5026/7/8 TRIAC調光電路如圖3所示。

圖3:LV5026/7/8 TRIAC調光電路。
以功能最多的LV5026M為例,它是兼容不同調光的高壓LED控製器,調光方式為TRIAC、模擬輸入或PWM輸入,可選擇開關頻率(50 kHz,開路70 kHz)。該方案是一個低噪聲開關係統,采用5段跳躍模式頻率,可階躍驅動開關;其參考電壓可以選擇(內部0.605 V及外部輸入電壓),具有軟啟動功能和TRIAC穩定功能。
旨在降低電磁幹擾(EMI)的PWM控製架構具有優於競爭產品的特性。它采用2階躍驅動,可顯著減少噪聲;非恒定周期的5個級別頻率可有效消除EMI峰值。
低功率AC-DC LED電源轉換有兩種方式,一種是非隔離降壓,要求機械式絕緣;其設計及電路配置簡單,電路板尺寸小,元件數量少,能效較高,物料單(BOM)成本也更低。另一種是隔離反激,采用電氣(磁)隔離,易於滿足安全要求,磁學設計較複雜,適合較高功率的設計,需要較大的電路板尺寸。
LV5026/7/8用於非隔離A19 LED燈,可實現以下產品特性:采用階躍門驅動方法,具有振蕩頻率回轉功能、高門能力驅動電路、可外部調節參考電壓、支持多種調光器(TRIAC調光、數字調光和模擬調光);此外還支持軟啟動、過流保護、熱關閉、過壓保護等。LV5027M/LV5028M是LV5026M的簡化版本,外部元件數量更少。

圖4:LV5026/7/8用於非隔離A19 LED燈。
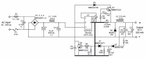
針對要求高能效及空間受限應用的低功率降壓方案NCL30100
NCL30100是一款高能效、峰值電流控製自適應固定關閉時間降壓控製器,可用於空間及高能效至關重要的低功率及空間受限的應用,如MR16 LED燈等。該方案具有振蕩頻率可調節特性,采用連續導電模式(CCM),可以省去輸出電容,能效更高,並提供自然的LED開路保護。使用NCL30100可利用負電流感測,用小型電感降低功率損耗,實現低成本、高能效(100 Vac Vo=36 V,能效>90%)及元件數量少的應用。

圖5:單電壓輸入降壓方案NCL30100。
[page]
低功率離線降壓方案NCP1015
NCP1015單片開關電源IC能滿足交流85-265 Vac寬電壓輸入範圍,適合輸出功率在10 W以內低功率離線降壓LED照明設計。這器件提供豐富特性,如軟啟動、頻率抖動、短路保護、跳周期、最大峰值電流設定及動態自供電(DSS)等,不僅提升能效,還增強可靠性。在C8和IC的第1腳間加一個電阻可以提高能效,適合小電流、高電壓輸出。

圖6:NCP1015降壓方案。
適合降壓及降壓-升壓兩種配置的中低功率AC-DC方案NCL30000
采用NCL30000的“平均電流穩流”拓撲結構可以選擇兩種配置,一種是降壓配置(包含抽頭電感降壓配置)。其電感與LED串串聯,僅在輸入電壓大於輸出壓降時有電流流動;功率因數(PF)及輸入電流總諧波失真(THDi%)性能取決於輸出壓降與輸入電壓之比(VF/Vin),比例越高,PF越低,比例越高,THDi越高。
另一種是降壓-升壓配置,電感沒有與LED串串聯,輸入電流波形或失真與輸出壓降無關;固有的LED故障保護功能在MOSFET短路時提供保護;LED正向壓降可以高於或低於輸入電壓;MOSFET開關電壓應力為輸入電壓與輸出壓降之和(Vin+Vout)。
降壓拓撲結構工作原理是,僅在輸入電壓超過LED正向壓降(VF)時有電流流過;利用臨界導電模式(CrM)及恒定導通時間工作提供高功率因數;可直接感測LED電流;低環路帶寬支持高功率因數工作;MOSFET電流等於LED峰值電流;MOSFET電壓應力等於峰值線路電壓。
圖7是NCL30000高功率因數降壓方案應用電路,需要線路可調光時,可根據線路及負載功率調節最大導通時間;兼容TRIAC或尾沿(晶體管)調光器;專用於一種線路電壓(120 Vac或230 Vac)時,可切相調光來優化EMI濾波器設計,降低X電容值,將峰值電流減至最小。

圖7:NCL30000高功率因數降壓方案應用電路。
以下介紹的是基於NCL30000的兩個AC-DC隔離電源方案實例。
1) 支持熱反走的AC可調光A19 LED燈:輸入電壓為90至135 Vac,5 W額定輸出功率(10 V @ 500 mA),可驅動3顆串聯LED;隔離式熱反走,溫度上升時線性減小輸出電流;功率因數>0.96,能效>77%;針對“能源之星”1.1版整體式LED燈要求;兼容TRIAC及晶體管調光器。

圖8:熱反走AC可調光A19 LED燈。
[page]
2) AC可調光PAR30 LED燈:可用於輸入電壓115 V/230 V的燈,11 W額定輸出功率(24.5 V @ 450 mA),驅動串聯/3串並聯的8顆LED;隔離式;功率因數>0.96,能效>83%,針對“能源之星”1.1版整體式LED燈要求;兼容TRIAC及晶體管調光器。

圖9:AC可調光PAR30 LED燈。
用於中大功率AC-DC LED照明應用的NCL30001方案
NCL30001功率因數校正(PFC)可調光LED驅動器適用於中大功率應用(功率可達90 W),如建築物裝飾光。支持的調光有三種方式:1-10 V模擬電壓輸入(1 V = 最小值,10 V為100%導通時的值);兩級雙電平模擬調光;以及PWM調光(調光頻率範圍350 Hz至3 kHz,調光範圍> 10:1)。保護特性包括:輸出開路及短路保護、過溫保護、過流保護、過壓保護和過溫反走。

圖10:NCL30001用於建築物裝飾光。
用於大功率建築物裝飾光應用的NCL30051方案
NCL30051是一款專用LED電源集成電路(IC),能夠為降壓DC-DC轉換器/LED驅動器(如NCL30160)提供恒定電壓。這器件集成了一個臨界導電模式(CrM) PFC控製器及一個半橋諧振控製器,並內置600 V驅動器,針對離線電源應用進行了優化,具備了所有實現高能效、小外形因數設計所需的特性。NCL30051能夠用於功率達100 W的建築物裝飾光應用,在修改元件條件下,最大可以支持250 W功率。NCL30051支持的調光方式包括1-10 V模擬電壓輸入(1 V = 最小值,10 V為100%導通時的值)、兩級雙電平模擬調光,以及PWM調光(頻率範圍100至300 Hz,調光範圍>10:1)。保護特性包括:輸出開路及短路保護、過溫保護、過流保護、過壓保護。

圖11:NCL30051用於大功率建築物裝飾光。
此外,安森美半導體的GreenPoint®設計仿真工具讓設計人員僅用幾個步驟即可完成選擇產品、確定設計要求、自動產生設計(電路圖)、仿真及驗證、物料單(BOM)及報告、下載報告為PDF文件、保存文件及分享等一係列流程,從而實現快速、易用、高效的LED產品開發。
總結
安森美半導體利用在高能效電源及封裝方麵的核心專長及優勢,為LED照明應用,特別是通用照明提供了符合各種規範要求控製和驅動器件。這些方案采用獨特的LED驅動電源架構、模擬及調光技術、反激轉換器及非隔離拓撲結構,配合廣泛的應用範圍,為實現各種通用照明設備提供更多的選擇。
- 噪聲中提取真值!瑞盟科技推出MSA2240電流檢測芯片賦能多元高端測量場景
- 10MHz高頻運行!氮矽科技發布集成驅動GaN芯片,助力電源能效再攀新高
- 失真度僅0.002%!力芯微推出超低內阻、超低失真4PST模擬開關
- 一“芯”雙電!聖邦微電子發布雙輸出電源芯片,簡化AFE與音頻設計
- 一機適配萬端:金升陽推出1200W可編程電源,賦能高端裝備製造
- 邊緣AI的發展為更智能、更可持續的技術鋪平道路
- IAR作為Qt Group獨立BU攜兩項重磅汽車電子應用開發方案首秀北京車展
- 數字化的線性穩壓器
- 安森美:用全光譜“智慧之眼”定義下一代工業機器人
- 貿澤EIT係列新一期,探索AI如何重塑日常科技與用戶體驗
- 車規與基於V2X的車輛協同主動避撞技術展望
- 數字隔離助力新能源汽車安全隔離的新挑戰
- 汽車模塊拋負載的解決方案
- 車用連接器的安全創新應用
- Melexis Actuators Business Unit
- Position / Current Sensors - Triaxis Hall




