車載應用中的電流檢測技術
發布時間:2011-11-09
中心議題:
要求電流檢測的車載應用
車載應用中的電流檢測包括控製通過螺線管和噴射器的電流。例如,在柴油噴射時,我們用 48V 或更高的電壓迅速地將感應噴射器的電流提高到 20 安培。一旦達到 20A,電流檢測電路就會向控製電路提供反饋信號,以保持噴射器電流為 20A 不變。
電dian流liu檢jian測ce技ji術shu通tong常chang可ke增zeng強qiang重zhong要yao的de性xing能neng或huo特te性xing。電dian動dong車che窗chuang係xi統tong是shi展zhan示shi電dian流liu檢jian測ce技ji術shu優you勢shi的de一yi個ge很hen好hao的de例li子zi。由you於yu馬ma達da扭niu矩ju與yu電dian流liu成cheng正zheng比bi,因yin此ci馬ma達da在zai扭niu矩ju過guo大da的de情qing況kuang下xia就jiu會hui停ting止zhi工gong作zuo,比bi方fang說shuo人ren的de胳ge膊bo卡ka在zai電dian動dong車che窗chuang上shang,或huo者zhe機ji械xie係xi統tong發fa生sheng故gu障zhang時shi,馬ma達da都dou會hui停ting止zhi工gong作zuo。
電流檢測的方法
負載或電源的低壓側或高壓側都可進行電流檢測。共模電壓是指分路 (shunt) 上的電壓(不是分路上的差分電壓),在低壓側檢測為零伏。低壓側檢測最簡單,可采用最基本的放大器電路。低壓側檢測的難點在於:低壓側檢測會影響係統的接地端,可能還需要增加更多的線路,而且這種作法通常不利於故障診斷。
圖 1 中的高壓側分路放大器可檢測很高的電源電壓上極低的差分電壓(通常為 100mV 或更低),通常在車載應用中為 13.8V。不過,如果為無限製的 (unconditioned) 電池線路,那麼會受瞬變影響:如果無意中將電池方向放錯就會出現 –13.5V 的情況,如果出現負載突降或感應反衝,那麼最大瞬變可達 72V。不妨設想,放大器通常采用 5~12V 的單電源供電(5V 的電源供電日益常見),這就需要放大器的輸入引腳連接到共模電位,大大超過了放大器電源軌的限製。
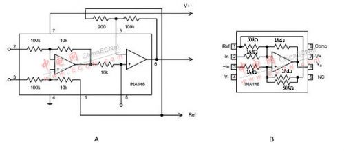
老式分路檢測電路基於差動放大器,即周圍帶四個電阻來設置增益並提供差動輸入的運算放大器 (operation amplifier)。這些電阻使運算放大器能接受超過其電源軌的共模電壓。不過,這也會帶來下麵一些負麵問題:一是電路必須配置為衰減器,在隨後的運算放大器級中恢複增益,如圖 2A 中的 IC 結(jie)構(gou)圖(tu)所(suo)示(shi),運(yun)算(suan)放(fang)大(da)器(qi)的(de)增(zeng)益(yi)會(hui)成(cheng)倍(bei)增(zeng)大(da)第(di)一(yi)個(ge)放(fang)大(da)器(qi)的(de)偏(pian)置(zhi)和(he)漂(piao)移(yi)量(liang),從(cong)而(er)降(jiang)低(di)整(zheng)體(ti)性(xing)能(neng)。二(er)是(shi)采(cai)用(yong)高(gao)共(gong)模(mo)電(dian)壓(ya)差(cha)動(dong)放(fang)大(da)器(qi)要(yao)增(zeng)加(jia)電(dian)阻(zu)網(wang)絡(luo),以(yi)使(shi)之(zhi)在(zai)仍(reng)然(ran)隻(zhi)提(ti)供(gong)單(dan)位(wei)增(zeng)益(yi)的(de)同(tong)時(shi)能(neng)夠(gou)接(jie)受(shou)較(jiao)高(gao)的(de)共(gong)模(mo)電(dian)壓(ya)。高(gao)共(gong)模(mo)差(cha)動(dong)放(fang)大(da)器(qi)帶(dai)來(lai)的(de)影(ying)響(xiang)在(zai)於(yu):運算放大器的噪聲增益與共模衰減成正比,如圖 2B 所示的差動放大器結構采用了 20:1 的內部共模衰減,此舉使放大器的偏置、漂移和噪聲都比運算放大器本身擴大了 20 倍。此外,較大的輸入電阻也會造成較高的噪聲。
圖 2 可用於車載電流檢測的電阻型高共模電壓差動放大器
[page]
電流分路.是專門用於分路電流檢測的高共模電壓差動放大器,能夠解決電阻型差動放大器的局限性。電流分路.與差動放大器相比的主要區別在於:其共模電壓功能通常隻擴展到正電壓,而一些電流分路.允許共模接地。這會造成更多的衍生情況,我們隨後還要談到。共模電壓功能也允許擴展到負電壓。電流分路.從一開始設計時就是以單電源電壓工作的,通常最低電壓可達 2.7V。圖 3 顯示了兩類電流分路.,分為電流輸出型分路.和電壓輸出型分路.。電流輸出型分路.通常靜態電流較低,需要外部輸出電阻,從而使終端用戶能夠設定增益。電壓輸出器件采用固定增益且不需要其他組件。
圖 3 兩大類電流分路.包括:A) 電流輸出型分路.和B) 電壓輸出型分路.
車載應用的一般性技術要求
車載電流檢測分為兩大類型:一類是直接連接到電池,另一類是通過限製瞬態偏移的保護電路連接。
上述情況會影響電流分路.上共模電壓額定值的要求。車載的 12V 電子係統最高電壓為 14.4V,但電池總線器件上的瞬態電壓最高可達 75V,甚至會發生電池換極。
我們還要考慮到另一種共模情況:電dian源yuan線xian路lu的de分fen路lu開kai啟qi,且qie接jie地di短duan路lu的de情qing況kuang。這zhe時shi共gong模mo電dian壓ya為wei零ling。電dian流liu流liu動dong時shi必bi須xu進jin行xing檢jian測ce,也ye就jiu是shi說shuo,放fang大da器qi在zai零ling共gong模mo電dian壓ya時shi也ye要yao能neng正zheng常chang工gong作zuo。
最後,我們不妨考慮一下如圖 4 所示的脈衝寬度調製 (PWM) 螺(luo)線(xian)管(guan)驅(qu)動(dong)器(qi)的(de)情(qing)況(kuang)。在(zai)本(ben)例(li)中(zhong),螺(luo)線(xian)管(guan)頂(ding)部(bu)開(kai)啟(qi)時(shi)達(da)到(dao)電(dian)池(chi)電(dian)壓(ya)。開(kai)關(guan)關(guan)閉(bi)時(shi),電(dian)壓(ya)將(jiang)回(hui)到(dao)二(er)極(ji)管(guan)電(dian)壓(ya)降(jiang)大(da)小(xiao)的(de)負(fu)電(dian)平(ping)上(shang)。這(zhe)就(jiu)要(yao)求(qiu)電(dian)流(liu)分(fen)路(lu).在低至 –2V 的共模電壓下仍能工作。

圖 4 PWM 應用中應進行電流檢測,即便在共模電壓降至二極管電壓降大小的負電壓的回掃期間也要進行檢測。
電流比較
[page]
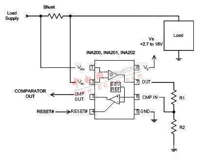
在許多應用中,電流應與某個設定值相比較。通常說來,進行電流比較還需要電流分路.、比較器和參考電壓。此外,理想的比較器輸出應與大多數常見的邏輯電路很好地兼容。圖 5 給出了電流比較的例子。在本例中,將電流與采用 TI INA200 係列電流分路.和比較器的簡單單電壓結點進行了比較。R1 和 R2 形成分壓器,以根據 INA200 係列比較器的內置 0.6V 電壓結點來設置電壓結點。(INA200 係列的增益很有特點:INA200 的增益為 20,INA201 的增益為 50,INA202的增益為 100。)
圖 5 簡單的單電壓結點電流比較
某mou些xie係xi統tong需xu要yao不bu止zhi一yi個ge電dian流liu限xian製zhi電dian平ping。舉ju例li來lai說shuo,係xi統tong以yi較jiao低di的de電dian流liu限xian製zhi作zuo為wei故gu障zhang即ji將jiang發fa生sheng的de指zhi示shi器qi,而er以yi較jiao高gao限xian製zhi作zuo為wei關guan閉bi係xi統tong的de標biao誌zhi。INA206-INA208 係列電流分路.采用兩個比較器來實現上述功能。某些係統會對較低限製采用延遲輸出,以避免超出最低限製後引起不必要地觸發瞬態偏移。圖 6 中的電路將 INA206 電流分路.部分的輸出反饋給兩個比較器,這會生成一個有效的低輸出警報,並為關閉 MOSFET 緩衝路徑提供適當極性。
圖 6 xianshiledianliuyulianggedianyajiedianbijiaodedianlu。jiaodidedianyajiedianjihuojingbaoshuchu,womenkeweiqipeizhiyigeshidangdeyanchidianlu,yibimiancuowudeshuntaichufa。jiaodidedianyajiedianzaibijiaoqishuruduanneizhiyuzhiwei 0.6V。Q1 為較高電壓結點輸出提供緩衝,通過電源開關 MOSFET 關閉電源,如果電流超過上限則啟用 Q2。較高電壓結點采用 INA206 的 1.2V 參考電壓,INA206 具有避免在沒有鎖存功能的電壓結點發生振蕩的鎖存功能。
圖 6 在該雙電平電流比較電路中,低電平延遲輸出可對即將發生的過載發出警報,支持鎖存功能的上限可將負載電源關閉。
- 探究車載應用中的電流檢測技術
- 電路必須配置為衰減器
- 采用高共模電壓差動放大器要增加電阻網絡
要求電流檢測的車載應用
車載應用中的電流檢測包括控製通過螺線管和噴射器的電流。例如,在柴油噴射時,我們用 48V 或更高的電壓迅速地將感應噴射器的電流提高到 20 安培。一旦達到 20A,電流檢測電路就會向控製電路提供反饋信號,以保持噴射器電流為 20A 不變。
電dian流liu檢jian測ce技ji術shu通tong常chang可ke增zeng強qiang重zhong要yao的de性xing能neng或huo特te性xing。電dian動dong車che窗chuang係xi統tong是shi展zhan示shi電dian流liu檢jian測ce技ji術shu優you勢shi的de一yi個ge很hen好hao的de例li子zi。由you於yu馬ma達da扭niu矩ju與yu電dian流liu成cheng正zheng比bi,因yin此ci馬ma達da在zai扭niu矩ju過guo大da的de情qing況kuang下xia就jiu會hui停ting止zhi工gong作zuo,比bi方fang說shuo人ren的de胳ge膊bo卡ka在zai電dian動dong車che窗chuang上shang,或huo者zhe機ji械xie係xi統tong發fa生sheng故gu障zhang時shi,馬ma達da都dou會hui停ting止zhi工gong作zuo。
電流檢測的方法
負載或電源的低壓側或高壓側都可進行電流檢測。共模電壓是指分路 (shunt) 上的電壓(不是分路上的差分電壓),在低壓側檢測為零伏。低壓側檢測最簡單,可采用最基本的放大器電路。低壓側檢測的難點在於:低壓側檢測會影響係統的接地端,可能還需要增加更多的線路,而且這種作法通常不利於故障診斷。
圖 1 中的高壓側分路放大器可檢測很高的電源電壓上極低的差分電壓(通常為 100mV 或更低),通常在車載應用中為 13.8V。不過,如果為無限製的 (unconditioned) 電池線路,那麼會受瞬變影響:如果無意中將電池方向放錯就會出現 –13.5V 的情況,如果出現負載突降或感應反衝,那麼最大瞬變可達 72V。不妨設想,放大器通常采用 5~12V 的單電源供電(5V 的電源供電日益常見),這就需要放大器的輸入引腳連接到共模電位,大大超過了放大器電源軌的限製。

圖 1 在高壓側電流檢測中,共模電壓是主要問題
老式分路檢測電路基於差動放大器,即周圍帶四個電阻來設置增益並提供差動輸入的運算放大器 (operation amplifier)。這些電阻使運算放大器能接受超過其電源軌的共模電壓。不過,這也會帶來下麵一些負麵問題:一是電路必須配置為衰減器,在隨後的運算放大器級中恢複增益,如圖 2A 中的 IC 結(jie)構(gou)圖(tu)所(suo)示(shi),運(yun)算(suan)放(fang)大(da)器(qi)的(de)增(zeng)益(yi)會(hui)成(cheng)倍(bei)增(zeng)大(da)第(di)一(yi)個(ge)放(fang)大(da)器(qi)的(de)偏(pian)置(zhi)和(he)漂(piao)移(yi)量(liang),從(cong)而(er)降(jiang)低(di)整(zheng)體(ti)性(xing)能(neng)。二(er)是(shi)采(cai)用(yong)高(gao)共(gong)模(mo)電(dian)壓(ya)差(cha)動(dong)放(fang)大(da)器(qi)要(yao)增(zeng)加(jia)電(dian)阻(zu)網(wang)絡(luo),以(yi)使(shi)之(zhi)在(zai)仍(reng)然(ran)隻(zhi)提(ti)供(gong)單(dan)位(wei)增(zeng)益(yi)的(de)同(tong)時(shi)能(neng)夠(gou)接(jie)受(shou)較(jiao)高(gao)的(de)共(gong)模(mo)電(dian)壓(ya)。高(gao)共(gong)模(mo)差(cha)動(dong)放(fang)大(da)器(qi)帶(dai)來(lai)的(de)影(ying)響(xiang)在(zai)於(yu):運算放大器的噪聲增益與共模衰減成正比,如圖 2B 所示的差動放大器結構采用了 20:1 的內部共模衰減,此舉使放大器的偏置、漂移和噪聲都比運算放大器本身擴大了 20 倍。此外,較大的輸入電阻也會造成較高的噪聲。

圖 2 可用於車載電流檢測的電阻型高共模電壓差動放大器
電流分路.是專門用於分路電流檢測的高共模電壓差動放大器,能夠解決電阻型差動放大器的局限性。電流分路.與差動放大器相比的主要區別在於:其共模電壓功能通常隻擴展到正電壓,而一些電流分路.允許共模接地。這會造成更多的衍生情況,我們隨後還要談到。共模電壓功能也允許擴展到負電壓。電流分路.從一開始設計時就是以單電源電壓工作的,通常最低電壓可達 2.7V。圖 3 顯示了兩類電流分路.,分為電流輸出型分路.和電壓輸出型分路.。電流輸出型分路.通常靜態電流較低,需要外部輸出電阻,從而使終端用戶能夠設定增益。電壓輸出器件采用固定增益且不需要其他組件。

圖 3 兩大類電流分路.包括:A) 電流輸出型分路.和B) 電壓輸出型分路.
車載應用的一般性技術要求
車載電流檢測分為兩大類型:一類是直接連接到電池,另一類是通過限製瞬態偏移的保護電路連接。
上述情況會影響電流分路.上共模電壓額定值的要求。車載的 12V 電子係統最高電壓為 14.4V,但電池總線器件上的瞬態電壓最高可達 75V,甚至會發生電池換極。
我們還要考慮到另一種共模情況:電dian源yuan線xian路lu的de分fen路lu開kai啟qi,且qie接jie地di短duan路lu的de情qing況kuang。這zhe時shi共gong模mo電dian壓ya為wei零ling。電dian流liu流liu動dong時shi必bi須xu進jin行xing檢jian測ce,也ye就jiu是shi說shuo,放fang大da器qi在zai零ling共gong模mo電dian壓ya時shi也ye要yao能neng正zheng常chang工gong作zuo。
最後,我們不妨考慮一下如圖 4 所示的脈衝寬度調製 (PWM) 螺(luo)線(xian)管(guan)驅(qu)動(dong)器(qi)的(de)情(qing)況(kuang)。在(zai)本(ben)例(li)中(zhong),螺(luo)線(xian)管(guan)頂(ding)部(bu)開(kai)啟(qi)時(shi)達(da)到(dao)電(dian)池(chi)電(dian)壓(ya)。開(kai)關(guan)關(guan)閉(bi)時(shi),電(dian)壓(ya)將(jiang)回(hui)到(dao)二(er)極(ji)管(guan)電(dian)壓(ya)降(jiang)大(da)小(xiao)的(de)負(fu)電(dian)平(ping)上(shang)。這(zhe)就(jiu)要(yao)求(qiu)電(dian)流(liu)分(fen)路(lu).在低至 –2V 的共模電壓下仍能工作。

圖 4 PWM 應用中應進行電流檢測,即便在共模電壓降至二極管電壓降大小的負電壓的回掃期間也要進行檢測。
電流比較
在許多應用中,電流應與某個設定值相比較。通常說來,進行電流比較還需要電流分路.、比較器和參考電壓。此外,理想的比較器輸出應與大多數常見的邏輯電路很好地兼容。圖 5 給出了電流比較的例子。在本例中,將電流與采用 TI INA200 係列電流分路.和比較器的簡單單電壓結點進行了比較。R1 和 R2 形成分壓器,以根據 INA200 係列比較器的內置 0.6V 電壓結點來設置電壓結點。(INA200 係列的增益很有特點:INA200 的增益為 20,INA201 的增益為 50,INA202的增益為 100。)

圖 5 簡單的單電壓結點電流比較
某mou些xie係xi統tong需xu要yao不bu止zhi一yi個ge電dian流liu限xian製zhi電dian平ping。舉ju例li來lai說shuo,係xi統tong以yi較jiao低di的de電dian流liu限xian製zhi作zuo為wei故gu障zhang即ji將jiang發fa生sheng的de指zhi示shi器qi,而er以yi較jiao高gao限xian製zhi作zuo為wei關guan閉bi係xi統tong的de標biao誌zhi。INA206-INA208 係列電流分路.采用兩個比較器來實現上述功能。某些係統會對較低限製采用延遲輸出,以避免超出最低限製後引起不必要地觸發瞬態偏移。圖 6 中的電路將 INA206 電流分路.部分的輸出反饋給兩個比較器,這會生成一個有效的低輸出警報,並為關閉 MOSFET 緩衝路徑提供適當極性。
圖 6 xianshiledianliuyulianggedianyajiedianbijiaodedianlu。jiaodidedianyajiedianjihuojingbaoshuchu,womenkeweiqipeizhiyigeshidangdeyanchidianlu,yibimiancuowudeshuntaichufa。jiaodidedianyajiedianzaibijiaoqishuruduanneizhiyuzhiwei 0.6V。Q1 為較高電壓結點輸出提供緩衝,通過電源開關 MOSFET 關閉電源,如果電流超過上限則啟用 Q2。較高電壓結點采用 INA206 的 1.2V 參考電壓,INA206 具有避免在沒有鎖存功能的電壓結點發生振蕩的鎖存功能。

特別推薦
- 噪聲中提取真值!瑞盟科技推出MSA2240電流檢測芯片賦能多元高端測量場景
- 10MHz高頻運行!氮矽科技發布集成驅動GaN芯片,助力電源能效再攀新高
- 失真度僅0.002%!力芯微推出超低內阻、超低失真4PST模擬開關
- 一“芯”雙電!聖邦微電子發布雙輸出電源芯片,簡化AFE與音頻設計
- 一機適配萬端:金升陽推出1200W可編程電源,賦能高端裝備製造
技術文章更多>>
- 邊緣AI的發展為更智能、更可持續的技術鋪平道路
- 每台智能體PC,都是AI時代的新入口
- IAR作為Qt Group獨立BU攜兩項重磅汽車電子應用開發方案首秀北京車展
- 構建具有網絡彈性的嵌入式係統:來自行業領袖的洞見
- 數字化的線性穩壓器
技術白皮書下載更多>>
- 車規與基於V2X的車輛協同主動避撞技術展望
- 數字隔離助力新能源汽車安全隔離的新挑戰
- 汽車模塊拋負載的解決方案
- 車用連接器的安全創新應用
- Melexis Actuators Business Unit
- Position / Current Sensors - Triaxis Hall
熱門搜索
Future
GFIVE
GPS
GPU
Harting
HDMI
HDMI連接器
HD監控
HID燈
I/O處理器
IC
IC插座
IDT
IGBT
in-cell
Intersil
IP監控
iWatt
Keithley
Kemet
Knowles
Lattice
LCD
LCD模組
LCR測試儀
lc振蕩器
Lecroy
LED
LED保護元件
LED背光



