探索晶體管驅動負載的技巧
發布時間:2011-09-27
中心議題:
- 常見負載的驅動電路
- 驅動電路及元件的選擇
- 驅動電路的軟件仿真及硬件實驗
在電子製作時,經常涉及到需要控製蜂鳴器、繼電器、電機等元件,發現晶體管負載的不同接法,效果差別很大,有的接法甚至會導致電路工作不可靠,下麵將介紹常見的負載驅動電路、驅動電路及元器件的選擇和使用進行討論。
晶體管(又稱三極管)可分為NPN 型和PNP 型,目前常用的NPN 型三極管有8050、9013、2N5551 等,PNP 型三極管有8550、9012、2N5401 等。
1、常見負載的驅動電路
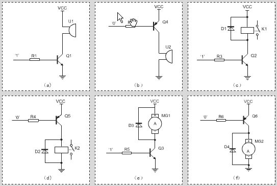
圖1 是NPN 型、PNP 型晶體管驅動各種負載的典型電路。要求使負載上得到最大的功率,晶體管上消耗最小的功率。

圖1 NPN 型、PNP 型晶體管驅動各種負載的典型電路
2、驅動電路及元件選擇
使shi用yong晶jing體ti管guan驅qu動dong負fu載zai主zhu要yao利li用yong晶jing體ti管guan的de開kai關guan特te性xing,也ye就jiu是shi通tong過guo控kong製zhi晶jing體ti管guan在zai飽bao和he區qu和he截jie止zhi區qu之zhi間jian切qie換huan來lai控kong製zhi負fu載zai的de接jie通tong和he關guan閉bi。那na麼me有you的de電dian子zi愛ai好hao者zhe會hui問wen:什麼時候選擇NPN 型晶體管驅動電路?什麼時候選擇PNP 型(xing)晶(jing)體(ti)管(guan)驅(qu)動(dong)負(fu)載(zai)?對(dui)於(yu)相(xiang)同(tong)類(lei)型(xing)的(de)晶(jing)體(ti)管(guan),該(gai)如(ru)何(he)選(xuan)擇(ze)晶(jing)體(ti)管(guan)的(de)具(ju)體(ti)型(xing)號(hao)?基(ji)極(ji)電(dian)阻(zu)應(ying)該(gai)如(ru)何(he)選(xuan)取(qu)?下(xia)麵(mian)對(dui)這(zhe)些(xie)問(wen)題(ti)作(zuo)一(yi)下(xia)簡(jian)要(yao)說(shuo)明(ming)。
2.1.負載驅動電路的選擇
選用NPN 型、還是PNP 型晶體管驅動負載,要看設計者的要求。如圖1(a)、(c)、(e)是使用NPN 型晶體管驅動負載的電路,高電平“1”可以控製晶體管導通(負載通電)、低電平“0”使晶體管截止(負載斷電)。而圖1(b)、(d)、(f)是使用PNP 型晶體管驅動負載的電路,導通條件剛好相反。
2.2.晶體管型號的選擇
NPN 型晶體管8050、9013、2N5551 的集電極最大電流分別為1500mA、500mA、600mA,PNP 型晶體管8550、9012、2N5401 的集電極最大電流分別為1500mA、500mA、500mA。驅動蜂鳴器、繼電器、電機等負載,主要看晶體管集電極電流是否能滿足負載要求。
[page]
2.3.基極電阻的選擇
如圖2 所示是NPN 型晶體管2N5551 的特性曲線,最下方選中的曲線對應Ib=1mA,最上方的曲線對應Ib=5mA。

圖2 NPN 型晶體管2N5551 的特性曲線
由圖2 中可以看出,基極電流Ib 越大,對應的集電極電流Ic 越大。我們如果希望負載上得到大的電流,那麼基極電流就需要盡可能的大。圖1 所示的各種驅動電路中,我們經常取基極電阻約1k,對應的基極電流約為4~5mA,集電極電流能滿足負載要求。
3、Multisim仿真
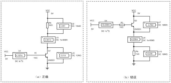
初學者使用晶體管驅動負載時,有時會錯誤地把負載接在晶體管發射極一端,如圖3(b)所示,這樣做負載上得到的功率會比較小。我們可以通過仿真來分析。

圖3 [page]
為了說明晶體管負載的不同接法對驅動電路的影響,我們借助Multisim 10 仿真軟件分析負載電阻為100、1k、10k 情況下圖3(a)、(b)中電路的各個參數,得到的仿真結果如表1 和表2 所示。

從表1 和表2 中可以看出,如圖3(a)所示負載接晶體管集電極的驅動電路,負載上得到的電壓Ur 接近電源電壓、得到的功率Pr 較大。如圖3(b)所示負載接晶體管發射極的驅動電路,由於晶體管導通需要滿足Ube>0.7V 條件,所以負載上得到的電壓要比偏置電壓低0.7V,最大約為4.3V,結果導致負載上得到的功率較小。
同樣,對於PNP 型晶體管,負載接晶體管集電極一端時負載上得到的功率也較大。
4、硬件實驗
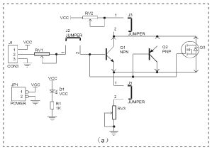
我們製作了晶體管的測試電路板,分別對NPN 型晶體管2N5551、PNP 型晶體管2N5401 驅動電路中相同負載的不同接法做了實物測試。圖4(a)是晶體管測試電路板的原理圖,將圖4(a)左邊J1 的1、2 引腳短接,可以測試NPN 型晶體管負載驅動電路;將J1的2、3引腳短接,可以測試PNP型晶體管負載驅動電路。


圖4(a)是晶體管測試電路板的原理圖,圖4(b)是晶體管測試電路的實物連接圖,左側的電流表顯示電路的基極電流Ib,中間的電流表顯示集電極電流Ic 或發射極電流Ie,右側電壓表顯示晶體管集電極和發射極之間電壓Uce。實驗測得的數據如表3 所示。
表3 (測試條件Vcc=5.04V)

從表3 可以看出,在負載相同情況下,無論選用NPN 型晶體管或PNP 型晶體管,負載接在晶體管集電極端時負載上得到的電壓較大、得到的功率也較多,晶體管壓降小。
5、結論
通過Multsim 軟件仿真和硬件實物測試,我們得出如下結論:在使用晶體管作開關驅動負載時,為了使負載上得到較大的功率,應該將負載接在三極管的集電極使用,通過基極的電流要0.1 倍的負載電流或更大。
- 噪聲中提取真值!瑞盟科技推出MSA2240電流檢測芯片賦能多元高端測量場景
- 10MHz高頻運行!氮矽科技發布集成驅動GaN芯片,助力電源能效再攀新高
- 失真度僅0.002%!力芯微推出超低內阻、超低失真4PST模擬開關
- 一“芯”雙電!聖邦微電子發布雙輸出電源芯片,簡化AFE與音頻設計
- 一機適配萬端:金升陽推出1200W可編程電源,賦能高端裝備製造
- 築基AI4S:摩爾線程全功能GPU加速中國生命科學自主生態
- 一秒檢測,成本降至萬分之一,光引科技把幾十萬的台式光譜儀“搬”到了手腕上
- AI服務器電源機櫃Power Rack HVDC MW級測試方案
- 突破工藝邊界,奎芯科技LPDDR5X IP矽驗證通過,速率達9600Mbps
- 通過直接、準確、自動測量超低範圍的氯殘留來推動反滲透膜保護
- 車規與基於V2X的車輛協同主動避撞技術展望
- 數字隔離助力新能源汽車安全隔離的新挑戰
- 汽車模塊拋負載的解決方案
- 車用連接器的安全創新應用
- Melexis Actuators Business Unit
- Position / Current Sensors - Triaxis Hall






