街道及停車場照明等大功率LED區域照明挑戰暨驅動電源方案
發布時間:2011-08-04 來源:安森美半導體公司
中心議題:
- LED區域照明應用要求
- LED區域照明電源架構及典型LED驅動方案
- 增強LED串可靠性的保護方案
解決方案:
- 適合線性燈、線槽燈等應用的分布式/模塊化方案
- 適合洗牆燈、外牆燈等應用的整體式/單段式方案
- 用於更大功率區域照明應用的高能效LLC拓撲結構驅動電源
隨著人們節能環保意識的日漸增強,業界越來越關注能源消耗對環境的影響。在各種能源消耗途徑中,據統計,有高達20%至22%的(de)電(dian)能(neng)用(yong)於(yu)照(zhao)明(ming)。提(ti)高(gao)照(zhao)明(ming)應(ying)用(yong)的(de)能(neng)源(yuan)使(shi)用(yong)效(xiao)率(lv)乃(nai)至(zhi)進(jin)一(yi)步(bu)降(jiang)低(di)其(qi)能(neng)源(yuan)消(xiao)耗(hao),有(you)助(zhu)於(yu)減(jian)少(shao)二(er)氧(yang)化(hua)碳(tan)排(pai)放(fang),造(zao)就(jiu)更(geng)加(jia)綠(lv)色(se)環(huan)保(bao)的(de)世(shi)界(jie)。因(yin)此(ci),高(gao)能(neng)效(xiao)照(zhao)明(ming)正(zheng)在(zai)成(cheng)為(wei)業(ye)界(jie)競(jing)逐(zhu)的(de)一(yi)個(ge)焦(jiao)點(dian)。
從應用領域來看,照明涵蓋住宅照明、工業照明、街道照明和餐廳、零售及服務業照明等不同類別。而從功率等級來看,除了低功率照明,也包括大功率區域照明,典型應用如柱燈、洗牆燈、外牆燈、隧道照明、街燈、停車場及公共安全照明、工業及零售照明等室外照明,以及低頂燈、高頂燈、凍櫃/冰箱及停車庫等室內照明。
大功率區域照明存在不少挑戰,如燈具可能難以接近、光源發生故障時可能帶來安全問題、戶外存在多種極端環境條件等。此外,不容忽視的是,應用於大功率區域照明的現有光源(如金屬鹵素燈、高壓鈉燈、線性熒光燈及緊湊型熒光燈)存在著不少局限,如高壓鈉燈的顯色性差(CRI約為22),金屬鹵素燈的典型燈具損耗較高(40%)且其從啟動到發光至完整亮度經曆的時間可能長達10分鍾,線性熒光燈的冷溫度性能差,緊湊型熒光燈的啟動速度也較慢。
另一方麵,隨著高亮度白光發光二極管(LED)在性能和成本等方麵持續改進,越來越多地用於大功率區域照明,並提供傳統光源不具備的優勢,如發出每流明光所消耗的電能更少、方向控製性更好、色彩質量更佳、環保,並且其開啟和關閉能夠更方便地控製,便於自動檢測環境光從而改變亮度;此外,LED的可靠性也更佳,利於降低維護成本及總體擁有成本。
LED區域照明應用要求
LED驅動器的主要功能就是在多種條件下限流,並要保護LED免受浪湧及其它故障條件影響,以及提供某種等級的安全性,避免(電氣和/或機械方式的)震動及著火。對於區域照明應用而言,室外環境會給LED驅動器帶來溫度挑戰,且可能需要承受277 Vac、347 Vac或者甚至480 Vac等比標準電壓更高的交流輸入電壓。
區域照明應用的LED驅動器可能還需要符合某些有關功率因數或諧波含量的規範標準。如歐盟的國際電工聯盟(IEC)的IEC61000-3-2標準對功率超過25 W的照明設備(C類)的諧波含量提出了要求,相當於總諧波失真(THD)低於35%;但符合IEC61000-3-2 C類諧波含量要求並不必然表示功率因數(PF)高於0.9。而某些市場(如美國)通常要求PF高於0.9及THD低於20%。
很(hen)多(duo)區(qu)域(yu)照(zhao)明(ming)應(ying)用(yong)都(dou)在(zai)室(shi)外(wai),可(ke)能(neng)會(hui)經(jing)受(shou)各(ge)種(zhong)嚴(yan)格(ge)溫(wen)度(du)條(tiao)件(jian),從(cong)而(er)使(shi)總(zong)體(ti)使(shi)用(yong)壽(shou)命(ming)受(shou)到(dao)影(ying)響(xiang)。而(er)總(zong)體(ti)係(xi)統(tong)設(she)計(ji)對(dui)使(shi)用(yong)壽(shou)命(ming)有(you)重(zhong)要(yao)影(ying)響(xiang),故(gu)使(shi)用(yong)內(nei)部(bu)發(fa)熱(re)較(jiao)少(shao)、損耗更低的高能效LED驅動器非常重要,而且在設計中要對驅動器與LED熱源進行熱隔離,從而增強係統可靠性。

圖1:智能雙亮度等級LED街道照明示例。
LED照明的控製也可以變得更加智能化。傳統街燈以定時器或環境光傳感器來自主控製。而利用電力線通信(PLC)或無線控製技術,可以提供高度靈活的LED區域照明控製,如基於時間的光輸出等級集中控製、基於車流量傳感器的發光等級控製,以及根據檢測人、車活動來調控市中心照明,兼顧步行車及街道照明。LED智能控製技術在節省電能之餘,還不會損及安全性。典型應用有如智能雙亮度等級照明,如公園、加油站頂棚、停車場所、樓梯及電冰箱箱體照明都支持根據需要來調整亮度等級的照明。LED能夠即時導通及關閉,能夠在這些應用中方便地根據動作或活動來調節照明等級,如在未檢測到活動時提供20%-40%的亮度等級,而在檢測到活動時提供100%亮度的照明。這樣就利於大量節省額外的電能消耗。
[page]
LED區域照明電源架構及典型LED驅動方案
1) 適合線性燈、線槽燈等應用的分布式/模塊化方案
大功率LED區域照明應用中,一種常見的電源架構是“功率因數校正(PFC)+恒壓(CV)+恒流(CC)”的三段式架構。這種架構中,交流輸入電源經過功率因數校正和隔離型直流-直流(DC-DC)轉換後,輸出24至80 Vdc的固定電壓,提供給後麵內置DC-DC降壓轉換電路的恒流LED模塊(見圖2)。這種架構的設計提供了能夠現場升級的模塊化途徑,可根據實際需求,靈活改變LED光條數量,從而增加或減小光輸出,滿足具體區域照明應用要求。這種架構下,交流-直流(AC-DC)轉換與LED驅(qu)動(dong)電(dian)路(lu)並(bing)未(wei)集(ji)成(cheng)在(zai)一(yi)起(qi),而(er)是(shi)采(cai)用(yong)分(fen)布(bu)式(shi)配(pei)置(zhi),既(ji)簡(jian)化(hua)安(an)全(quan)考(kao)慮(lv)又(you)增(zeng)強(qiang)係(xi)統(tong)靈(ling)活(huo)性(xing),也(ye)稱(cheng)作(zuo)分(fen)布(bu)式(shi)方(fang)案(an),典(dian)型(xing)應(ying)用(yong)包(bao)括(kuo)線(xian)性(xing)燈(deng)及(ji)線(xian)槽(cao)燈(deng)等(deng)。

圖2:典型的模塊化LED區域照明電源架構示意圖。
在這種模塊化途徑下,一項設計能夠擴展用於多種光輸出等級。而且隨著LED光輸出性能增強,LED模塊要提供相同光輸出等級,所需采用的燈條就更好。而每個燈條都設有一個專用的DC-DC LED驅動器,如可以采用安森美半導體的CAT4201高能效降壓LED驅動器。CAT4201專門優化用於驅動大電流LED,采用具有專利的開關控製算法,提供高能效及精確的LED穩流(可達350 mA)。CAT4201可采用最高36 V的電源電壓供電,並兼容於12 V和24 V標準照明係統。圖3顯示的是CAT4201的高壓LED驅動器配置,外圍的N溝道MOSFET支持高壓輸入:100 V輸入電壓時LED功率達30 W;50 V輸入時LED功率達13 W。

圖3:CAT4201高壓LED驅動器配置。
2) 適合洗牆燈、外牆燈等應用的整體式/單段式方案
並不是所有的區域照明應用都要求采用分布式/模塊化方案。隨著白光LED性能的快速提升,新型LED已經可以配合新的LED驅動器設計方法。領先的LED製造商已經推出支持更大電流及具備更高發光性能的新型LED,如Cree的XP-G係列LED(正向壓降為3.3 V)在1 A電流時可提供330流明光輸出,Seoul Semiconductor的P7係列LED(正向壓降為3.3 V)在1.4 A時可提供400 流明光輸出。在這種條件下,可以配置新穎的LED驅動器來直接驅動1 A到3 A的大電流。例如,可以采用安森美半導體的NCL30001功率因數校正TRIAC可調光LED驅動器。
NCL30001是一種整體式/單段式的LED驅動方案,這種方案集成了PFC和隔離型DC-DC轉換電路,並提供恒定電流來直接驅動LED。這種方案相當於將AC-DC轉換與LED驅動兩部分電路整合在一起,均位於照明燈具內,省下了LED光條中集成的線性或DC-DC轉換器。這種整體式方案的電源轉換段更少,減少元器件使用數量(如光學元件、LED、電子元件及印製電路板等)、降低係統成本,並支持更高的LED電源總體能效。當然,這種方案的功率密度更高,可能並不適合所有區域照明應用,其光學圖案可能更適合較低功率的LED,典型應用包括LED街燈、外牆燈、洗牆燈及電冰箱箱體照明等。

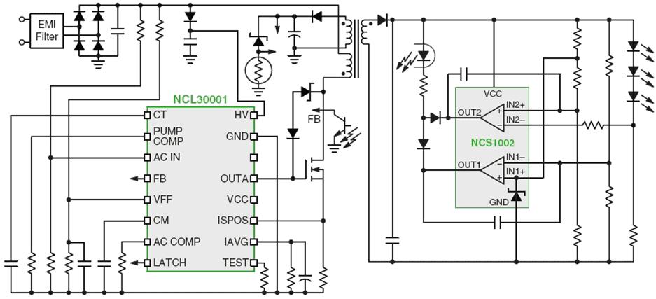
圖4:基於NCL30001 LED驅動器和NCS1002控製器的90 W LED驅動器演示板電路。
[page]
安森美半導體開發了一款功率達90 W、電流0.7 A至1.5 A、電壓低於60 V的單段式高功率因數LED驅動器演示板。該演示板采用了NCL30001 LED驅動器及帶脈寬調製(PWM)調光功能的NCS1002次級端恒壓恒流(CVCC)控製器(見圖4),適合LED街燈等區域照明應用。
這90 W恒壓恒流演示板接受90至265 Vac的擴展通用輸入電壓(更換元件條件下可支持305 Vac),提供0.7 A至1.5 A的恒定電流輸出範圍(可通過微幅調節電阻來選擇)及30 V至55 V的恒定輸出電壓範圍(可通過電阻分壓器來選擇),最大輸出功率90 W,支持50至1,000 Hz調光控製,並包含可連接至可選調光卡的6引腳接口,用於模擬電流調節/雙亮度等級數字調光等智能調光應用。此外,這演示板還提供短路保護、開路保護、過溫保護、過流保護及過壓保護等豐富保護特性。測試顯示,這演示板在50 W輸出功率、1,000 mA輸出電壓/48 V正向壓降條件的能效高於87%(詳見表1),在50%至100%負載條件下功率因數高於0.9,同時符合IEC61000-3-2 C類設備諧波含量標準。

表1:基於NCL30001和NCS1002的90 W LED驅動器演示板能效測試結果。
3) 用於更大功率區域照明應用的高能效LLC拓撲結構驅動電源
近年來,業界對超高能效的LED照明拓撲結構興趣日濃,期望在更大功率的50 W至250 W LED區域照明應用中提供高能效(如高於90%)。要提供這樣高的能效,需要采用高能效的電源拓撲結構,如諧振半橋雙電感加單電容(LLC)拓撲結構,從而充分發揮零電壓開關(ZVS)的優勢。
在這類要求超高能效的更大功率LED區域照明應用中,可以結合采用安森美半導體的NCP1607 PFC控製器和NCP1397雙電感加單電容(LLC)半橋諧振控製器,用於功率在50到300 W範圍的高能效LED街道照明應用。NCP1397是最新高性能諧振模式LLC控製器,集成了600 V高壓浮動驅動器,支持50到500 kHz的高頻工作,內置高端和低端驅動器,支持可調節及精確的最低頻率,提供極高能效,並具備多種故障保護特性。

圖5:基於NCP1607和NCP1397的街道照明高能效LED電源方案。
增強LED串可靠性的保護方案
區域照明應用中通常會采用多串LED。雖然LED本身可靠性高,但若LED串中的某個LED開路,那麼整串LED就可能關閉,而街道照明等應用中要避免這種狀況,從而降低後期維護成本。安森美半導體推出了NUD4700 LED電流旁路保護器。這器件是一款分流器件,萬一LED串中某個LED開路,則會提供電流旁路,確保在某個LED故障的條件下整串LED不會關閉;而且恰當處理散熱的話,還可支持大於1 A的大電流。
總結:
安森美半導體身為應用於綠色電子產品的首要高性能、高能效矽方案供應商,為LED區域照明應用提供各種不同的解決方案,如用於分布式/模塊化電源架構的CAT4201降壓LED驅動器、用於整體式電源架構的NCL30001單段式高功率因數LED對口,以及應用於大功率LED區域照明的NCP1607 PFC控製器及NCP1397諧振半橋LLC控製器方案,滿足客戶不同的應用需求。安森美半導體還提供基於AMIS-49587電力線通信(PLC)調製解調器等產品的聯網型LED街燈控製方案,以及相關的MOSFET、整流器、濾波器和保護產品等,為用戶提供豐富選擇,幫助他們縮短設計周期,加快產品上市。
- 噪聲中提取真值!瑞盟科技推出MSA2240電流檢測芯片賦能多元高端測量場景
- 10MHz高頻運行!氮矽科技發布集成驅動GaN芯片,助力電源能效再攀新高
- 失真度僅0.002%!力芯微推出超低內阻、超低失真4PST模擬開關
- 一“芯”雙電!聖邦微電子發布雙輸出電源芯片,簡化AFE與音頻設計
- 一機適配萬端:金升陽推出1200W可編程電源,賦能高端裝備製造
- 貿澤EIT係列新一期,探索AI如何重塑日常科技與用戶體驗
- 算力爆發遇上電源革新,大聯大世平集團攜手晶豐明源線上研討會解鎖應用落地
- 創新不止,創芯不已:第六屆ICDIA創芯展8月南京盛大啟幕!
- AI時代,為什麼存儲基礎設施的可靠性決定數據中心的經濟效益
- 矽典微ONELAB開發係列:為毫米波算法開發者打造的全棧工具鏈
- 車規與基於V2X的車輛協同主動避撞技術展望
- 數字隔離助力新能源汽車安全隔離的新挑戰
- 汽車模塊拋負載的解決方案
- 車用連接器的安全創新應用
- Melexis Actuators Business Unit
- Position / Current Sensors - Triaxis Hall





