三相電源自然換相點檢測方法的研究
發布時間:2011-07-15
中心議題:
- 三相電源換相點檢測工作原理
- 三相電源換相點檢測電路設計
解決方案:
- 三相電源換相點檢測硬件電路設計
- 三相電源換相點檢測軟件設計
在zai使shi用yong三san相xiang交jiao流liu電dian時shi,往wang往wang要yao利li用yong三san相xiang交jiao流liu電dian的de自zi然ran換huan相xiang點dian作zuo為wei控kong製zhi的de參can考kao點dian,所suo以yi需xu要yao對dui三san相xiang交jiao流liu電dian的de自zi然ran換huan相xiang點dian進jin行xing檢jian測ce,以yi保bao證zheng用yong電dian設she備bei的de安an全quan可ke靠kao運yun行xing,同tong時shi對dui三san相xiang交jiao流liu電dian的de頻pin率lv、相序、缺相情況進行實時監測,並且在三相電源出現異常時,進行相應的告警並做出保護措施。
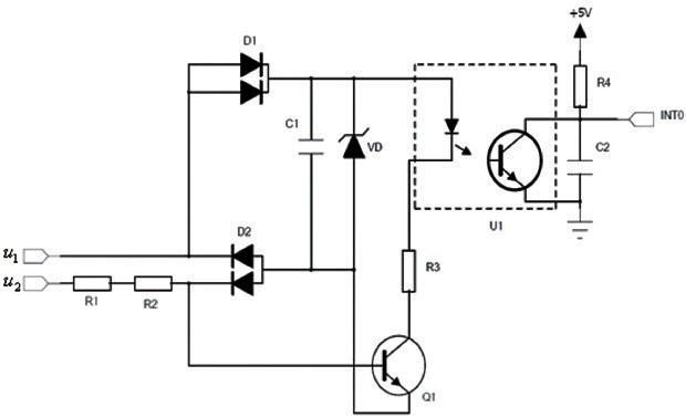
換相點檢測工作原理
三相電源在自然換相點處,兩相電壓相等,並且是電壓反相的起始點,該設計正是利用這一特點實現對自然換相點的檢測,如圖1所示。

圖1 兩相正弦電壓波形
在一個周期內,u1和u2存在兩個交點,即a,b兩點。a點是u2>u1的起始點,b點是u1>u2的起始點,該設計對a點進行檢測,通過電路變換,在每一個周期的ashikechanshengxiangyingdemaichongxinhao,bingjianggaixinhaosongzhidanpianjidewaibuzhongduan,danpianjiduizhongduanjinxingchulihepanduan,congerjiancedaoziranhuanxiangdian,tongshitongguoruanjianduisanxiangdianyuandepinlv、相序以及是否缺相作出判斷。
硬件電路設計
三(san)相(xiang)電(dian)源(yuan)自(zi)然(ran)換(huan)相(xiang)點(dian)的(de)檢(jian)測(ce)有(you)很(hen)多(duo)方(fang)法(fa),大(da)多(duo)數(shu)是(shi)采(cai)用(yong)模(mo)擬(ni)電(dian)路(lu),通(tong)過(guo)比(bi)較(jiao)器(qi)對(dui)相(xiang)與(yu)相(xiang)之(zhi)間(jian)的(de)電(dian)壓(ya)進(jin)行(xing)比(bi)較(jiao),但(dan)是(shi)這(zhe)種(zhong)方(fang)法(fa)的(de)精(jing)度(du)不(bu)高(gao),會(hui)直(zhi)接(jie)影(ying)響(xiang)輸(shu)出(chu)電(dian)壓(ya)控(kong)製(zhi)的(de)精(jing)度(du);另外也有通過數字電路實現的,但是大多數電路存在器件較多,電路複雜,並占用較多單片機資源的缺點。
傳統的檢測電路設計:圖2是一種傳統的數字型自然換相點檢測電路的原理圖,其中占用了7個I/O口,並且還需要ADC、數shu值zhi寄ji存cun器qi和he脈mai衝chong邏luo輯ji組zu合he電dian路lu。電dian路lu相xiang當dang複fu雜za,在zai程cheng序xu設she計ji上shang也ye需xu要yao進jin行xing設she計ji以yi後hou才cai能neng對dui自zi然ran換huan相xiang點dian作zuo出chu判pan斷duan。另ling外wai這zhe種zhong方fang法fa還hai存cun在zai換huan相xiang點dian丟diu失shi的de情qing況kuang,丟diu失shi的de概gai率lv會hui隨sui采cai樣yang頻pin率lv的de降jiang低di而er增zeng大da,極ji大da降jiang低di了le控kong製zhi的de可ke靠kao性xing。

圖2 傳統的數字型自然換相點檢測電路原理圖
[page]
檢測電路設計
設計了如下檢測方法,克服了傳統的檢測方法存在的問題,如圖3。

圖3 三相交流電自然換相點檢測原理圖
當u 1 >u 2 時,穩壓管兩端電壓為5V,電容C1充電,由於C1容值較小。而u 1>u 2 的時間為半個周期,即0.01s,足以保證電容C1充電完成,此時並聯在三極管Q1基射極兩端的的二極管提供鉗位電壓,使得三極管工作在截止區,光耦U1的控製二極管不導通,受控三極管截止,單片機外部INT0拉至高電平,當經過a點後,u 2>u 1 ,U2為三極管Q1提供基極電壓,同時電容C1提供集射極電壓,三極管Q1導通,在這段時間內,C1、控製二極管、R3、Q1形成回路,光耦U1中的受控三極管導通,單片機外部中斷INT0下拉至低電平,在這個過程中,單片機對這個下降沿進行捕捉,實現對u1、u2兩相交點a進行檢測,光耦U1實現了輸入端和輸出端的電氣隔離,同時提高了係統的抗幹擾能力。
以同樣的方法設計另外兩組檢測電路,輸入電壓分別為u 1 和u 3 、u 2 和u 3 ,輸出分別為INT1和INT2,完成對同一周期另外兩個自然換相點的檢測。
脈寬計算
忽略三極管導通壓降,由C1、發光二極管、R3組成的回路可以等效成一個RC電路的一階零輸入(圖4)。

圖4 RC電路的一階零輸入響應
u0為穩壓二極管VD的穩定電壓,發光二極管的導通壓降為VF ,t ≥0時電容儲存的能量通過發光二極管和電阻釋放出來,在這段時間內發光二極管發光,根據KVL可得:

而
,將其帶入式(1)得:

根據初始條件u C ( 0 + ) -V F =uC (0-)-VF =u0 -VF,並令式(2)的通解為uC -VF = Aem ,得該一階齊次微分方程的解為:

令乘積RC =τ,τ為RC電路的時間常數,反映了電容電壓uC 的衰減速度,式(3)可寫為:

[page]
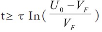
當uC 衰減到小於VF 的值時,二極管截止,

解式(5)得

即二極管導通時間為:
秒。
仿真
以上設計方案在Sabe r環境下進行了仿真驗證,仿真結果如圖5所示,其中兩正弦波為三相電源的其中兩相電壓,脈衝電壓為送至單片機外部中斷INT0的信號。從圖5可以清晰的看到,在自然換相點附近,產生了一組幅值為5V,脈寬約為2ms,頻率為50Hz的脈衝信號,而在自然換相點處,產生了一個近乎90度的下降沿,有利於單片機進行捕捉。改變時間常數τ可以改變脈衝電壓的脈寬,如圖5所示,在自然換相點處產生了一組幅值為5V,脈寬約為10mS,頻率為50Hz的脈衝信號。 圖5 為經檢測電路得到的脈衝電壓,圖6為不同τ值檢測電路得到的脈衝電壓。

圖5 經檢測電路得到的脈衝電壓

圖6 不同τ值檢測電路得到的脈衝電壓
[page]
軟件設計
檢測電路得到的脈衝電壓信號送至Atmega16單片機進行處理,單片機的程序通過C 語言編製, 主程序流程如圖7 所示, 主要分為三個模塊: 缺相判定, 頻率正常判定和相序判定, 係統正常工作後,三個模塊循環執行。

圖7 主程序流程圖
weilebaozhengxitongdeanquanyunxing,keyigenjubutongdechangheheyingyonghuanjing,tianjiaxiangyingdebaohumokuai,ruzaidianjikongzhizhong,pinlvchuxianyichanghou,tingzhidianjidegongdianshuchudeng。
結論
三相電源自然換相點的在三相電源的使用中起著極其重要的作用,對自然換相點的精確檢測可以有效地提高對三相電源的控製能力。
- 噪聲中提取真值!瑞盟科技推出MSA2240電流檢測芯片賦能多元高端測量場景
- 10MHz高頻運行!氮矽科技發布集成驅動GaN芯片,助力電源能效再攀新高
- 失真度僅0.002%!力芯微推出超低內阻、超低失真4PST模擬開關
- 一“芯”雙電!聖邦微電子發布雙輸出電源芯片,簡化AFE與音頻設計
- 一機適配萬端:金升陽推出1200W可編程電源,賦能高端裝備製造
- 算力爆發遇上電源革新,大聯大世平集團攜手晶豐明源線上研討會解鎖應用落地
- 築基AI4S:摩爾線程全功能GPU加速中國生命科學自主生態
- 一秒檢測,成本降至萬分之一,光引科技把幾十萬的台式光譜儀“搬”到了手腕上
- AI服務器電源機櫃Power Rack HVDC MW級測試方案
- 突破工藝邊界,奎芯科技LPDDR5X IP矽驗證通過,速率達9600Mbps
- 車規與基於V2X的車輛協同主動避撞技術展望
- 數字隔離助力新能源汽車安全隔離的新挑戰
- 汽車模塊拋負載的解決方案
- 車用連接器的安全創新應用
- Melexis Actuators Business Unit
- Position / Current Sensors - Triaxis Hall




