開關電源的常用軟啟動電路
發布時間:2011-07-08
中心議題:
- 開光電源的幾種常用軟啟動電路
解決方案:
- 功率熱敏電阻電路
- SCR-R電路既具有斷電檢測的SCR-R電路
- 繼電器K1與電阻R構成的電路
- 采用定時觸發器的繼電器與限流電阻的電路
- 過零觸發的光耦可控矽與雙向可控矽構成的電路
開關電源的輸入電路大都采用整流加電容濾波電路。在輸入電路合閘瞬間,由於電容器上的初始電壓為零會形成很大的瞬時衝擊電流(如圖1所示),特別是大功率開關電源,其輸入采用較大容量的濾波電容器,其衝擊電流可達100Ayishang。zaidianyuanjietongshunjianrucidadechongjidianliufuzhi,wangwanghuidaozhishururongduanqishaoduan,youshishenzhijianghezhakaiguandechudianshaohuai,qingzheyehuishikongqikaiguanhebushangzha,shangshuyuanyinjunhuizaochengkaiguandianyuanwufazhengchangtouru。weicijihusuoyoudekaiguandianyuanzaiqishurudianlushezhifangzhichongjidianliuderuanqidongdianlu,yibaozhengkaiguandianyuanzhengchangerkekaodeyunxing。benwenjieshaolejizhongchangyongderuanqidongdianlu。

圖1 合閘瞬間濾波電容電流波形
(1)采用功率熱敏電阻電路
熱敏電阻防衝擊電流電路如圖2所示。它利用熱敏電阻的Rt的負溫度係數特性,在電源接通瞬間,熱敏電阻的阻值較大,達到限製衝擊電流的作用;dangremindianzuliuguojiaodadianliushi,dianzufareershiqizuzhibianxiao,dianluchuyuzhengchanggongzuozhuangtai。caiyongremindianzufangzhichongjidianliuyibanshiyongyuxiaogonglvkaiguandianyuan,youyuremindianzudereguanxing,zhongxinhuifugaozuxuyaoshijian,guduiyudianyuanduandianhouyouxuyaohenkuaijietongdeqingkuang,youshiqibudaoxianliuzuoyong。

圖2 采用熱敏電阻電路
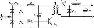
(2)采用SCR-R電路
該電路如圖3所示。在電源瞬時接通時,輸入電壓經整流橋VD1VD4和限流電阻R對電容器C充電。當電容器C充電到約80%的額定電壓時,逆變器正常工作,經主變壓器輔助繞組產生晶閘管的觸發信號,使晶閘管導通並短路限流電阻R,開關電源處於正常運行狀態。

圖3 采用SCR-R電路
這種限流電路存在如下問題:當電源瞬時斷電後,由於電容器Cshangdedianyabunengtubian,qishangrengyouduandianqiandechongdiandianya,nibianqikenenghaichuyugongzuozhuangtai,baochijingzhaguanjixudaotong,cishiruomashangzhongxinjietongshurudianyuan,huitongyangqibudaofangzhichongjidianliudezuoyong。
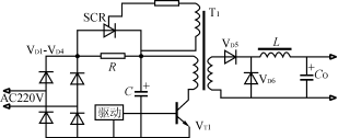
(3)具有斷電檢測的SCR-R電路
該電路如圖4所示。它是圖3的改進型電路,VD5、VD6、VT1、RB、CB組成瞬時斷電檢測電路,時間常數RBCB的選取應稍大於半個周期,當輸入發生瞬間斷電時,檢測電路得到的檢測信號,關閉逆變器功率開關管VT2的驅動信號,使逆變器停止工作,同時切斷晶閘管SCR的門極觸發信號,確保電源重新接通時防止衝擊電流。

圖4 具有斷電檢測的SCR-R電路
[page]
(4)繼電器K1與電阻R構成的電路
該電路原理圖如圖5所示。電源接通時,輸入電壓經限流電阻R1對濾波電容器C1充電,同時輔助電源VCC經電阻R2對並接於繼電器K1線包的電容器C2充電,當C2上的充電電壓達到繼電器的動作電壓時,K1動作,旁路限流電阻R1,達到瞬時防衝擊電流的作用。通常在電源接通之後,繼電器K1動作延時0.3~0.5秒,否則限流電阻R1因通流時間過長會燒壞。

圖5 由繼電器與電阻構成的電路
然而這種簡單的RC延(yan)遲(chi)電(dian)路(lu)在(zai)考(kao)慮(lv)到(dao)繼(ji)電(dian)器(qi)吸(xi)合(he)電(dian)壓(ya)時(shi)還(hai)必(bi)須(xu)顧(gu)及(ji)流(liu)過(guo)線(xian)包(bao)的(de)電(dian)流(liu),一(yi)般(ban)電(dian)阻(zu)的(de)阻(zu)值(zhi)較(jiao)小(xiao)而(er)電(dian)容(rong)的(de)容(rong)量(liang)較(jiao)大(da),延(yan)遲(chi)時(shi)間(jian)很(hen)難(nan)準(zhun)確(que)控(kong)製(zhi),這(zhe)主(zhu)要(yao)是(shi)電(dian)容(rong)容(rong)量(liang)的(de)誤(wu)差(cha)和(he)漏(lou)電(dian)流(liu)造(zao)成(cheng),需(xu)要(yao)仔(zai)細(xi)地(di)挑(tiao)選(xuan)和(he)測(ce)試(shi)。同(tong)時(shi)繼(ji)電(dian)器(qi)的(de)動(dong)作(zuo)閾(yu)值(zhi)取(qu)決(jue)於(yu)電(dian)容(rong)器(qi)C2上的充電電壓,繼電器的動作電壓會抖動及振蕩,造成工作不可靠。
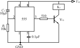
(5)采用定時觸發器的繼電器與限流電阻的電路
該電路如圖6所示(僅畫出定時電路,主電路同圖5),它是圖5的改進型電路。電源接通時,輸入電壓經整流橋和限流電阻R1對C1充電,同時定時時基電路555的定時電容C2由輔助電源經定時電阻R2開始充電,經0.3秒後,集成電路555的2端電壓低於二分之一電源電壓,其輸出端3輸出高電平,VT2導通,繼電器K1動作,限流電阻R1被旁路,直流供電電壓對C1繼續充電而達到額定值,逆變器處於正常工作狀態。由於該電路在RC延遲定時電路與繼電器之間插入了單穩態觸發器和電流放大器,確保繼電器動作幹脆、可靠,有效地起到防止衝擊電流的效果,而不會像圖5電路那樣由於繼電器動作的不可靠性而燒壞限流電阻及繼電器的自身觸點。

圖6 定時電路
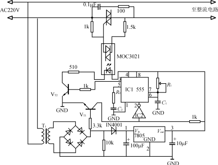
(6)過零觸發的光耦可控矽與雙向可控矽構成的電路
該電路如圖7所示。集成穩壓器輸出穩定的5V電壓,為軟起動電路提供電源電壓。晶體管VT1、反相器IC2構成過零觸發電路,IC1555構成單穩態觸發器,R1、C1為定時周期,但因5端至1端接有延遲電路R2、C2,所以555是逐步達到滿周期的。當電網電壓過零時,晶體管VT1截止,反相器IC2輸出低電平,起動定時電路555工作,軟起動延遲時間由時間常數R1C1及R2C2共同決定。

圖7 過零觸發的光耦可控矽與雙向可控矽構成的電路
- 噪聲中提取真值!瑞盟科技推出MSA2240電流檢測芯片賦能多元高端測量場景
- 10MHz高頻運行!氮矽科技發布集成驅動GaN芯片,助力電源能效再攀新高
- 失真度僅0.002%!力芯微推出超低內阻、超低失真4PST模擬開關
- 一“芯”雙電!聖邦微電子發布雙輸出電源芯片,簡化AFE與音頻設計
- 一機適配萬端:金升陽推出1200W可編程電源,賦能高端裝備製造
- 貿澤EIT係列新一期,探索AI如何重塑日常科技與用戶體驗
- 算力爆發遇上電源革新,大聯大世平集團攜手晶豐明源線上研討會解鎖應用落地
- 創新不止,創芯不已:第六屆ICDIA創芯展8月南京盛大啟幕!
- AI時代,為什麼存儲基礎設施的可靠性決定數據中心的經濟效益
- 矽典微ONELAB開發係列:為毫米波算法開發者打造的全棧工具鏈
- 車規與基於V2X的車輛協同主動避撞技術展望
- 數字隔離助力新能源汽車安全隔離的新挑戰
- 汽車模塊拋負載的解決方案
- 車用連接器的安全創新應用
- Melexis Actuators Business Unit
- Position / Current Sensors - Triaxis Hall





