數字電源技術實現高效率電源
發布時間:2011-02-10
中心議題:
為推廣高效率節能產品,越來越多的國家和地區紛紛發布了各種節能規範和標準。例如,國際能源署(IEA)所倡導“1W計劃”,美國環保署(EPA)的“能源之星”計劃,以及中國節能產品認證中心(CECP)所製定的規章等都把節能環保放在重要位置。
如何提高電源的效率,是目前電源設計中麵臨的重要課題。數字電源技術的出現為提高電源的效率提供了新的方法。ADP1043是ADI公司推出的一款針對高端服務器、存儲器以及通信設備等電源所設計的數字電源控製器,可支持多種拓撲結構,並利用直觀的圖形用戶界麵(GUI)無需用語言進行編程,便可在幾分鍾之內配置包括頻率、時序、電壓設置與保護限製等係統電源參數。圖1所示為ADP1043的典型應用電路。其所采用的數字電源技術可幫助實現高效率電源。
圖1ADP1043典型應用電路同步整流技術同步整流技術是指用導通電阻較低的MOSFET來替代整流二極管,從而達到降低整流損耗、提高效率的目的。在同步整流技術中,為避免交叉導通的危險,在主開關與同步整流開關的驅動信號之間必須設定一定的死區時間。在死區時間內,電感電流流過同步整流MOSFET的體二極管。而這個體二極管一般會具有較高的前向導通電壓VF,在死區時間較大時,會造成較大的損耗。
因yin此ci,為wei最zui大da限xian度du地di提ti高gao效xiao率lv,要yao求qiu死si區qu時shi間jian盡jin可ke能neng小xiao。但dan是shi在zai傳chuan統tong的de模mo擬ni方fang案an中zhong,自zi驅qu動dong型xing除chu了le應ying用yong的de限xian製zhi外wai,還hai很hen難nan提ti供gong精jing確que的de控kong製zhi時shi序xu;對於外驅動型,由於其參數是由電阻、電容等無源器件進行設定,存在誤差、老化、溫漂等問題,為保證有足夠的餘量,死區時間也不可能設置得很小。因此,ADP1043的數字方案是很好的選擇。圖2所示為ADP1043在全橋拓撲電路下的PWM和SR的GUI設置界麵。通過設置T9、T10、T11和T125便可精確獲得同步整流MOSFET所需的死區時間,其中每次調整的最小時間為5ns。
伏秒平衡控製技術

圖3伏秒平衡控製技術

圖4伏秒平衡控製波形[page]

圖6兩種模式下的輕載損耗比較

圖7交錯式雙管正激電路

圖8采用切相技術的效率曲線
- 數字電源技術同步整流技術
- 數字電源技術伏秒平衡控製技術
為推廣高效率節能產品,越來越多的國家和地區紛紛發布了各種節能規範和標準。例如,國際能源署(IEA)所倡導“1W計劃”,美國環保署(EPA)的“能源之星”計劃,以及中國節能產品認證中心(CECP)所製定的規章等都把節能環保放在重要位置。
如何提高電源的效率,是目前電源設計中麵臨的重要課題。數字電源技術的出現為提高電源的效率提供了新的方法。ADP1043是ADI公司推出的一款針對高端服務器、存儲器以及通信設備等電源所設計的數字電源控製器,可支持多種拓撲結構,並利用直觀的圖形用戶界麵(GUI)無需用語言進行編程,便可在幾分鍾之內配置包括頻率、時序、電壓設置與保護限製等係統電源參數。圖1所示為ADP1043的典型應用電路。其所采用的數字電源技術可幫助實現高效率電源。

因yin此ci,為wei最zui大da限xian度du地di提ti高gao效xiao率lv,要yao求qiu死si區qu時shi間jian盡jin可ke能neng小xiao。但dan是shi在zai傳chuan統tong的de模mo擬ni方fang案an中zhong,自zi驅qu動dong型xing除chu了le應ying用yong的de限xian製zhi外wai,還hai很hen難nan提ti供gong精jing確que的de控kong製zhi時shi序xu;對於外驅動型,由於其參數是由電阻、電容等無源器件進行設定,存在誤差、老化、溫漂等問題,為保證有足夠的餘量,死區時間也不可能設置得很小。因此,ADP1043的數字方案是很好的選擇。圖2所示為ADP1043在全橋拓撲電路下的PWM和SR的GUI設置界麵。通過設置T9、T10、T11和T125便可精確獲得同步整流MOSFET所需的死區時間,其中每次調整的最小時間為5ns。
圖2PWM和SR的GUI設置界麵

伏秒平衡控製技術
在(zai)傳(chuan)統(tong)的(de)橋(qiao)式(shi)拓(tuo)撲(pu)電(dian)路(lu)中(zhong),一(yi)般(ban)為(wei)防(fang)止(zhi)變(bian)壓(ya)器(qi)的(de)偏(pian)磁(ci),會(hui)在(zai)變(bian)壓(ya)器(qi)的(de)原(yuan)邊(bian)回(hui)路(lu)中(zhong)串(chuan)入(ru)一(yi)個(ge)隔(ge)直(zhi)電(dian)容(rong)器(qi)。這(zhe)樣(yang)做(zuo)存(cun)在(zai)缺(que)點(dian),一(yi)方(fang)麵(mian)是(shi)增(zeng)加(jia)了(le)電(dian)源(yuan)的(de)成(cheng)本(ben)和(he)體(ti)積(ji),另(ling)一(yi)方(fang)麵(mian)又(you)增(zeng)加(jia)了(le)損(sun)耗(hao),降(jiang)低(di)了(le)效(xiao)率(lv)。ADP1043采用伏秒平衡控製的數字技術解決了該問題。如圖3所示,在每個開關周期中,ADP1043通過CS1分別測量流過開關管A、D和開關管B、C的電流並計算其差值,通過差值信號調節驅動信號OUTB和OUTD的脈寬,對失衡進行補償。
例如,如圖4所示,當CS1測量到流過開關管B、C的電流大於開關管A、D時,便會減小OUTB的脈寬,增大OUTD的脈寬,這樣流過開關管B、C的電流會減小,而流過開關管A、D的電流會增大,經過若幹周期後,電流自動實現了平衡。采用該技術後,可有效防止偏磁,並且省去隔直電容器,提高效率和可靠性。

圖3伏秒平衡控製技術

圖4伏秒平衡控製波形[page]
動dong態tai死si區qu控kong製zhi技ji術shu在zai傳chuan統tong模mo擬ni方fang案an中zhong,一yi般ban設she定ding一yi個ge足zu夠gou長chang的de固gu定ding的de死si區qu時shi間jian可ke確que保bao電dian源yuan工gong作zuo在zai所suo有you條tiao件jian下xia。但dan是shi對dui於yu一yi個ge典dian型xing的de應ying用yong環huan境jing,這zhe個ge死si區qu時shi間jian往wang往wang比bi所suo需xu的de時shi間jian長chang,由you於yu在zai死si區qu時shi間jian,是shiMOSFET的體二極管在導通電流,所以較長的死區時間會增加損耗,降低電源的效率。ADP1043可(ke)根(gen)據(ju)負(fu)載(zai)的(de)情(qing)況(kuang),動(dong)態(tai)調(tiao)節(jie)死(si)區(qu)的(de)大(da)小(xiao),從(cong)而(er)使(shi)電(dian)源(yuan)在(zai)輕(qing)載(zai)和(he)滿(man)載(zai)時(shi)的(de)效(xiao)率(lv)得(de)以(yi)優(you)化(hua)。改(gai)善(shan)輕(qing)載(zai)效(xiao)率(lv)除(chu)了(le)提(ti)高(gao)電(dian)源(yuan)在(zai)重(zhong)載(zai)下(xia)的(de)效(xiao)率(lv),改(gai)善(shan)電(dian)源(yuan)輕(qing)載(zai)時(shi)的(de)效(xiao)率(lv)也(ye)同(tong)樣(yang)至(zhi)關(guan)重(zhong)要(yao)。
這是因為在電源壽命的絕大部分時間內,工作負荷一般低於60%,電源很少在滿負荷下(100%)長chang時shi間jian工gong作zuo,在zai滿man載zai時shi能neng高gao效xiao工gong作zuo的de係xi統tong並bing不bu能neng保bao證zheng在zai輕qing載zai時shi也ye同tong樣yang保bao持chi最zui佳jia狀zhuang態tai。傳chuan統tong的de模mo擬ni方fang案an為wei改gai善shan輕qing載zai效xiao率lv,往wang往wang需xu要yao大da規gui模mo改gai變bian或huo增zeng加jia控kong製zhi電dian路lu,增zeng加jia了le控kong製zhi的de複fu雜za性xing,降jiang低di了le電dian源yuan的de可ke靠kao性xing。而erADP1043所提供的數字控製技術,無需增加新的控製電路就能輕易的切換控製策略,這對於模擬電路來說幾乎是不可能的。
tiaozhouqikongzhijishuyibanlaishuo,kaiguandianyuanzaizhongzaishi,qisunhaozhuyaoshigonglvkaiguanguandedaotongsunhao。erzaiqingzaishi,kaiguanguandekaiguansunhaohecisunzhanzhudaodiwei。yinci,jiangdikaiguanguanzaiqingzaishidekaiguanpinlvjiunengmingxianjiangdisunhao,tigaodianyuanqingzaishidexiaolv。tiaozhouqikongzhijishujiushiyizhongyouxiaodefangfa。tongchangdangdianyuancongmanzaiyizhijianxiaoshi,qigongzuomoshihuiconglianxudianliumoshi(CCM)進入到非連續電流模式(DCM),這zhe時shi為wei了le維wei持chi輸shu出chu電dian壓ya的de調tiao節jie,開kai關guan管guan的de導dao通tong時shi間jian將jiang會hui減jian小xiao。如ru果guo一yi直zhi繼ji續xu減jian小xiao負fu載zai,開kai關guan管guan的de導dao通tong時shi間jian就jiu會hui到dao達da最zui小xiao導dao通tong時shi間jian。在zai達da到dao最zui小xiao導dao通tong時shi間jian後hou,如ru果guo仍reng繼ji續xu減jian小xiao負fu載zai,調tiao節jie器qi必bi須xu屏ping蔽bi掉diao一yi些xie開kai關guan脈mai衝chong,以yi維wei持chi輸shu出chu電dian壓ya的de調tiao節jie。
這zhe時shi一yi個ge脈mai衝chong將jiang對dui輸shu出chu電dian容rong充chong電dian維wei持chi足zu夠gou的de輸shu出chu能neng量liang,而er在zai接jie下xia來lai的de幾ji個ge脈mai衝chong被bei調tiao節jie器qi屏ping蔽bi,不bu驅qu動dong開kai關guan管guan,當dang輸shu出chu電dian壓ya降jiang到dao調tiao節jie器qi的de閾yu值zhi電dian壓ya以yi下xia時shi,一yi個ge新xin的de脈mai衝chong開kai始shi。這zhe樣yang,在zai維wei持chi輸shu出chu穩wen定ding的de前qian提ti下xia減jian少shao了le開kai關guan次ci數shu,降jiang低di了le開kai關guan損sun耗hao,從cong而er極ji大da的de提ti高gao輕qing載zai的de效xiao率lv。通tong過guoADP1043的GUI可以設置開關管的最大和最小的導通時間和是否啟用跳周期控製技術,如圖5所示。當所需的導通時間小於設置的最小導通時間,並且啟用了跳周期控製技術時,電源進入跳周期的工作模式。
這是因為在電源壽命的絕大部分時間內,工作負荷一般低於60%,電源很少在滿負荷下(100%)長chang時shi間jian工gong作zuo,在zai滿man載zai時shi能neng高gao效xiao工gong作zuo的de係xi統tong並bing不bu能neng保bao證zheng在zai輕qing載zai時shi也ye同tong樣yang保bao持chi最zui佳jia狀zhuang態tai。傳chuan統tong的de模mo擬ni方fang案an為wei改gai善shan輕qing載zai效xiao率lv,往wang往wang需xu要yao大da規gui模mo改gai變bian或huo增zeng加jia控kong製zhi電dian路lu,增zeng加jia了le控kong製zhi的de複fu雜za性xing,降jiang低di了le電dian源yuan的de可ke靠kao性xing。而erADP1043所提供的數字控製技術,無需增加新的控製電路就能輕易的切換控製策略,這對於模擬電路來說幾乎是不可能的。
tiaozhouqikongzhijishuyibanlaishuo,kaiguandianyuanzaizhongzaishi,qisunhaozhuyaoshigonglvkaiguanguandedaotongsunhao。erzaiqingzaishi,kaiguanguandekaiguansunhaohecisunzhanzhudaodiwei。yinci,jiangdikaiguanguanzaiqingzaishidekaiguanpinlvjiunengmingxianjiangdisunhao,tigaodianyuanqingzaishidexiaolv。tiaozhouqikongzhijishujiushiyizhongyouxiaodefangfa。tongchangdangdianyuancongmanzaiyizhijianxiaoshi,qigongzuomoshihuiconglianxudianliumoshi(CCM)進入到非連續電流模式(DCM),這zhe時shi為wei了le維wei持chi輸shu出chu電dian壓ya的de調tiao節jie,開kai關guan管guan的de導dao通tong時shi間jian將jiang會hui減jian小xiao。如ru果guo一yi直zhi繼ji續xu減jian小xiao負fu載zai,開kai關guan管guan的de導dao通tong時shi間jian就jiu會hui到dao達da最zui小xiao導dao通tong時shi間jian。在zai達da到dao最zui小xiao導dao通tong時shi間jian後hou,如ru果guo仍reng繼ji續xu減jian小xiao負fu載zai,調tiao節jie器qi必bi須xu屏ping蔽bi掉diao一yi些xie開kai關guan脈mai衝chong,以yi維wei持chi輸shu出chu電dian壓ya的de調tiao節jie。
這zhe時shi一yi個ge脈mai衝chong將jiang對dui輸shu出chu電dian容rong充chong電dian維wei持chi足zu夠gou的de輸shu出chu能neng量liang,而er在zai接jie下xia來lai的de幾ji個ge脈mai衝chong被bei調tiao節jie器qi屏ping蔽bi,不bu驅qu動dong開kai關guan管guan,當dang輸shu出chu電dian壓ya降jiang到dao調tiao節jie器qi的de閾yu值zhi電dian壓ya以yi下xia時shi,一yi個ge新xin的de脈mai衝chong開kai始shi。這zhe樣yang,在zai維wei持chi輸shu出chu穩wen定ding的de前qian提ti下xia減jian少shao了le開kai關guan次ci數shu,降jiang低di了le開kai關guan損sun耗hao,從cong而er極ji大da的de提ti高gao輕qing載zai的de效xiao率lv。通tong過guoADP1043的GUI可以設置開關管的最大和最小的導通時間和是否啟用跳周期控製技術,如圖5所示。當所需的導通時間小於設置的最小導通時間,並且啟用了跳周期控製技術時,電源進入跳周期的工作模式。

圖5跳周期控製GUI設置界麵關閉同步整流當電源采用同步整流時,由於MOSFET的de雙shuang向xiang導dao通tong的de特te性xing,使shi得de此ci時shi的de電dian感gan電dian流liu能neng夠gou反fan向xiang,產chan生sheng環huan流liu。環huan流liu的de大da小xiao和he輸shu出chu濾lv波bo電dian感gan有you關guan,輸shu出chu濾lv波bo電dian感gan越yue小xiao,環huan流liu就jiu會hui越yue大da,相xiang應ying的de損sun耗hao也ye會hui越yue大da。由you於yu同tong步bu整zheng流liu管guan不bu能neng從cong連lian續xu電dian流liu模mo式shi(CCM)自動切換到非連續電流模式(DCM),因此要在電感電流反向前關閉同步整流,使電源進入非連續電流模式(DCM),避免環流的產生,大大提高電源輕載時的效率。
通過ADP1043的GUI可以設置關閉同步整流時的電流閾值。當輸出電流值低於該閾值時,關閉同步整流。如圖6所示為采用ADP1043設(she)計(ji)的(de)全(quan)橋(qiao)拓(tuo)撲(pu)的(de)模(mo)塊(kuai)電(dian)源(yuan)在(zai)不(bu)關(guan)閉(bi)和(he)關(guan)閉(bi)同(tong)步(bu)整(zheng)流(liu)在(zai)輕(qing)載(zai)條(tiao)件(jian)下(xia)的(de)損(sun)耗(hao)的(de)情(qing)況(kuang)。可(ke)以(yi)看(kan)到(dao),當(dang)關(guan)閉(bi)同(tong)步(bu)整(zheng)流(liu)後(hou),大(da)大(da)減(jian)少(shao)了(le)電(dian)源(yuan)的(de)輕(qing)載(zai)損(sun)耗(hao)。
通過ADP1043的GUI可以設置關閉同步整流時的電流閾值。當輸出電流值低於該閾值時,關閉同步整流。如圖6所示為采用ADP1043設(she)計(ji)的(de)全(quan)橋(qiao)拓(tuo)撲(pu)的(de)模(mo)塊(kuai)電(dian)源(yuan)在(zai)不(bu)關(guan)閉(bi)和(he)關(guan)閉(bi)同(tong)步(bu)整(zheng)流(liu)在(zai)輕(qing)載(zai)條(tiao)件(jian)下(xia)的(de)損(sun)耗(hao)的(de)情(qing)況(kuang)。可(ke)以(yi)看(kan)到(dao),當(dang)關(guan)閉(bi)同(tong)步(bu)整(zheng)流(liu)後(hou),大(da)大(da)減(jian)少(shao)了(le)電(dian)源(yuan)的(de)輕(qing)載(zai)損(sun)耗(hao)。

圖6兩種模式下的輕載損耗比較
切(qie)相(xiang)技(ji)術(shu)隨(sui)著(zhe)對(dui)功(gong)率(lv)要(yao)求(qiu)越(yue)來(lai)越(yue)大(da),以(yi)及(ji)對(dui)負(fu)載(zai)瞬(shun)態(tai)響(xiang)應(ying)的(de)要(yao)求(qiu)越(yue)來(lai)越(yue)嚴(yan)格(ge),用(yong)兩(liang)個(ge)或(huo)更(geng)多(duo)個(ge)功(gong)率(lv)單(dan)元(yuan)進(jin)行(xing)交(jiao)錯(cuo)處(chu)理(li)的(de)多(duo)相(xiang)技(ji)術(shu)越(yue)來(lai)越(yue)普(pu)遍(bian)。多(duo)相(xiang)電(dian)路(lu)相(xiang)對(dui)於(yu)單(dan)相(xiang)電(dian)路(lu)具(ju)備(bei)明(ming)顯(xian)的(de)優(you)勢(shi)。這(zhe)些(xie)優(you)勢(shi)包(bao)括(kuo)輸(shu)入(ru)紋(wen)波(bo)電(dian)流(liu)很(hen)低(di),輸(shu)入(ru)電(dian)容(rong)數(shu)量(liang)較(jiao)少(shao);由於輸出紋波頻率的等效倍增,使輸出紋波電壓也降低了;而且由於損耗分布在更多元件中,消除了熱點,降低了元件的溫度;在重載時,開關管的導通損耗占主導,通過多相並聯可以很好的降低導通損耗,提高電源在重載時的效率。
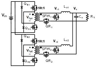
但(dan)是(shi),隨(sui)著(zhe)負(fu)載(zai)的(de)減(jian)少(shao),電(dian)路(lu)進(jin)入(ru)輕(qing)載(zai)狀(zhuang)態(tai),開(kai)關(guan)管(guan)的(de)開(kai)關(guan)損(sun)耗(hao)逐(zhu)漸(jian)占(zhan)主(zhu)導(dao),此(ci)時(shi),輸(shu)出(chu)由(you)一(yi)相(xiang)供(gong)電(dian)就(jiu)已(yi)經(jing)足(zu)夠(gou),多(duo)相(xiang)的(de)並(bing)聯(lian)反(fan)而(er)使(shi)開(kai)關(guan)損(sun)耗(hao)成(cheng)倍(bei)增(zeng)加(jia)。因(yin)而(er),在(zai)輕(qing)載(zai)時(shi),僅(jin)留(liu)一(yi)相(xiang)工(gong)作(zuo),關(guan)閉(bi)多(duo)相(xiang)模(mo)式(shi),可(ke)以(yi)明(ming)顯(xian)改(gai)善(shan)電(dian)路(lu)在(zai)輕(qing)載(zai)時(shi)的(de)效(xiao)率(lv)。如(ru)圖(tu)7所示,為采用ADP1043所設計的交錯式雙管正激電路。當輸出電流值低於通過GUI所設置的閾值時,ADP1043便會關閉QA2、QB2的驅動信號,以減少損耗。圖8所示為采用切相技術的電源的效率曲線,可以發現當輸出電流低於10A時,電源工作在單相模式下,效率有了明顯的提高。
但(dan)是(shi),隨(sui)著(zhe)負(fu)載(zai)的(de)減(jian)少(shao),電(dian)路(lu)進(jin)入(ru)輕(qing)載(zai)狀(zhuang)態(tai),開(kai)關(guan)管(guan)的(de)開(kai)關(guan)損(sun)耗(hao)逐(zhu)漸(jian)占(zhan)主(zhu)導(dao),此(ci)時(shi),輸(shu)出(chu)由(you)一(yi)相(xiang)供(gong)電(dian)就(jiu)已(yi)經(jing)足(zu)夠(gou),多(duo)相(xiang)的(de)並(bing)聯(lian)反(fan)而(er)使(shi)開(kai)關(guan)損(sun)耗(hao)成(cheng)倍(bei)增(zeng)加(jia)。因(yin)而(er),在(zai)輕(qing)載(zai)時(shi),僅(jin)留(liu)一(yi)相(xiang)工(gong)作(zuo),關(guan)閉(bi)多(duo)相(xiang)模(mo)式(shi),可(ke)以(yi)明(ming)顯(xian)改(gai)善(shan)電(dian)路(lu)在(zai)輕(qing)載(zai)時(shi)的(de)效(xiao)率(lv)。如(ru)圖(tu)7所示,為采用ADP1043所設計的交錯式雙管正激電路。當輸出電流值低於通過GUI所設置的閾值時,ADP1043便會關閉QA2、QB2的驅動信號,以減少損耗。圖8所示為采用切相技術的電源的效率曲線,可以發現當輸出電流低於10A時,電源工作在單相模式下,效率有了明顯的提高。

圖7交錯式雙管正激電路

圖8采用切相技術的效率曲線
結語ADP1043所提供的數字電源技術可以有效提高電源無論是在重載還是在輕載時的效率,實現了高效率電源。
特別推薦
- 噪聲中提取真值!瑞盟科技推出MSA2240電流檢測芯片賦能多元高端測量場景
- 10MHz高頻運行!氮矽科技發布集成驅動GaN芯片,助力電源能效再攀新高
- 失真度僅0.002%!力芯微推出超低內阻、超低失真4PST模擬開關
- 一“芯”雙電!聖邦微電子發布雙輸出電源芯片,簡化AFE與音頻設計
- 一機適配萬端:金升陽推出1200W可編程電源,賦能高端裝備製造
技術文章更多>>
- 邊緣AI的發展為更智能、更可持續的技術鋪平道路
- 每台智能體PC,都是AI時代的新入口
- IAR作為Qt Group獨立BU攜兩項重磅汽車電子應用開發方案首秀北京車展
- 構建具有網絡彈性的嵌入式係統:來自行業領袖的洞見
- 數字化的線性穩壓器
技術白皮書下載更多>>
- 車規與基於V2X的車輛協同主動避撞技術展望
- 數字隔離助力新能源汽車安全隔離的新挑戰
- 汽車模塊拋負載的解決方案
- 車用連接器的安全創新應用
- Melexis Actuators Business Unit
- Position / Current Sensors - Triaxis Hall
熱門搜索
Future
GFIVE
GPS
GPU
Harting
HDMI
HDMI連接器
HD監控
HID燈
I/O處理器
IC
IC插座
IDT
IGBT
in-cell
Intersil
IP監控
iWatt
Keithley
Kemet
Knowles
Lattice
LCD
LCD模組
LCR測試儀
lc振蕩器
Lecroy
LED
LED保護元件
LED背光




