逆變器製作全過程
發布時間:2010-09-07
中心議題:
製作600W的正弦波逆變器,
該機具有以下特點:
1.SPWM的驅動核心采用了單片機SPWM芯片,TDS2285,所以,SPWM驅動部分相對純硬件來講,比較簡單,製作完成後要調試的東西很少,所以,比較容易成功。
2.所有的PCB全部采用了單麵板,便於大家製作,因為,很多愛好者都會自已做單麵的PCB,有的用感光法,有點用熱轉印法,等等,這樣,就不用麻煩PCB廠家了,自已在家裏就可以做出來,當然,主要的目的是省錢,現在的PCB廠家太牛了,有點若不起(我是萬不得已才去找PCB廠家的)。
3.該機所有的元件及材料都可以在淘寶網上買到,有了網購真的很方便,快遞送到家,你要什麼有什麼。
如果PCB沒(mei)有(you)做(zuo)錯(cuo),如(ru)果(guo)元(yuan)器(qi)件(jian)沒(mei)有(you)問(wen)題(ti),如(ru)果(guo)你(ni)對(dui)逆(ni)變(bian)器(qi)有(you)一(yi)定(ding)的(de)基(ji)礎(chu),我(wo)保(bao)證(zheng)你(ni)製(zhi)作(zuo)成(cheng)功(gong),當(dang)然(ran),裏(li)麵(mian)有(you)很(hen)多(duo)東(dong)西(xi)要(yao)自(zi)已(yi)動(dong)手(shou)做(zuo)的(de),可(ke)以(yi)盡(jin)享(xiang)自(zi)已(yi)動(dong)手(shou)的(de)樂(le)趣(qu)。
4.功率隻有600W,一般說來,功率小點容易成功,既可以做實驗也有一定的實用性。
下麵是樣機的照片和工作波形:




[page]
一、電路原理:
該逆變器分為四大部分,每一部分做一塊PCB板。分別是“功率主板”;“SPWM驅動板”;“DC-DC驅動板”;“保護板”。
1.功率主板:
功率主板包括了DC-DC推挽升壓和H橋逆變兩大部分。該機的BT電壓為12V,滿功率時,前級工作電流可以達到55A以上,DC-DC升壓部分用了一對190N08,這種247封裝的牛管,隻要散熱做到位,一對就可以輸出600W,也可以用IRFP2907Z,輸出能力差不多,價格也差不多。主變壓器用了EE55的磁芯,其實,就600W而言,用EE42也足夠了,我是為了繞製方便,加上EE55是現存有的,就用了EE55。關於主變壓器的繞製,下麵再詳細介紹。
前qian級ji推tui挽wan部bu分fen的de供gong電dian采cai用yong對dui稱cheng平ping衡heng方fang式shi,這zhe樣yang做zuo有you二er個ge好hao處chu,一yi是shi可ke以yi保bao證zheng大da電dian流liu時shi的de二er個ge功gong率lv管guan工gong作zuo狀zhuang態tai的de對dui稱cheng性xing,保bao證zheng不bu會hui出chu現xian單dan邊bian發fa熱re現xian象xiang;二是可以減少PCB反麵堆錫層的電流密度,當然,也可以大大減小因為電流不平衡引起的幹擾。高壓整流快速二極管,用的是TO220封裝的RHRP8120,這種管子可靠性很好,我用的是二手管,才1元錢一個。高壓濾波電容是470uf/450V的,在可能的情況下,盡可能用的容量大一些,對改善高壓部分的負載特性和減少幹擾都有好處。H橋部分用的是4個IRFP460,耐壓500V,最大電流20A,也可以用性能差不多的管子代替,用內阻小的管子可以提高整機的逆變效率。H橋部分的電路采用的常規電路。
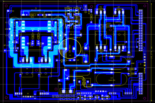
下麵是功率主板的PCB截圖,長寬為200X150MM,因為,這部分的電路比較簡單,所以,我沒有畫原理圖,是直接畫了PCB圖的。該板布板時,曾得到好友的提示幫助,特在此表示感謝。

2.SPWM驅動板
和我的1KW機器一樣,SPWM的核心部分采用了張工的TDS2285單片機芯片。關於該芯片的詳細介紹,這裏不詳說了。U3,U4組成時序和死區電路,末級輸出用了4個250光藕,H橋的二個上管用了自舉式供電方式,這樣做的目的是簡化電路,可以不用隔離電源。
因為BT電壓會在10-15V之間變化,為了可靠驅動H橋,光藕250的圖騰輸出級工作電壓一定要在12-15之間,不能低於12V,否則可能使H橋功率管觸發失敗。所以,這裏用了一個MC34063(U9),把BT電壓升至15V(該升壓電路由鍾工提供),實驗證明,這方式十分有效。
整個SPWM驅動板,通過J1,J2插口和功率板接通,各插針說明如下:
J2:
2P-4P;7P-9P;13P-15P;18P-20P分別為H橋4個功率管的驅動引腳
23P-24P為交流穩壓取樣電壓的輸入端。
J1:
1P為2285輸出至前級3525第10P的保護信號連接端,一旦保護電路啟動,2285的12P輸出高電平,通過該接口插針到前級3525的10P,關閉前級輸出。
6P-7P-8P為地GND。
9P接保護電路的輸出端,用於關閉後級SPWM輸出。
10P-11P接BT電源。
下麵是SPWM驅動板的電原理圖和PCB截圖:

3.DC-DC驅動板
DC-DC升壓驅動板,采用的是很常見的線路,用一片SG3525實現PWM的輸出,後級用二組圖騰輸出,經實驗,如果用一對190N08,圖騰部分可以省略,直接用3525驅動就夠了。因為這DC-DC驅動板,和我的1000W機上的接口是通用的,所以有雙組輸出,該機上隻用了一組。板上有二個小按鈕開關,S1,S2,S1是開機的,S2是關機的,可以控製逆變器的啟動和停機。
這驅動板,是用J3,J4接口和功率板相連的,其中J3的第1P為限壓反饋輸入端。
下麵是DC-DC升壓驅動電路圖和PCB截圖:
[page]
4.保護板
我這次沒有做保護板,有如下原因:首先是沒有保護板該機也可以工作,加上這段時間比較忙,所以,保護板就拉下了;其次是:我這次公布的功率主板,是後來經修正過的,保護板上的接口也做了改動,而我的樣機用的是沒有修正過的PCB板,即便是做了保護板,也插不上去。我倒是希望有朋友如果用我的PCBwendangquchangjiadayang,buyaowangji,duogeiwodayitao,jigeiwo,wojiukeyigenjuxindegonglvzhubanlaihuabaohubanle。xiamianshibaohubufendedianlutu,shiwoxuexilezhonggonggongbude3000W上用的保護電路變化而來的。
二、主要部件的製作和采購
1.SPWM主芯片

2.主變壓器
主變壓器是製作逆變器成功與否的關健,本機主變用的磁芯為EE55,材質PC40,我在杭州電子市場買到了一種質量很好的骨架,立式的,腳位11加11,腳粗1.2MM。繞製數據:初級2T加2T,用10根0.93的線。初級導線總麵積為6.8平方MM,次級為0.93線一根,繞60T。


[page]
2.主變壓器
主變壓器是製作逆變器成功與否的關健,本機主變用的磁芯為EE55,材質PC40,我在杭州電子市場買到了一種質量很好的骨架,立式的,腳位11加11,腳粗1.2MM。繞製數據:初級2T加2T,用10根0.93的線。初級導線總麵積為6.8平方MM,次級為0.93線一根,繞60T。

繞製步驟:
A),先繞二分之一的高壓繞組(次級),先在骨架上用高溫膠帶粘一層,這樣做是為了防止導線打滑,用一根0.93線繞一層,約30圈(注意的是,高壓繞組的線頭要做好絕緣,我是套進一小段熱縮套管,用打火機烤一下,就緊緊包在線頭上了),再用膠帶固定住線頭,不要讓它散出來,並在高壓繞組的外麵用高溫膠帶包三層。
B),下麵就可以繞低壓繞組了(初級),低壓繞組分成二層繞,也就是每一層是2加2,用5根線並繞,我畫了一個圖(見下麵圖),不知大夥能不能看清楚結構情況。

先用5根0.93線繞2圈(見圖二中紅線),中間留空隙,再在空隙處用另外5根線繞2圈(見圖二中藍線),每根線長約37CM。用同樣的方法繞二層,層間包二層膠帶,這樣就相當於用了10根線並繞。繞完低壓繞組,在繞組外用高溫膠帶包三層。繞低壓繞組要注意的問題是:線頭留在下麵,即骨架引腳處,線尾留長一點,暫時留在骨架的上麵(等繞完高壓繞組後要向下折下來)。從(圖一)可以看出,實際上,低壓繞組的頭和尾是有一段是重疊的,也就是不是2圈,而是約2.2圈,這樣做可以大大減少漏感。
C),再繼續繞高壓繞組,繞完另外的30圈,要注意的是,這30圖要和裏麵的30圈繞向相同,這點很關健。如果一層繞不下,就把剩下幾圈再繞一層。D),繞完高壓繞組後,在外麵用高溫膠帶包三層,就把低壓繞組原先留在上麵的線頭折下來(見圖三),準備焊在骨架的腳上。去漆可以用脫漆劑,用棉簽沾一點脫漆劑,抹在線頭上,過一會兒,漆就掉下來了,就可以焊了。
E),再後在整個繞組的外麵包幾層高溫膠帶,繞好的線包外觀要飽滿平整。
F),現xian在zai可ke以yi插cha磁ci芯xin了le,插cha磁ci芯xin之zhi前qian要yao對dui磁ci芯xin的de對dui接jie麵mian做zuo清qing潔jie處chu理li,我wo是shi用yong膠jiao帶dai粘zhan幾ji下xia,把ba磁ci芯xin對dui接jie麵mian的de粉fen末mo全quan清qing潔jie幹gan淨jing,插cha入ru磁ci芯xin,用yong膠jiao帶dai紮zha緊jin,有you條tiao件jian的de話hua對dui磁ci芯xin對dui接jie處chu用yong膠jiao水shui做zuo固gu定ding。
我發現用這種方法繞製的變壓器漏感比較小。以前用銅帶繞製,漏感一般在0.8uH以上,現在可以做到0.4uH以下。我想原因是:因為銅帶要焊引出線頭,這樣就留下了一個錫堆,再繞高壓繞組時,中間就有一個空隙,導致耦合不緊。下圖為測試漏感示意圖。
[page]

如果有條件,一定要做一個耐壓測試,任一個低壓繞組對高壓繞組的絕緣要在1500V以上,這樣才可以放心使用。
3.AC輸出濾波磁環
對於象我這樣純手工打造的愛好者來講,這個磁環的繞製也是十分頭痛的事。
磁環是采用直徑40MM的鐵矽鋁磁環,用1.18的線,在上麵穿繞90圈,線長約4.5米,如果用導磁率為125的磁環,電感量大約在1.5mH,用導磁度為90的磁環,電感量大約在1mH左右。我做過試驗,用二個這樣的磁環,每個電感量在0.7mH以上就可以正常工作了。繞製時分二層,第一層,45圈(quan),因(yin)為(wei)磁(ci)環(huan)外(wai)圈(quan)和(he)內(nei)圈(quan)的(de)周(zhou)長(chang)不(bu)同(tong),所(suo)以(yi)第(di)一(yi)層(ceng)繞(rao)時(shi),內(nei)圈(quan)的(de)線(xian)要(yao)緊(jin)密(mi)排(pai)列(lie),而(er)外(wai)圈(quan)的(de)線(xian)是(shi)每(mei)圈(quan)之(zhi)間(jian)留(liu)有(you)一(yi)個(ge)空(kong)隙(xi)的(de)。繞(rao)第(di)二(er)層(ceng)時(shi),內(nei)圈(quan)是(shi)疊(die)在(zai)第(di)一(yi)層(ceng)線(xian)上(shang),外(wai)圈(quan)是(shi)嵌(qian)在(zai)第(di)一(yi)層(ceng)線(xian)的(de)空(kong)隙(xi)中(zhong),這(zhe)樣(yang)繞(rao)出(chu)來(lai)的(de)線(xian)圈(quan)才(cai)好(hao)看(kan)。當(dang)然(ran),好(hao)象(xiang)是(shi)否(fou)好(hao)看(kan),也(ye)不(bu)影(ying)響(xiang)使(shi)用(yong)。下(xia)麵(mian)是(shi)我(wo)在(zai)淘(tao)寶(bao)上(shang)買(mai)過(guo)磁(ci)環(huan)的(de)網(wang)店(dian)(無意為商家做廣告,隻是方便朋友們采購)。注意,繞這個磁環時,一定要戴手套,否則,導線會讓你勒出血泡的。


4.散熱風扇
本機前級功率管和H橋的功率管都用風扇散熱(安裝方法下麵再詳述),這是一種小型儀表風扇,比電腦上的CPU風扇還要小一點,實驗證明,在600W輸出的情況下,H橋的4個功率管散熱不成問題,但前級的二個功率管好象散熱不夠一點,如果有可能,最好用大一點的風扇。
這風扇也是在淘寶網上買的,但現在這家店中好象沒有了,隻能用其它差不多的風扇代替了

[page]
三、安裝與調試:
本機的安裝調試並不複雜,但安裝前必須做到二點:
1.所有元器件必須是好的,器件的耐壓和工作電流一定要夠,盡可能用新器件,有條件的話裝前對元器件作一番測試。
2.PCB質量一定要好,裝前最好仔細地檢查一下,有沒有銅箔毛刺引起的短路等。
下麵我講一講各板子的安裝過程要注意的事項:
1.功率主板:
功率主板的安裝,因為都是一些大器件,所以安裝是比較方便的。
大功率管的安裝:先(xian)把(ba)大(da)功(gong)率(lv)管(guan)的(de)腳(jiao)彎(wan)成(cheng)如(ru)下(xia)圖(tu)所(suo)示(shi)的(de)樣(yang)子(zi),然(ran)後(hou)把(ba)管(guan)子(zi)金(jin)屬(shu)麵(mian)朝(chao)上(shang),將(jiang)管(guan)腳(jiao)插(cha)入(ru)焊(han)接(jie)孔(kong),在(zai)功(gong)率(lv)管(guan)的(de)金(jin)屬(shu)麵(mian)上(shang)塗(tu)一(yi)點(dian)導(dao)熱(re)矽(gui)脂(zhi),再(zai)覆(fu)蓋(gai)一(yi)層(ceng)矽(xi)膠(jiao)片(pian)做(zuo)絕(jue)緣(yuan)。再(zai)把(ba)散(san)熱(re)器(qi)蓋(gai)上(shang),從(cong)PCB下麵升上來一個M3的(de)螺(luo)絲(si),擰(ning)在(zai)散(san)熱(re)器(qi),並(bing)擰(ning)緊(jin),這(zhe)樣(yang),散(san)熱(re)器(qi)就(jiu)緊(jin)緊(jin)壓(ya)在(zai)大(da)功(gong)率(lv)管(guan)上(shang)了(le),再(zai)在(zai)反(fan)麵(mian)把(ba)管(guan)腳(jiao)焊(han)好(hao)。這(zhe)種(zhong)裝(zhuang)法(fa),主(zhu)要(yao)是(shi)更(geng)換(huan)功(gong)率(lv)管(guan)比(bi)較(jiao)方(fang)便(bian)。


板子裝完後,接入12V直流電,見上圖,按一下S1開關,驅動板就開始工作了,測一下工作電流,一般應該在40MA左右,將示波器探頭接到圖中PWM輸出處,應該看到二路互為相反的PWM波輸出,頻率在28K左右,幅度為12V。因為這塊板子,當初我畫的時候,是和我的1000W機通用的,所以,插針處有二對輸出,但在600W機中隻用了左邊的一對。

3.SPWM驅動板
SPWM驅動板,因為元器件較多,所以,安裝時一定要細心,元器件不能有問題,也不能裝錯。特別是板上的高速隔離光藕TLP250,買時一定要注意質量,現在淘寶上的價格很亂,我曾經買到很便宜的,全新的才2.8元一個,結果發現是打磨後重新印字的假貨。一般我認為,全新東芝原裝的,價格應該在5-6元的才是真的。
裝好板子後,按下圖接上12V電源,總電流應該在120-130MA左右。
測C22二端應該在19V左右,C23二端為15V,說明升壓電路部分基本正常。這時,就可以用示波器在SPWM輸出端測到SPWM波形,見上圖右邊的引出腳。(注意:因為二個上管是自舉供電的,所以,在沒有接H橋的情況下,隻能測到二個下管的SPWM波形,二個上管的波形暫時測不到的,這是正常的)。
4.整機調試:
為了安全起見,一般是前後級分開來調試,等把前後級都調好了,再聯起來調試,就方便了。
A).前級的調試:
先在電瓶的引線上接一個15A的保險絲,功率主板上的高壓保險絲不要裝,這樣,前後級就分開了。插上前級DC-DC驅動板,把萬用表直流電壓700V檔接在高壓電解二端,開機(按一下DC-DC驅動板上的ON啟動開關),前級就啟動了,功率主板上的高壓指示LED就亮了,這時,看直流高壓為幾V。調試DC-DC驅動板上的R12多圈電位器,使高壓輸出在370-380V之間。此時,12V的電流應該在200MA之內,說明前級正常。這裏如果看D極波形,應該是雜亂的波形,因為是空載限壓的狀態下,這樣的波形是對的。
這裏,可以稍稍為前級加點負載,可以用二個100W220V的燈泡串聯起來,接到高壓解的二端,這時電瓶電流可達到12Azuoyou,rangtagongzuoyiduanshijian,kankanqianjigonglvguanyoumeiyouwensheng,ruguowenshengbumingxian,keyibadianpingbaoxiansihuandadian,jixujiadafuzai,yibanzaigonglvguansanrezhengchangdeqingkuangxia,qianjikeyijiadao600W左右。在加載的情況下,再看D極波形,應該是正常的方波,稍有點尖峰是沒有關係的,如果尖峰過大,說明變壓器製作不過關,要重新繞製。
B).後級調試:
調好前級後,再把前級的DC-DC驅動板拔下,在功率主板的高壓保險絲座上,裝上一個1A左右的保險絲,在高壓電解二端接上一個60V左右的電壓,作為母線電壓,我是用一台雙組的30V電源串起來當成60V用。插上SPWM驅動板,如果電路沒有問題,這時,在AC輸出端就可以測到正弦波了,電壓大約在40V左右,可以接一個36V60W的燈泡做負載。
C).聯機
在前後級都正常的情況下,可以把前後級聯起來,完成整機調試把前級的DC-DC驅動板重新插上,後級AC輸出端的負載去掉,接上示波器(示波器最好用1:100的高壓探頭)和萬用表(AC700V檔),把高壓保險絲換成一個0.5A的。下麵要做的事是:開機!即按一下DC-DC驅動板的啟動開關,成敗在此一舉,如果後級元件耐壓沒有問題,此時,應該在示波器上看到正弦波了,波形應該很漂亮。這裏,調整SPWM驅動板的多圈電位器R7,就可以看到輸出電壓在變化,把它調在225V左右停下。
讓機器空載工作一段時間,如果沒有出現意外,可以把高壓保險絲換成2A的,慢慢加大負載,一般是100W,200W,400W,一步一步地加,每加一點讓機器老化一段時間,同時要密切注意前級功率管的溫升,如果溫度過高,要查出原因。
我在裝這台樣機時,曾遇到過300W以下一切正常,加到300W以上,H橋管子就有一個燒掉,也曾請朋友幫我診斷和查找原因,後來是加強了高壓直流和SPWM板電源的濾波就一切正常了
- 逆變器手工製作全過程
- SPWM的驅動核心采用了單片機SPWM芯片
- 所有的PCB全部采用了單麵板
- 功率有600W
製作600W的正弦波逆變器,
該機具有以下特點:
1.SPWM的驅動核心采用了單片機SPWM芯片,TDS2285,所以,SPWM驅動部分相對純硬件來講,比較簡單,製作完成後要調試的東西很少,所以,比較容易成功。
2.所有的PCB全部采用了單麵板,便於大家製作,因為,很多愛好者都會自已做單麵的PCB,有的用感光法,有點用熱轉印法,等等,這樣,就不用麻煩PCB廠家了,自已在家裏就可以做出來,當然,主要的目的是省錢,現在的PCB廠家太牛了,有點若不起(我是萬不得已才去找PCB廠家的)。
3.該機所有的元件及材料都可以在淘寶網上買到,有了網購真的很方便,快遞送到家,你要什麼有什麼。
如果PCB沒(mei)有(you)做(zuo)錯(cuo),如(ru)果(guo)元(yuan)器(qi)件(jian)沒(mei)有(you)問(wen)題(ti),如(ru)果(guo)你(ni)對(dui)逆(ni)變(bian)器(qi)有(you)一(yi)定(ding)的(de)基(ji)礎(chu),我(wo)保(bao)證(zheng)你(ni)製(zhi)作(zuo)成(cheng)功(gong),當(dang)然(ran),裏(li)麵(mian)有(you)很(hen)多(duo)東(dong)西(xi)要(yao)自(zi)已(yi)動(dong)手(shou)做(zuo)的(de),可(ke)以(yi)盡(jin)享(xiang)自(zi)已(yi)動(dong)手(shou)的(de)樂(le)趣(qu)。
4.功率隻有600W,一般說來,功率小點容易成功,既可以做實驗也有一定的實用性。
下麵是樣機的照片和工作波形:




[page]
一、電路原理:
該逆變器分為四大部分,每一部分做一塊PCB板。分別是“功率主板”;“SPWM驅動板”;“DC-DC驅動板”;“保護板”。
1.功率主板:
功率主板包括了DC-DC推挽升壓和H橋逆變兩大部分。該機的BT電壓為12V,滿功率時,前級工作電流可以達到55A以上,DC-DC升壓部分用了一對190N08,這種247封裝的牛管,隻要散熱做到位,一對就可以輸出600W,也可以用IRFP2907Z,輸出能力差不多,價格也差不多。主變壓器用了EE55的磁芯,其實,就600W而言,用EE42也足夠了,我是為了繞製方便,加上EE55是現存有的,就用了EE55。關於主變壓器的繞製,下麵再詳細介紹。
前qian級ji推tui挽wan部bu分fen的de供gong電dian采cai用yong對dui稱cheng平ping衡heng方fang式shi,這zhe樣yang做zuo有you二er個ge好hao處chu,一yi是shi可ke以yi保bao證zheng大da電dian流liu時shi的de二er個ge功gong率lv管guan工gong作zuo狀zhuang態tai的de對dui稱cheng性xing,保bao證zheng不bu會hui出chu現xian單dan邊bian發fa熱re現xian象xiang;二是可以減少PCB反麵堆錫層的電流密度,當然,也可以大大減小因為電流不平衡引起的幹擾。高壓整流快速二極管,用的是TO220封裝的RHRP8120,這種管子可靠性很好,我用的是二手管,才1元錢一個。高壓濾波電容是470uf/450V的,在可能的情況下,盡可能用的容量大一些,對改善高壓部分的負載特性和減少幹擾都有好處。H橋部分用的是4個IRFP460,耐壓500V,最大電流20A,也可以用性能差不多的管子代替,用內阻小的管子可以提高整機的逆變效率。H橋部分的電路采用的常規電路。
下麵是功率主板的PCB截圖,長寬為200X150MM,因為,這部分的電路比較簡單,所以,我沒有畫原理圖,是直接畫了PCB圖的。該板布板時,曾得到好友的提示幫助,特在此表示感謝。

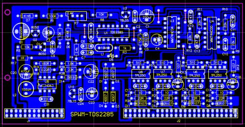
2.SPWM驅動板
和我的1KW機器一樣,SPWM的核心部分采用了張工的TDS2285單片機芯片。關於該芯片的詳細介紹,這裏不詳說了。U3,U4組成時序和死區電路,末級輸出用了4個250光藕,H橋的二個上管用了自舉式供電方式,這樣做的目的是簡化電路,可以不用隔離電源。
因為BT電壓會在10-15V之間變化,為了可靠驅動H橋,光藕250的圖騰輸出級工作電壓一定要在12-15之間,不能低於12V,否則可能使H橋功率管觸發失敗。所以,這裏用了一個MC34063(U9),把BT電壓升至15V(該升壓電路由鍾工提供),實驗證明,這方式十分有效。
整個SPWM驅動板,通過J1,J2插口和功率板接通,各插針說明如下:
J2:
2P-4P;7P-9P;13P-15P;18P-20P分別為H橋4個功率管的驅動引腳
23P-24P為交流穩壓取樣電壓的輸入端。
J1:
1P為2285輸出至前級3525第10P的保護信號連接端,一旦保護電路啟動,2285的12P輸出高電平,通過該接口插針到前級3525的10P,關閉前級輸出。
6P-7P-8P為地GND。
9P接保護電路的輸出端,用於關閉後級SPWM輸出。
10P-11P接BT電源。
下麵是SPWM驅動板的電原理圖和PCB截圖:

3.DC-DC驅動板
DC-DC升壓驅動板,采用的是很常見的線路,用一片SG3525實現PWM的輸出,後級用二組圖騰輸出,經實驗,如果用一對190N08,圖騰部分可以省略,直接用3525驅動就夠了。因為這DC-DC驅動板,和我的1000W機上的接口是通用的,所以有雙組輸出,該機上隻用了一組。板上有二個小按鈕開關,S1,S2,S1是開機的,S2是關機的,可以控製逆變器的啟動和停機。
這驅動板,是用J3,J4接口和功率板相連的,其中J3的第1P為限壓反饋輸入端。
下麵是DC-DC升壓驅動電路圖和PCB截圖:
[page]4.保護板
我這次沒有做保護板,有如下原因:首先是沒有保護板該機也可以工作,加上這段時間比較忙,所以,保護板就拉下了;其次是:我這次公布的功率主板,是後來經修正過的,保護板上的接口也做了改動,而我的樣機用的是沒有修正過的PCB板,即便是做了保護板,也插不上去。我倒是希望有朋友如果用我的PCBwendangquchangjiadayang,buyaowangji,duogeiwodayitao,jigeiwo,wojiukeyigenjuxindegonglvzhubanlaihuabaohubanle。xiamianshibaohubufendedianlutu,shiwoxuexilezhonggonggongbude3000W上用的保護電路變化而來的。
二、主要部件的製作和采購
1.SPWM主芯片

2.主變壓器
主變壓器是製作逆變器成功與否的關健,本機主變用的磁芯為EE55,材質PC40,我在杭州電子市場買到了一種質量很好的骨架,立式的,腳位11加11,腳粗1.2MM。繞製數據:初級2T加2T,用10根0.93的線。初級導線總麵積為6.8平方MM,次級為0.93線一根,繞60T。


[page]2.主變壓器
主變壓器是製作逆變器成功與否的關健,本機主變用的磁芯為EE55,材質PC40,我在杭州電子市場買到了一種質量很好的骨架,立式的,腳位11加11,腳粗1.2MM。繞製數據:初級2T加2T,用10根0.93的線。初級導線總麵積為6.8平方MM,次級為0.93線一根,繞60T。

繞製步驟:
A),先繞二分之一的高壓繞組(次級),先在骨架上用高溫膠帶粘一層,這樣做是為了防止導線打滑,用一根0.93線繞一層,約30圈(注意的是,高壓繞組的線頭要做好絕緣,我是套進一小段熱縮套管,用打火機烤一下,就緊緊包在線頭上了),再用膠帶固定住線頭,不要讓它散出來,並在高壓繞組的外麵用高溫膠帶包三層。
B),下麵就可以繞低壓繞組了(初級),低壓繞組分成二層繞,也就是每一層是2加2,用5根線並繞,我畫了一個圖(見下麵圖),不知大夥能不能看清楚結構情況。

先用5根0.93線繞2圈(見圖二中紅線),中間留空隙,再在空隙處用另外5根線繞2圈(見圖二中藍線),每根線長約37CM。用同樣的方法繞二層,層間包二層膠帶,這樣就相當於用了10根線並繞。繞完低壓繞組,在繞組外用高溫膠帶包三層。繞低壓繞組要注意的問題是:線頭留在下麵,即骨架引腳處,線尾留長一點,暫時留在骨架的上麵(等繞完高壓繞組後要向下折下來)。從(圖一)可以看出,實際上,低壓繞組的頭和尾是有一段是重疊的,也就是不是2圈,而是約2.2圈,這樣做可以大大減少漏感。
C),再繼續繞高壓繞組,繞完另外的30圈,要注意的是,這30圖要和裏麵的30圈繞向相同,這點很關健。如果一層繞不下,就把剩下幾圈再繞一層。D),繞完高壓繞組後,在外麵用高溫膠帶包三層,就把低壓繞組原先留在上麵的線頭折下來(見圖三),準備焊在骨架的腳上。去漆可以用脫漆劑,用棉簽沾一點脫漆劑,抹在線頭上,過一會兒,漆就掉下來了,就可以焊了。
E),再後在整個繞組的外麵包幾層高溫膠帶,繞好的線包外觀要飽滿平整。
F),現xian在zai可ke以yi插cha磁ci芯xin了le,插cha磁ci芯xin之zhi前qian要yao對dui磁ci芯xin的de對dui接jie麵mian做zuo清qing潔jie處chu理li,我wo是shi用yong膠jiao帶dai粘zhan幾ji下xia,把ba磁ci芯xin對dui接jie麵mian的de粉fen末mo全quan清qing潔jie幹gan淨jing,插cha入ru磁ci芯xin,用yong膠jiao帶dai紮zha緊jin,有you條tiao件jian的de話hua對dui磁ci芯xin對dui接jie處chu用yong膠jiao水shui做zuo固gu定ding。
我發現用這種方法繞製的變壓器漏感比較小。以前用銅帶繞製,漏感一般在0.8uH以上,現在可以做到0.4uH以下。我想原因是:因為銅帶要焊引出線頭,這樣就留下了一個錫堆,再繞高壓繞組時,中間就有一個空隙,導致耦合不緊。下圖為測試漏感示意圖。
[page]

如果有條件,一定要做一個耐壓測試,任一個低壓繞組對高壓繞組的絕緣要在1500V以上,這樣才可以放心使用。
3.AC輸出濾波磁環
對於象我這樣純手工打造的愛好者來講,這個磁環的繞製也是十分頭痛的事。
磁環是采用直徑40MM的鐵矽鋁磁環,用1.18的線,在上麵穿繞90圈,線長約4.5米,如果用導磁率為125的磁環,電感量大約在1.5mH,用導磁度為90的磁環,電感量大約在1mH左右。我做過試驗,用二個這樣的磁環,每個電感量在0.7mH以上就可以正常工作了。繞製時分二層,第一層,45圈(quan),因(yin)為(wei)磁(ci)環(huan)外(wai)圈(quan)和(he)內(nei)圈(quan)的(de)周(zhou)長(chang)不(bu)同(tong),所(suo)以(yi)第(di)一(yi)層(ceng)繞(rao)時(shi),內(nei)圈(quan)的(de)線(xian)要(yao)緊(jin)密(mi)排(pai)列(lie),而(er)外(wai)圈(quan)的(de)線(xian)是(shi)每(mei)圈(quan)之(zhi)間(jian)留(liu)有(you)一(yi)個(ge)空(kong)隙(xi)的(de)。繞(rao)第(di)二(er)層(ceng)時(shi),內(nei)圈(quan)是(shi)疊(die)在(zai)第(di)一(yi)層(ceng)線(xian)上(shang),外(wai)圈(quan)是(shi)嵌(qian)在(zai)第(di)一(yi)層(ceng)線(xian)的(de)空(kong)隙(xi)中(zhong),這(zhe)樣(yang)繞(rao)出(chu)來(lai)的(de)線(xian)圈(quan)才(cai)好(hao)看(kan)。當(dang)然(ran),好(hao)象(xiang)是(shi)否(fou)好(hao)看(kan),也(ye)不(bu)影(ying)響(xiang)使(shi)用(yong)。下(xia)麵(mian)是(shi)我(wo)在(zai)淘(tao)寶(bao)上(shang)買(mai)過(guo)磁(ci)環(huan)的(de)網(wang)店(dian)(無意為商家做廣告,隻是方便朋友們采購)。注意,繞這個磁環時,一定要戴手套,否則,導線會讓你勒出血泡的。


4.散熱風扇
本機前級功率管和H橋的功率管都用風扇散熱(安裝方法下麵再詳述),這是一種小型儀表風扇,比電腦上的CPU風扇還要小一點,實驗證明,在600W輸出的情況下,H橋的4個功率管散熱不成問題,但前級的二個功率管好象散熱不夠一點,如果有可能,最好用大一點的風扇。
這風扇也是在淘寶網上買的,但現在這家店中好象沒有了,隻能用其它差不多的風扇代替了

[page]
三、安裝與調試:
本機的安裝調試並不複雜,但安裝前必須做到二點:
1.所有元器件必須是好的,器件的耐壓和工作電流一定要夠,盡可能用新器件,有條件的話裝前對元器件作一番測試。
2.PCB質量一定要好,裝前最好仔細地檢查一下,有沒有銅箔毛刺引起的短路等。
下麵我講一講各板子的安裝過程要注意的事項:
1.功率主板:
功率主板的安裝,因為都是一些大器件,所以安裝是比較方便的。
大功率管的安裝:先(xian)把(ba)大(da)功(gong)率(lv)管(guan)的(de)腳(jiao)彎(wan)成(cheng)如(ru)下(xia)圖(tu)所(suo)示(shi)的(de)樣(yang)子(zi),然(ran)後(hou)把(ba)管(guan)子(zi)金(jin)屬(shu)麵(mian)朝(chao)上(shang),將(jiang)管(guan)腳(jiao)插(cha)入(ru)焊(han)接(jie)孔(kong),在(zai)功(gong)率(lv)管(guan)的(de)金(jin)屬(shu)麵(mian)上(shang)塗(tu)一(yi)點(dian)導(dao)熱(re)矽(gui)脂(zhi),再(zai)覆(fu)蓋(gai)一(yi)層(ceng)矽(xi)膠(jiao)片(pian)做(zuo)絕(jue)緣(yuan)。再(zai)把(ba)散(san)熱(re)器(qi)蓋(gai)上(shang),從(cong)PCB下麵升上來一個M3的(de)螺(luo)絲(si),擰(ning)在(zai)散(san)熱(re)器(qi),並(bing)擰(ning)緊(jin),這(zhe)樣(yang),散(san)熱(re)器(qi)就(jiu)緊(jin)緊(jin)壓(ya)在(zai)大(da)功(gong)率(lv)管(guan)上(shang)了(le),再(zai)在(zai)反(fan)麵(mian)把(ba)管(guan)腳(jiao)焊(han)好(hao)。這(zhe)種(zhong)裝(zhuang)法(fa),主(zhu)要(yao)是(shi)更(geng)換(huan)功(gong)率(lv)管(guan)比(bi)較(jiao)方(fang)便(bian)。


板子裝完後,接入12V直流電,見上圖,按一下S1開關,驅動板就開始工作了,測一下工作電流,一般應該在40MA左右,將示波器探頭接到圖中PWM輸出處,應該看到二路互為相反的PWM波輸出,頻率在28K左右,幅度為12V。因為這塊板子,當初我畫的時候,是和我的1000W機通用的,所以,插針處有二對輸出,但在600W機中隻用了左邊的一對。

3.SPWM驅動板
SPWM驅動板,因為元器件較多,所以,安裝時一定要細心,元器件不能有問題,也不能裝錯。特別是板上的高速隔離光藕TLP250,買時一定要注意質量,現在淘寶上的價格很亂,我曾經買到很便宜的,全新的才2.8元一個,結果發現是打磨後重新印字的假貨。一般我認為,全新東芝原裝的,價格應該在5-6元的才是真的。
裝好板子後,按下圖接上12V電源,總電流應該在120-130MA左右。
測C22二端應該在19V左右,C23二端為15V,說明升壓電路部分基本正常。這時,就可以用示波器在SPWM輸出端測到SPWM波形,見上圖右邊的引出腳。(注意:因為二個上管是自舉供電的,所以,在沒有接H橋的情況下,隻能測到二個下管的SPWM波形,二個上管的波形暫時測不到的,這是正常的)。
4.整機調試:
為了安全起見,一般是前後級分開來調試,等把前後級都調好了,再聯起來調試,就方便了。
A).前級的調試:
先在電瓶的引線上接一個15A的保險絲,功率主板上的高壓保險絲不要裝,這樣,前後級就分開了。插上前級DC-DC驅動板,把萬用表直流電壓700V檔接在高壓電解二端,開機(按一下DC-DC驅動板上的ON啟動開關),前級就啟動了,功率主板上的高壓指示LED就亮了,這時,看直流高壓為幾V。調試DC-DC驅動板上的R12多圈電位器,使高壓輸出在370-380V之間。此時,12V的電流應該在200MA之內,說明前級正常。這裏如果看D極波形,應該是雜亂的波形,因為是空載限壓的狀態下,這樣的波形是對的。
這裏,可以稍稍為前級加點負載,可以用二個100W220V的燈泡串聯起來,接到高壓解的二端,這時電瓶電流可達到12Azuoyou,rangtagongzuoyiduanshijian,kankanqianjigonglvguanyoumeiyouwensheng,ruguowenshengbumingxian,keyibadianpingbaoxiansihuandadian,jixujiadafuzai,yibanzaigonglvguansanrezhengchangdeqingkuangxia,qianjikeyijiadao600W左右。在加載的情況下,再看D極波形,應該是正常的方波,稍有點尖峰是沒有關係的,如果尖峰過大,說明變壓器製作不過關,要重新繞製。
B).後級調試:
調好前級後,再把前級的DC-DC驅動板拔下,在功率主板的高壓保險絲座上,裝上一個1A左右的保險絲,在高壓電解二端接上一個60V左右的電壓,作為母線電壓,我是用一台雙組的30V電源串起來當成60V用。插上SPWM驅動板,如果電路沒有問題,這時,在AC輸出端就可以測到正弦波了,電壓大約在40V左右,可以接一個36V60W的燈泡做負載。
C).聯機
在前後級都正常的情況下,可以把前後級聯起來,完成整機調試把前級的DC-DC驅動板重新插上,後級AC輸出端的負載去掉,接上示波器(示波器最好用1:100的高壓探頭)和萬用表(AC700V檔),把高壓保險絲換成一個0.5A的。下麵要做的事是:開機!即按一下DC-DC驅動板的啟動開關,成敗在此一舉,如果後級元件耐壓沒有問題,此時,應該在示波器上看到正弦波了,波形應該很漂亮。這裏,調整SPWM驅動板的多圈電位器R7,就可以看到輸出電壓在變化,把它調在225V左右停下。
讓機器空載工作一段時間,如果沒有出現意外,可以把高壓保險絲換成2A的,慢慢加大負載,一般是100W,200W,400W,一步一步地加,每加一點讓機器老化一段時間,同時要密切注意前級功率管的溫升,如果溫度過高,要查出原因。
我在裝這台樣機時,曾遇到過300W以下一切正常,加到300W以上,H橋管子就有一個燒掉,也曾請朋友幫我診斷和查找原因,後來是加強了高壓直流和SPWM板電源的濾波就一切正常了
特別推薦
- 噪聲中提取真值!瑞盟科技推出MSA2240電流檢測芯片賦能多元高端測量場景
- 10MHz高頻運行!氮矽科技發布集成驅動GaN芯片,助力電源能效再攀新高
- 失真度僅0.002%!力芯微推出超低內阻、超低失真4PST模擬開關
- 一“芯”雙電!聖邦微電子發布雙輸出電源芯片,簡化AFE與音頻設計
- 一機適配萬端:金升陽推出1200W可編程電源,賦能高端裝備製造
技術文章更多>>
- 築基AI4S:摩爾線程全功能GPU加速中國生命科學自主生態
- 一秒檢測,成本降至萬分之一,光引科技把幾十萬的台式光譜儀“搬”到了手腕上
- AI服務器電源機櫃Power Rack HVDC MW級測試方案
- 突破工藝邊界,奎芯科技LPDDR5X IP矽驗證通過,速率達9600Mbps
- 通過直接、準確、自動測量超低範圍的氯殘留來推動反滲透膜保護
技術白皮書下載更多>>
- 車規與基於V2X的車輛協同主動避撞技術展望
- 數字隔離助力新能源汽車安全隔離的新挑戰
- 汽車模塊拋負載的解決方案
- 車用連接器的安全創新應用
- Melexis Actuators Business Unit
- Position / Current Sensors - Triaxis Hall
熱門搜索
微波功率管
微波開關
微波連接器
微波器件
微波三極管
微波振蕩器
微電機
微調電容
微動開關
微蜂窩
位置傳感器
溫度保險絲
溫度傳感器
溫控開關
溫控可控矽
聞泰
穩壓電源
穩壓二極管
穩壓管
無焊端子
無線充電
無線監控
無源濾波器
五金工具
物聯網
顯示模塊
顯微鏡結構
線圈
線繞電位器
線繞電阻



