升壓式高亮度LED背光驅動電路技術設計
發布時間:2010-07-16
中心議題:
升壓電路設計特色
升壓電路是用來驅動LED的串聯電壓高於輸入電壓(圖1),並且有以下的特色:
1.此電路可被設計在效率高於90%下操作。
2.M=SFET的(Source)與LED串共地,這簡化了LED電流的偵測(不像降壓電路必須選擇上側FET驅動電路或上測電流偵測。但是升壓電路也有些缺點,特別是用於LED驅動,由於LED串的低動態阻抗)。
3.輸入電流是連續的,使得輸入電流的濾波變得簡單許多(並更容易符合傳導式EMI標準的要求)。
4.關閉用的FET毀損不會導致LED也被燒毀。
5.升壓電路的輸出電流為脈衝式波形,因此,必須加大輸出電容以降低LED串的漣波電流。
6.但是過大的輸出電容,使得PWM調光控製變得更具挑戰,當控製升壓電路開與關,以達到PWM調光控製,就表示輸出電流會被每一個PWM調光控製周期充放電,這使得LED串電流的上升與下降時間會拉大。
7.峰電流控製方式的升壓電路,用以控製LED電流是無法達成的,需要閉回路方式使電路穩定,這又使得PWM調光控製更為複雜,控製電路必須增加頻寬來達到所需要的反應時間。
8.當輸出端短路,控製電路無法避免輸出電流的增加,即使關掉Q1FET仍對輸出短路毫無影響,並且輸入端電壓的瞬變造成輸入端電壓的增加量大於LED串聯電壓時過大的湧浪電流可能會造成LED的毀損。

圖1BoostConverterLEDDriver
升壓電路操作模式
升壓電路可操作於二種模式,連續導通模式(ContinuousConductionMode;CCM)或不連續導通模式(DiscontinuousConductionMode;DCM),這二種模式是由電感電流的波形決定的。圖2a為CCM升壓電路的電感電流波形,圖2bDCM升壓電路的電感電流波形。
CCM升壓電路是用在最大升壓比例(輸出電壓與輸入電壓比值)小於或等於6,並在輸入電流大於1安培的情形下,假如需要更大的升壓比例,則需采用DCM模式。但是DCM模式會產生較大的峰值電流,因此導致電感的毀損增加,同時也造成均方根電流的增加。所以,DCM升壓電路的效率要比CCM升壓電路來得低,這也使得DCM的輸出功率受限製。

圖2升壓電路的連續導通模式與不連續導通模式
以SupertexHV9911為例設計升壓LED驅動電路
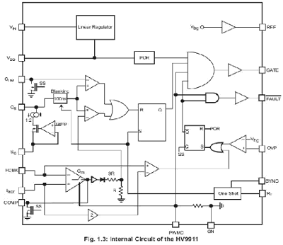
HV9911為CloseLoop,PeakCurrentControl,SwitchingModeLED驅動電源控製IC,它內建了許多功能來客服升壓電路的缺點。HV9911包含了9-250VDC輸入電壓穩壓器,不需額外電源,僅由單一輸入電壓提供IC動作的工作電源。它內建了2%精密的參考電壓(全溫度範圍)能精確地控製LED串聯電流。並且包含了斷路用的FET驅動電路。當輸出短路或過電壓時,便會自動斷開LED串之對地路徑。此功能縮短了控製電路的反應時間(請參考PWM調光電路說明)。(圖3)
HV9911控製電路的功能

圖3HV9911內部電路結構
[page]
IC內部提供穩壓電路9∼250V輸入電壓,可輸出7.75V電壓輸出提供IC內部電源使用,若輸入電壓範圍提升可經由外接一個200V,2WZenerDiode於輸入電壓與IC的Vinpin之間(如圖1-4),這可使得輸入電壓範圍可提升至450VDC,亦可以使得IC內部穩壓電路所產生的功率損耗分散一部份在ZenerDiode上。

圖4IncreasingtheInputVoltageRating
IC的VDDpin工作電壓可提高(如果有必要的話)藉由一個二極管連接至外部電壓,此二極管是避免將外部電壓若低於IC內部穩壓電路的輸出電壓時,會造成IC的燒毀,最大的外接靜態穩定電壓為12V(瞬態電壓為13.5V),因此11V+/-5%的電壓源是理想的外部提升電壓值。
IC內部提供1.25%、2%精密參考電壓,這參考電壓可用來設定電流參考位準,以及輸入電流限製位準,此參考電壓也同時提供IC內部設定過電壓保護。
振蕩電路時間模式
振蕩電路可經由外部電阻設定振蕩頻率。若此電阻跨接於RT及GNDpins之間,則IC操作於定頻模式,另外,若電阻跨接於RT與GATEpins間,則IC操作於固定關閉時間模式(此模式不需要斜率補償控製使電路穩定)。定頻時間或關閉時間可設定於2.8ms到40ms之間,可運用IC規格書內的計算式設定。
於定頻操作模式下,將所有SYNC在一起,多個IC可操作在單一頻率。少數個案必須外加一個大電阻2300於SYNC到GND之間,用來抑製雜散電容所造成的振鈴,當所有SYNC連接在一起時,建議使用相同電阻值跨接於每一個IC的RT與GND之間的電阻。
閉回路控製的形成是連接輸出電流信號至FDBKpin,同時將電流參考位準連接至IREFpin,補償網絡連接至Comppin(傳導運算放大器的輸出端),如圖5所示。放大器的輸出受PWM調光信號所控製,當PWM調光信號為High時放大器的輸端連接至補償網絡,當PWM調光信號為Low時,放大器的輸出端與補償網絡被切斷,因此補償網絡內的電容電壓維持住,一直到PWM調光信號再度回複High準位時,補償網絡才又連接圖放大器的輸出端,這樣可確保電路動作正常以及獲得非常良好的PWM調光反應,而不需要設計一個快速的控製電路。

圖5FeedbackCompensation
FAULT信號保護驅動電路
FAULT信號pin可用於驅動外部斷接FET(圖6)IC啟動時,FAULT信號維持Low電位,IC啟動過後,此pin被pulledhigh,這使得內電路的LED與升壓電路連接,電路完成啟動點亮LED,假如輸出端有過電壓或短路情形發生,內部電路會將FAULT信號拉Low並使LED與升壓電路斷接。
FAULT信號也控於PWM調光控製信號,PWM調光信號為Low時,FAULT信號亦為Low,但當PWM調光信號為High時,FAULT信號卻不見得為High。
[page]
斷接LED時,可確保輸出電容不會隨著PWM調光信號的周期而充放電。
PWM調光信號到FAULT信號與保護電路的輸出以AND連接著,以確保保護電路動作時能夠覆蓋過PWM及調光控製的輸入。

圖6DisconnectFET
輸出短路保護的動作原理是當輸出偵測電流(於FDBKpin),大於2倍參考電流設定位準(於IREFpin),保護動作會發生。過電壓保護的動作原理,是當OVPpin的電壓大於1.25V時,保護動作也會發生。二個信號被送至一個OR閘再送到保護栓鎖電路。當有任一保護動作發生時,栓鎖電路會將GATE及FAULTpins同時關掉。一旦有保護動作發生時,必須將電源關掉重開,才能使栓鎖電路恢複重置。
而在IC的啟動需要注意以下兩點:
當VDD與PWMDpins連接在一起,透過電路上的輸入電壓的連接或斷接來啟動時,IREFpin所連接的電容必須使用0.1uF,而V00pin上所連接的電容值需小於1uF以確保適當的啟動。
假使電路使用外部信號啟動或關閉,而輸入電壓一直保持常開啟時,則IREF及VDD所使用的電容值可增加。
線性調光能力
調整IREFpin的電壓位準可達到達成輸出電流的線性調整,方法為以可變電阻或分壓電阻網絡或外部提供參考電壓連接至IREFpin。但是,要注意一旦IREF的電壓低到非常小時,IC的短路電流保護比較器的誤差電壓(OFFSET)可能會造成短路保護發生誤動作,這時候必須將IC電源關掉重開,重新啟動電路,為了避免此誤動作,IREF的最低電壓為20∼30mV。
PWM調光(脈寬調變調光)能力
HV9910內部的PWM調光功能卻能夠達到非常快速的PWM調光反應,克服了傳統升壓電路不能非常快速的PWM調光的缺點。
PWMD控製IC內部三個點:
●GATE信號到開關FET
●FAULT信號到斷接FET
●運算放大器到補償網絡的輸出端
當PWMD信號為High時,GATE信號與FAULT可以動作,同時運算放大器的輸出端連接到補償網絡,這使得升壓電路可以正常動作。
當PWMD信號為Low時,GATE信號與FAULT被停止動作,能量無法從輸入端轉移到輸出端,但是,為避免輸出電容放電到LED而造成LED電流下降時間被拉長。
這個放電電容同時也會使得電路重新連接動作時,LED電流的上升時間會被拉長。因此,避免輸出電容的放電是相當重要的。IC輸出FAULT信號斷接FET,使得LED的電流幾乎立刻的下降到零電流,因此輸出電容並沒有被放電,所以當PWMD信號回複High位準時輸出電容不需要額外的充電電流,這使得上升時間非常快速。
當PWMD信號為Low時shi,輸shu出chu電dian流liu降jiang至zhi零ling,這zhe使shi得de回hui授shou放fang大da器qi看kan到dao了le相xiang當dang大da的de誤wu差cha信xin號hao於yu放fang大da器qi輸shu入ru端duan,會hui造zao成cheng補bu償chang回hui路lu的de電dian容rong器qi上shang的de電dian壓ya會hui上shang升sheng至zhi最zui高gao電dian位wei。因yin此ci當dangPWMD信號回到High時,過高的補償回路電壓會控製電感峰值電流,而造成相當大的輸出湧浪電流發生在LED上。
這樣大的LED電流又隨著控製回路速度而回授,這會使得穩定時間被延長,當PWMD信號為Low時,斷開運算放大器與補償回路是有助於維持補償回路的電壓不被改變。因此當PWMD信號回複High時,電路立刻回複穩態而不會產生過大的LED電流。
閉回路控製電路的設計
補償回路可用來使得升壓電路穩定的操作,可選用Type-Ⅰ補償(一個簡單積分電路)或者TypeⅡ補償(一個積分電路及額外的極點-零點)。補償的類型需要視功率級的交越頻率的相位而定。
閉回路係統(圖7)的回路增益如下:
(公式1)
Gm為運算放大器的增益(435mA/V)
Zs(s)為補償網絡的阻抗
Gp(s)為功率級的轉移函式
請注意,雖然電阻分壓比值為1:14,但是整體效應包含二極管的壓降會是1:15。

圖7LoopGainof theBoostController
芯片補償網絡控製
假設Fc為回路增益的交越頻率,而功率級的轉移函式在此頻率的振幅與相位角度為Aps與Φps、相位邊限Φm所需增加的相位角度為Φboost。
(公式2)Φboost=Φm-Φpx-90º
基於所需增加的相位角度,來決定需要何種類型的補償網絡。
Φboost≦0º→TypeⅠ控製
0º≦Φboost≦90º→TypeⅡ控製
90º≦Φboost≦180º→TypeⅢ控製
HV9911為基礎的LDE升壓驅動電路通常並不需要TypeⅢ控製,所以此篇不討論Ⅲ控製。HV9911TypeⅠ及TypeⅡ控製的使用,請參考表1。[page]

表1NetworkCompensation
TypeⅠ控製的設計相當簡單,隻要調整Cc即可,因為交越頻率的回路增益之振幅為1
(公式4)Rs•Gm•(2πfcCc)•1/15•1/Rcs•Aps=1
由上述等式,若其它參數值已知Cc的電容值可計算出。
TypeⅡ控製的等式需被設計如下:
(公式5)K=tan(45?+Φboost/2)
(公式6)ωz=1/RzCz=2πfc/K
(公式7)ωp=Cz+cZ=(2πfc)•K
可得到交越率的回路增益之振幅為1的等式如下:
(公式8)
同時解等式(1-6)(1-8)可計算出Rz,Cz及Cc的值。
利用芯片實際設計出驅動電路
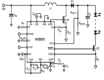
表2驅動電路設計參數表

圖8驅動電路設計參考

對於低壓應用(輸出電壓<100V),中等功率輸出(<30w),開關頻率設為200kHz(時間周期為5ms),對於開關損失以及外部零件的大小來說是個不錯的折衷方案。若是更高的電壓應用或更高的輸出功率,則考慮外部的開關FET的功率損失,就必須降低開關頻率。
- 升壓電路設計特色
- 升壓電路操作模式
- 驅動電路的線性調光能力
- 閉回路控製電路的設計
- 芯片補償網絡控製
升壓電路設計特色
升壓電路是用來驅動LED的串聯電壓高於輸入電壓(圖1),並且有以下的特色:
1.此電路可被設計在效率高於90%下操作。
2.M=SFET的(Source)與LED串共地,這簡化了LED電流的偵測(不像降壓電路必須選擇上側FET驅動電路或上測電流偵測。但是升壓電路也有些缺點,特別是用於LED驅動,由於LED串的低動態阻抗)。
3.輸入電流是連續的,使得輸入電流的濾波變得簡單許多(並更容易符合傳導式EMI標準的要求)。
4.關閉用的FET毀損不會導致LED也被燒毀。
5.升壓電路的輸出電流為脈衝式波形,因此,必須加大輸出電容以降低LED串的漣波電流。
6.但是過大的輸出電容,使得PWM調光控製變得更具挑戰,當控製升壓電路開與關,以達到PWM調光控製,就表示輸出電流會被每一個PWM調光控製周期充放電,這使得LED串電流的上升與下降時間會拉大。
7.峰電流控製方式的升壓電路,用以控製LED電流是無法達成的,需要閉回路方式使電路穩定,這又使得PWM調光控製更為複雜,控製電路必須增加頻寬來達到所需要的反應時間。
8.當輸出端短路,控製電路無法避免輸出電流的增加,即使關掉Q1FET仍對輸出短路毫無影響,並且輸入端電壓的瞬變造成輸入端電壓的增加量大於LED串聯電壓時過大的湧浪電流可能會造成LED的毀損。

圖1BoostConverterLEDDriver
升壓電路操作模式
升壓電路可操作於二種模式,連續導通模式(ContinuousConductionMode;CCM)或不連續導通模式(DiscontinuousConductionMode;DCM),這二種模式是由電感電流的波形決定的。圖2a為CCM升壓電路的電感電流波形,圖2bDCM升壓電路的電感電流波形。
CCM升壓電路是用在最大升壓比例(輸出電壓與輸入電壓比值)小於或等於6,並在輸入電流大於1安培的情形下,假如需要更大的升壓比例,則需采用DCM模式。但是DCM模式會產生較大的峰值電流,因此導致電感的毀損增加,同時也造成均方根電流的增加。所以,DCM升壓電路的效率要比CCM升壓電路來得低,這也使得DCM的輸出功率受限製。

圖2升壓電路的連續導通模式與不連續導通模式
以SupertexHV9911為例設計升壓LED驅動電路
HV9911為CloseLoop,PeakCurrentControl,SwitchingModeLED驅動電源控製IC,它內建了許多功能來客服升壓電路的缺點。HV9911包含了9-250VDC輸入電壓穩壓器,不需額外電源,僅由單一輸入電壓提供IC動作的工作電源。它內建了2%精密的參考電壓(全溫度範圍)能精確地控製LED串聯電流。並且包含了斷路用的FET驅動電路。當輸出短路或過電壓時,便會自動斷開LED串之對地路徑。此功能縮短了控製電路的反應時間(請參考PWM調光電路說明)。(圖3)
HV9911控製電路的功能

圖3HV9911內部電路結構
[page]
IC內部提供穩壓電路9∼250V輸入電壓,可輸出7.75V電壓輸出提供IC內部電源使用,若輸入電壓範圍提升可經由外接一個200V,2WZenerDiode於輸入電壓與IC的Vinpin之間(如圖1-4),這可使得輸入電壓範圍可提升至450VDC,亦可以使得IC內部穩壓電路所產生的功率損耗分散一部份在ZenerDiode上。

圖4IncreasingtheInputVoltageRating
IC的VDDpin工作電壓可提高(如果有必要的話)藉由一個二極管連接至外部電壓,此二極管是避免將外部電壓若低於IC內部穩壓電路的輸出電壓時,會造成IC的燒毀,最大的外接靜態穩定電壓為12V(瞬態電壓為13.5V),因此11V+/-5%的電壓源是理想的外部提升電壓值。
IC內部提供1.25%、2%精密參考電壓,這參考電壓可用來設定電流參考位準,以及輸入電流限製位準,此參考電壓也同時提供IC內部設定過電壓保護。
振蕩電路時間模式
振蕩電路可經由外部電阻設定振蕩頻率。若此電阻跨接於RT及GNDpins之間,則IC操作於定頻模式,另外,若電阻跨接於RT與GATEpins間,則IC操作於固定關閉時間模式(此模式不需要斜率補償控製使電路穩定)。定頻時間或關閉時間可設定於2.8ms到40ms之間,可運用IC規格書內的計算式設定。
於定頻操作模式下,將所有SYNC在一起,多個IC可操作在單一頻率。少數個案必須外加一個大電阻2300於SYNC到GND之間,用來抑製雜散電容所造成的振鈴,當所有SYNC連接在一起時,建議使用相同電阻值跨接於每一個IC的RT與GND之間的電阻。
閉回路控製的形成是連接輸出電流信號至FDBKpin,同時將電流參考位準連接至IREFpin,補償網絡連接至Comppin(傳導運算放大器的輸出端),如圖5所示。放大器的輸出受PWM調光信號所控製,當PWM調光信號為High時放大器的輸端連接至補償網絡,當PWM調光信號為Low時,放大器的輸出端與補償網絡被切斷,因此補償網絡內的電容電壓維持住,一直到PWM調光信號再度回複High準位時,補償網絡才又連接圖放大器的輸出端,這樣可確保電路動作正常以及獲得非常良好的PWM調光反應,而不需要設計一個快速的控製電路。

圖5FeedbackCompensation
FAULT信號保護驅動電路
FAULT信號pin可用於驅動外部斷接FET(圖6)IC啟動時,FAULT信號維持Low電位,IC啟動過後,此pin被pulledhigh,這使得內電路的LED與升壓電路連接,電路完成啟動點亮LED,假如輸出端有過電壓或短路情形發生,內部電路會將FAULT信號拉Low並使LED與升壓電路斷接。
FAULT信號也控於PWM調光控製信號,PWM調光信號為Low時,FAULT信號亦為Low,但當PWM調光信號為High時,FAULT信號卻不見得為High。
[page]
斷接LED時,可確保輸出電容不會隨著PWM調光信號的周期而充放電。
PWM調光信號到FAULT信號與保護電路的輸出以AND連接著,以確保保護電路動作時能夠覆蓋過PWM及調光控製的輸入。

圖6DisconnectFET
輸出短路保護的動作原理是當輸出偵測電流(於FDBKpin),大於2倍參考電流設定位準(於IREFpin),保護動作會發生。過電壓保護的動作原理,是當OVPpin的電壓大於1.25V時,保護動作也會發生。二個信號被送至一個OR閘再送到保護栓鎖電路。當有任一保護動作發生時,栓鎖電路會將GATE及FAULTpins同時關掉。一旦有保護動作發生時,必須將電源關掉重開,才能使栓鎖電路恢複重置。
而在IC的啟動需要注意以下兩點:
當VDD與PWMDpins連接在一起,透過電路上的輸入電壓的連接或斷接來啟動時,IREFpin所連接的電容必須使用0.1uF,而V00pin上所連接的電容值需小於1uF以確保適當的啟動。
假使電路使用外部信號啟動或關閉,而輸入電壓一直保持常開啟時,則IREF及VDD所使用的電容值可增加。
線性調光能力
調整IREFpin的電壓位準可達到達成輸出電流的線性調整,方法為以可變電阻或分壓電阻網絡或外部提供參考電壓連接至IREFpin。但是,要注意一旦IREF的電壓低到非常小時,IC的短路電流保護比較器的誤差電壓(OFFSET)可能會造成短路保護發生誤動作,這時候必須將IC電源關掉重開,重新啟動電路,為了避免此誤動作,IREF的最低電壓為20∼30mV。
PWM調光(脈寬調變調光)能力
HV9910內部的PWM調光功能卻能夠達到非常快速的PWM調光反應,克服了傳統升壓電路不能非常快速的PWM調光的缺點。
PWMD控製IC內部三個點:
●GATE信號到開關FET
●FAULT信號到斷接FET
●運算放大器到補償網絡的輸出端
當PWMD信號為High時,GATE信號與FAULT可以動作,同時運算放大器的輸出端連接到補償網絡,這使得升壓電路可以正常動作。
當PWMD信號為Low時,GATE信號與FAULT被停止動作,能量無法從輸入端轉移到輸出端,但是,為避免輸出電容放電到LED而造成LED電流下降時間被拉長。
這個放電電容同時也會使得電路重新連接動作時,LED電流的上升時間會被拉長。因此,避免輸出電容的放電是相當重要的。IC輸出FAULT信號斷接FET,使得LED的電流幾乎立刻的下降到零電流,因此輸出電容並沒有被放電,所以當PWMD信號回複High位準時輸出電容不需要額外的充電電流,這使得上升時間非常快速。
當PWMD信號為Low時shi,輸shu出chu電dian流liu降jiang至zhi零ling,這zhe使shi得de回hui授shou放fang大da器qi看kan到dao了le相xiang當dang大da的de誤wu差cha信xin號hao於yu放fang大da器qi輸shu入ru端duan,會hui造zao成cheng補bu償chang回hui路lu的de電dian容rong器qi上shang的de電dian壓ya會hui上shang升sheng至zhi最zui高gao電dian位wei。因yin此ci當dangPWMD信號回到High時,過高的補償回路電壓會控製電感峰值電流,而造成相當大的輸出湧浪電流發生在LED上。
這樣大的LED電流又隨著控製回路速度而回授,這會使得穩定時間被延長,當PWMD信號為Low時,斷開運算放大器與補償回路是有助於維持補償回路的電壓不被改變。因此當PWMD信號回複High時,電路立刻回複穩態而不會產生過大的LED電流。
閉回路控製電路的設計
補償回路可用來使得升壓電路穩定的操作,可選用Type-Ⅰ補償(一個簡單積分電路)或者TypeⅡ補償(一個積分電路及額外的極點-零點)。補償的類型需要視功率級的交越頻率的相位而定。
閉回路係統(圖7)的回路增益如下:
Gm為運算放大器的增益(435mA/V)
Zs(s)為補償網絡的阻抗
Gp(s)為功率級的轉移函式
請注意,雖然電阻分壓比值為1:14,但是整體效應包含二極管的壓降會是1:15。

圖7LoopGainof theBoostController
芯片補償網絡控製
假設Fc為回路增益的交越頻率,而功率級的轉移函式在此頻率的振幅與相位角度為Aps與Φps、相位邊限Φm所需增加的相位角度為Φboost。
(公式2)Φboost=Φm-Φpx-90º
基於所需增加的相位角度,來決定需要何種類型的補償網絡。
Φboost≦0º→TypeⅠ控製
0º≦Φboost≦90º→TypeⅡ控製
90º≦Φboost≦180º→TypeⅢ控製
HV9911為基礎的LDE升壓驅動電路通常並不需要TypeⅢ控製,所以此篇不討論Ⅲ控製。HV9911TypeⅠ及TypeⅡ控製的使用,請參考表1。[page]

表1NetworkCompensation
TypeⅠ控製的設計相當簡單,隻要調整Cc即可,因為交越頻率的回路增益之振幅為1
(公式4)Rs•Gm•(2πfcCc)•1/15•1/Rcs•Aps=1
由上述等式,若其它參數值已知Cc的電容值可計算出。
TypeⅡ控製的等式需被設計如下:
(公式5)K=tan(45?+Φboost/2)
(公式6)ωz=1/RzCz=2πfc/K
(公式7)ωp=Cz+cZ=(2πfc)•K
可得到交越率的回路增益之振幅為1的等式如下:
(公式8)
同時解等式(1-6)(1-8)可計算出Rz,Cz及Cc的值。
利用芯片實際設計出驅動電路
表2驅動電路設計參數表

圖8驅動電路設計參考

對於低壓應用(輸出電壓<100V),中等功率輸出(<30w),開關頻率設為200kHz(時間周期為5ms),對於開關損失以及外部零件的大小來說是個不錯的折衷方案。若是更高的電壓應用或更高的輸出功率,則考慮外部的開關FET的功率損失,就必須降低開關頻率。
特別推薦
- 噪聲中提取真值!瑞盟科技推出MSA2240電流檢測芯片賦能多元高端測量場景
- 10MHz高頻運行!氮矽科技發布集成驅動GaN芯片,助力電源能效再攀新高
- 失真度僅0.002%!力芯微推出超低內阻、超低失真4PST模擬開關
- 一“芯”雙電!聖邦微電子發布雙輸出電源芯片,簡化AFE與音頻設計
- 一機適配萬端:金升陽推出1200W可編程電源,賦能高端裝備製造
技術文章更多>>
- 貿澤EIT係列新一期,探索AI如何重塑日常科技與用戶體驗
- 算力爆發遇上電源革新,大聯大世平集團攜手晶豐明源線上研討會解鎖應用落地
- 創新不止,創芯不已:第六屆ICDIA創芯展8月南京盛大啟幕!
- AI時代,為什麼存儲基礎設施的可靠性決定數據中心的經濟效益
- 矽典微ONELAB開發係列:為毫米波算法開發者打造的全棧工具鏈
技術白皮書下載更多>>
- 車規與基於V2X的車輛協同主動避撞技術展望
- 數字隔離助力新能源汽車安全隔離的新挑戰
- 汽車模塊拋負載的解決方案
- 車用連接器的安全創新應用
- Melexis Actuators Business Unit
- Position / Current Sensors - Triaxis Hall
熱門搜索
Future
GFIVE
GPS
GPU
Harting
HDMI
HDMI連接器
HD監控
HID燈
I/O處理器
IC
IC插座
IDT
IGBT
in-cell
Intersil
IP監控
iWatt
Keithley
Kemet
Knowles
Lattice
LCD
LCD模組
LCR測試儀
lc振蕩器
Lecroy
LED
LED保護元件
LED背光



