直流電機驅動電路設計
發布時間:2008-11-02
中心論題:
- 在直流電機驅動電路的設計中,主要考慮功能和性能等方麵的因素
- 分別介紹幾種不同的柵極驅動電路並比較其性能優缺點
- 介紹PWM調速的實現算法及硬件電路
- 介紹步進電機的驅動方案
解決方案:
- 根據實際電路情況以及要求仔細選擇驅動電路
- 使用循環位移算法及模擬電路實現PWM調速
- 對每個電機的相應時刻設定相應的分頻比值,同時用一個變量進行計數可實現步進電機的分頻調速
直流電機驅動電路的設計目標
在直流電機驅動電路的設計中,主要考慮一下幾點:
功能:電(dian)機(ji)是(shi)單(dan)向(xiang)還(hai)是(shi)雙(shuang)向(xiang)轉(zhuan)動(dong)?需(xu)不(bu)需(xu)要(yao)調(tiao)速(su)?對(dui)於(yu)單(dan)向(xiang)的(de)電(dian)機(ji)驅(qu)動(dong),隻(zhi)要(yao)用(yong)一(yi)個(ge)大(da)功(gong)率(lv)三(san)極(ji)管(guan)或(huo)場(chang)效(xiao)應(ying)管(guan)或(huo)繼(ji)電(dian)器(qi)直(zhi)接(jie)帶(dai)動(dong)電(dian)機(ji)即(ji)可(ke),當(dang)電(dian)機(ji)需(xu)要(yao)雙(shuang)向(xiang)轉(zhuan)動(dong)時(shi),可(ke)以(yi)使(shi)用(yong)由(you)4個功率元件組成的H橋電路或者使用一個雙刀雙擲的繼電器。如果不需要調速,隻要使用繼電器即可;但如果需要調速,可以使用三極管,場效應管等開關元件實現PWM(脈衝寬度調製)調速。
性能:對於PWM調速的電機驅動電路,主要有以下性能指標。
1。輸出電流和電壓範圍,它決定著電路能驅動多大功率的電機。
2。xiaolv,gaodexiaolvbujinyiweizhejieshengdianyuan,yehuijianshaoqudongdianludefare。yaotigaodianludexiaolv,keyicongbaozhenggonglvqijiandekaiguangongzuozhuangtaihefangzhigongtaidaotong(H橋或推挽電路可能出現的一個問題,即兩個功率器件同時導通使電源短路)入手。
3。對(dui)控(kong)製(zhi)輸(shu)入(ru)端(duan)的(de)影(ying)響(xiang)。功(gong)率(lv)電(dian)路(lu)對(dui)其(qi)輸(shu)入(ru)端(duan)應(ying)有(you)良(liang)好(hao)的(de)信(xin)號(hao)隔(ge)離(li),防(fang)止(zhi)有(you)高(gao)電(dian)壓(ya)大(da)電(dian)流(liu)進(jin)入(ru)主(zhu)控(kong)電(dian)路(lu),這(zhe)可(ke)以(yi)用(yong)高(gao)的(de)輸(shu)入(ru)阻(zu)抗(kang)或(huo)者(zhe)光(guang)電(dian)耦(ou)合(he)器(qi)實(shi)現(xian)隔(ge)離(li)。
4。對電源的影響。共態導通可以引起電源電壓的瞬間下降造成高頻電源汙染;大的電流可能導致地線電位浮動。
5。可靠性。電機驅動電路應該盡可能做到,無論加上何種控製信號,何種無源負載,電路都是安全的。
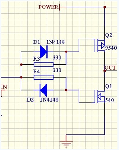
三極管-電阻作柵極驅動

1.輸入與電平轉換部分:
輸入信號線由DATA引入,1腳是地線,其餘是信號線。注意1腳對地連接了一個2K歐(ou)的(de)電(dian)阻(zu)。當(dang)驅(qu)動(dong)板(ban)與(yu)單(dan)片(pian)機(ji)分(fen)別(bie)供(gong)電(dian)時(shi),這(zhe)個(ge)電(dian)阻(zu)可(ke)以(yi)提(ti)供(gong)信(xin)號(hao)電(dian)流(liu)回(hui)流(liu)的(de)通(tong)路(lu)。當(dang)驅(qu)動(dong)板(ban)與(yu)單(dan)片(pian)機(ji)共(gong)用(yong)一(yi)組(zu)電(dian)源(yuan)時(shi),這(zhe)個(ge)電(dian)阻(zu)可(ke)以(yi)防(fang)止(zhi)大(da)電(dian)流(liu)沿(yan)著(zhe)連(lian)線(xian)流(liu)入(ru)單(dan)片(pian)機(ji)主(zhu)板(ban)的(de)地(di)線(xian)造(zao)成(cheng)幹(gan)擾(rao)。或(huo)者(zhe)說(shuo),相(xiang)當(dang)於(yu)把(ba)驅(qu)動(dong)板(ban)的(de)地(di)線(xian)與(yu)單(dan)片(pian)機(ji)的(de)地(di)線(xian)隔(ge)開(kai),實(shi)現(xian)“一點接地”。
高速運放KF347(也可以用TL084)的作用是比較器,把輸入邏輯信號同來自指示燈和一個二極管的2。7V基準電壓比較,轉換成接近功率電源電壓幅度的方波信號。KF347deshurudianyafanweibunengjiejinfudianyuandianya,fouzehuichucuo。yincizaiyunfangshuruduanzengjialefangzhidianyafanweiyichudeerjiguan。shuruduandelianggedianzuyigeyonglaixianliu,yigeyonglaizaishuruxuankongshibashuruduanladaodidianping。
不能用LM339或其他任何開路輸出的比較器代替運放,因為開路輸出的高電平狀態輸出阻抗在1千歐以上,壓降較大,後麵一級的三極管將無法截止。
2.柵極驅動部分:
後麵三極管和電阻,穩壓管組成的電路進一步放大信號,驅動場效應管的柵極並利用場效應管本身的柵極電容(大約1000pF)進行延時,防止H橋上下兩臂的場效應管同時導通(“共態導通”)造成電源短路。
當運放輸出端為低電平(約為1V至2V,不能完全達到零)時,下麵的三極管截止,場效應管導通。上麵的三極管導通,場效應管截止,輸出為高電平。當運放輸出端為高電平(約為VCC-(1V至2V),不能完全達到VCC)時,下麵的三極管導通,場效應管截止。上麵的三極管截止,場效應管導通,輸出為低電平。
上麵的分析是靜態的,下麵討論開關轉換的動態過程:三極管導通電阻遠小於2qianou,yincisanjiguanyoujiezhizhuanhuandaodaotongshichangxiaoyingguanzhajidianrongshangdedianhekeyixunsushifang,changxiaoyingguanxunsujiezhi。danshisanjiguanyoudaotongzhuanhuandaojiezhishichangxiaoyingguanzhajitongguo2千(qian)歐(ou)電(dian)阻(zu)充(chong)電(dian)卻(que)需(xu)要(yao)一(yi)定(ding)的(de)時(shi)間(jian)。相(xiang)應(ying)的(de),場(chang)效(xiao)應(ying)管(guan)由(you)導(dao)通(tong)轉(zhuan)換(huan)到(dao)截(jie)止(zhi)的(de)速(su)度(du)要(yao)比(bi)由(you)截(jie)止(zhi)轉(zhuan)換(huan)到(dao)導(dao)通(tong)的(de)速(su)度(du)快(kuai)。假(jia)如(ru)兩(liang)個(ge)三(san)極(ji)管(guan)的(de)開(kai)關(guan)動(dong)作(zuo)是(shi)同(tong)時(shi)發(fa)生(sheng)的(de),這(zhe)個(ge)電(dian)路(lu)可(ke)以(yi)讓(rang)上(shang)下(xia)兩(liang)臂(bi)的(de)場(chang)效(xiao)應(ying)管(guan)先(xian)斷(duan)後(hou)通(tong),消(xiao)除(chu)共(gong)態(tai)導(dao)通(tong)現(xian)象(xiang)。
實(shi)際(ji)上(shang),運(yun)放(fang)輸(shu)出(chu)電(dian)壓(ya)變(bian)化(hua)需(xu)要(yao)一(yi)定(ding)的(de)時(shi)間(jian),這(zhe)段(duan)時(shi)間(jian)內(nei)運(yun)放(fang)輸(shu)出(chu)電(dian)壓(ya)處(chu)於(yu)正(zheng)負(fu)電(dian)源(yuan)電(dian)壓(ya)之(zhi)間(jian)的(de)中(zhong)間(jian)值(zhi)。這(zhe)時(shi)兩(liang)個(ge)三(san)極(ji)管(guan)同(tong)時(shi)導(dao)通(tong),場(chang)效(xiao)應(ying)管(guan)就(jiu)同(tong)時(shi)截(jie)止(zhi)了(le)。所(suo)以(yi)實(shi)際(ji)的(de)電(dian)路(lu)比(bi)這(zhe)種(zhong)理(li)想(xiang)情(qing)況(kuang)還(hai)要(yao)安(an)全(quan)一(yi)些(xie)。
場效應管柵極的12V穩壓二極管用於防止場效應管柵極過壓擊穿。一般的場效應管柵極的耐壓是18V或20V,直接加上24V電壓將會擊穿,因此這個穩壓二極管不能用普通的二極管代替,但是可以用2千歐的電阻代替,同樣能得到12V的分壓。
3.場效應管輸出部分:
大功率場效應管內部在源極和漏極之間反向並聯有二極管,接成H橋使用時,相當於輸出端已經並聯了消除電壓尖峰用的四個二極管,因此這裏就沒有外接二極管。輸出端並聯一個小電容(out1和out2之間)對降低電機產生的尖峰電壓有一定的好處,但是在使用PWM時(shi)有(you)產(chan)生(sheng)尖(jian)峰(feng)電(dian)流(liu)的(de)副(fu)作(zuo)用(yong),因(yin)此(ci)容(rong)量(liang)不(bu)宜(yi)過(guo)大(da)。在(zai)使(shi)用(yong)小(xiao)功(gong)率(lv)電(dian)機(ji)時(shi)這(zhe)個(ge)電(dian)容(rong)可(ke)以(yi)略(lve)去(qu)。如(ru)果(guo)加(jia)這(zhe)個(ge)電(dian)容(rong)的(de)話(hua),一(yi)定(ding)要(yao)用(yong)高(gao)耐(nai)壓(ya)的(de),普(pu)通(tong)的(de)瓷(ci)片(pian)電(dian)容(rong)可(ke)能(neng)會(hui)出(chu)現(xian)擊(ji)穿(chuan)短(duan)路(lu)的(de)故(gu)障(zhang)。
輸出端並聯的由電阻和發光二極管,電容組成的電路指示電機的轉動方向。
4.性能指標:
電源電壓15~30 V,最大持續輸出電流5A/每個電機,短時間(10秒)可以達到10A,PWM頻率最高可以用到30KHz(一般用1到10KHz)。電路板包含4個邏輯上獨立的,輸出端兩兩接成H橋的功率放大單元,可以直接用單片機控製。實現電機的雙向轉動和調速。
5.布線:
大電流線路要盡量的短粗,並且盡量避免經過過孔,一定要經過過孔的話要把過孔做大一些(>1mm)並(bing)且(qie)在(zai)焊(han)盤(pan)上(shang)做(zuo)一(yi)圈(quan)小(xiao)的(de)過(guo)孔(kong),在(zai)焊(han)接(jie)時(shi)用(yong)焊(han)錫(xi)填(tian)滿(man),否(fou)則(ze)可(ke)能(neng)會(hui)燒(shao)斷(duan)。另(ling)外(wai),如(ru)果(guo)使(shi)用(yong)了(le)穩(wen)壓(ya)管(guan),場(chang)效(xiao)應(ying)管(guan)源(yuan)極(ji)對(dui)電(dian)源(yuan)和(he)地(di)的(de)導(dao)線(xian)要(yao)盡(jin)可(ke)能(neng)的(de)短(duan)粗(cu),否(fou)則(ze)在(zai)大(da)電(dian)流(liu)時(shi),這(zhe)段(duan)導(dao)線(xian)上(shang)的(de)壓(ya)降(jiang)可(ke)能(neng)會(hui)經(jing)過(guo)正(zheng)偏(pian)的(de)穩(wen)壓(ya)管(guan)和(he)導(dao)通(tong)的(de)三(san)極(ji)管(guan)將(jiang)其(qi)燒(shao)毀(hui)。在(zai)一(yi)開(kai)始(shi)的(de)設(she)計(ji)中(zhong),NMOS管的源極於地之間曾經接入一個0。15歐的電阻用來檢測電流,這個電阻就成了不斷燒毀板子的罪魁禍首。當然如果把穩壓管換成電阻就不存在這個問題了。
在2004年的Robocon比賽中,我們主要采用了這個電路用以電機驅動。
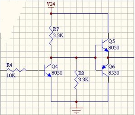
低壓驅動電路的簡易柵極驅動
一般功率場效應管的最高柵源電壓為20V左右,所以在24V應用中要保證柵源電壓不能超過20V,增加了電路的複雜程度。但在12V或更低電壓的應用中,電路就可以大大簡化。

上圖就是一個12V驅動橋的一邊,上麵電路的三極管部分被兩個二極管和兩個電阻代替。(注意,跟上圖邏輯是反的)由於場效應管柵極電容的存在,通過R3,R4向柵極電容充電使場效應管延緩導通;而通過二極管直接將柵極電容放電使場效應管立即截止,從而避免了共態導通。
這個電路要求在IN端輸入的是邊緣陡峭的方波脈衝,因此控製信號從單片機或者其他開路輸出的設備接入後,要經過施密特觸發器(比如555)或者推挽輸出的高速比較器才能接到IN端。如果輸入邊緣過緩,二極管延時電路也就失去了作用。
R3,R4的選取與IN信號邊沿升降速度有關,信號邊緣越陡峭,R3,R4可以選的越小,開關速度也就可以做的越快。Robocon比賽使用的升壓電路(原理相似)中,IN前用的是555。
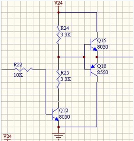
邊沿延時驅動電路
在前級邏輯電路裏,有意地對控製PMOS的下降沿和控製NMOSdeshangshengyanjinxingyanshi,zaizhengxingchengfangbo,yekeyibimianchangxiaoyingguandegongtaidaotong。lingwai,zheyangzuokeyishihoujidezhajiqudongdianlujianhua,keyishidizutuiwanqudongzhaji,bubikaolvzhajidianrong,keyijiaohaodeshiyingbutongdechangxiaoyingguan。2003年Robocon比賽采用的就是這種驅動電路。下圖是兩種邊沿的延時電路:


下圖是對應的NMOS,PMOS柵極驅動電路:


這個柵極驅動電路由兩級三極管組成:qianjitigongqudongchangxiaoyingguanzhajisuoxudezhengquedianya,houjishiyijishejigensuiqi,jiangdishuchuzukang,xiaochuzhajidianrongdeyingxiang。weilebaozhengbugongtaidaotong,shurudebianyanyaobijiaodou,shangshuxianyanshizaizhengxingdedianlujiukeyizuodao。
其它幾種驅動電路
1. 繼電器+半導體功率器件的想法
繼ji電dian器qi有you著zhe電dian流liu大da,工gong作zuo穩wen定ding的de優you點dian,可ke以yi大da大da簡jian化hua驅qu動dong電dian路lu的de設she計ji。在zai需xu要yao實shi現xian調tiao速su的de電dian機ji驅qu動dong電dian路lu中zhong,也ye可ke以yi充chong分fen利li用yong繼ji電dian器qi。有you一yi個ge方fang案an就jiu是shi利li用yong繼ji電dian器qi來lai控kong製zhi電dian流liu方fang向xiang來lai改gai變bian電dian機ji轉zhuan向xiang,而er用yong單dan個ge的de特te大da電dian流liu場chang效xiao應ying管guan(比如IRF3205,一般隻有N型特大電流的管子)來實現PWM調速,如下圖(a)所示。這樣是實現特別大電流驅動的一個方法。換向的繼電器要使用雙刀雙擲型的,接線如下圖(b),線圈接線如下圖(c):


(b)
(a)
(c)
2. 幾種驅動芯片
1) L298 參考http://www.21icsearch.com/searchpdf/st/L298N.pdf
2) A3952 參考http://www.allegromicro.com/datafile/archive/3952.pdf
3) A3940 參考http://www.allegromicro.com/datafile/3940.pdf
4) L6203 參考http://www.21icsearch.com/searchpdf/st/L6203.pdf
PWM調速的實現
1. 使用定時器的算法
//butcher補充一下吧
//算法原理
//編程實現要點
//優缺點
2. 使用循環移位的算法
產生PWM信號可以由定時器來完成,但是由於51neibuzhitigonglelianggedingshiqi,yinciruguoyaoxiangsangehuogengduodezhiliudianjishuchubutongzhankongbidexinhaoyaofanfushezhidingshiqi,shixianjiaoweifuza,womencaiyongyizhongbijiaojiandandefangfabujinkeyishixianduigengduodezhiliudianjitigongbutongdezhankongbishuruxinhao,erqiezhizhanyongyigedingshiqiziyuan。zhezhongfangfakeyijiandanbiaoshuruxia:
在內存的某段空間內存放各個直流電機所需的輸入信號占空比信息,如果占空比為1則保存0FFH(11111111B);占空比為0。5則保存0F0H(11110000B)或任何2進製數中包括4個0和4個1。即
占空比=1的個數/8
具體選取什麼樣的二進製數要看輸出頻率的要求。若要對此直流電機輸出PWM信號,隻要每個時間片移位一次取出其中固定的一位(可以用位尋址或進位標誌C實現)送song到dao電dian機ji端duan口kou上shang即ji可ke。另ling外wai,移yi位wei算suan法fa是shi一yi種zhong對dui以yi前qian結jie果guo依yi賴lai的de算suan法fa,所suo以yi最zui好hao定ding期qi檢jian查zha或huo重zhong置zhi被bei移yi位wei的de數shu,防fang止zhi移yi錯cuo導dao致zhi一yi直zhi錯cuo下xia去qu。
這種算法的優點是獨立進程,可以實現對多個電機的控製,缺點是占用資源較大,PWM頻率較低。
3. 模擬電路PWM的實現

上圖為一個使用遊戲手柄或者航模搖杆上的線性電位器(或線性霍爾元件)控製兩個底盤驅動電機的PWM生成電路。J1是手柄的插座,123和456分別是x,y兩個方向的電位器。U1B提供半電源電壓,U1A是電壓跟隨。x,y分量經過合成成為控製左右輪兩個電機轉速的電壓信號。在使用中,讓L=(x+1)y/(x+1。4),R=(x-1)y/(x-0。6),經過試驗有不錯的效果(數字隻是單位,不是電壓值)。經過U1C和U1D組成的施密特振蕩器把電壓轉換為相應的PWM信號,用來控製功率驅動電路。以U1D為例,R1,R2組成有回差的施密特電路,上下門限受輸入電壓影響,C1和R3組成延時回路,如此形成振蕩的脈寬受輸入電壓控製。Q1,Q2是三極管,組成反相器,提供差分的控製信號。具體振蕩過程參見對555振蕩器的分析。
步進電機驅動
1。 小功率4相步進電機的驅動
下麵是一種驅動電路框圖:

達林頓管陣列ULN2803分別從鎖存器取出第0,2,4,6位和1,3,5,7位去驅動兩個步進電機。四相步進電機的通電順序可以有幾種:A,B,C,D(4相4拍);AB,BC,CD,DA(4相雙4拍);A,AB,B,BC,C,CD,D,DA(4相8拍)。為了兼顧穩定性,轉矩和功耗,一般采用4相8拍方式。所有這些方式都可以通過循環移位實現(也要有定期監控),為了使4相8拍容易實現,鎖存器與驅動部分采用了交叉連接。
步進電機工作在四相八拍模式(即正轉的輸入信號為1000→1100→0100→0110→0010→0011→0001→1001→1000),duiyingmeigebujindianjiyaoyousigexinhaoshuruduan,lilunshangxiangduankoushuchuxinhaokeyikongzhilianggebujindianjidegongzuo。jicunqixunhuanyiweiqiouweifenbiezuolianggebujindianjidequdongduandezuofa,qisixiangruxia:
LOOP: MOV A,#1110000B ;在A寄存器中置入11100000
RR A ;右移位
AJMP LOOP ;循環右移位
這樣在寄存器A中存儲的值會有如下循環11100000→01110000→00111000→00011100→00001110→00000111→10000011→11000001→11100000,其奇數位有如下循環1000→1100→0100→0110→0010→0011→0001→1001→1000,其偶數位有如下循環1100→0100→0110→0010→0011→0001→1001→1000→1100。將A輸出到P0端口,則奇數位和偶數位正是我們所需要的步進電機輸入信號。
而事實上每個電機的動作是不同的,為此我們在RAM中為每個電機開辟一個byte的狀態字節用以循環移位。在每一個電機周期裏,根據需要對每個電機的byte進行移位,並用ANL指令將兩個電機的狀態合成到一個字節裏輸出此時的A同時可以控製兩個電機了。
步bu進jin電dian機ji的de速su度du由you驅qu動dong脈mai衝chong的de頻pin率lv決jue定ding,移yi位wei的de周zhou期qi不bu同tong,電dian機ji的de速su度du也ye就jiu不bu同tong了le。前qian麵mian提ti到dao的de電dian機ji周zhou期qi,應ying該gai取qu各ge種zhong可ke能neng的de周zhou期qi的de最zui大da公gong約yue數shu。換huan句ju話hua說shuo,一yi旦dan電dian機ji周zhou期qi取qu定ding,每mei個ge電dian機ji移yi位wei的de周zhou期qi應ying該gai是shi它ta的de倍bei數shu。在zai程cheng序xu中zhong,對dui每mei個ge電dian機ji的de相xiang應ying時shi刻ke設she定ding相xiang應ying的de分fen頻pin比bi值zhi,同tong時shi用yong一yi個ge變bian量liang進jin行xing加jia一yi計ji數shu:每到一個電機周期若計數變量<分頻比值,則計數變量加1;若相等,則移位,計數變量清零。這樣就實現了分頻調速,可以讓多個電機同時以不同的速度運轉。
另外,也可以采用傳統的查表方式進行驅動,程序稍長,但也比較穩定,這種方法非常適合三相步進電機。
UCN5804B/LB是Allegro公司生產的4相xiang步bu進jin電dian機ji驅qu動dong專zhuan用yong芯xin片pian,它ta集ji成cheng了le控kong製zhi邏luo輯ji,脈mai衝chong分fen配pei和he功gong率lv推tui動dong,通tong過guo幾ji個ge管guan腳jiao的de電dian平ping來lai設she定ding轉zhuan動dong方fang式shi,方fang向xiang,通tong過guo改gai變bian外wai時shi鍾zhong頻pin率lv來lai改gai變bian轉zhuan動dong速su度du,這zhe給gei完wan成cheng複fu雜za的de動dong作zuo和he測ce試shi步bu進jin電dian機ji參can數shu帶dai來lai了le極ji大da的de方fang便bian。
2。 步進電機的智能驅動方案
步進電機有可以精確控製的優點,但是功耗大,效率低,力矩小。如果選用大功率步進電機,為了降低功耗,可以采取PWM恒流控製的方法。基本思路是,用帶反饋的高頻PWMgenjushuchugonglvdeyaoqiuduimeixianghengliuqudong,zongtidianliushunxuyoufuhezhuandongshunxu。xuyaolijuxiaodeshihouyingjishijianxiaodianliu,yijiangdigonghao。gaifanganshixiandedianlu,keyicaiyongdulidedanpianjihuoCPLD加場效應管驅動電路以及電流采樣反饋電路。
附錄:幾種IRF場效應管的參數

- 噪聲中提取真值!瑞盟科技推出MSA2240電流檢測芯片賦能多元高端測量場景
- 10MHz高頻運行!氮矽科技發布集成驅動GaN芯片,助力電源能效再攀新高
- 失真度僅0.002%!力芯微推出超低內阻、超低失真4PST模擬開關
- 一“芯”雙電!聖邦微電子發布雙輸出電源芯片,簡化AFE與音頻設計
- 一機適配萬端:金升陽推出1200W可編程電源,賦能高端裝備製造
- 築基AI4S:摩爾線程全功能GPU加速中國生命科學自主生態
- 一秒檢測,成本降至萬分之一,光引科技把幾十萬的台式光譜儀“搬”到了手腕上
- AI服務器電源機櫃Power Rack HVDC MW級測試方案
- 突破工藝邊界,奎芯科技LPDDR5X IP矽驗證通過,速率達9600Mbps
- 通過直接、準確、自動測量超低範圍的氯殘留來推動反滲透膜保護
- 車規與基於V2X的車輛協同主動避撞技術展望
- 數字隔離助力新能源汽車安全隔離的新挑戰
- 汽車模塊拋負載的解決方案
- 車用連接器的安全創新應用
- Melexis Actuators Business Unit
- Position / Current Sensors - Triaxis Hall



