基於電源芯片VB409的無變壓器供電電源設計
發布時間:2008-10-16 來源:單片機與嵌入式係統應用
中心論題:
- 概述VB409
- 分析VB409構成的電源係統
- 應用到MCU應用係統
解決方案:
- 在對電流絕緣沒有要求的場合采用VB409作為供電電源
- 對於需要電流絕緣的場合,需在供電輸入端加一個1∶1的小型隔離變壓器
在小型的MCU應用係統中,采用AC 220Vgongdianshi,yibanyaoshiyongbianyaqiduidianyuanjinxingchuli,jianggaoyajiaoliudianjiangdaodiyahouzaijinxingzhiliuchuli,huozhejiangjiaoliudianbianweigaoyazhiliudianhouzaijinxinggaopinbianhuan,yidedaoMCU係xi統tong的de工gong作zuo電dian源yuan。這zhe對dui於yu結jie構gou沒mei有you特te殊shu要yao求qiu的de係xi統tong,在zai設she計ji上shang屬shu於yu常chang規gui的de問wen題ti,使shi用yong上shang述shu的de線xian性xing電dian源yuan技ji術shu或huo者zhe開kai關guan電dian源yuan技ji術shu,均jun能neng得de到dao方fang便bian的de解jie決jue。但dan是shi有you些xieMCU應ying用yong係xi統tong在zai體ti積ji上shang要yao求qiu極ji其qi小xiao巧qiao,甚shen至zhi不bu能neng安an放fang變bian壓ya器qi,所suo以yi常chang規gui的de電dian源yuan處chu理li就jiu不bu能neng滿man足zu其qi要yao求qiu了le。因yin此ci,使shi用yong能neng夠gou直zhi接jie接jie收shou高gao壓ya交jiao流liu電dian並bing將jiang其qi直zhi接jie變bian換huan成cheng低di壓ya直zhi流liu的de技ji術shu,是shi最zui佳jia的de設she計ji選xuan擇ze。VB409的出現有望實現這一設計思路。
VB409概述
VB409是ST公司推出的電源處理產品。其PENTAWATTHV(022Y)封裝形式的產品大小與普通TO220封裝的7805相近,隻是引出腳為5個;還有一種PowerSO10封裝的產品是10腳表麵貼裝式IC。輸入端可以直接接入AC 220 V,且輸入端允許的最高輸入電壓為AC 580 V。輸出部分有2個: 一個是最終輸出OUTPUT1,為+5V;另一個是芯片的中間輸出OUTPUT2,典型值為16 V。對負載的供電能力為:OUTPUT1最大為80 mA,OUTPUT2最大為25mA。圖1為VB409的內部結構圖[1]。
圖1 VB409內部結構圖
VB409caiqudeshidaotongjiaojishu,jizaijiaoliudiandeyigezhouqizhong,genjufuzaidedianliudaxiao,zidongtiaozhengmeigezhouqidedaotongshijian。yejiushishuo,zhizaimeigezhengzhouqidediyabufen,congdianyuanxishoudianneng,yincijidadijiangdilegonghao,dianliushuchunenglishixianxingdianyuande3倍。其工作波形如圖2所示。

圖2 VB409的工作波形
從圖1中還可以看出,VB409還有輸入、輸出電流的限製和熱保護功能。其作用在於:一方麵當輸出短路時限製電流的輸出;另一方麵當過載時關斷芯片。
需要說明的是,OUTPUT1的輸出範圍為4.75~5.25 V,典型值為5 V,負載電流每增大1 mA,對輸出影響為0.5mV,精度是比較高的;而OUTPUT2的輸出範圍為8~16V。因此,OUTPUT2的輸出比較適合於作為繼電器一類的驅動電源使用。如果想作為放大器的工作電源,則需要再進行一次降壓式穩壓。
VB409構成的電源係統
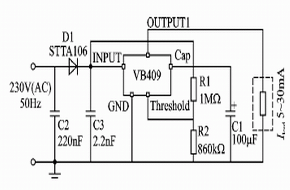
圖3為VB409組成的電源電路。
圖3 VB409組成的電源電路
圖3中,D1實現半波整流,C2為滌綸電容,C3為高壓電解電容,R1、R2為金屬膜1/4 W電阻,C1耐壓為25 V。
圖1中,Vref1的電壓為12V左右,Threshold端的電壓高於Vref1將關斷輸入向輸出的傳送,Threshold端的工作電流最小為30μA。因此,R1與R2之和決定工作電流,R1與R2之比確定加在Threshold端的最高電壓。圖2中,t1、t2所處的位置對應的輸入電壓V1即關斷的門限電壓值。這個值的大小為: V1=Vref1。
V1是變化的交流電,變化規律為:

在這裏,將VIN等比例縮小至V1,可以提高期間的工作可靠性。
當輸入電壓為AC 220 V,Threshold端的工作電流約為120 μA時,R1+R2=1.86 MΩ。按此參數設置,當輸入電壓為AC 60 V時,Threshold端的工作電流約為30 μA,還能夠正常工作。同理,適當配置R1和R2的值,還可以確定輸入電壓的有效範圍,VB409允許最小輸入電壓可至12V。C1值的確定參見圖1和圖2。
C1提供輸入短路關斷時維持輸出電路的電壓,同時提供OUTPUT2較為穩定的輸出。由於充、放電時間變慢,C1的值越大,OUTPUT2的輸出電壓值越低,但是能夠提供較大的輸出電流;反之,C1的值小,充、放電時間越快,OUTPUT2的輸出電壓值也就越高,但是能夠提供的輸出電流變小。一般C1的值在47~220 μF之間選擇,典型值為100 μF。
實例MCU應用係統
使用VB409為主電源供給MCU應用係統,在設計之前,應首先估算係統的5 V電源的總功耗。計算時要將灌電流、拉電流一並計算。
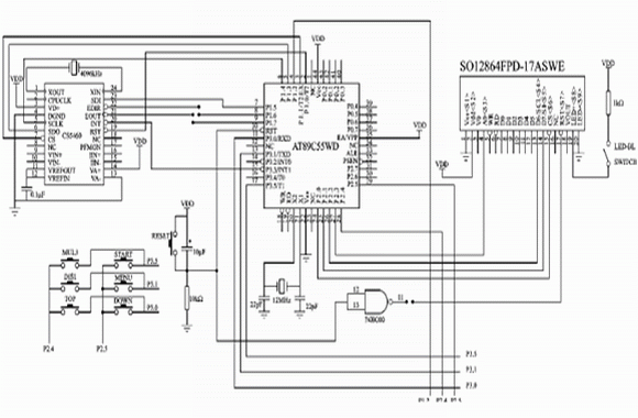
圖4為筆者設計的一個典型應用係統的原理圖。圖4為測量電能並在LCD上顯示的MCU應用係統。CPU采用AT89C55WD,最大耗電量為20 mA(若采用STC89C58RD+,則耗電量可降至9 mA左右);LCD選用SO12864,采用COG式,連同背光最大耗電為20mA;功率/電能計量芯片CS5460的最大耗電量為5 mA,加上複位、鍵盤等最大耗電量小於50 mA;繼電器輸出沒有畫出,耗電量為12mA。因此,完全可以使用VB409供電,且係統體積小,完全可以放置在LCD背後。
圖4 一個典型應用係統原理圖
結語
由於沒有變壓器,因此就失去了電流的絕緣,所以采用VB409作為供電電源,要用在對電流絕緣沒有要求的場合,例如洗衣機、中央供熱、功率計量等。對於需要電流絕緣的場合,需在供電輸入端加一個1∶1的小型隔離變壓器,因為輸入功率低,所以變壓器的尺寸可以做得比較小,同時變壓器的輸出還可以使用電阻分壓後再輸入到VB409中。
參考文獻
[1] VB409/VB409SP/VB409(022Y) Double Output High Voltage Regulator Power IC[OL]. http://www.st.com,2001/.
- 噪聲中提取真值!瑞盟科技推出MSA2240電流檢測芯片賦能多元高端測量場景
- 10MHz高頻運行!氮矽科技發布集成驅動GaN芯片,助力電源能效再攀新高
- 失真度僅0.002%!力芯微推出超低內阻、超低失真4PST模擬開關
- 一“芯”雙電!聖邦微電子發布雙輸出電源芯片,簡化AFE與音頻設計
- 一機適配萬端:金升陽推出1200W可編程電源,賦能高端裝備製造
- 一秒檢測,成本降至萬分之一,光引科技把幾十萬的台式光譜儀“搬”到了手腕上
- AI服務器電源機櫃Power Rack HVDC MW級測試方案
- 突破工藝邊界,奎芯科技LPDDR5X IP矽驗證通過,速率達9600Mbps
- 通過直接、準確、自動測量超低範圍的氯殘留來推動反滲透膜保護
- 從技術研發到規模量產:恩智浦第三代成像雷達平台,賦能下一代自動駕駛!
- 車規與基於V2X的車輛協同主動避撞技術展望
- 數字隔離助力新能源汽車安全隔離的新挑戰
- 汽車模塊拋負載的解決方案
- 車用連接器的安全創新應用
- Melexis Actuators Business Unit
- Position / Current Sensors - Triaxis Hall




