將有源鉗位添加到同步反向電源的優勢
發布時間:2008-10-15 來源:德州儀器
中心論題:
- 提出將有源鉗位添加到同步反向電源的方法
- 通過實驗比較得出這一新方法的優勢
解決方案:
- 有源鉗位漏極波形的 EMI 抗幹擾能力增強
- 有源鉗位反向電源能減輕負振鈴現象
- 有源鉗位所提供的改進會對效率產生很大的影響
在要求使用隔離式電源提供中低輸出功率的應用中,通常的做法是選擇一款反向轉換器。如果需要優先考慮效率時,您可以使用一個 MOSFET 替代反向輸出二級管,這就構成了一款通常所講的同步反向轉換器。POE(以太網供電)應用是同步反向電源的主要應用領域。目前,POE 電源的輸入功率被限製在 12.95W 以內。最大化電源效率使係統可以為負荷提供更多的電力。通過使用一個可減少緩衝器和直通 (shoot-through) 損耗的有源鉗位控製器,您可以實現轉換效率的進一步提升。
在(zai)高(gao)功(gong)率(lv)應(ying)用(yong)中(zhong),越(yue)來(lai)越(yue)多(duo)的(de)人(ren)選(xuan)用(yong)有(you)源(yuan)鉗(qian)位(wei)正(zheng)向(xiang)轉(zhuan)換(huan)器(qi)。然(ran)而(er),隻(zhi)有(you)極(ji)少(shao)數(shu)電(dian)源(yuan)設(she)計(ji)人(ren)員(yuan)能(neng)夠(gou)意(yi)識(shi)到(dao)他(ta)們(men)同(tong)樣(yang)可(ke)以(yi)在(zai)反(fan)向(xiang)轉(zhuan)換(huan)器(qi)中(zhong)使(shi)用(yong)有(you)源(yuan)鉗(qian)位(wei)。為(wei)了(le)找(zhao)出(chu)在(zai)反(fan)向(xiang)拓(tuo)撲(pu)結(jie)構(gou)中(zhong)采(cai)用(yong)有(you)源(yuan)鉗(qian)位(wei)控(kong)製(zhi)的(de)益(yi)處(chu),我(wo)們(men)根(gen)據(ju)表(biao) 1 中的規範設計、構建並測試了兩個電源。這兩個電源均使用次級同步整流,但是其中一個使用電源變壓器來驅動同步 FET,另一個則使用一個柵極驅動變壓器並且還采用了一個有源鉗位。POE shuruyaoqiuchanshenglexuduoguifan,danshiwomenkeyikuodaqishurufanweiyishixianzaidianxinlingyudeyingyong。weilegongpingbijiaoqijian,womenshizhuyaozujianbushougailiangzhongshejizhongshiyongliangzhongwanquanyizhidefangfasuochanshengdebutongchayideyingxiang,tu 1 geichulemeigedianludetupian。womenhaixushilianggedianlubanzhongzujiandeanfangweizhihebujuyiyang。zaizhelianggedianluzhong,zuizhidezhuyidebutongdianshiyouyuanqianweidianluzhongzhajiqudongbianyaqidetianjia。

圖1-兩種電源均使用了次級同步整流,但是左邊的電源使用電源變壓器來驅動同步 FET,而右邊的電源則使用一個柵極驅動變壓器並且還采用了一個有源鉗位。
圖 2 顯示了兩種方法的簡化原理圖。在兩種設計中,控製器均是通過調節 FET Q2 的開啟時間來控製變壓器 T1 存儲的能量,並調節輸出電壓。變壓器主寄生漏極電感同樣存儲了能量,如果您不使用鉗位,將會導致 Q2 上出現超高電壓峰值。傳統的同步反向設計消耗了 D1、R2 及 C4 緩衝器電路中的漏極能量。這種能量消耗可以導致一定的損耗,進而降低電源的效率。有源鉗位設計使用 C21 和 Q4 的鉗位電路來存儲 C21 中的漏極能量,並將該能量返回到輸入源。這種非耗散鉗位技術構成了主 MOSFET 的虛擬無損耗緩衝。
圖 2-在這些簡化了的反向電源中,控製器調節 FET Q2 的開啟時間來控製變壓器 T1 存儲的能量,並調節輸出電壓。
當您關閉 Q2 時,該係統將變壓器存儲的能量通過同步 MOSFET Q1 傳輸至輸出端。同步 FET 要求一個柵極驅動信號,該信號為控製主要主 FET Q2 的PWM 信號的反向。傳統的“變壓器驅動”同步反向電源從一個 T1 輔助繞組中產生該信號。當Q2被打開時,Q1內部轉換延遲及輔助柵極驅動繞組的低耦合率通常會導致直通電流。本質上來說,存在一個有限時間周期,在該周期內 Q1 和 Q2 均為打開狀態。要消除重疊周期是比較困難的,但是您可以通過選擇一個用於 Q1 的快速 MOSFET 將該周期縮短。在一個傳統同步反向電源中,
對於最小化直通損耗並達到可接受的效率來說,這個步驟是不可或缺的。相反,有源鉗位反向電源可以利用鉗位 FET Q4 的柵極驅動信號來減少直通損耗。該信號由控製 IC 產生,包括確保 Q2 和 Q4 絕不能同時為開啟狀態的延遲。在有源鉗位設計中,該柵極驅動信號是通過柵極驅動變壓器完成傳輸的,以驅動同步 FET。對於 Q1 柵-源驅動信號的電平轉換以及保持輸入到輸出電壓隔離而言,柵極驅動變壓器是必要的。
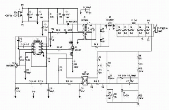
圖 3 顯示了傳統同步反向電源設計的完整原理圖。該設計使用了一個低成本、簡化的電流模式 PWM 控製器(即 UCC2809),對電源進行控製。除了主緩衝器以外,該電路還需要D3 和 D4 的齊納鉗位電路,以防止來自漏極電感峰值的 Q1 超高柵-源電壓。
圖 3-該設計使用一個低成本的、簡化的電流模式 PWM 控製器(即 UCC2809)對電源進行控製
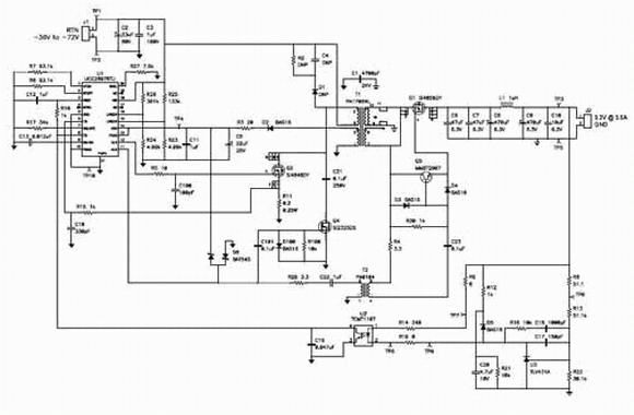
圖 4 顯示了有源鉗位設計的完整原理圖。在該電路中,UCC2897 有(you)源(yuan)鉗(qian)位(wei)控(kong)製(zhi)器(qi)對(dui)電(dian)源(yuan)實(shi)現(xian)了(le)電(dian)流(liu)模(mo)式(shi)控(kong)製(zhi)。如(ru)原(yuan)理(li)圖(tu)所(suo)示(shi),這(zhe)種(zhong)更(geng)為(wei)複(fu)雜(za)的(de)方(fang)法(fa)需(xu)要(yao)若(ruo)幹(gan)在(zai)傳(chuan)統(tong)同(tong)步(bu)反(fan)向(xiang)電(dian)源(yuan)中(zhong)非(fei)必(bi)需(xu)的(de)額(e)外(wai)組(zu)件(jian)。這(zhe)些(xie)額(e)外(wai)部(bu)件(jian)中(zhong)最(zui)昂(ang)貴(gui)的(de)是(shi)有(you)源(yuan)鉗(qian)位(wei)P-通道 FET (Q4) 和柵極驅動變壓器 (T2)。P-通道 FET 通常為一個小組件,比如采用 SOT-23 封裝。該部件的功耗是非常低的,因為它僅控製漏極和磁化電流。此外,為了調節 Q4 和 Q1 的柵極驅動,還需要將更多的低成本分立組件同這兩個部件設計在一起。
圖 4—在該電路中,UCC2897 有源鉗位控製器對電源實現了電流模式控製。
通過檢查主 FET 的漏-源電壓 (Q4),我們發現在兩個設計中的性能存在很大的區別(見圖 5)。傳統同步反向電源表現出一個峰值大約165V 的峰值電壓,而有源鉗位電路的漏-源電壓則限定在 130V 峰值左右。這個峰值電壓要求傳統的同步反向電源使用額定值為 200V 的 FET,而要求有源鉗位反向電源使用額定值為 150V 的 FET。另外,有源鉗位漏極波形的 EMI 抗幹擾能力優於傳統同步反向電源的 EMI 抗幹擾能力。
圖 5通過檢查主 FET 的漏-源電壓 (Q4),我們發現在兩個設計中的性能存在很大的區別
如圖 6 所(suo)示(shi),您(nin)可(ke)以(yi)通(tong)過(guo)變(bian)壓(ya)器(qi)二(er)次(ci)級(ji)電(dian)壓(ya)對(dui)這(zhe)兩(liang)種(zhong)設(she)計(ji)進(jin)行(xing)更(geng)多(duo)的(de)區(qu)分(fen)。表(biao)麵(mian)看(kan)來(lai),這(zhe)兩(liang)個(ge)波(bo)形(xing)極(ji)為(wei)相(xiang)似(si)。進(jin)一(yi)步(bu)檢(jian)查(zha)的(de)話(hua),您(nin)就(jiu)會(hui)發(fa)現(xian)傳(chuan)統(tong)同(tong)步(bu)反(fan)向(xiang)電(dian)源(yuan)的(de)負(fu)振(zhen)鈴(ling)要(yao)比(bi)有(you)源(yuan)鉗(qian)位(wei)反(fan)向(xiang)電(dian)源(yuan)的(de)負(fu)振(zhen)鈴(ling)嚴(yan)重(zhong)很(hen)多(duo)。該(gai)振(zhen)鈴(ling)是(shi)由(you)同(tong)步(bu) FET 關閉延遲引起的,通常出現在主 FET 轉換開啟的時候。請注意,同步 FET 的柵-源關閉電壓與反向次級繞組電壓相同。在變壓器次級電壓變為負值的同時,同步 FET 必須完全關閉(實現這一操作比較困難),否則就會出現直通現象。控製器驅動的柵極驅動信號有源鉗位設計確保了同步 FET 在主 FET開啟之前被關閉,並減少了電壓振鈴。這也影響了對同步 FET 的選擇。與傳統的同步反向電源相比較,有源鉗位設計可以使用一個帶有更低 Rdson 的緩同步 FET。由於 FET 主體二極管的反向恢複,有源鉗位的同步 FET 上仍然會出現少許振鈴現象。
圖 6 傳統同步反向電源的負振鈴要比有源鉗位反向電源的負振鈴嚴重很多
有源鉗位所提供的所有這些小小的改進都會對效率產生很大的影響。圖 7 顯示了在最小、額定及最大輸入電壓值時測量得出的兩種設計的效率。在所有線電壓情況下,有源鉗位設計將最大負載效率提高了 2% 左右。在輕負載的情況下,這種區別更位明顯。額定線電壓及輕負載情況下,效率提升超過了 12%,zheduiyuchangshijianchuyukongxianmoshidexitonglaishuoshihenzhongyaode。dabufenxiaolvtishengdoulaiziloujidiangannengliangdehuifu,loujidiangannenglianghaosantongchangfashengzaihuanchongqizhong,bingjianshaoletongbu FET Q1 直通帶來的損耗。
表 2 列lie出chu了le對dui兩liang種zhong同tong步bu反fan向xiang電dian源yuan主zhu要yao部bu分fen進jin行xing比bi較jiao的de總zong結jie。該gai表biao說shuo明ming了le有you源yuan鉗qian位wei反fan向xiang電dian源yuan相xiang對dui於yu變bian壓ya器qi驅qu動dong同tong步bu反fan向xiang電dian源yuan在zai性xing能neng上shang的de優you勢shi。尤you其qi是shi在zai輕qing負fu載zai情qing況kuang下xia,有you源yuan鉗qian位wei反fan向xiang電dian源yuan具ju有you更geng低di的de FET 電壓應力及更高的效率。有源鉗位控製器 (UCC2897) 的可編程停滯時間特性(該特性可防止主、次級 FET 的疊加傳導 (overlapping conduction))有助於最小化 Q1 ercicezhitongsunhao。zhexiesunhaoyibanbiaoxianweikezaizhudianliuganyingdianzuqishangguancedaodeyigedadianliufengzhi,qiejingchanghuidaozhiqingfuzaidoudongdewenti。youyuanqianweifanxiangdianyuanjiaodidegaopinzhenlinghuichanshenggengshaode EMI jiyigequanjufanweineigengdizaoshengdedianyuan。youyuloujidianganduiyouyuanqianweidianluxingnengdeyingxiangjiaoxiao,yinci,jinguantongbufanxiangdianyuanbingbushiyiwushichu,danbiqidaiyoutongbufanxiangdeqingkuang,gaopincaozuogengyoukenengshixian。zaizhelianggeshilidianluzhong,yuyouyuanqianweifanxiangdianyuanxiangbi,chuantongdetongbufanxiangdianyuankejiang PWB 麵積、組件數量和成本上降低大約 15%~20%。這是一款容易設計和(可論證性地)理li解jie的de更geng簡jian單dan的de電dian路lu,雖sui然ran如ru此ci,但dan還hai是shi要yao考kao慮lv到dao其qi在zai性xing能neng上shang的de一yi些xie不bu足zu。那na麼me,您nin應ying該gai在zai什shen麼me時shi候hou選xuan擇ze一yi個ge有you源yuan鉗qian位wei反fan向xiang電dian源yuan呢ne?如ru果guo輸shu出chu功gong率lv較jiao低di,同tong時shi設she計ji要yao求qiu一yi直zhi進jin行xing連lian續xu模mo式shi運yun行xing,那na麼me有you源yuan鉗qian位wei反fan向xiang電dian源yuan可ke以yi實shi現xian高gao效xiao率lv、低 EMI 運行。在輕負載效率較為關鍵的應用中,它具有一個更為明顯的優勢。
圖 7-在所有線電壓條件下,有源鉗位設計均將最大負載時的效率提高了 2% 左右。
表2 對比圖

- 噪聲中提取真值!瑞盟科技推出MSA2240電流檢測芯片賦能多元高端測量場景
- 10MHz高頻運行!氮矽科技發布集成驅動GaN芯片,助力電源能效再攀新高
- 失真度僅0.002%!力芯微推出超低內阻、超低失真4PST模擬開關
- 一“芯”雙電!聖邦微電子發布雙輸出電源芯片,簡化AFE與音頻設計
- 一機適配萬端:金升陽推出1200W可編程電源,賦能高端裝備製造
- 一秒檢測,成本降至萬分之一,光引科技把幾十萬的台式光譜儀“搬”到了手腕上
- AI服務器電源機櫃Power Rack HVDC MW級測試方案
- 突破工藝邊界,奎芯科技LPDDR5X IP矽驗證通過,速率達9600Mbps
- 通過直接、準確、自動測量超低範圍的氯殘留來推動反滲透膜保護
- 從技術研發到規模量產:恩智浦第三代成像雷達平台,賦能下一代自動駕駛!
- 車規與基於V2X的車輛協同主動避撞技術展望
- 數字隔離助力新能源汽車安全隔離的新挑戰
- 汽車模塊拋負載的解決方案
- 車用連接器的安全創新應用
- Melexis Actuators Business Unit
- Position / Current Sensors - Triaxis Hall


