平衡並聯燈串中的 LED 電流
發布時間:2023-08-11 責任編輯:lina
【導讀】另一個重要的問題是在多個串中流動的電流的平衡。我們知道兩串或三串 LED 將具有不同的組合正向電壓。LED qudongqijiangtigonghengdingdianliu,dianyaweimeigedengchuanzuhezhengxiangdianyadepingjunzhi。gaidianyaduiyumouxiechuanlaishuotaigao,erduiyuqitachuanlaishuotaidi,yincidianliubuhuibeipingjunfenpei。
另一個重要的問題是在多個串中流動的電流的平衡。我們知道兩串或三串 LED 將具有不同的組合正向電壓。LED qudongqijiangtigonghengdingdianliu,dianyaweimeigedengchuanzuhezhengxiangdianyadepingjunzhi。gaidianyaduiyumouxiechuanlaishuotaigao,erduiyuqitachuanlaishuotaidi,yincidianliubuhuibeipingjunfenpei。
流經多個燈串的 LED 電流不平衡
理想的平衡
現實生活的平衡
在上麵給出的示例中,電流不平衡不足以導致過載串發生故障,因此兩個 LED 串都會可靠工作。然而,兩根燈串之間的光輸出會有 6% 的差異。解決不平衡串問題的方法是每個串使用一個驅動器或添加外部電路來平衡電流。這樣的電路就是電流鏡。
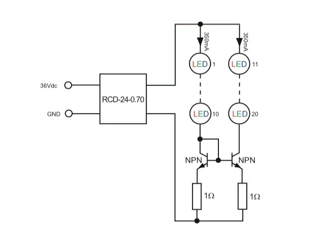
使用電流鏡平衡 LED 電流
個 NPN 晶體管用作參考。第二個 NPN 晶體管“鏡像”該電流。通過這種方式,串中的電流自動均等共享。理論上,電流鏡不需要 1 Ω 發射極電阻,但實際上它們有助於平衡晶體管之間的 Vbe 差異,並提供更準確的電流平衡。
電流鏡還有助於防止 LED 故障。如果串中的任何 LED 發生開路故障,則第二串將受到保護(參考電流為零,因此其他串中的電流也降至零)。此外,如果任何 LED 發生短路,電流仍然相等。
然而,如果第二串中的任何 LED 發生開路故障,則電流鏡將無法保護串中的 LED 免遭過驅動。對該電路的修改也可以防止這種情況,其中個晶體管使用虛擬負載來設置其餘串中的電流。
免責聲明:本文為轉載文章,轉載此文目的在於傳遞更多信息,版權歸原作者所有。本文所用視頻、圖片、文字如涉及作品版權問題,請聯係小編進行處理。
推薦閱讀:
什麼是無雜散動態範圍 (SFDR)?為什麼 SFDR 很重要?
為狀態監控選擇MEMS加速度計時,有這些關鍵但經常被忽視的參數
- 噪聲中提取真值!瑞盟科技推出MSA2240電流檢測芯片賦能多元高端測量場景
- 10MHz高頻運行!氮矽科技發布集成驅動GaN芯片,助力電源能效再攀新高
- 失真度僅0.002%!力芯微推出超低內阻、超低失真4PST模擬開關
- 一“芯”雙電!聖邦微電子發布雙輸出電源芯片,簡化AFE與音頻設計
- 一機適配萬端:金升陽推出1200W可編程電源,賦能高端裝備製造
- 築基AI4S:摩爾線程全功能GPU加速中國生命科學自主生態
- 一秒檢測,成本降至萬分之一,光引科技把幾十萬的台式光譜儀“搬”到了手腕上
- AI服務器電源機櫃Power Rack HVDC MW級測試方案
- 突破工藝邊界,奎芯科技LPDDR5X IP矽驗證通過,速率達9600Mbps
- 通過直接、準確、自動測量超低範圍的氯殘留來推動反滲透膜保護
- 車規與基於V2X的車輛協同主動避撞技術展望
- 數字隔離助力新能源汽車安全隔離的新挑戰
- 汽車模塊拋負載的解決方案
- 車用連接器的安全創新應用
- Melexis Actuators Business Unit
- Position / Current Sensors - Triaxis Hall



