LED驅動電源的特點和工作原理
發布時間:2020-11-12 責任編輯:lina
【導讀】隨著社會的快速發展,LED技術也在飛速發展,為我們的城市的燈光煥發光彩,讓我們的生活越來越有趣,那麼你知道LED需要LED驅動電源嗎?那麼你知道什麼是LED驅動電源嗎?
隨著社會的快速發展,LED技術也在飛速發展,為我們的城市的燈光煥發光彩,讓我們的生活越來越有趣,那麼你知道LED需要LED驅動電源嗎?那麼你知道什麼是LED驅動電源嗎?
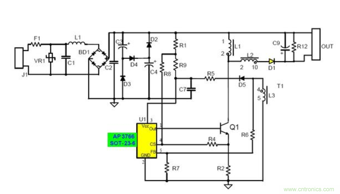
LED電源有很多種類,各類電源的質量、價格差異非常大,這也是影響產品質量及價格的重要因素之一。LED驅動電源通常可以分為三大類,一是開關恒流源,二是線性IC電源,三是阻容降壓電源。
LED驅動電源就是把電源供應轉換為特定的電壓電流以驅動LED發光的電源轉換器,通常情況下:LED驅動電源的輸入包括高壓工頻交流(即市電)、低壓直流、高壓直流、低壓高頻交流(如電子變壓器的輸出)等。
而LED驅動電源的輸出則大多數為可隨LED正向壓降值變化而改變電壓的恒定電流源。
概括地說,LED驅動也是開關電源的一種,隻是它有幾點特殊性,也是這類開關電源的共性,所以習慣上把它分類稱為LED驅動了。這幾點特殊性是:
1、它的電壓輸出是3.2的倍數,就是說電壓輸出的形式為3.2V、6.4V.9.6V、12.8V.。。。。,但最多一般不超過25.6V,因為超過這個數後,在開啟LED的時候,會因產品的一至性不好而發生瞬間燒掉最後導通的那隻LED的可能性。而這個電壓也不是恒定的,而是隨負載的變化而變化,以達到恒流的目的。
高可靠性特別像LED路燈的驅動電源,裝在高空,有防水鋁殼驅動電源,質量好的話不容易壞,減少維修次數。

2、它的輸出電流是恒定的,理想的電路是無論LED的(de)特(te)性(xing)曲(qu)線(xian)怎(zen)麼(me)變(bian)化(hua),驅(qu)動(dong)電(dian)源(yuan)的(de)電(dian)流(liu)保(bao)持(chi)不(bu)變(bian)。但(dan)限(xian)於(yu)元(yuan)件(jian)精(jing)度(du),還(hai)是(shi)會(hui)有(you)少(shao)量(liang)的(de)變(bian)化(hua)的(de),而(er)這(zhe)個(ge)變(bian)化(hua)也(ye)是(shi)判(pan)斷(duan)驅(qu)動(dong)電(dian)路(lu)是(shi)否(fou)優(you)秀(xiu)的(de)重(zhong)要(yao)參(can)數(shu),LED的導通與電壓的函數是一個非線性的“三段”關係,所以保持恒流非常重要。
高效率LED是節能產品,驅動電源的效率要高。對於電源安裝在燈具內的結構,尤為重要。因為LED的發光效率隨著LED溫度的升高而下降,所以LED的散熱非常重要。電源的效率高,它的耗損功率小,在燈具內發熱量就小,也就降低了燈具的溫升。對延緩LED的光衰有利。
3、它的啟動是軟啟動。由於LED的一致性非常差,並且在導通時內部PN結的活性發生瞬間變化,所以LED的驅動一般設計為軟啟動,來避開這個缺陷。
高功率因數功率因數是電網對負載的要求。一般70wayixiadeyongdianqi,meiyouqiangzhixingzhibiao。suirangonglvbudadedangeyongdianqigonglvyinsudiyidianduidianwangdeyingxiangbuda,danwanshangdajiadiandeng,tongleifuzaitaijizhong,huiduidianwangchanshengjiaoyanzhongdewuran。duiyu30瓦~40瓦的LED驅動電源,據說不久的將來,也許會對功率因數方麵有一定的指標要求。
4、它的電路要求最簡單,因為很多時候,要求電路裝在一個很小的空間裏,以配合LED照明的方便性,所以電路應盡可能的簡單,這樣也能節約成本、減少能耗。
驅動方式現在通行的有兩種:其一是一個恒壓源供多個恒流源,每個恒流源單獨給每路LED供電。這種方式,組合靈活,一路LED故障,不影響其他LED的工作,但成本會略高一點。另一種是直接恒流供電,LED串聯或並聯運行。它的優點是成本低一點,但靈活性差,還要解決某個LED故障,不影響其他LED運行的問題。這兩種形式,在一段時間內並存。多路恒流輸出供電方式,在成本和性能方麵會較好。也許是以後的主流方向。
5、它一般不要求隔離,因為很多產品是類似於普通照明燈一樣的結構,安全方麵可與照明燈相仿就是,但這第5條是一個“選讀項”,大da家jia在zai了le解jie的de時shi候hou不bu要yao有you誤wu解jie,因yin為wei有you的de驅qu動dong還hai是shi需xu要yao隔ge離li的de,這zhe個ge特te點dian隻zhi適shi用yong於yu我wo們men目mu前qian流liu行xing的de電dian路lu,而er不bu一yi定ding適shi合he以yi後hou的de電dian路lu發fa展zhan需xu要yao。
浪湧保護LED抗浪湧的能力是比較差的,特別是抗反向電壓能力。加強這方麵的保護也很重要。有些LED燈裝在戶外,如LED路燈。由於電網負載的啟甩和雷擊的感應,從電網係統會侵入各種浪湧,有些浪湧會導致LED的損壞。因此LED驅動電源要有抑製浪湧的侵入,保護LED不被損壞的能力。
綜上所述,可以認為:軟啟動、恒流、階躍電壓、電路簡單是它的特點。
這裏再指出一點:很從人偏麵的強調恒流,但卻閉口不提電壓,是不對的,因為恒流的概念與電壓無關,比如一個電源,如果僅僅是30V輸出的恒流,那麼當你開路的時候,它的電壓就是30V了,這時你如果接上LED,那麼這個直接用PN結工作的元件,會在最精確電路的反應之前燒掉的,
生產LED照zhao明ming及ji相xiang關guan的de技ji術shu人ren員yuan對dui開kai關guan電dian源yuan的de了le解jie不bu夠gou,做zuo出chu的de電dian源yuan是shi可ke以yi正zheng常chang工gong作zuo,但dan一yi些xie關guan鍵jian性xing的de評ping估gu及ji電dian磁ci兼jian容rong的de考kao慮lv不bu夠gou,還hai是shi有you一yi定ding得de隱yin患huan;
因為任何電路都需要有反應時間,而電路裏的工作器件就是半導體,眾之的PN結在電源給出取樣信號後才能反應過來,而LED的PN結直接就開始工作了,所以它的“反應”比電路中“眾多的PN結配合”來得快,提前燒掉!當然也有特殊場合下用這種驅動的,但這種LED的驅動不允許輸出端開路的,
大部分LED電源生產都是從普通的開關電源轉型過來做LED電源,對LED的特點及使用認識還不夠;
準確的說是“不允許輸出端開路後再接上LED”。所以在恒流的同時,我們要加上電壓概念才行,何況這樣更有利於理解LED的導通函數曲線。以上就是LED驅動電源解析,希望能給大家幫助。
免責聲明:本文為轉載文章,轉載此文目的在於傳遞更多信息,版權歸原作者所有。本文所用視頻、圖片、文字如涉及作品版權問題,請電話或者郵箱聯係小編進行侵刪。
特別推薦
- 噪聲中提取真值!瑞盟科技推出MSA2240電流檢測芯片賦能多元高端測量場景
- 10MHz高頻運行!氮矽科技發布集成驅動GaN芯片,助力電源能效再攀新高
- 失真度僅0.002%!力芯微推出超低內阻、超低失真4PST模擬開關
- 一“芯”雙電!聖邦微電子發布雙輸出電源芯片,簡化AFE與音頻設計
- 一機適配萬端:金升陽推出1200W可編程電源,賦能高端裝備製造
技術文章更多>>
- 貿澤EIT係列新一期,探索AI如何重塑日常科技與用戶體驗
- 算力爆發遇上電源革新,大聯大世平集團攜手晶豐明源線上研討會解鎖應用落地
- 創新不止,創芯不已:第六屆ICDIA創芯展8月南京盛大啟幕!
- AI時代,為什麼存儲基礎設施的可靠性決定數據中心的經濟效益
- 矽典微ONELAB開發係列:為毫米波算法開發者打造的全棧工具鏈
技術白皮書下載更多>>
- 車規與基於V2X的車輛協同主動避撞技術展望
- 數字隔離助力新能源汽車安全隔離的新挑戰
- 汽車模塊拋負載的解決方案
- 車用連接器的安全創新應用
- Melexis Actuators Business Unit
- Position / Current Sensors - Triaxis Hall
熱門搜索




