TPS92692-Q1 Buck-Boost電路中的OVP電路設計
發布時間:2020-03-19 責任編輯:wenwei
【導讀】TPS92692-Q1是一款用於汽車照明的LED驅動芯片,由於可以設計成Boost,Buck-Boost,SEPIC 等多種拓撲結構,在汽車LED車燈上得到了廣泛的應用。
當設計成Buck-Boost拓撲時,由於LED-端連接的是輸入電壓 VIN,因此LED兩端的電壓是Buck-Boost電路輸出與輸入電壓 VIN 之間的電壓差,這就給OVP電路的設計帶來了問題。

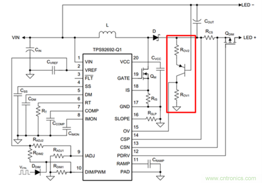
圖1 TPS92692-Q1 Buck-Boost電路
從數據表1可以看到,TPS92692-Q1的OV管腳的動作電壓 VOV(THR)是1.228V,這個電壓是OV管腳對GND的電壓,而實際上,我們需要的是對LED燈串兩端的電壓進行OVP保護。因此,需要先將LED兩端的電壓轉換成一個對GND的電壓信號。

表1 TPS92692-Q1 輸出電壓保護參數
如圖1紅色框所示,通過增加一個簡單的PNP三極管電路,即可以實現上述功能。
讓我們先簡單分析一下這個電路的工作原理。假設三極管的發射極與基極間的電壓為VEB, LED燈兩端的電壓為 VLED,忽略 RCS及 壓降 QDIM,則電阻 ROV2上的電壓為:
因此,流過三極管發射極的電流為:
youyusanjiguandejijidianzuzhiyibanhenda,jijidianliuxiangduifashejidianliuxiaodeduo,yincikeyihulvebuji。zheyang,keyirenweiliuguojidianjidedianliuyufashejidianliuxiangdeng,ji
由此可以得到三極管集電極的電壓,即TPS92692-Q1OV管腳的電壓為:
通常,三極管的VEB值比較固定,一般在0.7V左右,由此可知,當觸發OVP保護時,Buck-Boost電路的輸出電壓為:
通過以上計算公式,即可根據設定的OVP保護電壓計算出需要的ROV1及ROV2。
推薦閱讀:
特別推薦
- 噪聲中提取真值!瑞盟科技推出MSA2240電流檢測芯片賦能多元高端測量場景
- 10MHz高頻運行!氮矽科技發布集成驅動GaN芯片,助力電源能效再攀新高
- 失真度僅0.002%!力芯微推出超低內阻、超低失真4PST模擬開關
- 一“芯”雙電!聖邦微電子發布雙輸出電源芯片,簡化AFE與音頻設計
- 一機適配萬端:金升陽推出1200W可編程電源,賦能高端裝備製造
技術文章更多>>
- 貿澤EIT係列新一期,探索AI如何重塑日常科技與用戶體驗
- 算力爆發遇上電源革新,大聯大世平集團攜手晶豐明源線上研討會解鎖應用落地
- 創新不止,創芯不已:第六屆ICDIA創芯展8月南京盛大啟幕!
- AI時代,為什麼存儲基礎設施的可靠性決定數據中心的經濟效益
- 矽典微ONELAB開發係列:為毫米波算法開發者打造的全棧工具鏈
技術白皮書下載更多>>
- 車規與基於V2X的車輛協同主動避撞技術展望
- 數字隔離助力新能源汽車安全隔離的新挑戰
- 汽車模塊拋負載的解決方案
- 車用連接器的安全創新應用
- Melexis Actuators Business Unit
- Position / Current Sensors - Triaxis Hall
熱門搜索




