多級亮度LED控製器在關斷狀態下電流為零
發布時間:2017-08-02 來源:T A Babu 責任編輯:wenwei
【導讀】本設計實例主要討論了:軟開關的導通/斷開操作;睡眠模式下漏電流為零;兩級調光;電池低電量保護;基於CMOS4017約翰遜計數器的簡單控製器。本設計可應用於LED燈、閱讀燈、露營燈及通用照明。
本設計實例主要討論了:
- 軟開關的導通/斷開操作
- 睡眠模式下的漏電流為零
- 兩級調光
- 電池低電量保護
- 基於CMOS4017約翰遜計數器的簡單控製器
為了方便理解,電路被分成兩部分:邏輯控製(圖1)和LED驅動(圖2)。

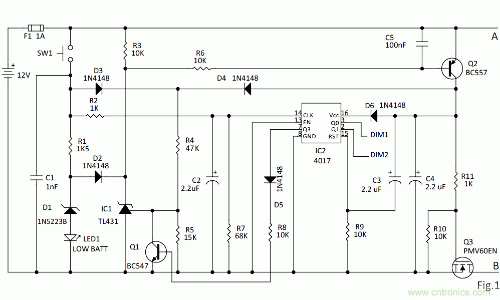
圖1:LED控製器。
電路由瞬動式按鍵開關控製。在SW1按下之前,整個電路處於睡眠模式,消耗電流為零。閉合SW1後,借助IC1——TL431可編程齊納穩壓管,Q2進入導通狀態,繼而給IC2和MOSFET Q3加電。
此時引腳3的Q0輸出將LED亮度設為25%,這是由R14確定的(圖2)。每按一下開關都會給IC2.14饋送一個時鍾脈衝,並使計數器加1。第二次按下開關將使Q1變高,並由R15將第二次調光水平設為50%的亮度。R14和R15將電流注入IC3的反饋節點,以實現不同的亮度。第三次按下開關將IC2的非連接輸出端Q2置高(讓Q1和Q2處於低電平),繼而將LED設為100%的亮度。第四次按下開關將Q3置高,拉低IC1的偏壓,使整個電路進入睡眠模式。
當電池電壓下降到大約11.2V時,IC1停止工作,這是由R4、R5、Q2的VCE壓降以及D4的正向壓降決定的(正常工作時,在D2的幫助下,TL431會使電池低電量指示燈LED1處於熄滅狀態)。為了防止電池在低電量的情況下繼續工作,LED1會閃爍一小會兒,然後熄滅,但隻要SW1被按下,LED1就會繼續點亮。

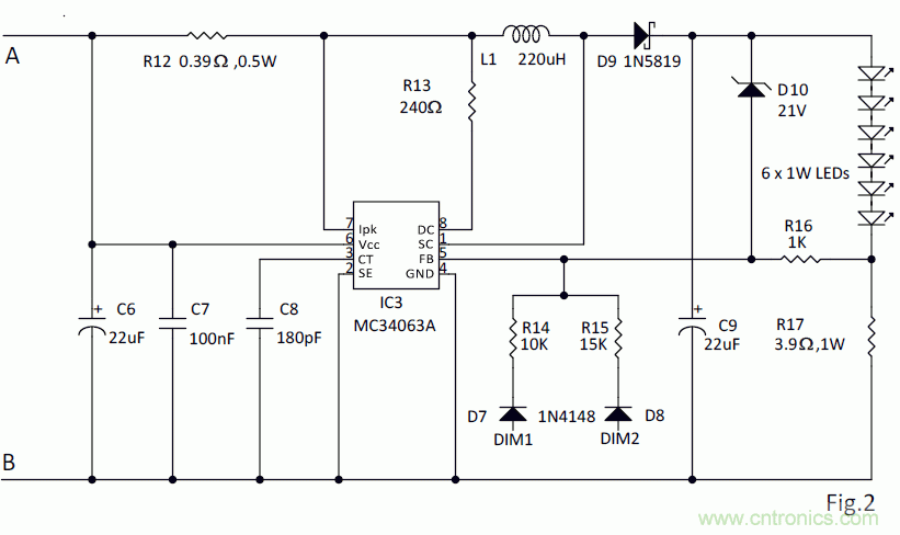
圖2:可控製的LED升壓轉換器。
本實例中用了一個典型的MC34063直流-直流轉換器作為LED驅動器,這是一種既合算又比較容易實現的解決方案。電感L1可以自製,也可以采用Würth器件(744743221)。負載開路保護由D10實現。必要時,可以調整R14和R15來獲得所需的亮度等級。
本設計實例可以應用於LED燈、閱讀燈、露營燈和通用照明燈。電池可以用太陽能、交流電、汽車適配器或任何其它合適的能源充電。
本文轉載自《電子技術設計》。
推薦閱讀:
特別推薦
- 噪聲中提取真值!瑞盟科技推出MSA2240電流檢測芯片賦能多元高端測量場景
- 10MHz高頻運行!氮矽科技發布集成驅動GaN芯片,助力電源能效再攀新高
- 失真度僅0.002%!力芯微推出超低內阻、超低失真4PST模擬開關
- 一“芯”雙電!聖邦微電子發布雙輸出電源芯片,簡化AFE與音頻設計
- 一機適配萬端:金升陽推出1200W可編程電源,賦能高端裝備製造
技術文章更多>>
- 築基AI4S:摩爾線程全功能GPU加速中國生命科學自主生態
- 一秒檢測,成本降至萬分之一,光引科技把幾十萬的台式光譜儀“搬”到了手腕上
- AI服務器電源機櫃Power Rack HVDC MW級測試方案
- 突破工藝邊界,奎芯科技LPDDR5X IP矽驗證通過,速率達9600Mbps
- 通過直接、準確、自動測量超低範圍的氯殘留來推動反滲透膜保護
技術白皮書下載更多>>
- 車規與基於V2X的車輛協同主動避撞技術展望
- 數字隔離助力新能源汽車安全隔離的新挑戰
- 汽車模塊拋負載的解決方案
- 車用連接器的安全創新應用
- Melexis Actuators Business Unit
- Position / Current Sensors - Triaxis Hall
熱門搜索
微波功率管
微波開關
微波連接器
微波器件
微波三極管
微波振蕩器
微電機
微調電容
微動開關
微蜂窩
位置傳感器
溫度保險絲
溫度傳感器
溫控開關
溫控可控矽
聞泰
穩壓電源
穩壓二極管
穩壓管
無焊端子
無線充電
無線監控
無源濾波器
五金工具
物聯網
顯示模塊
顯微鏡結構
線圈
線繞電位器
線繞電阻




