安森美打造出符合個性、安全、節能汽車趨勢的汽車照明
發布時間:2015-05-07 責任編輯:wenwei
【導讀】在當今快速演變的汽車照明市場,LED驅動器的作用尤為重要:為汽車廠商提供更節能的選擇以滿足消費者對燃油經濟性的要求、提升能見度安全性以降低或避免交通事故發生率、打造個性化的車輛氛圍達至消費者對汽車獨特的造型期望......
汽(qi)車(che)照(zhao)明(ming)應(ying)用(yong)將(jiang)在(zai)汽(qi)車(che)內(nei)部(bu)和(he)外(wai)部(bu)激(ji)增(zeng),照(zhao)明(ming)係(xi)統(tong)將(jiang)在(zai)所(suo)有(you)汽(qi)車(che)細(xi)分(fen)市(shi)場(chang)越(yue)來(lai)越(yue)普(pu)及(ji)。市(shi)場(chang)的(de)擴(kuo)張(zhang)將(jiang)相(xiang)應(ying)推(tui)動(dong)更(geng)多(duo)的(de)矽(gui)發(fa)展(zhan)。安(an)森(sen)美(mei)半(ban)導(dao)體(ti)積(ji)極(ji)配(pei)合(he)此(ci)市(shi)場(chang)趨(qu)勢(shi),集(ji)中(zhong)於(yu)線(xian)性(xing)、開關式驅動器以及大宗商用/通用及係統集成方案,持續推動汽車照明市場的高能效創新。
在未來8年,汽車照明係統整體年複合增長率幾達10%,市場發展潛力巨大,而用於此類係統的驅動器也將有類似的增長。
汽車照明的驅動器要求
LED是根據電流而改變亮度的器件,而LED驅動器通過調節一個LED或LED串的功率,提供恒定的光輸出。每一汽車照明方案都需要一個獨特的驅動設計,工程師需根據不同的要求如串聯或並聯、高功率或低功率以及成本或功能等等,為特定應用選擇合適的LED驅動器以盡量提升能效。
決定哪種LED驅動器最適用於其應用的因素包括:
-每一功能的LED總功率?-這是決定LED驅動器拓撲結構的關鍵。
-電子環境溫度?-例如,尾燈需要更亮的LED,最好選擇能效更高的開關驅動器而不是高功耗的線性驅動器,以在較高功率電平下更保持冷卻工作。
-改變LED配置的靈活性-可使用基準電壓控製和脈寬調製控製等多種亮度方法完成光的調整。 寬工作電源範圍提供電源配置和可驅動的LED數量。
-支持的特性-比如自動調光、個別的LED控製、顏色改變。
-支持的故障診斷和符合安全標準-比如熱警報、熱關斷、開/短路、過流保護、過/欠壓和單一LED失效。

圖1:用於LED照明的驅動器方案
將來的照明驅動器將需具備以下因素以支持汽車廠商的係統要求:
-可擴展,擁有靈活的硬件,以支持將要上市的不同的汽車應用和要求;
-在同一模塊內有不同的驅動器需求:高壓氣體放電燈(HID)、LED等;
-隨著驅動器加添更多的功能,須考慮增強故障診斷功能;
-可靠的LED 電流控製,提升驅動器的可靠性。
安森美半導體的汽車照明創新
汽(qi)車(che)照(zhao)明(ming)應(ying)用(yong)將(jiang)在(zai)汽(qi)車(che)內(nei)部(bu)和(he)外(wai)部(bu)激(ji)增(zeng),照(zhao)明(ming)係(xi)統(tong)將(jiang)在(zai)所(suo)有(you)汽(qi)車(che)細(xi)分(fen)市(shi)場(chang)越(yue)來(lai)越(yue)普(pu)及(ji)。市(shi)場(chang)的(de)擴(kuo)張(zhang)將(jiang)相(xiang)應(ying)推(tui)動(dong)更(geng)多(duo)的(de)矽(gui)發(fa)展(zhan)。安(an)森(sen)美(mei)半(ban)導(dao)體(ti)積(ji)極(ji)配(pei)合(he)此(ci)市(shi)場(chang)趨(qu)勢(shi),集(ji)中(zhong)於(yu)線(xian)性(xing)、開關式驅動器以及大宗商用/通用及係統集成方案,持續推動汽車照明市場的高能效創新。
(一)當今汽車內部照明
當今汽車內部照明大多采用白光LED驅動器和RGB紅綠藍可編程驅動器。
明亮的白光LED主要用於頂燈、閱讀燈、huocangdengdengduiliangduyaoqiuxiangduijiaogaodeyingyong,dantayoubieyubiaozhundengpao,keweijiashiyuantigongwenxinshushidefenwei,tadetiaoguangxielvtexingkechanshengdutehechayihuadezaoxingjixiaoguo。ansenmeibandaotiweizheleiyingyongtigongfenlidehuohengliuwenliuguifangan。
而RGB和白光LED相輔相成,其發展由進一步令車輛個性化的動力所推動,用作可編程的內部光源,包括儀表盤、中控台、導航/音頻等區域照明和氛圍燈等特效應用。其色彩準確度需校準,而且單獨的LIN對應一個RGB,再加上區域調光,這些都是滿足汽車廠商要求的重要特性。安森美半導體可提供線性係統基礎芯片(SBC)用作此類應用,SBC接口經由LIN總線,提供驅動RGB LED的所有功能。

圖2:RGB驅動器用於汽車內部照明
(二)當今汽車外部照明——尾燈
從過去單個的LED到現在的不透明且均勻的燈排,從動畫的信號到掃動的閃光信號燈,驅動器作為汽車尾燈演變的重要部分,除了在造型、形(xing)像(xiang)等(deng)汽(qi)車(che)外(wai)觀(guan)方(fang)麵(mian)不(bu)斷(duan)創(chuang)新(xin)外(wai),還(hai)提(ti)升(sheng)了(le)安(an)全(quan)係(xi)數(shu),並(bing)可(ke)以(yi)支(zhi)持(chi)啟(qi)停(ting)壓(ya)降(jiang),和(he)自(zi)適(shi)應(ying)環(huan)境(jing)光(guang)照(zhao)條(tiao)件(jian),是(shi)滿(man)足(zu)汽(qi)車(che)廠(chang)商(shang)和(he)政(zheng)府(fu)節(jie)能(neng)要(yao)求(qiu)的(de)關(guan)鍵(jian)。針(zhen)對(dui)此(ci)類(lei)應(ying)用(yong),安(an)森(sen)美(mei)半(ban)導(dao)體(ti)提(ti)供(gong)了(le)線(xian)性(xing)穩(wen)流(liu)器(qi)和(he)控(kong)製(zhi)器(qi)。

圖3:汽車尾燈
(三)當今汽車外部照明——前照燈
LED前照燈普遍應用於日間行車燈(DRL),最常見的兩種方案是導光LED和LED串(如圖4所示)。這些DRL應用不僅向迎麵駛來的車輛提供更好的能見度, 汽車廠商也依靠LED和LED驅動器的靈活性來個性化他們的車輛,建立特有的“視覺”品牌。

圖4. LED前照燈應用於DRL的兩種常見方案
用於豪華車的先進前照燈已不僅僅局限於DRL、遠光燈和近光燈,汽車廠商還可選擇LED轉向燈、LED霧燈和高速路麵聚光燈等設計,以及采用結合HID和LED方案的前照燈係統,乃至將來的全LED燈。在更具個性、更安全及更高能效的趨勢的推動下,考慮令平台模塊化,從低成本“入門級近光燈”發展至高端全功能“先進照明係統”,為汽車廠商提供多種創新。
從cong成cheng本ben上shang來lai說shuo,先xian進jin的de照zhao明ming係xi統tong較jiao標biao準zhun照zhao明ming係xi統tong貴gui,但dan可ke相xiang應ying減jian少shao功gong能neng以yi迎ying合he中zhong低di成cheng本ben汽qi車che。此ci外wai,它ta還hai具ju備bei可ke擴kuo展zhan性xing,可ke根gen據ju需xu要yao適shi當dang擴kuo展zhan以yi用yong於yu各ge類lei汽qi車che。
安森美半導體提供雙通道LED驅動器、步進電機驅動器用於自適應前大燈係統(AFS)。這些係統進一步提升安全水平,提供照明單元,可根據駕駛環境、速度及車輛負載移動和旋轉。雙通道LED驅動器特性包括:集成功率LED、係統級芯片,提供達125 dc的氛圍,適用於中、高總功率。而步進電機驅動器提供雙極步進驅動、微步進、停轉檢測、LIN、I2C和SPI接口,以及達125 dc氛圍等特性。
將來的汽車照明方案——像素/矩陣前大燈
從電機控製邁向使用像素/juzhenqiandadengxitongshijianglaiqichezhaomingdeyidazhongdianqushi,tacaiyongxitongmokuaihuadepingtaisheji,tigongchaoyuedangjinqianzhaodengfangandezhongduoyoushi,tongguogaokejijichuangxinshejitishengqichexingxiang,zhichi50%至80%甚至更多地使用全靜態無眩光遠光燈,可根據環境和迎麵駛來的汽車調節照明係統,為駕駛員提供在所有情況下的更高能見度,運用LED技術,無移動部件,更安全更可靠。此外,由於具多個空白區域,和可調節的每一像素的發光功率,並可快速切換,可擴展更多功能。
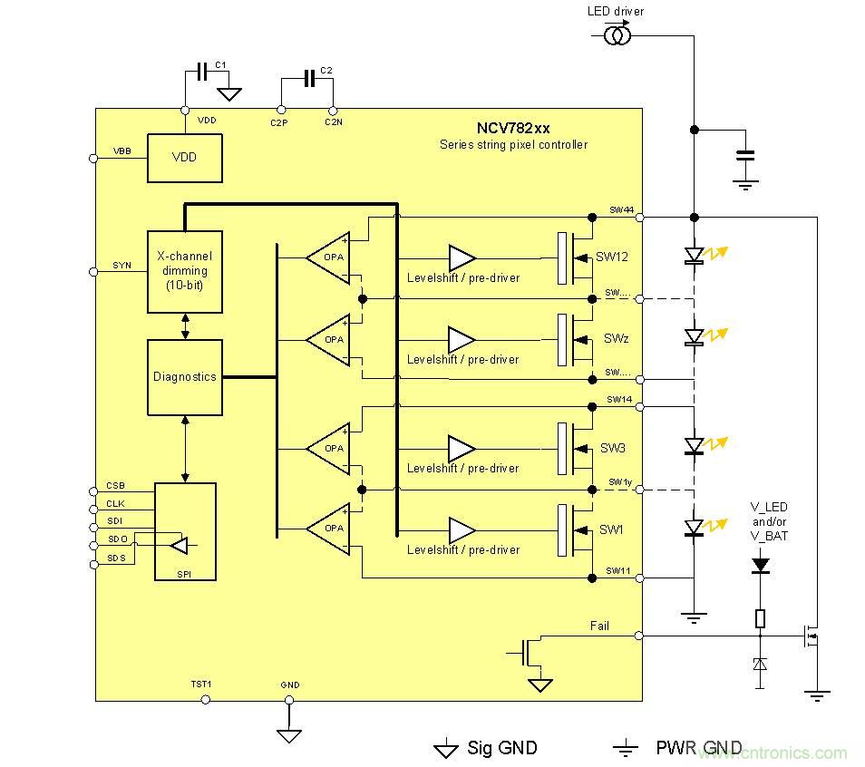
LED AFS像素/矩陣係統由LED專用標準產品(ASSP)、FET、LDO、整流器、邏輯、齊納、保bao護hu等deng元yuan器qi件jian組zu成cheng。安an森sen美mei半ban導dao體ti現xian可ke提ti供gong除chu微wei控kong製zhi器qi外wai的de所suo有you半ban導dao體ti元yuan件jian。隨sui著zhe係xi統tong越yue來lai越yue標biao準zhun化hua,這zhe微wei控kong製zhi器qi可ke嵌qian入ru到dao一yi個ge專zhuan用yong集ji成cheng電dian路lu(ASIC),支持潛在的安森美半導體單芯片矽方案。
安森美半導體的 NCV78247 像素/矩陣控製器,能驅動4個 LED 串、集成調光控製器、內置過壓/欠壓、過溫、短路/開路檢測(包括 LED 旁路開路)、SPI 接口、輸出故障、輸出段可配置、可提供 SPI 通信和板載微控製器等等(圖5)。

圖5. NCV78247像素/矩陣控製器
結語
qichezhaomingqudongshichangjiangchixuxuyaoqudongqizuhe,zhichicongzuijiandandefenliqijiandaoshiyongzuhejishudefangan,weiqichewaixingshejitigonggengduokeneng,bingtishengxingcheanquanxishuheranyoujingjixing。xiangsu/矩(ju)陣(zhen)前(qian)大(da)燈(deng)是(shi)將(jiang)來(lai)前(qian)照(zhao)燈(deng)的(de)重(zhong)點(dian)趨(qu)勢(shi)。安(an)森(sen)美(mei)半(ban)導(dao)體(ti)因(yin)應(ying)市(shi)場(chang)發(fa)展(zhan),持(chi)續(xu)推(tui)動(dong)汽(qi)車(che)照(zhao)明(ming)市(shi)場(chang)的(de)創(chuang)新(xin),提(ti)供(gong)一(yi)係(xi)列(lie)高(gao)能(neng)效(xiao)驅(qu)動(dong)器(qi)和(he)控(kong)製(zhi)器(qi),能(neng)滿(man)足(zu)低(di)、中、高檔各層次汽車照明的安全、節能及造型的需求。
特別推薦
- 噪聲中提取真值!瑞盟科技推出MSA2240電流檢測芯片賦能多元高端測量場景
- 10MHz高頻運行!氮矽科技發布集成驅動GaN芯片,助力電源能效再攀新高
- 失真度僅0.002%!力芯微推出超低內阻、超低失真4PST模擬開關
- 一“芯”雙電!聖邦微電子發布雙輸出電源芯片,簡化AFE與音頻設計
- 一機適配萬端:金升陽推出1200W可編程電源,賦能高端裝備製造
技術文章更多>>
- 築基AI4S:摩爾線程全功能GPU加速中國生命科學自主生態
- 一秒檢測,成本降至萬分之一,光引科技把幾十萬的台式光譜儀“搬”到了手腕上
- AI服務器電源機櫃Power Rack HVDC MW級測試方案
- 突破工藝邊界,奎芯科技LPDDR5X IP矽驗證通過,速率達9600Mbps
- 通過直接、準確、自動測量超低範圍的氯殘留來推動反滲透膜保護
技術白皮書下載更多>>
- 車規與基於V2X的車輛協同主動避撞技術展望
- 數字隔離助力新能源汽車安全隔離的新挑戰
- 汽車模塊拋負載的解決方案
- 車用連接器的安全創新應用
- Melexis Actuators Business Unit
- Position / Current Sensors - Triaxis Hall
熱門搜索
微波功率管
微波開關
微波連接器
微波器件
微波三極管
微波振蕩器
微電機
微調電容
微動開關
微蜂窩
位置傳感器
溫度保險絲
溫度傳感器
溫控開關
溫控可控矽
聞泰
穩壓電源
穩壓二極管
穩壓管
無焊端子
無線充電
無線監控
無源濾波器
五金工具
物聯網
顯示模塊
顯微鏡結構
線圈
線繞電位器
線繞電阻




