線性LED驅動IC對比:盤點幾款大功率LED線性驅動
發布時間:2013-11-20 責任編輯:eliane
【導讀】如果你認為線性功率IC功耗太大,不好用,技術落後,那麼你就錯了!本文將幾款IC與高速轉換型DC-DC類型IC進行對比分析,講解線性功率器件IC設計的一些注意要點,並盤點了幾款線性恒流IC以方便大家選型。
線性LED驅動IC您了解多少?提起線性功率IC,大家都認為功耗太大,不好用,比較落後的技術了。鄭重的回答你,你錯了!
三端穩壓器78**係列廣泛的應用,沒有哪一款開關型DC-DC型號的IC用量有可能超過它,這是為什麼?大家可能說是:價格低、穩定可靠、技術成熟;那DC-DC呢?效率高。你隻說對了一半,線性功率IC不但有前麵幾項優點,更一樣效率高也可以做到體積小巧。
台灣有家公司叫點晶科技,成立20多年以來,先後推出LED驅動應用IC上百款,基本全都是線性恒流驅動。你想知道這是為什麼嗎?
接下來我們對幾款IC進行對比分析,線性功率器件IC設計要注意哪些要點,是怎樣勝過高速轉換型DC-DC類型IC的!
一、線路比較

上圖是兩種驅動方式的線路圖,現在比較下兩種方式的工作過程。
[page]
1、當電壓合適時:
電壓合適是指供電電壓幅值與LEDVf值加上線路的工作電壓基本符合。
圖1電流經過電感→LED→MOSFET→R;放電回路是,電感→LED→D1;圖2電流流經LED→MOSFET→恒流源。
功耗及提高轉換效率主要是看線路中的內阻大小,從線路上來看圖1會大於圖2,圖2的方式MOS管和恒流源整個壓差可以做到200mV,圖1電阻反饋電壓都有可能會超過這個電壓。單就MOS管來說,都是在做開關使用,需要的壓差及相關條件是相同的,功耗相等。
2、當電壓超過線路需要的幅值時:
當線路電壓超過線路需要的幅值時,圖1的設計優點會顯現出來,也是線路設計初衷。線路根據反饋電壓比較高速開關MOS管,關閉時電感放電回路會維持LED電流;圖2超過的電壓會加到MOSFET上麵,功耗會增加大於圖1線路。
3、EMI,幹擾問題
圖1需要高速開關恒流驅動,開關頻率會影響其它線路工作,PCB布線要注意相互幹擾問題,在選取驅動線路時避免與產品上麵的線路工作在一個頻率點上。圖2線路不會有這個問題。
4、灰度問題
圖1線路PWM是與反饋電壓信號疊加出來的,在關閉MOS管時,電感還會有電流流過,會影響到灰度的表現,設計時隻能PWM時間遠遠小於L1fangdianshijian。yaotigaohuidubiaoxian,jiuxuyaojianxiaodianganliang,congerjianxiaofangdianshijiantigaoxianludekaiguanpinlv,zheyanghuizengjiaxianluganraodechengdu,hengliujingduyehuijiangdi。
圖2線路開關方式驅動LED可以直接表現灰度,可以做到16位灰度65536級灰度。目前高灰階LED屏幕都不會選用圖1線路設計。
二、線路功耗問題所在
congshangmiandefenxikeyikanchu,xianxingqudongyouhenduoyoushi,zhishizaidianyagaoyushijiyingyongdianyashigonghaohuizengda,zaizhongduodeyingyonglingyuxianxingqudongshibukequdaide。
主(zhu)要(yao)問(wen)題(ti)不(bu)是(shi)線(xian)路(lu)本(ben)身(shen),而(er)是(shi)供(gong)電(dian)方(fang)式(shi)造(zao)成(cheng)的(de)。一(yi)般(ban)我(wo)們(men)設(she)計(ji)產(chan)品(pin)因(yin)其(qi)成(cheng)本(ben)問(wen)題(ti)不(bu)會(hui)新(xin)開(kai)發(fa)開(kai)關(guan)電(dian)源(yuan),選(xuan)取(qu)現(xian)有(you)電(dian)源(yuan)基(ji)本(ben)沒(mei)有(you)合(he)適(shi)的(de),開(kai)關(guan)電(dian)源(yuan)受(shou)標(biao)稱(cheng)值(zhi)所(suo)限(xian),有(you)5V、12V、15V、24V、36V等等,標稱值是長期以來市場形成的,電源做成什麼電壓範圍都可以,隻是開關電源廠家目前還沒有眼光看到這個市場。
[page]
因其LEDVf值不同,生產出雙組電壓輸出比較合適,例如:3。3V與5V、5V與8V、7V與12V、9V與14V、12V與18V、14V與24V等電壓組合,電流目前還是1W的效率最高,多顆組合是今後的方向,R、G、B單路500mA比較合適。
有這樣的電源使用線性IC驅動你覺得還有問題嗎。
線性IC設計要點:
在實際產品設計時,往往供電電壓總不會符合我們的要求,LED正向電壓Vf值每個公司也不一樣,串聯的LED個數會隨工程需要隨意變化,產品量產數量不大開關電源也不方便更換,可以使用以下設計線路來解決此問題。
如下圖:

參考設計可以應用到我們線路設計當中,也可以應用到LED高串接IC設計中。目前市場上的LED恒流IC多適應能力不強,LED串接個數的改變同時也要修改參考檢測電阻阻值,這樣對產品量產不方便。
[page]
推薦幾款線性恒流IC方便大家選型:
大功率LED線性驅動推薦之一:DD311
你需要優異的LED灰度表現能力,那就請你必須選擇線性IC驅動;你是設計低壓小功率LED線路,請你最好選擇線性IC驅動;在可以提供合適驅動電壓的場合,強烈建議你使用線性LED驅動IC。
DD311shiyoukehubaoyuanfareliangjiaoda,woxiangkanleshangmiandejieshikeyimingbaifareyuanyinsuozai,congjinjiniandeshichangtuiguanglaikanjieshoudechangjiahaishiyuelaiyueduo,yeyoujiaohaodeshichangkoubei。ruguoninshiyiweiIC設計者,會知道設計好恒流源也是不容易的,有不少企業在設計、製成工藝方麵在不懈努力。其中台灣聚積、點晶兩家公司占大陸LED領域90%的線性恒流驅動IC市場,每年有2億多人民幣銷售額。
DD311是一單通道輸出的LED恒流驅動器,內建電流鏡與電流開關組件,是專為驅動大功率LED而設計的芯片。DD311可驅動高達1安培的沈入電流(sinkcurrent),並可透過調整參考輸入電流(IREF)來任意設定輸出電流的大小。輸出電流值約為100倍的IREF,IREF可由調整外掛電阻或偏壓(bias)電壓來設定。微調或使能偏壓電壓可校正LED間的亮度不一或實現多顆LED間整體亮度同時調整。
這樣的設計理念,1:100的電流關係,如果您的前級提供的是一個電流信號,這顆IC將會很好的利用。
芯片的輸出端可承受高達36V的電壓,支持10多顆大功率LED的串接應用。內建輸出使能端(Enable),可PWM控製輕易地實現大功率LED的256級高灰階應用,接受1MHz刷新速度。

[page]
大功率LED線性驅動推薦之二:DD312
你需要優異的LED灰度表現能力,那就請你必須選擇線性IC驅動;你是設計低壓小功率LED線路,請你最好選擇線性IC驅動;在可以提供合適驅動電壓的場合,強烈建議你使用線性LED驅動IC。
DD312是專為大功率LED應ying用yong所suo設she計ji的de恒heng流liu驅qu動dong器qi。芯xin片pian內nei含han恒heng流liu產chan生sheng電dian路lu,可ke透tou過guo外wai掛gua電dian阻zu來lai設she定ding輸shu出chu恒heng流liu值zhi。透tou過guo芯xin片pian的de使shi能neng端duan可ke以yi控kong製zhi輸shu出chu通tong道dao的de開kai關guan時shi間jian,切qie換huan頻pin率lv最zui高gao達da一yi兆zhao赫he(1MHz)。電(dian)流(liu)輸(shu)出(chu)反(fan)應(ying)極(ji)快(kuai),支(zhi)持(chi)高(gao)色(se)階(jie)變(bian)化(hua)及(ji)高(gao)畫(hua)麵(mian)刷(shua)新(xin)率(lv)的(de)應(ying)用(yong)。內(nei)建(jian)開(kai)路(lu)偵(zhen)測(ce),過(guo)熱(re)斷(duan)電(dian),及(ji)過(guo)電(dian)流(liu)保(bao)護(hu)功(gong)能(neng),使(shi)應(ying)用(yong)係(xi)統(tong)的(de)可(ke)靠(kao)性(xing)大(da)為(wei)提(ti)升(sheng)。

開路偵測,過熱斷電,及過電流保護功能,選擇SO8的封裝在下圖的設計參考設計中才可以實現。

xuzhuyixinpiandesanregonglvshoudaofengzhuangyuhuanjingwendudexianzhi,guzaishedingzuidashuchudianliuzhishixukaolvdaoshijicaozuotiaojian。zuidakesanregonglvkeyouyixiashizilaizuojisuan:
[page]
最大散熱功率Pd(W)=[最大接麵溫度Tj(°C)–環境溫度Ta(°C)]/[熱阻值(°C/Watt)];散熱功率(PowerDissipation=Pd(W))與操作環境溫度(AmbientTemperature=Ta(°C))的關係可以參考下圖:

由最大散熱功率(Pd)可推導出最大可允許操作電壓Vout,請參考下式:
Vout(max)(Volt)=[Pd(max)(Watt)–VDD(Volt)×IDD(A)]/[Iout(A)×DimmingDuty]
大功率LED線性驅動推薦之三:德國英飛淩係列
你需要優異的LED灰度表現能力,那就請你必須選擇線性IC驅動;你是設計低壓小功率LED線路,請你最好選擇線性IC驅動;在可以提供合適驅動電壓的場合,強烈建議你使用線性LED驅動IC。
[page]
英飛淩在您設計小功率恒流方案時會覺得非常合適,比如您是單片機控製時。您的前級信號是PWM而不需要太大電流時;在設計小電流固定顏色燈帶產品時都非常合適。100mA低壓驅動雖可以三極管完成,但是放大倍數的原因無法解決電流精度問題,不能滿足產品灰度一致性。

下圖是在NPN三極管時可以將IC適當放到LED中間,解決前級不同有效電平驅動的需要,也等於抬高的IC承受電壓。

下圖是在設計交流較大功率設計時的參考設計線路:
[page]
大功率LED線性驅動推薦之四:美信MAX16800
40V、350mA,可調節的線性高亮度LED驅動器
MAX16800的輸出電流通過與LED串聯的外部檢流電阻設置,使能(EN)引腳允許連接一個寬範圍的PWM亮度調節信號。MAX16800非常適合要求高壓輸入的汽車應用,能夠承受高達40V的甩負載。

±3.5%輸出電流精度,內置調整管,低壓差(<1.2V),+5V穩壓輸出,可以源出4mA電流,差分LED電流檢測,關斷時具有極低的電源電流(12μA,典型),低至204mV的電流檢測基準有助於降低功耗,工作電壓可低至+5V,整形電路用於平滑波形邊沿,降低PWM亮度調節的EMI輻射。
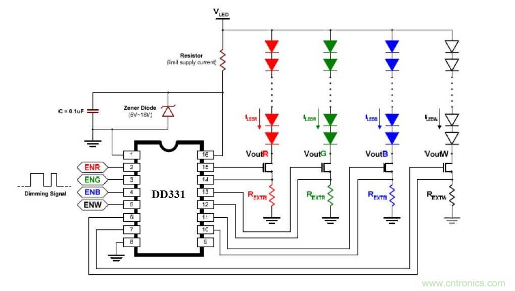
大功率LED線性驅動推薦之五:點晶科技DD331
新款大功率線性恒流驅動IC,為了解決實際應用中大電流的需要,MOS管選擇了外置.四路恒流輸出,可以混合白光使單光源照度更高,或在需要綠光2路才可以達到要求的設計場合,當然也可以閑置一路不用,MOS管外置可以按設計需要選擇合適的電流和散熱條件,IC本身沒什麼熱量,價格也相對較低。

相關閱讀:
LED驅動器設計:如何用低成本實現高功率因數
http://m.0-fzl.cn/opto-art/80021530
一款低功耗、低成本的白光LED驅動芯片設計
http://m.0-fzl.cn/power-art/80021699
工程師分享:可實現簡單高效調光的多級LED驅動設計
http://m.0-fzl.cn/opto-art/80021762
詳解:可實現精確調光的LED驅動器設計
http://m.0-fzl.cn/opto-art/80021799
特別推薦
- 噪聲中提取真值!瑞盟科技推出MSA2240電流檢測芯片賦能多元高端測量場景
- 10MHz高頻運行!氮矽科技發布集成驅動GaN芯片,助力電源能效再攀新高
- 失真度僅0.002%!力芯微推出超低內阻、超低失真4PST模擬開關
- 一“芯”雙電!聖邦微電子發布雙輸出電源芯片,簡化AFE與音頻設計
- 一機適配萬端:金升陽推出1200W可編程電源,賦能高端裝備製造
技術文章更多>>
- 貿澤EIT係列新一期,探索AI如何重塑日常科技與用戶體驗
- 算力爆發遇上電源革新,大聯大世平集團攜手晶豐明源線上研討會解鎖應用落地
- 創新不止,創芯不已:第六屆ICDIA創芯展8月南京盛大啟幕!
- AI時代,為什麼存儲基礎設施的可靠性決定數據中心的經濟效益
- 築基AI4S:摩爾線程全功能GPU加速中國生命科學自主生態
技術白皮書下載更多>>
- 車規與基於V2X的車輛協同主動避撞技術展望
- 數字隔離助力新能源汽車安全隔離的新挑戰
- 汽車模塊拋負載的解決方案
- 車用連接器的安全創新應用
- Melexis Actuators Business Unit
- Position / Current Sensors - Triaxis Hall
熱門搜索
微波功率管
微波開關
微波連接器
微波器件
微波三極管
微波振蕩器
微電機
微調電容
微動開關
微蜂窩
位置傳感器
溫度保險絲
溫度傳感器
溫控開關
溫控可控矽
聞泰
穩壓電源
穩壓二極管
穩壓管
無焊端子
無線充電
無線監控
無源濾波器
五金工具
物聯網
顯示模塊
顯微鏡結構
線圈
線繞電位器
線繞電阻



