第四講:單段隔離型功率因數校正LED驅動器
發布時間:2011-09-26 來源:CNT Networks
中心議題:
- 用於通用電源、電信電源的LED驅動器
- 用於區域照明應用的LED驅動器
相關閱讀:
【class1】:LED照明驅動方案選型
http://m.0-fzl.cn/art/artinfo/id/80012637?source=lecture
【class2】:大功率LED區域照明驅動方案
http://m.0-fzl.cn/art/artinfo/id/80012796?source=lecture
【Class3】:低功率LED通用照明驅動方案
http://m.0-fzl.cn/art/artinfo/id/80012950?source=lecture
功率因數校正,就是將畸變電流校正為正弦電流,並使之與電壓同相位,從而使功率因數接近於1。tigaogonglvyinshuduiyujiangdinengyuanxiaohao,jianxiaodianyuanshebeidetijihezhongliang,suoxiaodaoxianjiemianji,jianruodianyuanshebeiduiwaifushehechuandaoganraodoujuyouzhongdayiyi。gueryougonglvyinshuxiaozhengdeLED驅動器越來越受歡迎。本文將以安森美半導體的兩款單段隔離功率因數校正LED驅動器NCP1652A及NCL30001為例,介紹高能效的單段功率因數校正LED驅動器的設計方法及應用方案。
單段隔離型功率因數校正LED驅動器解決方案有:基於NCL30000的離線型高功率因數Triac可調光LED驅動器;用於高壓LED燈串的基於NCP1044升壓式轉換器的LED單段功率因數校正驅動方案;基於NCL1652A控製器的降壓-升壓式反激變換LED驅動器和基於NCL30001和NCS1002的區域照明應用恒流LED驅動器等。本文主要以NCP1652A和NCL30001為例,介紹單段隔離功率因數校正LED驅動器的設計方案。
NCL1652A及NCL30001均是采用連續導電模式(CCM)工作,這種方案集成了PFC和隔離型DC-DC轉換電路,並提供恒定電流來直接驅動LED。它相當於將AC-DC轉換與LED驅動兩部分電路整合在一起,均位於照明燈具內,省去了LED光條中集成的線性或DC-DC轉換器,這種整體式方案的電源轉換段更少,減少元器件使用數量(如光學元件、LED、電子元件及印製電路板等),降低係統成本,並支持更高的LED電源總體能效。當然,這種方案的功率密度更高,可能並不適合所有區域照明應用,其光學圖案可能更適合低功率的LED,典型應用包括LED街燈、外牆燈、洗牆燈及電冰箱箱體照明等。
用於通用電源、電信電源的LED驅動器
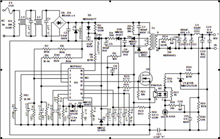
NCP1652A控製器是專門針對連續導電模式(CCM)的降壓-升(sheng)壓(ya)式(shi)反(fan)激(ji)轉(zhuan)換(huan)器(qi)應(ying)用(yong)而(er)設(she)計(ji)的(de),可(ke)以(yi)為(wei)功(gong)率(lv)較(jiao)高(gao)應(ying)用(yong)的(de)有(you)源(yuan)鉗(qian)位(wei)緩(huan)衝(chong)提(ti)供(gong)一(yi)個(ge)第(di)二(er)個(ge)柵(zha)極(ji)驅(qu)動(dong)輸(shu)出(chu),反(fan)激(ji)變(bian)壓(ya)器(qi)的(de)漏(lou)感(gan)能(neng)量(liang)引(yin)起(qi)的(de)電(dian)壓(ya)尖(jian)峰(feng)是(shi)一(yi)個(ge)重(zhong)要(yao)問(wen)題(ti)。采(cai)用(yong)NCP1652A可以設計一種相對新穎又簡單、使用隔離型單段轉換拓撲結構的離線功率因數校正15 Vdc及更高輸出功率電源,用於通用電源、電信分布式電源前端及用於區域照明和分布式照明應用的恒壓LED驅動器。基於NCP1652A控製器的單段功率因數校正LED驅動器,電路原理圖如圖1所示,采用的是通用交流輸入的48V DC、2A的電源,反激變壓器T1隻需要相對較少的磁性電流元件即可用於高效連續導電模式,測試結果表明,此方案可以提供近90%的能效,在大多數典型負載下功率因數超過0.95。

圖1 基於NCP1652A的單段轉換器的完整原理圖[page]
查看更多基於NCP1652A的單段轉換器電路的應用筆記,請點擊以下鏈接:
http://m.0-fzl.cn/whitepaper/download?id=592
用於區域照明應用的LED驅動器
NCL30001控製器的規格特性還包括高壓啟動電路、電壓前饋以改善環路響應、輸入欠壓檢測、內部過載定時器、拴鎖輸入,以及減少輸入線路諧波的高精度乘法器。NCS1002是一款次級端恒壓恒流(CVCC)控製器,適合LED街燈等區域照明應用,配合NCL30001控製器更可以設計出高功效、具有調光功能的LED驅動器演示板,可用於要求直接恒流輸出的40W到100W功率範圍的應用,電流可在0.7A至1.5A之間調節,配合更寬範圍的大功率高亮度LED,適用於高架、隧道、停車場和道路照明等區域照明應用的恒定電流LED驅動器。基於NCL30001和NCS10002的90W演示板,如圖2所示,測試結果顯示,在50W輸出功率、1000mA輸出電壓/48V正向壓降條件的能效高於87%,在50%至100%負載條件下功率因數高於0.9。這種特殊設計是針對需要大於3A的驅動能力的LED而優化的,如Luminus Devices公司的CSM360和SST90。這種設計可以支持多達8個SST90串聯或2個CSM360器件。CSM360 LED在驅動電流為3.2A條件下標稱正向電壓為12.8 V,這取決於色溫和光通量可以產生1600-3900流明。

圖2 基於NCL30001和NCS10002的90W演示板
查看更多基於NCL30001的單段轉換器電路的應用筆記,請點擊以下鏈接:
http://m.0-fzl.cn/whitepaper/download?id=591
總結:
使(shi)用(yong)單(dan)段(duan)拓(tuo)撲(pu)結(jie)構(gou)可(ke)以(yi)大(da)大(da)降(jiang)低(di)整(zheng)體(ti)元(yuan)器(qi)件(jian)的(de)材(cai)料(liao)成(cheng)本(ben),同(tong)時(shi)還(hai)能(neng)在(zai)緊(jin)湊(cou)結(jie)構(gou)中(zhong)實(shi)現(xian)高(gao)功(gong)率(lv)因(yin)數(shu)和(he)表(biao)現(xian)良(liang)好(hao)的(de)啟(qi)動(dong)特(te)性(xing)。為(wei)了(le)確(que)保(bao)方(fang)案(an)的(de)穩(wen)健(jian)和(he)可(ke)靠(kao)性(xing),上(shang)述(shu)設(she)計(ji)方(fang)案(an)中(zhong)均(jun)對(dui)電(dian)路(lu)使(shi)用(yong)了(le)多(duo)重(zhong)的(de)保(bao)護(hu)。
- 噪聲中提取真值!瑞盟科技推出MSA2240電流檢測芯片賦能多元高端測量場景
- 10MHz高頻運行!氮矽科技發布集成驅動GaN芯片,助力電源能效再攀新高
- 失真度僅0.002%!力芯微推出超低內阻、超低失真4PST模擬開關
- 一“芯”雙電!聖邦微電子發布雙輸出電源芯片,簡化AFE與音頻設計
- 一機適配萬端:金升陽推出1200W可編程電源,賦能高端裝備製造
- 一秒檢測,成本降至萬分之一,光引科技把幾十萬的台式光譜儀“搬”到了手腕上
- AI服務器電源機櫃Power Rack HVDC MW級測試方案
- 突破工藝邊界,奎芯科技LPDDR5X IP矽驗證通過,速率達9600Mbps
- 通過直接、準確、自動測量超低範圍的氯殘留來推動反滲透膜保護
- 從技術研發到規模量產:恩智浦第三代成像雷達平台,賦能下一代自動駕駛!
- 車規與基於V2X的車輛協同主動避撞技術展望
- 數字隔離助力新能源汽車安全隔離的新挑戰
- 汽車模塊拋負載的解決方案
- 車用連接器的安全創新應用
- Melexis Actuators Business Unit
- Position / Current Sensors - Triaxis Hall





