LED照明調光設計方案
發布時間:2010-10-11
中心議題:
本文針對現有的調光方案進行解析。並提出幾項大膽的預測:
(1)矽控調光器將和白熾燈一起走入曆史
(2)電子調光器與遙控調光器也沒有市場前景
(3)EZDimming是唯一通用可行的調光方案,也將成為無所不在的調光方式。
1.照明需求基準
首先讓我們先了解照明需求的基準與調光節能的關鍵。照明設計須考慮光源強度,和被照物或被照平麵所得到的光通量。光源強度的計量單位是流明(Lumen)。照度的計量單位是Lux。兩者之間的關係是1Lux=1Lumen/m2
假設我們有一座10W的LED燈,發出來的總光通量是600Lumens。如果這600Lumens全部集中在一平方米的桌麵,那桌麵的照度就是600Lux。
(1)商用照明--明亮的食物,尤其是漢堡、海鮮、燒烤等可以刺激食欲。所以蛋糕店、漢堡速食店、餐館的櫥窗要有1000Lux以上的照度。珠寶、名表、衣飾店,也必須要有明亮的照度,以刺激購買。精密工業、彩色印刷、博物館、畫廊、眼鏡店、3C賣場、書店、打字、製圖、診療室都要有1000Lux照度。
(2)一般照明--辦公室、教室、量販店、一般店麵、咖啡店、快餐館、工廠、生產線,則要有300-800Lux。
(3)非工作場合--如車站、機場、醫院、大樓大廳、病房、走廊、樓梯間、廁所,則100-300Lux即可。公園、停車場、與街道則可以低到10-50Lux。
(4)非營業時段--商用照明、一般照明在非營業時段,可以降到100-300Lux。
適度的照明,對商店的競爭力,絕對有顯著的影響。便利商店、百貨公司一樓的重點專櫃,包括化妝品、珠寶,照度都超過2000Lux。照明不足,就不會吸引注意力與購買。若照明過度不足,還會增加人員的疲憊感與睡意。一個明顯的例子就是桃園機場的入境與出境大廳,照度嚴重不足。比起香港機場與成田機場的明亮程度,更讓人感覺桃園機場的老舊、冷清。隻有免稅商店區,店家都是燈火通明。
表一、各場所照明的基準

2.調光節能
燈光是人為照明,在夜晚或自然光不足的場合提供足夠的照度。但是燈光消耗電力,在不需要時關掉燈光是可以節約能源。不過在有些時段和情況,如果可以把燈光調到較暗的程度(25~50%),也是可以大幅降低能源消耗(-50%~-75%)。
許多公用建築或場所,如機場、車站、碼頭、停車場、街道、公園、百貨商場、學校、醫院、病房、工廠,在夜晚不宜把燈光全部關掉,否則有行動不方便或治安的顧慮。
辦公大樓的大廳、廁所、走廊、樓梯間等場所,在下班後維持適度的照明,也可以方便加班工作的員工,並避免治安的死角。
24小時營業的便利商店、加油站、旅館等,也可以在深夜生意較清淡時,把燈光調暗一部分,以節省電費。
[page]
3.現有主要調光裝置
常見的調光器包括矽控調光器(Triacdimmer)(前切式),電子式調光器(後切式),與遙控調光器(紅外線或RF式)。
(1)電子式調光器--可以添加許多先進功能。但是必須施工,更改燈具接線(一般牆壁開關隻有接往一條交流電線,無法提供電源予電子線路),裝置成本高。
(2)遙控調光器--可以添加許多先進功能。但有遙控器昂貴,容易遺失,公共場合不適用等問題。目前飛利浦與Sharp都有照明遙控調光器產品。價格相當昂貴,可調光的燈泡售價約是無調光燈泡兩倍。遙控器另計,通常要價在$30~$50。遙控調光器另一缺點就是容易遺失,尤其是在公共的場所如學校、辦公大樓等地方。
更糟的是,這兩者都有燈具需要搭配相同廠牌的調光器,所以沒有統一規格。也就是因為各廠牌互相無法相容,所以現有市場很小,未來也不太可能普及。GE、Toshiba、Panasonic尚未推出遙控調光照明產品,相信不會采用競爭者的產品規格。諸大廠各行其是,就像手機的充電器一樣,Nokia、Samsung、LG、Motorola都互不相容。
(3)矽控調光器--電子式調光器、遙控調光器裝置成本高,又無統一標準,所以古老的矽控調光器采用量稍多。雖然矽控調光具有許多缺點,但是因為不用改變接線,裝置成本較低,各廠牌矽控調光器的性能和規格差別不大,是許多LED照明廠目前選擇的調光方案。
表二、市麵上可見的TriacDimmableLEDLightingDriverIC

4.矽控調光器的缺點
但是矽控調光器會成為未來LED照明的主流調光方式嗎?答案是相當不樂觀的。首先來檢討矽控調光器的工作原理與其先天的缺點。
矽控調光器主要構成元件包括:
(1)矽控管--用來截取交流電壓部分導通角度,以改變燈具的輸入功率
(2)RtCttimer--Rt為可調電阻,用來改變矽控管導通角度
(3)Diac--一種擊發矽控管的元件。
注意:矽控管在擊發之後就維持導通狀態,直到流通的電流降到hold-upcurrent(維勞電流)準位以下。矽控調光器原來是為純電阻性負載的白熾燈專用的,通常是無法匹配螢光燈與省電燈泡(CFL)。
矽控調光器的主要缺點包括:
(1)功率因數會變差,導通角愈短,功因就愈差。調到1/4亮時,功因將低於0.25。
(2)效率會變差,因為在調暗時,負載不足,會造成矽控管提早關閉,導致RCtimer與導通角錯亂。更造成螢光燈或LED燈操作無法穩定,而閃爍不定的問題。欲解決閃爍問題,通常要加裝電阻(bleederordummyload)。如此一來,用bleeder來消耗功率以維持矽控管的正常操作,就違背了原先調光節能的立意。
(3)匹配問題,要開發一種與市麵上數十廠牌矽控調光器,都保證相容的可調光LED燈具,是相當困難的。矽控調光器的匹配問題,請參閱NXPApplicationNoteAN10754。
(4)高裝置成本,雇請一個電氣工人來裝置矽控調光器至少需要$30至$50。
(5)有限的既有市場,目前大部分辦公室及商店照明都以螢光燈為主;而幾乎所有的螢光燈都不能匹配矽控調光器。不管是在歐美,日本,或新興國家,矽控調光器事實上都不普及。據統計,全美國包括家庭、商店、工廠與辦公室,全部加起來約有七十億燈管和燈泡。平均每個人備有28顆燈泡。但是裝有調光器者,不到1%。
照明大廠對矽控調光器前景不看好的幾個實例就是上述Philips、Sharp推出的遙控調光器。但是不管矽控調光器或是遙控調光器,整個照明產業,顯然沒有共識。或者是說,當消費者不能接受昂貴的調光方案,而品牌廠商隻有興趣生產高利潤的遙控調光器時,調光節能環保的美意就無疾而終了。
所以就如前述,我們現在處於3G、4G世代的電子業對一個簡單的調光功能卻束手無策,實在很諷刺。事實上,無法提供調光功能,是照明業者長久以來的一個窘境。LED照明業者,必須果斷地突破這個僵局。更佳者,若能開創出一種接近零成本,不需要改變接線,不需要遙控調光器,又能維持高效率與高功因,又能立即被普遍采用的調光方式,就能讓LED照明更可以和省電燈泡競爭。調光功能的突破,對整個LED照明產業,是一個非常重要的關鍵。
5.四段調光
在照明這種傳統產業,「最可行的標準,就是原來的標準。最容易的方案,就是不需改變現狀」。
LED照明產業是一種漸進演變,不能改變現有照明係統的基礎建設(infra-structure)。不管是燈具造型(PAR38,PAR30,A19,MR16,T8,T12),燈具接頭(E27,E26,E17,G13forT8,T12),都很難再改變。到目前為止,比較成功的LED照明的產品,都是造型和使用方式與傳統的燈泡和燈管很類似。日係LED照明廠在造型方麵通常比較會沿用傳統風格。比起造型怪異的省電燈泡,古典造型的LED燈泡自然會更受到消費者的喜愛。
我們可以推測,最可行的調光方式,就是不製定新標準,不改變現況,不需要改變接線,不增加任何調光器,就能達到調光功能的一種方案。在這樣的條件之下,我們直覺想到可以利用的,就隻有在最基本的wallswitch上動腦筋了。
四段調光--在台灣大部分家庭的客廳,都裝有可切換燈泡數目的控製裝置。其原理是有一塊控製板,裝在客廳吊燈上方。當牆壁開關切換數次,控製板就透過幾個繼電器(relay)來改變點亮燈泡的數目。
但是四段調光器必須外接線路板,而且是改變點燈的數目。如何把四段調光做進單一燈泡之內,的確需要創意。以往有使用MCU來偵測牆壁開關切換次數,並改變螢光燈電子安定器的輸出功率,但是線路板元件相當多,成本也不低。
[page]
6.EZDimming
把調光功能內建在一顆MSOP-10的LED驅動器之內,沒有任何其他外接零件的需要。同時在各段調光準位時,都能維持高效率與高功因。因為EZDimming結合了正弦降壓線路(sinusoidalbuck),或正弦正激線路(sinusoidalforward)的專利驅動技術,所以能輕易達到這種高功因、高效率、線路最小、成本最低的調光方案。
EZdimming偵測wallswitch切換次數,來改變調光準位。自全亮開始,循序降到六分亮,四分亮,二分亮。並且在任何調光階段,都維持高於0.90的功因、高於80%的效率。切換柔和,完全沒有突波電流或噪音的現象。線路精簡,幾乎是零增加硬體成本。
比較其他各式現有的調光方案,EZDimming不隻是賦有超越性的功能優勢,而且不需要改變接線或任何硬體設備,裝置成本最低。隻要將傳統的燈泡、日光燈管或者省電燈泡拆卸下來,再裝上一顆配有EZDimming的LED燈泡或燈管,立即可以將一個原先毫無調光功能的照明器具或係統,改成一個具有調光功能、節能環保的照明係統。
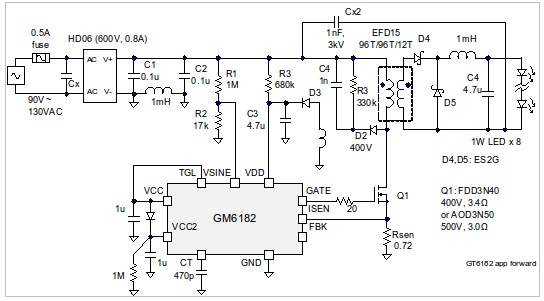
圖一GM6182高功因、高效率、具有EZDimming功能的LED驅動器

圖二EZDimming四段調光的準位

說明:左側A燈進行四段調光,右側B燈維持全亮度
左上:A燈全亮右上:A燈60%亮右下:A燈40%亮左下:A燈20%亮
表三、EZDimming四段調光準位的功因

照明消耗發電係統的20%電力。近年來,世界各國相繼立法,欲淘汰低效率的白熾燈。省電燈泡雖然價格低廉,發光效率也很高,但是其含汞及使用大量玻璃,很不符合環保宗旨。LED照明具有比省電燈泡更環保、不放射紫外線等優點,但是目前價格偏高。所以LED照明需要提供一個省電燈泡所欠缺的調光功能,才能在這一波的白熾燈替代潮流中,很快爭取到主要的地位
若能讓所有現有照明係統都改成高效率,而且具有調光功能的LED照明器具,對全世界環保節能將有很大貢獻。
現有的矽控調光器、電子市調光器、遙控調光器都有許多難以克服的缺點。EZDimming結合了正弦降壓線路,或正弦正激線路的專利驅動技術,所以能達到高功因、高效率、最低成本、立即可用的調光方案。EZDimming無疑是最佳的調光方式,也是協助LED照明完成第三次照明革命的重要發明之一。
- 照明需求的基準
- 現有調光裝置與方案
- 矽控調光器的優缺點
- 四段調光優缺點
- 采用EZDimming調光
- 調光功能內建在LED驅動器之內
本文針對現有的調光方案進行解析。並提出幾項大膽的預測:
(1)矽控調光器將和白熾燈一起走入曆史
(2)電子調光器與遙控調光器也沒有市場前景
(3)EZDimming是唯一通用可行的調光方案,也將成為無所不在的調光方式。
1.照明需求基準
首先讓我們先了解照明需求的基準與調光節能的關鍵。照明設計須考慮光源強度,和被照物或被照平麵所得到的光通量。光源強度的計量單位是流明(Lumen)。照度的計量單位是Lux。兩者之間的關係是1Lux=1Lumen/m2
假設我們有一座10W的LED燈,發出來的總光通量是600Lumens。如果這600Lumens全部集中在一平方米的桌麵,那桌麵的照度就是600Lux。
(1)商用照明--明亮的食物,尤其是漢堡、海鮮、燒烤等可以刺激食欲。所以蛋糕店、漢堡速食店、餐館的櫥窗要有1000Lux以上的照度。珠寶、名表、衣飾店,也必須要有明亮的照度,以刺激購買。精密工業、彩色印刷、博物館、畫廊、眼鏡店、3C賣場、書店、打字、製圖、診療室都要有1000Lux照度。
(2)一般照明--辦公室、教室、量販店、一般店麵、咖啡店、快餐館、工廠、生產線,則要有300-800Lux。
(3)非工作場合--如車站、機場、醫院、大樓大廳、病房、走廊、樓梯間、廁所,則100-300Lux即可。公園、停車場、與街道則可以低到10-50Lux。
(4)非營業時段--商用照明、一般照明在非營業時段,可以降到100-300Lux。
適度的照明,對商店的競爭力,絕對有顯著的影響。便利商店、百貨公司一樓的重點專櫃,包括化妝品、珠寶,照度都超過2000Lux。照明不足,就不會吸引注意力與購買。若照明過度不足,還會增加人員的疲憊感與睡意。一個明顯的例子就是桃園機場的入境與出境大廳,照度嚴重不足。比起香港機場與成田機場的明亮程度,更讓人感覺桃園機場的老舊、冷清。隻有免稅商店區,店家都是燈火通明。
表一、各場所照明的基準

2.調光節能
燈光是人為照明,在夜晚或自然光不足的場合提供足夠的照度。但是燈光消耗電力,在不需要時關掉燈光是可以節約能源。不過在有些時段和情況,如果可以把燈光調到較暗的程度(25~50%),也是可以大幅降低能源消耗(-50%~-75%)。
許多公用建築或場所,如機場、車站、碼頭、停車場、街道、公園、百貨商場、學校、醫院、病房、工廠,在夜晚不宜把燈光全部關掉,否則有行動不方便或治安的顧慮。
辦公大樓的大廳、廁所、走廊、樓梯間等場所,在下班後維持適度的照明,也可以方便加班工作的員工,並避免治安的死角。
24小時營業的便利商店、加油站、旅館等,也可以在深夜生意較清淡時,把燈光調暗一部分,以節省電費。
[page]
3.現有主要調光裝置
常見的調光器包括矽控調光器(Triacdimmer)(前切式),電子式調光器(後切式),與遙控調光器(紅外線或RF式)。
(1)電子式調光器--可以添加許多先進功能。但是必須施工,更改燈具接線(一般牆壁開關隻有接往一條交流電線,無法提供電源予電子線路),裝置成本高。
(2)遙控調光器--可以添加許多先進功能。但有遙控器昂貴,容易遺失,公共場合不適用等問題。目前飛利浦與Sharp都有照明遙控調光器產品。價格相當昂貴,可調光的燈泡售價約是無調光燈泡兩倍。遙控器另計,通常要價在$30~$50。遙控調光器另一缺點就是容易遺失,尤其是在公共的場所如學校、辦公大樓等地方。
更糟的是,這兩者都有燈具需要搭配相同廠牌的調光器,所以沒有統一規格。也就是因為各廠牌互相無法相容,所以現有市場很小,未來也不太可能普及。GE、Toshiba、Panasonic尚未推出遙控調光照明產品,相信不會采用競爭者的產品規格。諸大廠各行其是,就像手機的充電器一樣,Nokia、Samsung、LG、Motorola都互不相容。
(3)矽控調光器--電子式調光器、遙控調光器裝置成本高,又無統一標準,所以古老的矽控調光器采用量稍多。雖然矽控調光具有許多缺點,但是因為不用改變接線,裝置成本較低,各廠牌矽控調光器的性能和規格差別不大,是許多LED照明廠目前選擇的調光方案。
表二、市麵上可見的TriacDimmableLEDLightingDriverIC

4.矽控調光器的缺點
但是矽控調光器會成為未來LED照明的主流調光方式嗎?答案是相當不樂觀的。首先來檢討矽控調光器的工作原理與其先天的缺點。
矽控調光器主要構成元件包括:
(1)矽控管--用來截取交流電壓部分導通角度,以改變燈具的輸入功率
(2)RtCttimer--Rt為可調電阻,用來改變矽控管導通角度
(3)Diac--一種擊發矽控管的元件。
注意:矽控管在擊發之後就維持導通狀態,直到流通的電流降到hold-upcurrent(維勞電流)準位以下。矽控調光器原來是為純電阻性負載的白熾燈專用的,通常是無法匹配螢光燈與省電燈泡(CFL)。
矽控調光器的主要缺點包括:
(1)功率因數會變差,導通角愈短,功因就愈差。調到1/4亮時,功因將低於0.25。
(2)效率會變差,因為在調暗時,負載不足,會造成矽控管提早關閉,導致RCtimer與導通角錯亂。更造成螢光燈或LED燈操作無法穩定,而閃爍不定的問題。欲解決閃爍問題,通常要加裝電阻(bleederordummyload)。如此一來,用bleeder來消耗功率以維持矽控管的正常操作,就違背了原先調光節能的立意。
(3)匹配問題,要開發一種與市麵上數十廠牌矽控調光器,都保證相容的可調光LED燈具,是相當困難的。矽控調光器的匹配問題,請參閱NXPApplicationNoteAN10754。
(4)高裝置成本,雇請一個電氣工人來裝置矽控調光器至少需要$30至$50。
(5)有限的既有市場,目前大部分辦公室及商店照明都以螢光燈為主;而幾乎所有的螢光燈都不能匹配矽控調光器。不管是在歐美,日本,或新興國家,矽控調光器事實上都不普及。據統計,全美國包括家庭、商店、工廠與辦公室,全部加起來約有七十億燈管和燈泡。平均每個人備有28顆燈泡。但是裝有調光器者,不到1%。
照明大廠對矽控調光器前景不看好的幾個實例就是上述Philips、Sharp推出的遙控調光器。但是不管矽控調光器或是遙控調光器,整個照明產業,顯然沒有共識。或者是說,當消費者不能接受昂貴的調光方案,而品牌廠商隻有興趣生產高利潤的遙控調光器時,調光節能環保的美意就無疾而終了。
所以就如前述,我們現在處於3G、4G世代的電子業對一個簡單的調光功能卻束手無策,實在很諷刺。事實上,無法提供調光功能,是照明業者長久以來的一個窘境。LED照明業者,必須果斷地突破這個僵局。更佳者,若能開創出一種接近零成本,不需要改變接線,不需要遙控調光器,又能維持高效率與高功因,又能立即被普遍采用的調光方式,就能讓LED照明更可以和省電燈泡競爭。調光功能的突破,對整個LED照明產業,是一個非常重要的關鍵。
5.四段調光
在照明這種傳統產業,「最可行的標準,就是原來的標準。最容易的方案,就是不需改變現狀」。
LED照明產業是一種漸進演變,不能改變現有照明係統的基礎建設(infra-structure)。不管是燈具造型(PAR38,PAR30,A19,MR16,T8,T12),燈具接頭(E27,E26,E17,G13forT8,T12),都很難再改變。到目前為止,比較成功的LED照明的產品,都是造型和使用方式與傳統的燈泡和燈管很類似。日係LED照明廠在造型方麵通常比較會沿用傳統風格。比起造型怪異的省電燈泡,古典造型的LED燈泡自然會更受到消費者的喜愛。
我們可以推測,最可行的調光方式,就是不製定新標準,不改變現況,不需要改變接線,不增加任何調光器,就能達到調光功能的一種方案。在這樣的條件之下,我們直覺想到可以利用的,就隻有在最基本的wallswitch上動腦筋了。
四段調光--在台灣大部分家庭的客廳,都裝有可切換燈泡數目的控製裝置。其原理是有一塊控製板,裝在客廳吊燈上方。當牆壁開關切換數次,控製板就透過幾個繼電器(relay)來改變點亮燈泡的數目。
但是四段調光器必須外接線路板,而且是改變點燈的數目。如何把四段調光做進單一燈泡之內,的確需要創意。以往有使用MCU來偵測牆壁開關切換次數,並改變螢光燈電子安定器的輸出功率,但是線路板元件相當多,成本也不低。
[page]
6.EZDimming
把調光功能內建在一顆MSOP-10的LED驅動器之內,沒有任何其他外接零件的需要。同時在各段調光準位時,都能維持高效率與高功因。因為EZDimming結合了正弦降壓線路(sinusoidalbuck),或正弦正激線路(sinusoidalforward)的專利驅動技術,所以能輕易達到這種高功因、高效率、線路最小、成本最低的調光方案。
EZdimming偵測wallswitch切換次數,來改變調光準位。自全亮開始,循序降到六分亮,四分亮,二分亮。並且在任何調光階段,都維持高於0.90的功因、高於80%的效率。切換柔和,完全沒有突波電流或噪音的現象。線路精簡,幾乎是零增加硬體成本。
比較其他各式現有的調光方案,EZDimming不隻是賦有超越性的功能優勢,而且不需要改變接線或任何硬體設備,裝置成本最低。隻要將傳統的燈泡、日光燈管或者省電燈泡拆卸下來,再裝上一顆配有EZDimming的LED燈泡或燈管,立即可以將一個原先毫無調光功能的照明器具或係統,改成一個具有調光功能、節能環保的照明係統。
圖一GM6182高功因、高效率、具有EZDimming功能的LED驅動器

圖二EZDimming四段調光的準位

說明:左側A燈進行四段調光,右側B燈維持全亮度
左上:A燈全亮右上:A燈60%亮右下:A燈40%亮左下:A燈20%亮
表三、EZDimming四段調光準位的功因

照明消耗發電係統的20%電力。近年來,世界各國相繼立法,欲淘汰低效率的白熾燈。省電燈泡雖然價格低廉,發光效率也很高,但是其含汞及使用大量玻璃,很不符合環保宗旨。LED照明具有比省電燈泡更環保、不放射紫外線等優點,但是目前價格偏高。所以LED照明需要提供一個省電燈泡所欠缺的調光功能,才能在這一波的白熾燈替代潮流中,很快爭取到主要的地位
若能讓所有現有照明係統都改成高效率,而且具有調光功能的LED照明器具,對全世界環保節能將有很大貢獻。
現有的矽控調光器、電子市調光器、遙控調光器都有許多難以克服的缺點。EZDimming結合了正弦降壓線路,或正弦正激線路的專利驅動技術,所以能達到高功因、高效率、最低成本、立即可用的調光方案。EZDimming無疑是最佳的調光方式,也是協助LED照明完成第三次照明革命的重要發明之一。
特別推薦
- 噪聲中提取真值!瑞盟科技推出MSA2240電流檢測芯片賦能多元高端測量場景
- 10MHz高頻運行!氮矽科技發布集成驅動GaN芯片,助力電源能效再攀新高
- 失真度僅0.002%!力芯微推出超低內阻、超低失真4PST模擬開關
- 一“芯”雙電!聖邦微電子發布雙輸出電源芯片,簡化AFE與音頻設計
- 一機適配萬端:金升陽推出1200W可編程電源,賦能高端裝備製造
技術文章更多>>
- 貿澤EIT係列新一期,探索AI如何重塑日常科技與用戶體驗
- 算力爆發遇上電源革新,大聯大世平集團攜手晶豐明源線上研討會解鎖應用落地
- 創新不止,創芯不已:第六屆ICDIA創芯展8月南京盛大啟幕!
- AI時代,為什麼存儲基礎設施的可靠性決定數據中心的經濟效益
- 矽典微ONELAB開發係列:為毫米波算法開發者打造的全棧工具鏈
技術白皮書下載更多>>
- 車規與基於V2X的車輛協同主動避撞技術展望
- 數字隔離助力新能源汽車安全隔離的新挑戰
- 汽車模塊拋負載的解決方案
- 車用連接器的安全創新應用
- Melexis Actuators Business Unit
- Position / Current Sensors - Triaxis Hall
熱門搜索
微波功率管
微波開關
微波連接器
微波器件
微波三極管
微波振蕩器
微電機
微調電容
微動開關
微蜂窩
位置傳感器
溫度保險絲
溫度傳感器
溫控開關
溫控可控矽
聞泰
穩壓電源
穩壓二極管
穩壓管
無焊端子
無線充電
無線監控
無源濾波器
五金工具
物聯網
顯示模塊
顯微鏡結構
線圈
線繞電位器
線繞電阻




