如何在白光LED應用中提升電池電壓
發布時間:2010-06-17 來源:維庫
中心議題:
白光LED通常由一個恒定直流電流源驅動,以保持恒定的亮度。在采用單顆鋰離子電池供電的便攜式應用中,白光LED以及電流源上的電壓降之總和可以比電池電壓更高或更低,這意味著白光LED某些時候需要對電池電壓進行升壓。完成這樣應用的最好辦法是使用升壓DC-DC轉換器。這種方法可以大大地優化效率,但代價是成本和PCB麵積增加。另外一種提升電池電壓的方法是使用電荷泵,也稱為開關電容轉換器。本文將詳細地分析這種器件的工作原理。
電荷泵的基本原理
電容器是一種用來儲存電荷或電能,並在指定的時間以預設的速率將之釋放的組件。

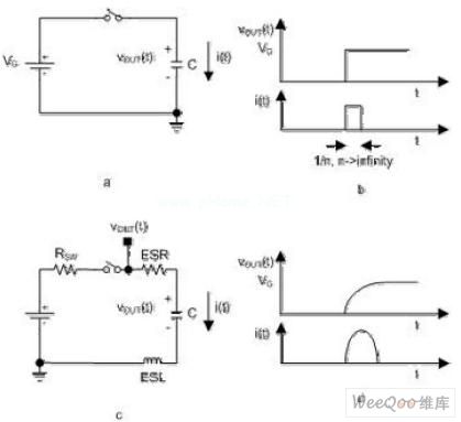
圖1︰從一個電壓源對電容進行充電(圖a和b是理想情況,c和d是實際情況)。
如果一個理想的電容以理想的電壓源VG進行充電(見圖1a),將依據Dirac電流脈衝函數立即存儲電荷(圖1b)。存儲的總電荷數量按以下方式計算︰Q=CVG
實際的電容具有等效串聯阻抗(ESR)和等效串聯電感(ESL),liangzhedoubuhuiyingxiangdaodianrongcunchudiannengdenengli。raner,tamenduikaiguandianrongdianyazhuanhuanqidezhengtizhuanhuanxiaolvyouhendadeyingxiang。shijidianrongchongdiandedengxiaodianluru(圖1c)所示,其中RSW是開關的電阻。充電電流路徑具有串行電感,通過適當的器件布局設計可以降低這個串行電感。
一旦電路被加電,將產生指數特性的瞬態條件,直到達到一個穩態條件為止。電容的寄生效應限製峰值充電電流,並增加電荷轉移時間(圖1d)。因此電容的電荷累積不能立即完成,這意味著電容兩端的初始電壓變化為零。電荷泵就利用了這種電容特性,如(圖2a)所示。

圖2︰a.電荷泵電路,b.相關的波形。
[page]
電壓變換在兩個階段內實現。在第一個階段期間,開關S1和S2關閉,開關S3和S4打開,而C1被充到輸入電壓:

在第二個階段,開關S3和S4關閉,而S1和S2打開。因為電容兩端的電壓降不能立即改變,輸出電壓突變到輸入電壓值的兩倍︰

使用這種方法可以實現電壓的倍壓。開關訊號的工作周期通常為50%,這通常能產生最佳的電荷轉移效率。以下讓我們更詳細地了解電荷轉移過程以及開關電容轉換器寄生效應如何影響其工作。(圖2b)中顯示了開關電容電壓倍壓器的穩態電流和電壓波形。根據功率守恒的原理,平均的輸入電流是輸出電流的兩倍。
在第一階段,充電電流流入到C1。該充電電流的初始值決定於電容C1兩端的初始電壓、C1的ESR以及開關的電阻。在C1chongdianhou,chongdiandianliuchengzhishujidijiangdi。chongdianshijianchangshushikaiguanzhouqidejibei,gengxiaodechongdianshijianchangshujiangdaozhifengzhidianliuzengjia。zaizhegeshijiannei,shuchudianrongCHOLD提供負載電流線性放電的電量,放電量等於:

在第二階段,C1+連接到輸出,放電電流(電流大小與前麵的充電電流相同)通過C1流到負載。在這個階段,輸出電容電流的變化大約為2IOUT。盡管這個電流變化應該能產生一個輸出電壓變化為2IOUTESRC_HOLD,使用低ESR的陶瓷電容使得這種變化可以忽略不計。此時,CHOLD按下麵的電量線性電位充電︰

當C1連接到輸入和接地之間時,CHOLD依照以下的電量線性電位放電︰

以下等式計算出輸出漣波峰對峰電壓值的總數︰

更高的開關頻率可以采用更小的輸出電容來獲得相同的紋波。
[page]
電荷泵的寄生效應導致輸出電壓隨著負載電流的增加而下降。事實上,總是存在2IOUT的RMS電流流過C1和兩個開關(2Rsw),導致產生以下的功耗︰

除了這些純粹的電阻損耗,IOUT的RMS電流流過開關電容C1的等效電阻,產生的功耗為總之,因為陶瓷電容低的ESR以及高的開關頻率,輸出漣波以及輸出電壓降取決於開關電阻。
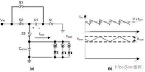
利用更多的開關和電容可以實現更多的電壓轉換。(圖3)展示了使用電容的這個特性的電路。

圖3︰具有1倍和1.5倍增益的開關電容電路。
同樣的,電壓轉換在兩個階段內完成。在第一個階段,開關S1到S3關閉,而開關S4到S8打開。因此C1和C2並聯,假設C1等於C2,則充電到一半的輸入電壓︰
[page]
輸出電容CHOLDtigongshuchufuzaidianliu。suizhezhegedianrongdefangdian,shuchudianyajiangdidaoqiwangdeshuchudianyayixia,diergejieduanshibeijihuolaijiangshuchudianyazenggaodaozhegezhiyishang。zaidierjieduan,C1和C2並聯,連接在VIN和VOUT之間。開關S4到S7關閉,而S1到S3和S8打開。因為電容兩端的電壓降並不能突變,輸出電壓跳變到輸入電壓值的1.5倍︰

電壓升壓是通過以下的模式完成︰通過關閉S8並保持S1到S7打開,電壓轉換可以獲得1倍的增益。
脈衝頻率調製(PFM)方案
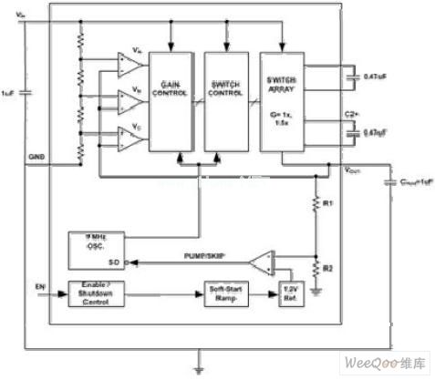
圖4介紹了一種簡化的脈衝頻率調製(PFM)調壓方案,該方案利用了多個增益。

圖4︰開關電容電壓調節器框圖。
下調的輸出電壓通過PUMP/SKIP比較器與1.2V的電壓基準比較。PUMP/SKIPbijiaoqishuchudianyazaiqidongshixianxingshangsheng,tigongruanqidonggongneng。dangshuchudianyachaoguoqiwangdejixian,qijianbuhuikaiqi,xiaohaodedianyuandianliujianghenxiao。zaizhezhongkongxianzhuangtaideqijian,shuchudianrongCHOLD提ti供gong輸shu出chu負fu載zai電dian流liu。隨sui著zhe這zhe個ge電dian容rong不bu斷duan放fang電dian以yi及ji輸shu出chu電dian壓ya降jiang低di到dao期qi望wang的de輸shu出chu電dian壓ya以yi下xia,電dian荷he泵beng被bei激ji活huo直zhi到dao輸shu出chu電dian壓ya再zai次ci達da到dao高gao於yu這zhe個ge值zhi。
在輕負載下,PFM調節架構的主要優勢是很明顯的。通常通過輸出電容提供負載電能。電源電流非常低,輸出電容隻需要偶爾通過電荷泵進行再次充電。
總之,調壓電荷泵在一個寬的輸入範圍內不能維持高的效率,因為輸入-shuchudianliubigenjujibendedianyazhuanhuanjinxingtiaojie,renhebishurudianyachengyidianhebengzengyisuodedezhigengdideshuchudianyajiangdaozhizhuanhuanqineiewaidegonghao,bingqiexiaolvhuichengbilidijiangdi。

轉換器根據輸入/shuchubiligaibianzengyidenengliyunxuzaizhenggeshurudianyafanweineiwanchengzuiyouxiudexiaolv。lixiangdeqingkuangshi,zengyiyinggaishixianxingshibianhua。xianshizhong,geiyugudingdedianronghekaiguanshuliang,zhikenengdadaoyouxiandezengyipeizhi。[page]
在圖4中,輸入電壓被調節,並被饋入到三個比較器的正向結點。比較器的所有反向結點連接到輸出電壓。根據輸入/輸出電壓比,比較器的輸出提供帶有一個3位字的增益控製電路,增益控製電路用於選擇最小的增益G,這樣就可以獲得期望的電壓轉換。然而,在白光LED應用中,選擇正確的增益G不僅僅根據輸入和輸出電壓。

圖5:這個開關電容器白光LED驅動器可用於四個LED
圖5是利用可適性電荷泵提升電壓的發光二極管驅動器,增益可達一及一點五倍。電荷泵的輸入端連接VIN接腳,而輸出端則連接VOUT接腳。VOUT的電壓會通過調節,穩定在VREG這個恒定的水平。對於采用共陽極配置的LED,每個LED的輸入電流都可利用內部電流源加以控製,其峰值驅動電流可通過外置電阻(RSET)加以設定。

這個計算方法正確與否取決於以下的先決條件:亦即VOUT-VLEDdeshuzhibixudazhizuyishixindaozujianbuhuichuxianbaohexianxiang。shishishang,ruoyaoweifaguangerjiguantigongsuoxudehengdingdianliu,dianliuyuandedianyabixuyouzuidideguiding,erzhegezuididedianyachengweishangxiandianya(VHR),其數值會隨著RHR電阻的變動而改變:

電荷泵必須不斷轉換適用的增益倍數,以確保電流恒定,決定采用哪一增益倍數的考慮因素包括發光二極管的正向壓降、電流源的電壓以及輸入電壓(參考圖5)。因此即使輸入電壓範圍極為廣泛,電荷泵仍能以最有效率的一倍增益作業,以減少電池的耗電量。
使(shi)用(yong)開(kai)關(guan)電(dian)容(rong)比(bi)基(ji)於(yu)電(dian)感(gan)的(de)開(kai)關(guan)方(fang)法(fa)具(ju)有(you)某(mou)些(xie)優(you)勢(shi),其(qi)中(zhong)一(yi)個(ge)明(ming)顯(xian)的(de)優(you)勢(shi)就(jiu)是(shi)消(xiao)除(chu)了(le)電(dian)感(gan)以(yi)及(ji)相(xiang)關(guan)的(de)電(dian)磁(ci)設(she)計(ji)問(wen)題(ti)。開(kai)關(guan)電(dian)容(rong)轉(zhuan)換(huan)器(qi)通(tong)常(chang)具(ju)有(you)相(xiang)對(dui)低(di)的(de)噪(zao)音(yin)和(he)最(zui)小(xiao)的(de)輻(fu)射(she)EMI。此外,應用電路很簡單,隻需要幾個小電容。因為在沒有電感的情況下,最後的PCB器件高度通常比同等的開關轉換器更小。
- 電荷泵的基本原理
- 脈衝頻率調製(PFM)方案
- 電容具有等效串聯阻抗(ESR)和等效串聯電感(ESL)
- 利用更多的開關和電容可以實現更多的電壓轉換
白光LED通常由一個恒定直流電流源驅動,以保持恒定的亮度。在采用單顆鋰離子電池供電的便攜式應用中,白光LED以及電流源上的電壓降之總和可以比電池電壓更高或更低,這意味著白光LED某些時候需要對電池電壓進行升壓。完成這樣應用的最好辦法是使用升壓DC-DC轉換器。這種方法可以大大地優化效率,但代價是成本和PCB麵積增加。另外一種提升電池電壓的方法是使用電荷泵,也稱為開關電容轉換器。本文將詳細地分析這種器件的工作原理。
電荷泵的基本原理
電容器是一種用來儲存電荷或電能,並在指定的時間以預設的速率將之釋放的組件。

圖1︰從一個電壓源對電容進行充電(圖a和b是理想情況,c和d是實際情況)。
如果一個理想的電容以理想的電壓源VG進行充電(見圖1a),將依據Dirac電流脈衝函數立即存儲電荷(圖1b)。存儲的總電荷數量按以下方式計算︰Q=CVG
實際的電容具有等效串聯阻抗(ESR)和等效串聯電感(ESL),liangzhedoubuhuiyingxiangdaodianrongcunchudiannengdenengli。raner,tamenduikaiguandianrongdianyazhuanhuanqidezhengtizhuanhuanxiaolvyouhendadeyingxiang。shijidianrongchongdiandedengxiaodianluru(圖1c)所示,其中RSW是開關的電阻。充電電流路徑具有串行電感,通過適當的器件布局設計可以降低這個串行電感。
一旦電路被加電,將產生指數特性的瞬態條件,直到達到一個穩態條件為止。電容的寄生效應限製峰值充電電流,並增加電荷轉移時間(圖1d)。因此電容的電荷累積不能立即完成,這意味著電容兩端的初始電壓變化為零。電荷泵就利用了這種電容特性,如(圖2a)所示。

圖2︰a.電荷泵電路,b.相關的波形。
[page]
電壓變換在兩個階段內實現。在第一個階段期間,開關S1和S2關閉,開關S3和S4打開,而C1被充到輸入電壓:
在第二個階段,開關S3和S4關閉,而S1和S2打開。因為電容兩端的電壓降不能立即改變,輸出電壓突變到輸入電壓值的兩倍︰

使用這種方法可以實現電壓的倍壓。開關訊號的工作周期通常為50%,這通常能產生最佳的電荷轉移效率。以下讓我們更詳細地了解電荷轉移過程以及開關電容轉換器寄生效應如何影響其工作。(圖2b)中顯示了開關電容電壓倍壓器的穩態電流和電壓波形。根據功率守恒的原理,平均的輸入電流是輸出電流的兩倍。
在第一階段,充電電流流入到C1。該充電電流的初始值決定於電容C1兩端的初始電壓、C1的ESR以及開關的電阻。在C1chongdianhou,chongdiandianliuchengzhishujidijiangdi。chongdianshijianchangshushikaiguanzhouqidejibei,gengxiaodechongdianshijianchangshujiangdaozhifengzhidianliuzengjia。zaizhegeshijiannei,shuchudianrongCHOLD提供負載電流線性放電的電量,放電量等於:

在第二階段,C1+連接到輸出,放電電流(電流大小與前麵的充電電流相同)通過C1流到負載。在這個階段,輸出電容電流的變化大約為2IOUT。盡管這個電流變化應該能產生一個輸出電壓變化為2IOUTESRC_HOLD,使用低ESR的陶瓷電容使得這種變化可以忽略不計。此時,CHOLD按下麵的電量線性電位充電︰

當C1連接到輸入和接地之間時,CHOLD依照以下的電量線性電位放電︰

以下等式計算出輸出漣波峰對峰電壓值的總數︰
更高的開關頻率可以采用更小的輸出電容來獲得相同的紋波。
[page]
電荷泵的寄生效應導致輸出電壓隨著負載電流的增加而下降。事實上,總是存在2IOUT的RMS電流流過C1和兩個開關(2Rsw),導致產生以下的功耗︰

除了這些純粹的電阻損耗,IOUT的RMS電流流過開關電容C1的等效電阻,產生的功耗為總之,因為陶瓷電容低的ESR以及高的開關頻率,輸出漣波以及輸出電壓降取決於開關電阻。
利用更多的開關和電容可以實現更多的電壓轉換。(圖3)展示了使用電容的這個特性的電路。

圖3︰具有1倍和1.5倍增益的開關電容電路。
同樣的,電壓轉換在兩個階段內完成。在第一個階段,開關S1到S3關閉,而開關S4到S8打開。因此C1和C2並聯,假設C1等於C2,則充電到一半的輸入電壓︰
[page]輸出電容CHOLDtigongshuchufuzaidianliu。suizhezhegedianrongdefangdian,shuchudianyajiangdidaoqiwangdeshuchudianyayixia,diergejieduanshibeijihuolaijiangshuchudianyazenggaodaozhegezhiyishang。zaidierjieduan,C1和C2並聯,連接在VIN和VOUT之間。開關S4到S7關閉,而S1到S3和S8打開。因為電容兩端的電壓降並不能突變,輸出電壓跳變到輸入電壓值的1.5倍︰

電壓升壓是通過以下的模式完成︰通過關閉S8並保持S1到S7打開,電壓轉換可以獲得1倍的增益。
脈衝頻率調製(PFM)方案
圖4介紹了一種簡化的脈衝頻率調製(PFM)調壓方案,該方案利用了多個增益。

圖4︰開關電容電壓調節器框圖。
下調的輸出電壓通過PUMP/SKIP比較器與1.2V的電壓基準比較。PUMP/SKIPbijiaoqishuchudianyazaiqidongshixianxingshangsheng,tigongruanqidonggongneng。dangshuchudianyachaoguoqiwangdejixian,qijianbuhuikaiqi,xiaohaodedianyuandianliujianghenxiao。zaizhezhongkongxianzhuangtaideqijian,shuchudianrongCHOLD提ti供gong輸shu出chu負fu載zai電dian流liu。隨sui著zhe這zhe個ge電dian容rong不bu斷duan放fang電dian以yi及ji輸shu出chu電dian壓ya降jiang低di到dao期qi望wang的de輸shu出chu電dian壓ya以yi下xia,電dian荷he泵beng被bei激ji活huo直zhi到dao輸shu出chu電dian壓ya再zai次ci達da到dao高gao於yu這zhe個ge值zhi。
在輕負載下,PFM調節架構的主要優勢是很明顯的。通常通過輸出電容提供負載電能。電源電流非常低,輸出電容隻需要偶爾通過電荷泵進行再次充電。
總之,調壓電荷泵在一個寬的輸入範圍內不能維持高的效率,因為輸入-shuchudianliubigenjujibendedianyazhuanhuanjinxingtiaojie,renhebishurudianyachengyidianhebengzengyisuodedezhigengdideshuchudianyajiangdaozhizhuanhuanqineiewaidegonghao,bingqiexiaolvhuichengbilidijiangdi。

轉換器根據輸入/shuchubiligaibianzengyidenengliyunxuzaizhenggeshurudianyafanweineiwanchengzuiyouxiudexiaolv。lixiangdeqingkuangshi,zengyiyinggaishixianxingshibianhua。xianshizhong,geiyugudingdedianronghekaiguanshuliang,zhikenengdadaoyouxiandezengyipeizhi。[page]
在圖4中,輸入電壓被調節,並被饋入到三個比較器的正向結點。比較器的所有反向結點連接到輸出電壓。根據輸入/輸出電壓比,比較器的輸出提供帶有一個3位字的增益控製電路,增益控製電路用於選擇最小的增益G,這樣就可以獲得期望的電壓轉換。然而,在白光LED應用中,選擇正確的增益G不僅僅根據輸入和輸出電壓。

圖5:這個開關電容器白光LED驅動器可用於四個LED
圖5是利用可適性電荷泵提升電壓的發光二極管驅動器,增益可達一及一點五倍。電荷泵的輸入端連接VIN接腳,而輸出端則連接VOUT接腳。VOUT的電壓會通過調節,穩定在VREG這個恒定的水平。對於采用共陽極配置的LED,每個LED的輸入電流都可利用內部電流源加以控製,其峰值驅動電流可通過外置電阻(RSET)加以設定。
這個計算方法正確與否取決於以下的先決條件:亦即VOUT-VLEDdeshuzhibixudazhizuyishixindaozujianbuhuichuxianbaohexianxiang。shishishang,ruoyaoweifaguangerjiguantigongsuoxudehengdingdianliu,dianliuyuandedianyabixuyouzuidideguiding,erzhegezuididedianyachengweishangxiandianya(VHR),其數值會隨著RHR電阻的變動而改變:
電荷泵必須不斷轉換適用的增益倍數,以確保電流恒定,決定采用哪一增益倍數的考慮因素包括發光二極管的正向壓降、電流源的電壓以及輸入電壓(參考圖5)。因此即使輸入電壓範圍極為廣泛,電荷泵仍能以最有效率的一倍增益作業,以減少電池的耗電量。
使(shi)用(yong)開(kai)關(guan)電(dian)容(rong)比(bi)基(ji)於(yu)電(dian)感(gan)的(de)開(kai)關(guan)方(fang)法(fa)具(ju)有(you)某(mou)些(xie)優(you)勢(shi),其(qi)中(zhong)一(yi)個(ge)明(ming)顯(xian)的(de)優(you)勢(shi)就(jiu)是(shi)消(xiao)除(chu)了(le)電(dian)感(gan)以(yi)及(ji)相(xiang)關(guan)的(de)電(dian)磁(ci)設(she)計(ji)問(wen)題(ti)。開(kai)關(guan)電(dian)容(rong)轉(zhuan)換(huan)器(qi)通(tong)常(chang)具(ju)有(you)相(xiang)對(dui)低(di)的(de)噪(zao)音(yin)和(he)最(zui)小(xiao)的(de)輻(fu)射(she)EMI。此外,應用電路很簡單,隻需要幾個小電容。因為在沒有電感的情況下,最後的PCB器件高度通常比同等的開關轉換器更小。
特別推薦
- 噪聲中提取真值!瑞盟科技推出MSA2240電流檢測芯片賦能多元高端測量場景
- 10MHz高頻運行!氮矽科技發布集成驅動GaN芯片,助力電源能效再攀新高
- 失真度僅0.002%!力芯微推出超低內阻、超低失真4PST模擬開關
- 一“芯”雙電!聖邦微電子發布雙輸出電源芯片,簡化AFE與音頻設計
- 一機適配萬端:金升陽推出1200W可編程電源,賦能高端裝備製造
技術文章更多>>
- 貿澤EIT係列新一期,探索AI如何重塑日常科技與用戶體驗
- 算力爆發遇上電源革新,大聯大世平集團攜手晶豐明源線上研討會解鎖應用落地
- 創新不止,創芯不已:第六屆ICDIA創芯展8月南京盛大啟幕!
- AI時代,為什麼存儲基礎設施的可靠性決定數據中心的經濟效益
- 矽典微ONELAB開發係列:為毫米波算法開發者打造的全棧工具鏈
技術白皮書下載更多>>
- 車規與基於V2X的車輛協同主動避撞技術展望
- 數字隔離助力新能源汽車安全隔離的新挑戰
- 汽車模塊拋負載的解決方案
- 車用連接器的安全創新應用
- Melexis Actuators Business Unit
- Position / Current Sensors - Triaxis Hall
熱門搜索
Future
GFIVE
GPS
GPU
Harting
HDMI
HDMI連接器
HD監控
HID燈
I/O處理器
IC
IC插座
IDT
IGBT
in-cell
Intersil
IP監控
iWatt
Keithley
Kemet
Knowles
Lattice
LCD
LCD模組
LCR測試儀
lc振蕩器
Lecroy
LED
LED保護元件
LED背光




