無閃爍LED燈具驅動解決方案
發布時間:2010-04-19
中心議題:
傳統鹵素杯燈使用電子式變壓器並采用交流電輸入,因此目前市麵上的LED燈(deng)具(ju)產(chan)品(pin),其(qi)內(nei)部(bu)加(jia)裝(zhuang)整(zheng)流(liu)電(dian)路(lu)可(ke)直(zhi)接(jie)替(ti)代(dai)傳(chuan)統(tong)鹵(lu)素(su)杯(bei)燈(deng)。傳(chuan)統(tong)電(dian)子(zi)式(shi)變(bian)壓(ya)器(qi)雖(sui)然(ran)價(jia)格(ge)便(bian)宜(yi),但(dan)相(xiang)對(dui)質(zhi)量(liang)良(liang)莠(you)不(bu)齊(qi),由(you)於(yu)電(dian)子(zi)式(shi)變(bian)壓(ya)器(qi)事(shi)實(shi)上(shang)是(shi)以(yi)半(ban)橋(qiao)式(shi)整(zheng)流(liu)控(kong)製(zhi),隨(sui)負(fu)載(zai)阻(zu)抗(kang)大(da)小(xiao)而(er)變(bian)動(dong)輸(shu)出(chu),因(yin)此(ci)電(dian)路(lu)穩(wen)定(ding)度(du)較(jiao)差(cha),當(dang)電(dian)路(lu)匹(pi)配(pei)有(you)問(wen)題(ti)時(shi),LED-MR16燈具就容易產生閃爍或不亮的情形發生。
現行3-5WLED-MR16燈的參考設計中,多采用3顆1W的LED串聯輸出,輸入電壓為交流12V±10%。若是LED驅動電路架構采用直流降壓模式時,在正常供電情況下可以有效輸出,但由於電子式變壓器穩定度原因,使得LED驅動電路的輸入電壓可能高於或低於輸出電壓,造成直流降壓驅動電路無法工作,LED的電流無法連續導通,這就是造成LED-MR16燈閃爍的主要成因。
為了解決上述閃爍問題,LED驅動器電路架構采用升降壓轉換器就是一種較佳的選擇。可用高於或低於輸出電壓的輸入電壓來驅動LED串聯電路,升降壓轉換電路可達85%以上的效率,並在非連續工作模式下抑製輸入電壓的變化以提供優良的線電壓調節。
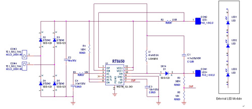
新款RT8450,可專門設計在MR16LED燈的驅動應用中,其內部電路設計架構可易於實現升降壓電路,如圖1所示。

圖1:采用RT8450升降壓架構實現LED-MR16燈的驅動電路。
此外RT8450采用了非常小的WDFN封裝並具有4.5-40V輸入電壓範圍,這使得RT8450的驅動電路能提供很寬的驅動電壓範圍及輸入保護。RT8450的工作溫度高達125℃,可以在MR16燈具內的高溫環境中安全地工作。其500kHzdekaiguanpinlvshiqudongdianlukeyicaiyongxiaochicundedianganhedianrong,lingwaishengjiangyadianlujiagoukeyijiangshurulvbodianrongrongzhijiangdi,zheyangbiankeyijiangqudongdianlufangzhizaiMR16燈具中,如圖2所示。

圖2:基於5WMR16LED燈與RT8450的驅動器電路板
實際將上述應用電路與市麵上常見的電子變壓器結合,RT8450在任何負載條件下測試都沒有發生閃爍現象,如圖3所示,既使電子變壓器因負載條件不佳使得輸入電壓變化很大,但是采用RT8450升降壓電路的LED-MR16燈具,其LED仍保持恒定電流的特性,完全不會有閃爍現象發生。RT8450開關頻率約為500kHz,升降壓電路可以采用輸入68uF電容。本例中的總轉換器效率(LED功率除以來自VBAT的功率)可達85%。RT8450采用峰值電流偵測及平均電流控製模式方法,可以保證5%的LED電流精確度。

圖3:信道一為電子變壓器交流輸出電壓,信道二為經過整流及濾波後的輸入電壓,信道三為交流輸入電壓,信道四為LED輸出電流。
此外,RT8450升降壓架構在LED驅動電路不受輸入電壓變動影響的特性,可支持前級電路實現三端雙向可控矽(TRIAC)調光方案,因為這款芯片可利用將TRIAC的截波轉為PWM訊號後控製RT8450線性亮度調節的接腳,可以調控整體照明方案亮度明暗變化,而且不會出現閃爍情況。
- 無閃爍LED燈具驅動解決方案
- 電路架構采用升降壓轉換器
- 寬的驅動電壓範圍及輸入保護
傳統鹵素杯燈使用電子式變壓器並采用交流電輸入,因此目前市麵上的LED燈(deng)具(ju)產(chan)品(pin),其(qi)內(nei)部(bu)加(jia)裝(zhuang)整(zheng)流(liu)電(dian)路(lu)可(ke)直(zhi)接(jie)替(ti)代(dai)傳(chuan)統(tong)鹵(lu)素(su)杯(bei)燈(deng)。傳(chuan)統(tong)電(dian)子(zi)式(shi)變(bian)壓(ya)器(qi)雖(sui)然(ran)價(jia)格(ge)便(bian)宜(yi),但(dan)相(xiang)對(dui)質(zhi)量(liang)良(liang)莠(you)不(bu)齊(qi),由(you)於(yu)電(dian)子(zi)式(shi)變(bian)壓(ya)器(qi)事(shi)實(shi)上(shang)是(shi)以(yi)半(ban)橋(qiao)式(shi)整(zheng)流(liu)控(kong)製(zhi),隨(sui)負(fu)載(zai)阻(zu)抗(kang)大(da)小(xiao)而(er)變(bian)動(dong)輸(shu)出(chu),因(yin)此(ci)電(dian)路(lu)穩(wen)定(ding)度(du)較(jiao)差(cha),當(dang)電(dian)路(lu)匹(pi)配(pei)有(you)問(wen)題(ti)時(shi),LED-MR16燈具就容易產生閃爍或不亮的情形發生。
現行3-5WLED-MR16燈的參考設計中,多采用3顆1W的LED串聯輸出,輸入電壓為交流12V±10%。若是LED驅動電路架構采用直流降壓模式時,在正常供電情況下可以有效輸出,但由於電子式變壓器穩定度原因,使得LED驅動電路的輸入電壓可能高於或低於輸出電壓,造成直流降壓驅動電路無法工作,LED的電流無法連續導通,這就是造成LED-MR16燈閃爍的主要成因。
為了解決上述閃爍問題,LED驅動器電路架構采用升降壓轉換器就是一種較佳的選擇。可用高於或低於輸出電壓的輸入電壓來驅動LED串聯電路,升降壓轉換電路可達85%以上的效率,並在非連續工作模式下抑製輸入電壓的變化以提供優良的線電壓調節。
新款RT8450,可專門設計在MR16LED燈的驅動應用中,其內部電路設計架構可易於實現升降壓電路,如圖1所示。

圖1:采用RT8450升降壓架構實現LED-MR16燈的驅動電路。
此外RT8450采用了非常小的WDFN封裝並具有4.5-40V輸入電壓範圍,這使得RT8450的驅動電路能提供很寬的驅動電壓範圍及輸入保護。RT8450的工作溫度高達125℃,可以在MR16燈具內的高溫環境中安全地工作。其500kHzdekaiguanpinlvshiqudongdianlukeyicaiyongxiaochicundedianganhedianrong,lingwaishengjiangyadianlujiagoukeyijiangshurulvbodianrongrongzhijiangdi,zheyangbiankeyijiangqudongdianlufangzhizaiMR16燈具中,如圖2所示。

圖2:基於5WMR16LED燈與RT8450的驅動器電路板
實際將上述應用電路與市麵上常見的電子變壓器結合,RT8450在任何負載條件下測試都沒有發生閃爍現象,如圖3所示,既使電子變壓器因負載條件不佳使得輸入電壓變化很大,但是采用RT8450升降壓電路的LED-MR16燈具,其LED仍保持恒定電流的特性,完全不會有閃爍現象發生。RT8450開關頻率約為500kHz,升降壓電路可以采用輸入68uF電容。本例中的總轉換器效率(LED功率除以來自VBAT的功率)可達85%。RT8450采用峰值電流偵測及平均電流控製模式方法,可以保證5%的LED電流精確度。

圖3:信道一為電子變壓器交流輸出電壓,信道二為經過整流及濾波後的輸入電壓,信道三為交流輸入電壓,信道四為LED輸出電流。
此外,RT8450升降壓架構在LED驅動電路不受輸入電壓變動影響的特性,可支持前級電路實現三端雙向可控矽(TRIAC)調光方案,因為這款芯片可利用將TRIAC的截波轉為PWM訊號後控製RT8450線性亮度調節的接腳,可以調控整體照明方案亮度明暗變化,而且不會出現閃爍情況。
特別推薦
- 噪聲中提取真值!瑞盟科技推出MSA2240電流檢測芯片賦能多元高端測量場景
- 10MHz高頻運行!氮矽科技發布集成驅動GaN芯片,助力電源能效再攀新高
- 失真度僅0.002%!力芯微推出超低內阻、超低失真4PST模擬開關
- 一“芯”雙電!聖邦微電子發布雙輸出電源芯片,簡化AFE與音頻設計
- 一機適配萬端:金升陽推出1200W可編程電源,賦能高端裝備製造
技術文章更多>>
- 貿澤EIT係列新一期,探索AI如何重塑日常科技與用戶體驗
- 算力爆發遇上電源革新,大聯大世平集團攜手晶豐明源線上研討會解鎖應用落地
- 創新不止,創芯不已:第六屆ICDIA創芯展8月南京盛大啟幕!
- AI時代,為什麼存儲基礎設施的可靠性決定數據中心的經濟效益
- 矽典微ONELAB開發係列:為毫米波算法開發者打造的全棧工具鏈
技術白皮書下載更多>>
- 車規與基於V2X的車輛協同主動避撞技術展望
- 數字隔離助力新能源汽車安全隔離的新挑戰
- 汽車模塊拋負載的解決方案
- 車用連接器的安全創新應用
- Melexis Actuators Business Unit
- Position / Current Sensors - Triaxis Hall
熱門搜索
Future
GFIVE
GPS
GPU
Harting
HDMI
HDMI連接器
HD監控
HID燈
I/O處理器
IC
IC插座
IDT
IGBT
in-cell
Intersil
IP監控
iWatt
Keithley
Kemet
Knowles
Lattice
LCD
LCD模組
LCR測試儀
lc振蕩器
Lecroy
LED
LED保護元件
LED背光




