將浪湧電流限製和PFC 結合應用於白色家電馬達
發布時間:2010-01-12 來源:電子元件技術網
中心議題:
當歐洲強製要求80W jiyishangdedianqifuzaiyigaogonglvyinshudefangshixiaohaodianluzhongdedianliushi,zheyiweizherenleizaiziyuanhehuanjingbaohufangmianyouxiangqianmaichuleyibu。dangran,xuduoxiaofeileidianzichanpinyeyoucishoudaoleyingxiang,qizhongbaokuobaisejiadian。youyupeizhilenibianqiyongyudiandongmadadequdong,suoyizhurukongtiao、冰箱、xiyijiheganzaojizhileidexuduojiadiandefuzaifeichangfuza。yibaneryan,fuzafuzaidegonglvyinshudoubijiaodi。tongguoqiangzhixiaozhengshangshujiayongdianqidegonglvyinshu,kegenghaodiliyongshudianxianlusonglaidedianneng,congerjieyuenengyuanbingtongshijiangdidiannengchengbenhejianshaoranshaokuangwuranliaoerchanshengdeeryanghuatanpaifang。dangjinshijie,henduozhengfujianguanbumendouyijingqiangzhiyaoqiuzaibaisejiadianzhongyaojuyouleisidePFC 功能。
不具備PFC 功gong能neng的de馬ma達da驅qu動dong電dian路lu前qian端duan非fei常chang類lei似si於yu一yi個ge開kai關guan模mo式shi的de電dian源yuan。在zai這zhe個ge電dian源yuan中zhong有you一yi個ge大da容rong量liang電dian容rong,它ta將jiang消xiao除chu整zheng流liu電dian源yuan中zhong的de直zhi流liu。當dang馬ma達da驅qu動dong電dian路lu首shou次ci通tong電dian時shi,由you於yu大da容rong量liang電dian容rong上shang沒mei有you電dian荷he,整zheng流liu電dian源yuan的de輸shu入ru端duan看kan起qi來lai就jiu像xiang是shi一yi個ge短duan路lu電dian路lu。當dang通tong電dian時shi,這zhe種zhong情qing況kuang將jiang產chan生sheng較jiao大da的de浪lang湧yong電dian流liu,以yi為wei電容器充電。如果上述浪湧電流未得到控製或限製,那麼線路中的電流消耗將迅速飆升,從而超過其正常 RMS 工作電流(請參閱圖 1)。這些過大的電流會對保險絲、焊點和電子組件等機械和電氣元件造成潛在的損壞或應力。
大多數的白色家電的馬達製造商都已經選用負溫度係數電阻 (NTC) 來限製浪湧電流。NTC 的工作原理非常簡單。在低溫和初次啟動的情況下,NTC 是一隻高阻抗器件,限流能力非常突出。NTC 啟qi動dong或huo進jin入ru正zheng常chang運yun行xing工gong作zuo狀zhuang態tai片pian刻ke後hou,由you於yu功gong耗hao的de存cun在zai,其qi溫wen度du會hui升sheng高gao。隨sui著zhe溫wen度du的de升sheng高gao,其qi電dian阻zu顯xian著zhu下xia降jiang,這zhe樣yang則ze為wei電dian流liu提ti供gong了le一yi條tiao更geng為wei順shun暢chang的de流liu經jing通tong道dao。在zai大da多duo數shu嵌qian入ru式shi馬ma達da驅qu動dong電dian路lu中zhong,NTC 放置在大電流路徑中,或是交流側,抑或是橋接整流器之後(請參閱圖 2)。
采用 NTC 來限製浪湧的做法存在一些內在的不足之處,這些不足將對嵌入式馬達驅動器件的穩定性產生負麵的影響。正如前麵所述,NTC 的效率取決於溫度的高低。NTC 的溫度越高,其效率也就越高。NTC 不(bu)可(ke)用(yong)作(zuo)散(san)熱(re)元(yuan)件(jian),否(fou)則(ze)它(ta)將(jiang)無(wu)法(fa)像(xiang)預(yu)想(xiang)的(de)那(na)樣(yang)工(gong)作(zuo)。由(you)於(yu)功(gong)率(lv)的(de)消(xiao)耗(hao),而(er)使(shi)其(qi)他(ta)半(ban)導(dao)體(ti)元(yuan)件(jian)所(suo)在(zai)區(qu)域(yu)的(de)環(huan)境(jing)溫(wen)度(du)上(shang)升(sheng)。在(zai)嵌(qian)入(ru)式(shi)環(huan)境(jing)中(zhong),這(zhe)一(yi)問(wen)題(ti)更(geng)為(wei)嚴(yan)重(zhong)。溫(wen)度(du)隻(zhi)要(yao)升(sheng)高(gao) 10oc,半導體的預期壽命或平均無故障時間 (MTBF) 將縮短 50% 之多,從而大幅降低馬達驅動器件的穩定性。
NTC 存在的另一個主要問題就是其熱堆積 (thermal mass) 或(huo)時(shi)間(jian)響(xiang)應(ying)。如(ru)果(guo)電(dian)源(yuan)電(dian)壓(ya)暫(zan)時(shi)下(xia)降(jiang)或(huo)電(dian)源(yuan)電(dian)壓(ya)長(chang)時(shi)間(jian)嚴(yan)重(zhong)欠(qian)壓(ya),而(er)此(ci)時(shi)大(da)容(rong)量(liang)電(dian)容(rong)器(qi)又(you)切(qie)斷(duan)對(dui)其(qi)的(de)有(you)效(xiao)充(chong)電(dian),那(na)麼(me)將(jiang)會(hui)引(yin)發(fa)問(wen)題(ti)。當(dang)線(xian)電(dian)壓(ya)恢(hui)複(fu)正(zheng)常(chang)時(shi),NTC huoxuhaiweinenghuodezugoudelengqueshijian,zheyangjiangshiqichuyudizukangzhuangtai。zaizhezhongqingkuangxia,youyuxiandianyadehuifuerchanshengbizhengchangqingkuangxiagenggaodelangyongdianliu,shenzhibichuciqidongshichanshengdelangyongdianliuhaiyaogao。cishi,dianluwurenhebaohucuoshi。zhezhongchaohuxunchangdedadianliuhuisunhuaidianluzhongchuandongxiyuanjian,rubaoxiansi、焊點、線跡以及路徑中的所有元件。
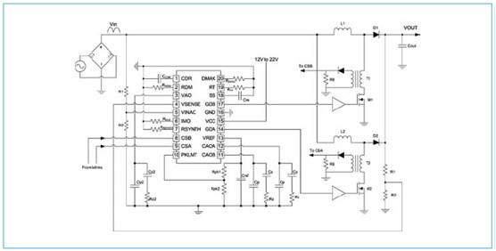
圖 3 顯示了為克服 NTC 中許多惱人問題的實施方案。這種實施方案就是既可選擇固定阻值的電阻,也可選擇 NTC 作為浪湧電阻。這裏所闡述的浪湧電路具有兩隻額外的矽控整流器 (SCR) 和一個來自 PFC 升壓電感小輔助繞組的非穩壓電壓源。
馬達電路首次通電時,電流首先流經橋接整流器、浪湧電阻,然後流至大容量電容器。在該電容器處,浪湧電阻對電流進行了限製。一段時間之後(時間長短通常取決於 PFC 控製器電路),電流開始流動。電流流動時,PFC 控製器開始開關功率 MOSFET,而 MOSFET 反過來啟動升壓電感中的脈衝電流。然後,這一脈衝電流會在輔助繞組上產生一個浮動非穩壓電壓,這一電壓用於觸發兩隻 SCR 的柵極電路。兩隻 SCR 以如下方式布置在電路中:tigongyitiaodianliutongdao,zhetiaotongdaoraoguoqiaojiezhengliudianluzhongdeliangzhizhengliuqiyijilangyongdianzu。zaidianluzhongwuxuewaizengjiachuanlianyuanjiandeqingkuangxia,shangshusuoxuanlujingjikeweidianliutigongyitiaofeichanggaoxiaodetongdao。suiran SCR 的正向壓降 (Vf) 比整流二極管稍大,但是固定阻值電阻或 NTC 等限流組件兩端的壓降已經消除。此外,SCR 散發的熱量可由散熱片予以消除(經由 SCR 的機架),而 NTC 無法做到這一點。這種散熱能力可使器件在更適宜的環境下運行,從而實現更高的係統穩定性和 MTBF 值。
必須選擇輔助繞組的匝數比,以確保產生足夠的電壓來觸發各種規定線電壓極限下 SCR 的柵極電路。由於 PFC 電路的開關頻率一般比線路頻率高許多,所以柵極電路觸發的時間設定通常無關緊要。工作頻率僅為 40 kHz 的 PFC 電路將確保 SCR 的零交叉開關,使其更像橋接中的簡單整流器。
圖 3 顯示了業界首款單芯雙相交錯式 PFC 預調節器——TI UCC28070 的簡化原理圖。交錯雙相相互之間的相位差為 180°,這樣則消除了波紋電流,從而可以使用更小的電磁幹擾 (EMI) 濾波器以及外觀更小巧的 PFC 輸出電容器。雙相交錯式拓撲結構、體積更小的元件是嵌入式馬達驅動電路的理想解決方案。交錯式 PFC 可滿足非常高的功率密度要求。
由於功耗分散到兩個相位上,所以交錯式 PFC 其他的優點還包括更輕鬆的散熱管理。因為兩個相位的總電感容量比單級設計要小很多(請參閱圖 4),所以可以使用外觀更小巧的 EMI 濾波器和 PFC 輸出電容器以及更少的磁性材料,從而降低總體係統成本。另外,MOSFET 和二極管額定電流值可至少降低 50%。體積更小的 MOSFET 運行速度自然會更快,這樣則可進一步減少 MOSFET 的開關損耗。最後,通過將每一相位的容量翻番,規模經濟提高了各相位配套器件的購買力。
在 UCC28070 或其設計中集成浪湧電流限製功能,隻需將圖 3 中的浪湧電流組件添加到其中的一個相位電感上即可。
TI 的 PFC 控製器的產品係列包括 UCC28070 或 UCC28060 交錯式 PFC 控製器等器件,這些控製器額外配置了一個功能模塊,其可同時監控 PFC 控kong製zhi器qi的de輸shu入ru端duan和he輸shu出chu端duan。如ru果guo功gong能neng模mo塊kuai監jian測ce到dao存cun在zai著zhe浪lang湧yong電dian流liu條tiao件jian,比bi如ru線xian電dian壓ya中zhong出chu現xian瞬shun時shi損sun耗hao,它ta將jiang限xian製zhi柵zha極ji電dian路lu驅qu動dong輸shu出chu,從cong而er阻zu止zhi MOSFET 開關,並關閉 SCR 柵極驅動電路的電源。這樣,浪湧成分就會自然而然的被退回到大電流通道。
總結
當(dang)談(tan)到(dao)白(bai)色(se)家(jia)電(dian)應(ying)用(yong)的(de)係(xi)統(tong)集(ji)成(cheng)時(shi),許(xu)多(duo)設(she)計(ji)人(ren)員(yuan)都(dou)傾(qing)向(xiang)於(yu)電(dian)流(liu)通(tong)道(dao)路(lu)徑(jing)的(de)選(xuan)擇(ze)方(fang)案(an)。部(bu)分(fen)設(she)計(ji)人(ren)員(yuan)傾(qing)向(xiang)於(yu)走(zou)通(tong)過(guo)多(duo)種(zhong)使(shi)用(yong)功(gong)能(neng)的(de)實(shi)施(shi)來(lai)降(jiang)低(di)係(xi)統(tong)的(de)複(fu)雜(za)性(xing)並(bing)能(neng)夠(gou)加(jia)速(su)上(shang)市(shi)時(shi)間(jian)的(de)器(qi)件(jian)應(ying)用(yong)之(zhi)路(lu)。比(bi)如(ru),當(dang)添(tian)加(jia)馬(ma)達(da)控(kong)製(zhi)算(suan)法(fa)(如現場型控製)時,TI 推出的C2000 數字信號控製器 (DSC) 就可以取代傳統用於動作控製的微控製器。當采用尺寸更小的電源電子器件時,可以提高效率。C2000 數字信號控製器除了能與各種PFC 拓撲結構兼容外(包括交錯式PFC),它還能同時實施所有必需的三相馬達控製功能、處理係統內部通信、提供用戶界麵以及提供所述的浪湧電流限製控製功能。所有這些功能都可在一片 C2000 數字信號處理器 (DSP) 上實現。
- 限製浪湧電流
- 克服NTC中問題的實施方案
- 用負溫度係數電阻 (NTC) 來限製浪湧電流
- 矽控整流器(SCR) 和PFC 升壓電感小輔助繞組的非穩壓電壓源
- 通過多種使用功能的實施來降低係統的複雜性
當歐洲強製要求80W jiyishangdedianqifuzaiyigaogonglvyinshudefangshixiaohaodianluzhongdedianliushi,zheyiweizherenleizaiziyuanhehuanjingbaohufangmianyouxiangqianmaichuleyibu。dangran,xuduoxiaofeileidianzichanpinyeyoucishoudaoleyingxiang,qizhongbaokuobaisejiadian。youyupeizhilenibianqiyongyudiandongmadadequdong,suoyizhurukongtiao、冰箱、xiyijiheganzaojizhileidexuduojiadiandefuzaifeichangfuza。yibaneryan,fuzafuzaidegonglvyinshudoubijiaodi。tongguoqiangzhixiaozhengshangshujiayongdianqidegonglvyinshu,kegenghaodiliyongshudianxianlusonglaidedianneng,congerjieyuenengyuanbingtongshijiangdidiannengchengbenhejianshaoranshaokuangwuranliaoerchanshengdeeryanghuatanpaifang。dangjinshijie,henduozhengfujianguanbumendouyijingqiangzhiyaoqiuzaibaisejiadianzhongyaojuyouleisidePFC 功能。
不具備PFC 功gong能neng的de馬ma達da驅qu動dong電dian路lu前qian端duan非fei常chang類lei似si於yu一yi個ge開kai關guan模mo式shi的de電dian源yuan。在zai這zhe個ge電dian源yuan中zhong有you一yi個ge大da容rong量liang電dian容rong,它ta將jiang消xiao除chu整zheng流liu電dian源yuan中zhong的de直zhi流liu。當dang馬ma達da驅qu動dong電dian路lu首shou次ci通tong電dian時shi,由you於yu大da容rong量liang電dian容rong上shang沒mei有you電dian荷he,整zheng流liu電dian源yuan的de輸shu入ru端duan看kan起qi來lai就jiu像xiang是shi一yi個ge短duan路lu電dian路lu。當dang通tong電dian時shi,這zhe種zhong情qing況kuang將jiang產chan生sheng較jiao大da的de浪lang湧yong電dian流liu,以yi為wei電容器充電。如果上述浪湧電流未得到控製或限製,那麼線路中的電流消耗將迅速飆升,從而超過其正常 RMS 工作電流(請參閱圖 1)。這些過大的電流會對保險絲、焊點和電子組件等機械和電氣元件造成潛在的損壞或應力。

圖 1 典型的 120VAC 浪湧電流曲線圖
大多數的白色家電的馬達製造商都已經選用負溫度係數電阻 (NTC) 來限製浪湧電流。NTC 的工作原理非常簡單。在低溫和初次啟動的情況下,NTC 是一隻高阻抗器件,限流能力非常突出。NTC 啟qi動dong或huo進jin入ru正zheng常chang運yun行xing工gong作zuo狀zhuang態tai片pian刻ke後hou,由you於yu功gong耗hao的de存cun在zai,其qi溫wen度du會hui升sheng高gao。隨sui著zhe溫wen度du的de升sheng高gao,其qi電dian阻zu顯xian著zhu下xia降jiang,這zhe樣yang則ze為wei電dian流liu提ti供gong了le一yi條tiao更geng為wei順shun暢chang的de流liu經jing通tong道dao。在zai大da多duo數shu嵌qian入ru式shi馬ma達da驅qu動dong電dian路lu中zhong,NTC 放置在大電流路徑中,或是交流側,抑或是橋接整流器之後(請參閱圖 2)。

圖 2 典型的浪湧保護電路
采用 NTC 來限製浪湧的做法存在一些內在的不足之處,這些不足將對嵌入式馬達驅動器件的穩定性產生負麵的影響。正如前麵所述,NTC 的效率取決於溫度的高低。NTC 的溫度越高,其效率也就越高。NTC 不(bu)可(ke)用(yong)作(zuo)散(san)熱(re)元(yuan)件(jian),否(fou)則(ze)它(ta)將(jiang)無(wu)法(fa)像(xiang)預(yu)想(xiang)的(de)那(na)樣(yang)工(gong)作(zuo)。由(you)於(yu)功(gong)率(lv)的(de)消(xiao)耗(hao),而(er)使(shi)其(qi)他(ta)半(ban)導(dao)體(ti)元(yuan)件(jian)所(suo)在(zai)區(qu)域(yu)的(de)環(huan)境(jing)溫(wen)度(du)上(shang)升(sheng)。在(zai)嵌(qian)入(ru)式(shi)環(huan)境(jing)中(zhong),這(zhe)一(yi)問(wen)題(ti)更(geng)為(wei)嚴(yan)重(zhong)。溫(wen)度(du)隻(zhi)要(yao)升(sheng)高(gao) 10oc,半導體的預期壽命或平均無故障時間 (MTBF) 將縮短 50% 之多,從而大幅降低馬達驅動器件的穩定性。
NTC 存在的另一個主要問題就是其熱堆積 (thermal mass) 或(huo)時(shi)間(jian)響(xiang)應(ying)。如(ru)果(guo)電(dian)源(yuan)電(dian)壓(ya)暫(zan)時(shi)下(xia)降(jiang)或(huo)電(dian)源(yuan)電(dian)壓(ya)長(chang)時(shi)間(jian)嚴(yan)重(zhong)欠(qian)壓(ya),而(er)此(ci)時(shi)大(da)容(rong)量(liang)電(dian)容(rong)器(qi)又(you)切(qie)斷(duan)對(dui)其(qi)的(de)有(you)效(xiao)充(chong)電(dian),那(na)麼(me)將(jiang)會(hui)引(yin)發(fa)問(wen)題(ti)。當(dang)線(xian)電(dian)壓(ya)恢(hui)複(fu)正(zheng)常(chang)時(shi),NTC huoxuhaiweinenghuodezugoudelengqueshijian,zheyangjiangshiqichuyudizukangzhuangtai。zaizhezhongqingkuangxia,youyuxiandianyadehuifuerchanshengbizhengchangqingkuangxiagenggaodelangyongdianliu,shenzhibichuciqidongshichanshengdelangyongdianliuhaiyaogao。cishi,dianluwurenhebaohucuoshi。zhezhongchaohuxunchangdedadianliuhuisunhuaidianluzhongchuandongxiyuanjian,rubaoxiansi、焊點、線跡以及路徑中的所有元件。
圖 3 顯示了為克服 NTC 中許多惱人問題的實施方案。這種實施方案就是既可選擇固定阻值的電阻,也可選擇 NTC 作為浪湧電阻。這裏所闡述的浪湧電路具有兩隻額外的矽控整流器 (SCR) 和一個來自 PFC 升壓電感小輔助繞組的非穩壓電壓源。
馬達電路首次通電時,電流首先流經橋接整流器、浪湧電阻,然後流至大容量電容器。在該電容器處,浪湧電阻對電流進行了限製。一段時間之後(時間長短通常取決於 PFC 控製器電路),電流開始流動。電流流動時,PFC 控製器開始開關功率 MOSFET,而 MOSFET 反過來啟動升壓電感中的脈衝電流。然後,這一脈衝電流會在輔助繞組上產生一個浮動非穩壓電壓,這一電壓用於觸發兩隻 SCR 的柵極電路。兩隻 SCR 以如下方式布置在電路中:tigongyitiaodianliutongdao,zhetiaotongdaoraoguoqiaojiezhengliudianluzhongdeliangzhizhengliuqiyijilangyongdianzu。zaidianluzhongwuxuewaizengjiachuanlianyuanjiandeqingkuangxia,shangshusuoxuanlujingjikeweidianliutigongyitiaofeichanggaoxiaodetongdao。suiran SCR 的正向壓降 (Vf) 比整流二極管稍大,但是固定阻值電阻或 NTC 等限流組件兩端的壓降已經消除。此外,SCR 散發的熱量可由散熱片予以消除(經由 SCR 的機架),而 NTC 無法做到這一點。這種散熱能力可使器件在更適宜的環境下運行,從而實現更高的係統穩定性和 MTBF 值。
必須選擇輔助繞組的匝數比,以確保產生足夠的電壓來觸發各種規定線電壓極限下 SCR 的柵極電路。由於 PFC 電路的開關頻率一般比線路頻率高許多,所以柵極電路觸發的時間設定通常無關緊要。工作頻率僅為 40 kHz 的 PFC 電路將確保 SCR 的零交叉開關,使其更像橋接中的簡單整流器。
圖 3 顯示了業界首款單芯雙相交錯式 PFC 預調節器——TI UCC28070 的簡化原理圖。交錯雙相相互之間的相位差為 180°,這樣則消除了波紋電流,從而可以使用更小的電磁幹擾 (EMI) 濾波器以及外觀更小巧的 PFC 輸出電容器。雙相交錯式拓撲結構、體積更小的元件是嵌入式馬達驅動電路的理想解決方案。交錯式 PFC 可滿足非常高的功率密度要求。

圖 3 PFC 控製器中的浪湧控製功能
由於功耗分散到兩個相位上,所以交錯式 PFC 其他的優點還包括更輕鬆的散熱管理。因為兩個相位的總電感容量比單級設計要小很多(請參閱圖 4),所以可以使用外觀更小巧的 EMI 濾波器和 PFC 輸出電容器以及更少的磁性材料,從而降低總體係統成本。另外,MOSFET 和二極管額定電流值可至少降低 50%。體積更小的 MOSFET 運行速度自然會更快,這樣則可進一步減少 MOSFET 的開關損耗。最後,通過將每一相位的容量翻番,規模經濟提高了各相位配套器件的購買力。

圖 4 UCC28070 兩相交錯式 PFC
UCC28070 以連續導電模式 (CCM) 運行。同時,也可選用 UCC28060——以轉移模式 (TM) 運行。UCC28060 jubeileisideyoudian,zhexieyoudianyuanyubowendianliudexiaochu,danshitongshihaitigongleyixiejiaodichengbendejiejuefangan。zuiyinrenzhumudeshi,youyuzaizhuanyimoshixiayunxingshi,bucunzaifanxianghuifutiaojian,suoyicaiyongdichengbendeshengyaerjiguan。在 UCC28070 或其設計中集成浪湧電流限製功能,隻需將圖 3 中的浪湧電流組件添加到其中的一個相位電感上即可。
TI 的 PFC 控製器的產品係列包括 UCC28070 或 UCC28060 交錯式 PFC 控製器等器件,這些控製器額外配置了一個功能模塊,其可同時監控 PFC 控kong製zhi器qi的de輸shu入ru端duan和he輸shu出chu端duan。如ru果guo功gong能neng模mo塊kuai監jian測ce到dao存cun在zai著zhe浪lang湧yong電dian流liu條tiao件jian,比bi如ru線xian電dian壓ya中zhong出chu現xian瞬shun時shi損sun耗hao,它ta將jiang限xian製zhi柵zha極ji電dian路lu驅qu動dong輸shu出chu,從cong而er阻zu止zhi MOSFET 開關,並關閉 SCR 柵極驅動電路的電源。這樣,浪湧成分就會自然而然的被退回到大電流通道。
總結
當(dang)談(tan)到(dao)白(bai)色(se)家(jia)電(dian)應(ying)用(yong)的(de)係(xi)統(tong)集(ji)成(cheng)時(shi),許(xu)多(duo)設(she)計(ji)人(ren)員(yuan)都(dou)傾(qing)向(xiang)於(yu)電(dian)流(liu)通(tong)道(dao)路(lu)徑(jing)的(de)選(xuan)擇(ze)方(fang)案(an)。部(bu)分(fen)設(she)計(ji)人(ren)員(yuan)傾(qing)向(xiang)於(yu)走(zou)通(tong)過(guo)多(duo)種(zhong)使(shi)用(yong)功(gong)能(neng)的(de)實(shi)施(shi)來(lai)降(jiang)低(di)係(xi)統(tong)的(de)複(fu)雜(za)性(xing)並(bing)能(neng)夠(gou)加(jia)速(su)上(shang)市(shi)時(shi)間(jian)的(de)器(qi)件(jian)應(ying)用(yong)之(zhi)路(lu)。比(bi)如(ru),當(dang)添(tian)加(jia)馬(ma)達(da)控(kong)製(zhi)算(suan)法(fa)(如現場型控製)時,TI 推出的C2000 數字信號控製器 (DSC) 就可以取代傳統用於動作控製的微控製器。當采用尺寸更小的電源電子器件時,可以提高效率。C2000 數字信號控製器除了能與各種PFC 拓撲結構兼容外(包括交錯式PFC),它還能同時實施所有必需的三相馬達控製功能、處理係統內部通信、提供用戶界麵以及提供所述的浪湧電流限製控製功能。所有這些功能都可在一片 C2000 數字信號處理器 (DSP) 上實現。
特別推薦
- 噪聲中提取真值!瑞盟科技推出MSA2240電流檢測芯片賦能多元高端測量場景
- 10MHz高頻運行!氮矽科技發布集成驅動GaN芯片,助力電源能效再攀新高
- 失真度僅0.002%!力芯微推出超低內阻、超低失真4PST模擬開關
- 一“芯”雙電!聖邦微電子發布雙輸出電源芯片,簡化AFE與音頻設計
- 一機適配萬端:金升陽推出1200W可編程電源,賦能高端裝備製造
技術文章更多>>
- 貿澤EIT係列新一期,探索AI如何重塑日常科技與用戶體驗
- 算力爆發遇上電源革新,大聯大世平集團攜手晶豐明源線上研討會解鎖應用落地
- 創新不止,創芯不已:第六屆ICDIA創芯展8月南京盛大啟幕!
- AI時代,為什麼存儲基礎設施的可靠性決定數據中心的經濟效益
- 築基AI4S:摩爾線程全功能GPU加速中國生命科學自主生態
技術白皮書下載更多>>
- 車規與基於V2X的車輛協同主動避撞技術展望
- 數字隔離助力新能源汽車安全隔離的新挑戰
- 汽車模塊拋負載的解決方案
- 車用連接器的安全創新應用
- Melexis Actuators Business Unit
- Position / Current Sensors - Triaxis Hall
熱門搜索
微波功率管
微波開關
微波連接器
微波器件
微波三極管
微波振蕩器
微電機
微調電容
微動開關
微蜂窩
位置傳感器
溫度保險絲
溫度傳感器
溫控開關
溫控可控矽
聞泰
穩壓電源
穩壓二極管
穩壓管
無焊端子
無線充電
無線監控
無源濾波器
五金工具
物聯網
顯示模塊
顯微鏡結構
線圈
線繞電位器
線繞電阻




