采用超級電容器組的電源保持係統,可保護設備中的易失性數據
發布時間:2018-06-01 責任編輯:lina
【導讀】shouchishidianzishebeizaiwomenderichangshenghuozhongqizhezhongyaodezuoyong。youyukekaoxingshizuizhongyao,yincishouchishishebeicaiqulejinshendegongchengsheji,bingcaiyongleqingliangxingdianyuan,yizaizhengchangtiaojianxiaquebaokekaodeshiyong。danshi,buguanduoshaojinshendegongchengshejidouwufabimiantamenzaiyonghushouzhongzaoyu“粗暴對待”。
例如:當工廠裏的工人失手跌落一個條形碼掃描儀而導致電池跳出時,會發生什麼? 此類事件用電子學的方法是不能預知的,而且在未提供某種形式的“安全網”(一種存儲了充足能量的短期電源保持係統,用於提供備用電源,直到可以更換電池或者能將數據存儲到永久性存儲器中為止) 之情況下,保存在易失性存儲器中的重要數據將會丟失。
超級電容器具有緊湊、堅(jian)固(gu)和(he)可(ke)靠(kao)的(de)特(te)點(dian),並(bing)能(neng)支(zhi)持(chi)用(yong)於(yu)應(ying)對(dui)短(duan)期(qi)掉(diao)電(dian)過(guo)程(cheng)中(zhong)後(hou)備(bei)係(xi)統(tong)的(de)電(dian)源(yuan)要(yao)求(qiu)。與(yu)電(dian)池(chi)相(xiang)似(si),它(ta)們(men)也(ye)需(xu)要(yao)在(zai)輸(shu)出(chu)端(duan)進(jin)行(xing)謹(jin)慎(shen)的(de)充(chong)電(dian)和(he)功(gong)率(lv)調(tiao)節(jie)。LTC®3226 是一款具有一個電源通路 (PowerPath™) 控kong製zhi器qi的de兩liang節jie串chuan聯lian超chao級ji電dian容rong器qi充chong電dian器qi,可ke簡jian化hua後hou備bei係xi統tong的de設she計ji。特te別bie地di,該gai器qi件jian包bao含han一yi個ge具ju可ke編bian程cheng輸shu出chu電dian壓ya和he自zi動dong電dian池chi電dian壓ya平ping衡heng功gong能neng的de充chong電dian泵beng超chao級ji電dian容rong器qi充chong電dian器qi、一個低壓差穩壓器和一個用於實現正常模式與後備模式之間切換的電源故障比較器。低輸入噪聲、低靜態電流和緊湊的占板麵積使 LTC3226成為緊湊、手持和電池供電型應用的理想選擇。這款器件采用3mm x 3mm 16引腳QFN封裝。
後備電源應用
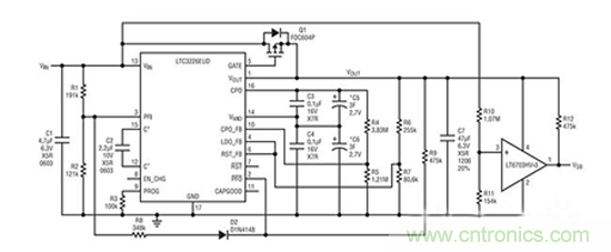
圖 1 示出了一款采用超級電容器組的電源保持係統,該電容器組在沒有電池電源的情況下提供持續約45s 的 165mW 待機功率的容量。一個 LDO 負責在後備模式期間將超級電容器組的輸出轉換為一個恒定電壓電源。

圖 1:采用超級電容器的典型電源後備係統
采用 LTC3226 可以輕鬆設計電源後備係統。例如:取一個在采用單節鋰離子電池供電時具有 150mA 工作電流和 50mA 待機電流 (ISB) 的器件。為確保接入一個已充電電池,電源故障比較器 (PFI) 的高電平觸發點設定為3.6V。當電池電壓達到3.15V時,器件進入待機模式;而當電池電壓為3.10V (VBAT (MIN)) 時,則器件進入後備模式,並將保持電源的時間周期(tHU)初始設置為大約45s。
待機模式觸發電平受控於一個外部比較器電路,而後備模式觸發電平則受控於PFI比較器。當處於後備模式時,必須禁止器件進入全麵運行模式,以避免造成超級電容器過快地放電。
設計從設定 PFI 觸發電平開始。R2 被設定為 121k, R1 的阻值應把 PFI 引腳上的 PFI 觸發電平 (VPFI) 設定至1.2V,其計算公式如下:

據此將R1設定為191k。
VIN 引腳上的遲滯必需延長以滿足 3.6V 的觸發電平。這可以通過在 PFI 引腳和 PFO 引腳之間增設一個電阻器與二極管的串聯組合來實現。VIN(HYS) 為0.5V,VPFI(HYS)為20mV,而Vf為0.4V。

R8設定為348k。
通過將 R7 設定為 80.6k,並計算 R6 阻值,把 LDO 後備模式輸出電壓設定為3.3V。VLDO(FB)為0.8V。

將R6設定為255k。
串聯連接的超級電容器上的滿充電電壓被設定為5V。這是利用位於 CPO 引腳與 CPO_FB 引腳之間的一個分壓器網絡完成的。R5 設定為 1.21M,並計算 R4阻值。VCPO(FB)為1.21V。

設定R4 = 3.83M。
在後備模式中,當超級電容器組上的電壓開始接近VOUT 時,在計算 tHU 結束時超級電容器上的最小電壓必須將兩個超級電容器的 ESR 和 LDO 的輸出電阻考慮在內。假設每個超級電容器的 ESR 為 100mΩ,而 LDO 輸出電阻為 200mΩ,這將由於 50mA 待機電流的原因而使VOUT (MIN)增加20mV。VOUT (MIN)設定為3.1V,從而在超級電容器組上產生一個1.88V的放電電壓 (∆VSCAP)。現在,可以確定每個超級電容器的大小。

每個超級電容器均選擇為一個由 Nesscap 公司提供的3F/2.7V電容器(ESHSR-0003C0-002R7)。圖 2 示出了在具有一個 50mA 負載時係統的實際後備時間。由於在實際電路中使用了較大的 3F 電容器,因此後備時間為55.4s。
結論
gaoxingnengshouchishishebeixuyaonenggouweishebeitigongzugouchangshijiangongdiandedianyuanhoubeixitong,yizaidianchituranbeinadiaoshikeanquandibaocunyishixingshuju。chaojidianrongqikezaicileixitongzhongchongdangjincouhekekaodedianyuan,danshitamenxuyaoyongyuchongdianjishuchudianyatiaojiedezhuanyongkongzhixitong。LTC3226通過把一個兩節超級電容器充電器、PowerPath 控製器、一個 LDO 穩壓器和一個電源故障比較器全部集成在單個3mm x 3mm 16引腳 QFN 封裝之中,使得能夠輕而易舉地構建一款完整的電源後備解決方案。

特別推薦
- 噪聲中提取真值!瑞盟科技推出MSA2240電流檢測芯片賦能多元高端測量場景
- 10MHz高頻運行!氮矽科技發布集成驅動GaN芯片,助力電源能效再攀新高
- 失真度僅0.002%!力芯微推出超低內阻、超低失真4PST模擬開關
- 一“芯”雙電!聖邦微電子發布雙輸出電源芯片,簡化AFE與音頻設計
- 一機適配萬端:金升陽推出1200W可編程電源,賦能高端裝備製造
技術文章更多>>
- 築基AI4S:摩爾線程全功能GPU加速中國生命科學自主生態
- 一秒檢測,成本降至萬分之一,光引科技把幾十萬的台式光譜儀“搬”到了手腕上
- AI服務器電源機櫃Power Rack HVDC MW級測試方案
- 突破工藝邊界,奎芯科技LPDDR5X IP矽驗證通過,速率達9600Mbps
- 通過直接、準確、自動測量超低範圍的氯殘留來推動反滲透膜保護
技術白皮書下載更多>>
- 車規與基於V2X的車輛協同主動避撞技術展望
- 數字隔離助力新能源汽車安全隔離的新挑戰
- 汽車模塊拋負載的解決方案
- 車用連接器的安全創新應用
- Melexis Actuators Business Unit
- Position / Current Sensors - Triaxis Hall
熱門搜索




