設計解析:基於單片機的智能電表的設計
發布時間:2015-03-21 責任編輯:echolady
【導讀】智(zhi)能(neng)電(dian)表(biao)的(de)使(shi)用(yong)是(shi)一(yi)項(xiang)重(zhong)要(yao)的(de)民(min)生(sheng)工(gong)程(cheng)。在(zai)大(da)大(da)改(gai)善(shan)農(nong)村(cun)居(ju)民(min)生(sheng)活(huo)用(yong)電(dian)條(tiao)件(jian)的(de)同(tong)時(shi),還(hai)提(ti)高(gao)了(le)配(pei)電(dian)網(wang)的(de)自(zi)動(dong)化(hua)水(shui)平(ping),在(zai)減(jian)少(shao)電(dian)力(li)能(neng)源(yuan)消(xiao)耗(hao)上(shang)起(qi)到(dao)了(le)重(zhong)要(yao)作(zuo)用(yong)。本(ben)文(wen)主(zhu)要(yao)設(she)計(ji)一(yi)個(ge)以(yi)單(dan)片(pian)機(ji)為(wei)核(he)心(xin)的(de)智(zhi)能(neng)電(dian)表(biao),這(zhe)個(ge)電(dian)表(biao)能(neng)夠(gou)實(shi)現(xian)電(dian)能(neng)的(de)計(ji)量(liang)的(de)顯(xian)示(shi)、無線通信和數據儲存。
隨(sui)著(zhe)計(ji)算(suan)機(ji)技(ji)術(shu)和(he)通(tong)信(xin)技(ji)術(shu)的(de)發(fa)展(zhan),建(jian)築(zhu)智(zhi)能(neng)化(hua)程(cheng)度(du)越(yue)來(lai)越(yue)高(gao)。住(zhu)宅(zhai)的(de)智(zhi)能(neng)化(hua)抄(chao)表(biao)係(xi)統(tong)在(zai)建(jian)築(zhu)智(zhi)能(neng)化(hua)中(zhong)是(shi)必(bi)不(bu)可(ke)少(shao)的(de)。在(zai)我(wo)國(guo),對(dui)用(yong)戶(hu)的(de)電(dian)表(biao)仍(reng)采(cai)用(yong)人(ren)工(gong)抄(chao)表(biao)的(de)方(fang)法(fa)。這(zhe)種(zhong)原(yuan)始(shi)的(de)查(zha)表(biao)方(fang)法(fa)不(bu)僅(jin)造(zao)成(cheng)了(le)人(ren)力(li)、物力的浪費,打擾居民正常生活 ,而且其精度差,電量數據需要人為讀數不能實時傳輸 。為(wei)了(le)從(cong)根(gen)本(ben)上(shang)解(jie)決(jue)這(zhe)個(ge)問(wen)題(ti),因(yin)此(ci)設(she)計(ji)一(yi)種(zhong)基(ji)於(yu)單(dan)片(pian)機(ji)的(de)智(zhi)能(neng)電(dian)表(biao)。電(dian)表(biao)若(ruo)以(yi)單(dan)片(pian)機(ji)為(wei)主(zhu)體(ti)取(qu)代(dai)傳(chuan)統(tong)儀(yi)器(qi)儀(yi)表(biao)的(de)常(chang)規(gui)機(ji)械(xie)及(ji)電(dian)子(zi)線(xian)路(lu),可(ke)以(yi)容(rong)易(yi)地(di)將(jiang)計(ji)算(suan)技(ji)術(shu)與(yu)測(ce)量(liang)控(kong)製(zhi)技(ji)術(shu)結(jie)合(he)在(zai)一(yi)起(qi),形(xing)成(cheng)智(zhi)能(neng)化(hua)測(ce)量(liang)儀(yi)表(biao) 。這種儀表由計量電路、微處理器、LCD顯示器、實時時鍾、通信接口及電源等組成 ,具有電能量計量、信息存儲及處理、實時監測、自動控製、信息交互等功能 。
1 智能電表的工作原理
智能電表的硬件方案框圖如圖1 所示。電能表主要由計量、電源管理、存儲、顯示、按鍵處理、脈衝輸出和通信單元7 個部分組成 。本文的智能電表是以80C51為核心處理器。除此之外,加入了電能計量芯片CS5460A 和LCD 顯示芯片1602,用於用戶用電量的計量與顯示。但是,由於CS5460A芯片隻能測量瞬時的電量,所以,還需要采用時間芯片DS1302將時間分段,這樣電表就可以通過按鍵,不但可以顯示出用戶的瞬時用電量,而且還能顯示某個時段的用電量。WiFi通信電路的使用,可以實現智能電表的無線通信,這樣查電表的工作人員不用再挨家挨戶的登門查詢,而是直接接收WiFi信號,就可以了解到用戶的用電情況,比較方便、省時。對於存儲模塊,本文采用體積小、容量大的SD卡,相比於一般的存儲模塊,SD 卡還可以隨時拆卸、更換,既方便又實用。對於電源模塊,本文采用的是外部供電方式。
2 智能電表的硬件設計
2.1 電能計量電路設計
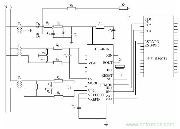
電能計量芯片采用CS5460A。其主要功能如下:具有特殊的自動引腳模式功能,能使芯片獨立工作,得電時自動初始化 ;具有片內看門狗定時器與內部電源監視器;可以精確測量正反兩個方向的電壓瞬時值、電流瞬時值、電壓有效值、電流有效值以及功率和能量 ;提供了外部複位引腳;雙向串行接口與內部寄存器陣列可以方便地與微處理器相連接;外部時鍾最高頻率可達20 MHz;具有功率方向輸出指示 。

圖1 智能電表的硬件設計圖
[page] CS5460A與單片機80C51的連接電路圖見圖2。

圖2 CS5460A與80C51的連接電路圖
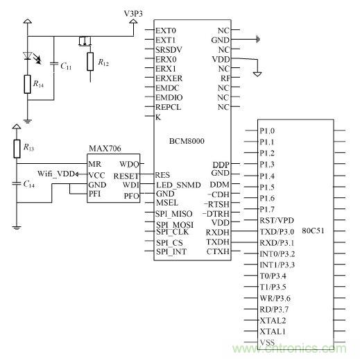
2.2 WiFi通信模塊設計
電表采用WiFi無線通信的方式,WiFi通信電路使用BCM8000。WiFi通信技術具有數據傳輸率高、組網靈活、可移動性好等優點。WiFi通信采用的是無線網絡,使智能電表的安裝不受通信線路的局限性,具有安裝便利的優勢 。WiFi通信電路與單片機80C51 的連接,隻需要將BCM8000 的RXDH 和TXDH 引腳分別對應連接到80C51的TXD和RXD引腳,如圖3所示。

圖3 WiFi通信電路與80C51的硬件連接設計
[page] 3 智能電表的軟件設計
智能電表的軟件設計部分包括以下的幾個部分:電能計量芯片CS5460A的數據傳輸、液晶顯示器1602 顯示子程序、鍵功能處理程序、WiFi 無線通信程序、時鍾芯片DS1302 的讀/寫操作程序、SD卡儲存模塊的軟件設計。其主程序的流程圖如圖4所示。CS5460A軟件框圖如圖5所示。

圖4 智能電表的軟件主程序框圖

圖5 CS5460A軟件框圖
結語
本次設計的智能電表集成了計量與顯示電量、數據存儲、數據通信等多種功能。經試驗驗證後,證實了電表性能的穩定、計算準確、誤差較小、可以進行無線通信等。但是,本次設計的電表可能在故障自診斷方麵有些不足,需要日後加以完善。
相關閱讀:
第五講:高能效智能電表電源方案
第五講:PLC技術在智能電表上的應用方案
第四講:智能電表的電源管理及其省電設計方案
特別推薦
- 噪聲中提取真值!瑞盟科技推出MSA2240電流檢測芯片賦能多元高端測量場景
- 10MHz高頻運行!氮矽科技發布集成驅動GaN芯片,助力電源能效再攀新高
- 失真度僅0.002%!力芯微推出超低內阻、超低失真4PST模擬開關
- 一“芯”雙電!聖邦微電子發布雙輸出電源芯片,簡化AFE與音頻設計
- 一機適配萬端:金升陽推出1200W可編程電源,賦能高端裝備製造
技術文章更多>>
- 博世半導體亮相北京車展:以技術創新驅動智能出行
- 超低功耗微控製器模塊為工程師帶來新的機遇——第1部分:Eclipse項目設置
- 英偉達吳新宙北京車展解讀:以五層架構與開放生態,加速汽車駛向L4
- 三星上演罕見對峙:工會集會討薪,股東隔街抗議
- 摩爾線程實現DeepSeek-V4“Day-0”支持,國產GPU適配再提速
技術白皮書下載更多>>
- 車規與基於V2X的車輛協同主動避撞技術展望
- 數字隔離助力新能源汽車安全隔離的新挑戰
- 汽車模塊拋負載的解決方案
- 車用連接器的安全創新應用
- Melexis Actuators Business Unit
- Position / Current Sensors - Triaxis Hall
熱門搜索
鑒頻器
江蘇商絡
交流電機
腳踏開關
接觸器接線
接近開關
接口IC
介質電容
介質諧振器
金屬膜電阻
晶體濾波器
晶體諧振器
晶體振蕩器
晶閘管
精密電阻
精密工具
景佑能源
聚合物電容
君耀電子
開發工具
開關
開關電源
開關電源電路
開關二極管
開關三極管
科通
可變電容
可調電感
可控矽
空心線圈

