設計賞析:音頻編碼連接器的電路設計
發布時間:2015-02-02 責任編輯:echolady
【導讀】本(ben)文(wen)主(zhu)要(yao)講(jiang)解(jie)了(le)音(yin)頻(pin)編(bian)碼(ma)連(lian)接(jie)器(qi)的(de)應(ying)用(yong)電(dian)路(lu)的(de)設(she)計(ji),首(shou)先(xian)介(jie)紹(shao)了(le)音(yin)頻(pin)處(chu)理(li)模(mo)塊(kuai),由(you)音(yin)頻(pin)處(chu)理(li)編(bian)碼(ma)器(qi)對(dui)進(jin)行(xing)音(yin)頻(pin)信(xin)號(hao)處(chu)理(li),然(ran)後(hou)將(jiang)模(mo)擬(ni)音(yin)頻(pin)信(xin)號(hao)輸(shu)入(ru)音(yin)頻(pin)模(mo)塊(kuai)中(zhong),經(jing)過(guo)處(chu)理(li)後(hou)輸(shu)出(chu)音(yin)頻(pin)信(xin)號(hao)。
介紹一下音頻處理模塊,ADSP-21369具有很強的音頻處理能力,使用音頻編碼解碼器AD1835A進行音頻信號的處理,先簡單敘述一下整個音頻模塊輸入模擬音頻信號,並輸出模擬音頻信號的處理過程,模擬音頻信號從接頭ADC輸入,經過處理後供給AD1835A的 ADC輸入ADCLN,ADCLP,ADCRN和ADCRP,然後在AD1835A內進行AD轉換,並將轉換後的數據由AD1835A的串口數據輸出ASDATA交給DSP處理,經過DSP處理後的數據再通過AD1835A的DAC數據輸入 DSDATA1,DSDATA2,DSDATA3,DSDATA4進行DA轉換,最後通過AD1835A的DAC輸出 OUTRP4,OUTRN4,OUTLP4,OUTLN4,並將其經過濾波電路處理給音頻的線路輸出DAC4和耳機輸出DACHEAD。
DSP處理器和AD1835A芯片的連接電路
DSP處理器通過DAI接口和AD1835A芯片相連。音頻芯片的內部配置寄存器是通過處理器的SPI口來完成的。DPI4引腳被用來做為設備的片選,DAI引腳可以被配置成以時分複用(TDM)模式或者2線接口模式(TWI)從AD1835A傳輸串行數據。此外,我們隻設計用到一路DAC4音頻輸出。如圖1所示。

圖1 AD1835A和DSP的連接電路圖
AD1835A時鍾電路
AD1835A的主輸入時鍾(MCLK)可以由板上12.288Mhz的晶振產生,或者由DSP處理器上的DAI引腳提供,並通過開關SW3的1,2引腳位置配置。用DAI引腳產生晶振,允許多重器件同步,例如當數據來自索尼飛利浦數字接口(S/PDIF)接收器的時候,可以通過音頻芯片輸出。此時,S /PDIF的MCLK來自於AD1835A的MCLK。
開關的第三個位置決定了主從模式的選擇。當開關的3和6相連時,即開關閉合的狀態,MASTER_SLAVE為低,主模式,AD1835的串行接口來提供幀同步和時鍾信號;3和6斷開時,即開關關閉的狀態,MASTER_SLAVE為高,從模式,DSP處理器需要提供幀同步和時鍾信號,默認開關為閉合狀態。

圖2 AD1835A時鍾電路圖
[page] ADC輸入電路
ADC輸入電路部分,主要采用AD8606搭建成T型濾波電路,前端電路是音頻信號輸入,後端是經過處理的平衡輸出音頻信號,AD8606是雙路軌到軌輸入和輸出、單電源放大器,具有極低失調電壓、低輸入電壓和電流噪聲以及寬信號帶寬等特性。由於AD8606是單電源,因此要提供參考電壓 AUDIO_VREF_ADC使兩端平衡輸出ADCLN和ADCLP都以參考電壓為中心,我們使用RCA接口ADCL和ADCR被用來輸入模擬信號,左聲道ADC輸入電路如圖3所示,右聲道電路和此部分電路相近。

圖3 ADC輸入電路圖
DAC輸出電路
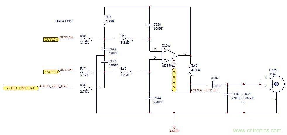
考慮到DAC音頻輸出包括線路輸出和耳機輸出,並且國際上有個標準,要求線路輸出阻抗最好是一定的數值,以便和功放、有源音箱、耳放的輸入阻抗相配,因為這樣的聲音失真最小並且音質最好,而耳機的阻抗一般是幾十或幾百歐姆,耳機所需要的電流、電壓也比功放、有源音箱、耳放所需要的大,因為需要足夠的電壓和電流把它推動起來,就需要輸出設備有較小的輸出阻抗,較大的輸出電壓、電流和它配合。所以需要兩個接口,兩個不同的電路,使輸出滿足各自不同要求的電路指標。DAC線路輸出采用AD8606搭建成低通平滑濾波電路,同樣的,由於AD8606是單電源,因此要提供參考電壓AUDIO_VREF_DAC使兩端平衡輸出ADCLN和ADCLP都以參考電壓為中心,DAC左聲道輸出電路如圖4所示,右聲道輸出電路和此類似,詳見附錄。輸出通道和RCA接口DACL 和DACR相連。

圖4 DAC輸出電路圖
耳機輸出電路通過AD8532搭建成同相跟隨器電路,AD8532是單電源低功耗雙路軌到軌輸入和輸出放大器,輸出電流為250mA,如圖5所示。音頻芯片的通道4和耳機接口DACHEAD相連。

圖5 DAC耳機輸出電路圖
特別推薦
- 噪聲中提取真值!瑞盟科技推出MSA2240電流檢測芯片賦能多元高端測量場景
- 10MHz高頻運行!氮矽科技發布集成驅動GaN芯片,助力電源能效再攀新高
- 失真度僅0.002%!力芯微推出超低內阻、超低失真4PST模擬開關
- 一“芯”雙電!聖邦微電子發布雙輸出電源芯片,簡化AFE與音頻設計
- 一機適配萬端:金升陽推出1200W可編程電源,賦能高端裝備製造
技術文章更多>>
- 算力爆發遇上電源革新,大聯大世平集團攜手晶豐明源線上研討會解鎖應用落地
- 築基AI4S:摩爾線程全功能GPU加速中國生命科學自主生態
- 一秒檢測,成本降至萬分之一,光引科技把幾十萬的台式光譜儀“搬”到了手腕上
- AI服務器電源機櫃Power Rack HVDC MW級測試方案
- 突破工藝邊界,奎芯科技LPDDR5X IP矽驗證通過,速率達9600Mbps
技術白皮書下載更多>>
- 車規與基於V2X的車輛協同主動避撞技術展望
- 數字隔離助力新能源汽車安全隔離的新挑戰
- 汽車模塊拋負載的解決方案
- 車用連接器的安全創新應用
- Melexis Actuators Business Unit
- Position / Current Sensors - Triaxis Hall
熱門搜索
微波功率管
微波開關
微波連接器
微波器件
微波三極管
微波振蕩器
微電機
微調電容
微動開關
微蜂窩
位置傳感器
溫度保險絲
溫度傳感器
溫控開關
溫控可控矽
聞泰
穩壓電源
穩壓二極管
穩壓管
無焊端子
無線充電
無線監控
無源濾波器
五金工具
物聯網
顯示模塊
顯微鏡結構
線圈
線繞電位器
線繞電阻



