電路攻略:機械手視覺係統外圍電路設計
發布時間:2015-01-03 責任編輯:echolady
【導讀】本(ben)文(wen)主(zhu)要(yao)探(tan)討(tao)機(ji)械(xie)手(shou)的(de)視(shi)覺(jiao)係(xi)統(tong)的(de)設(she)計(ji),本(ben)次(ci)係(xi)統(tong)設(she)計(ji)采(cai)用(yong)三(san)塊(kuai)控(kong)製(zhi)器(qi)的(de)控(kong)製(zhi)芯(xin)片(pian),有(you)人(ren)可(ke)能(neng)會(hui)問(wen),三(san)塊(kuai)控(kong)製(zhi)器(qi)實(shi)現(xian)的(de)功(gong)能(neng)不(bu)同(tong),但(dan)在(zai)硬(ying)件(jian)電(dian)路(lu)中(zhong),設(she)計(ji)的(de)方(fang)案(an)主(zhu)要(yao)依(yi)據(ju)管(guan)腳(jiao)功(gong)能(neng)。下(xia)麵(mian)請(qing)看(kan)機(ji)械(xie)手(shou)視(shi)覺(jiao)係(xi)統(tong)的(de)設(she)計(ji)方(fang)案(an)。
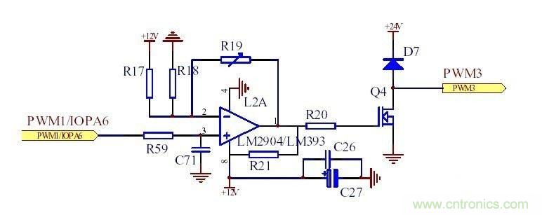
PWM 管腳:DSP 的每個事件管理器都有與比較單元相關的PWM 電路,能夠產生六路帶可編程死區和輸出極性的PWM 輸出,但是都是成對輸出的,對於本控製器需要的獨立的輸出,每個事件管理器隻有3 路,一個DSP 有兩個事件管理器,可以獨立的輸出6 路PWM 波。液壓控製器需要6 路PWM 波驅動電業比例閥,而伺服電機控製器需要4 路0-5V 的(de)加(jia)速(su)器(qi)信(xin)號(hao)調(tiao)節(jie)電(dian)機(ji)轉(zhuan)速(su),在(zai)設(she)計(ji)電(dian)路(lu)時(shi)將(jiang)這(zhe)兩(liang)種(zhong)電(dian)路(lu)設(she)計(ji)在(zai)一(yi)起(qi),並(bing)製(zhi)成(cheng)印(yin)刷(shua)電(dian)路(lu)板(ban),焊(han)板(ban)時(shi)按(an)每(mei)板(ban)的(de)功(gong)能(neng)焊(han)接(jie)即(ji)可(ke),液(ye)壓(ya)控(kong)製(zhi)器(qi)需(xu)要(yao)輸(shu)出(chu)PWM 波形,芯片用LM393 做比較器,此時電阻R19 和電容C71 不焊即可,但要有R21 上拉電阻,R17 和R18 將2 腳電壓分在1.7V 左右比較合適。
伺服控製器需要輸出0-5V 電壓芯片用LM2904 做運放用,焊電阻R19 和電容C17不用MOS 管、R21 和外接電源,也不用焊R17,直接將DSP 輸出0-3.3V 電壓放大到0-5V 輸出。PWM/電壓輸出電路圖見圖:

圖1

圖2 繼電器電路圖
QEP 電路:DSP 的每個時間管理器都有一個正交編碼器脈衝(QEP)電路。當QEP電路被使能時可以對CAP1/QEP1 和CAP2/QEP2(對於EVA 模塊)yinjiaoshangdezhengjiaobianmashurumaichongjinxingjiemahejishu。zhengjiaobianmamaichongdianlukeyongyulianjieguangdianbianmaqiyihuodexuanzhuanjixiedeweizhihesulv。sifudianjikongzhiqixuyaoshiyongQEP 電路,由於一個伺服電機控製器需要控製4 台伺服電機,所以碼盤信號使用74153 芯片選擇輸入,同時碼盤的每路信號都有正負兩根線通過運放放大後再到74153 選擇後輸入DSP,碼盤選擇電路見圖:
圖3 碼盤選擇電路
本文介紹了機器視覺係統中PWM/電壓輸出電路、IO 口電路與QEP 電路設計,使得開發人員可以通過電路介紹將數字技術與攝像頭、傳感器、電機和其他外設集成來輕鬆構建 3D dianyun。zhenggejiqirenchexianzaikeyiwanchengsuoxugongneng,tongshiyewanquanfuheshijiaoshejiyaoqiu,dadaolexiangyingjishuzhibiao,weijianglaidepiliangshengchandiandinglejianshidejichu,shichangqianlijuda。相關閱讀:
節能健康的室內環境光采集電路設計
電路普及:高分辨率壓電陶瓷D/A電路設計
黑暗裏的一盞燈:全自動智能照明電路設計
特別推薦
- 噪聲中提取真值!瑞盟科技推出MSA2240電流檢測芯片賦能多元高端測量場景
- 10MHz高頻運行!氮矽科技發布集成驅動GaN芯片,助力電源能效再攀新高
- 失真度僅0.002%!力芯微推出超低內阻、超低失真4PST模擬開關
- 一“芯”雙電!聖邦微電子發布雙輸出電源芯片,簡化AFE與音頻設計
- 一機適配萬端:金升陽推出1200W可編程電源,賦能高端裝備製造
技術文章更多>>
- 築基AI4S:摩爾線程全功能GPU加速中國生命科學自主生態
- 一秒檢測,成本降至萬分之一,光引科技把幾十萬的台式光譜儀“搬”到了手腕上
- AI服務器電源機櫃Power Rack HVDC MW級測試方案
- 突破工藝邊界,奎芯科技LPDDR5X IP矽驗證通過,速率達9600Mbps
- 通過直接、準確、自動測量超低範圍的氯殘留來推動反滲透膜保護
技術白皮書下載更多>>
- 車規與基於V2X的車輛協同主動避撞技術展望
- 數字隔離助力新能源汽車安全隔離的新挑戰
- 汽車模塊拋負載的解決方案
- 車用連接器的安全創新應用
- Melexis Actuators Business Unit
- Position / Current Sensors - Triaxis Hall
熱門搜索




