行家看過來:語音身份識別播放係統電路的實現
發布時間:2014-12-28 責任編輯:echolady
【導讀】傳統的電台基本采用全透明的傳輸方式,頻段相同的情況下即可接收同頻段的語音信號。本文要講解的是一種基於C8051F單片機,以DTMF編碼的方式識別電台身份的係統。
該gai係xi統tong使shi用yong簡jian單dan,在zai不bu改gai變bian電dian台tai原yuan有you特te性xing的de基ji礎chu上shang,隻zhi需xu和he電dian台tai的de擴kuo展zhan口kou連lian接jie,便bian可ke實shi現xian對dui電dian台tai身shen份fen的de識shi別bie。即ji使shi對dui方fang破po解jie了le語yu音yin信xin號hao,還hai可ke通tong過guo地di址zhi編bian碼ma來lai分fen辨bian電dian台tai的de身shen份fen。該gai係xi統tong在zai保bao密mi性xing要yao求qiu高gao的de場chang所suo有you一yi定ding應ying用yong前qian景jing。
DTMF編/解碼
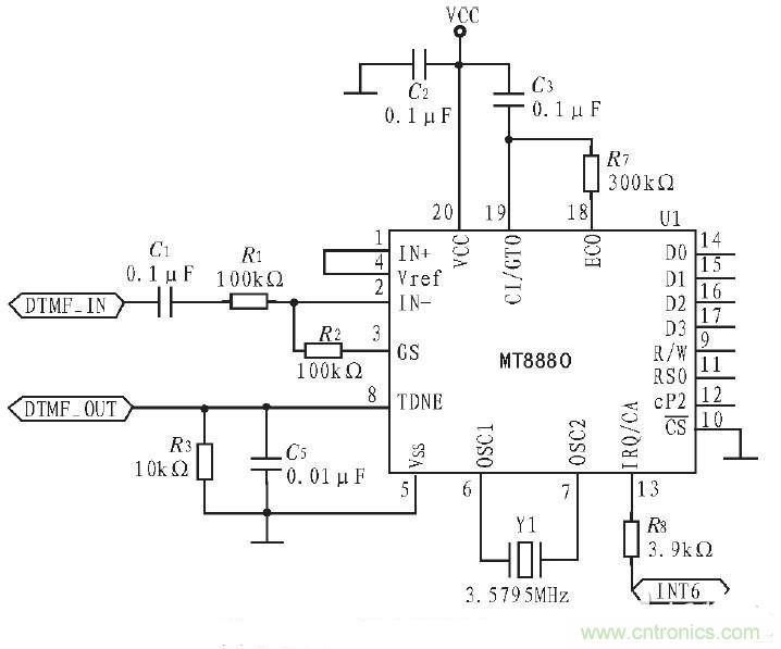
DTMF編/解碼器選用MT8880。MT8880C是一個帶有呼叫處理濾波器的單片 DTMF信號收發器。該器件采用低功耗、高穩定性的 ISO-CMOS技術,內置1個帶有可變增益的內部放大器的高性能接收器,1個帶有脈衝計數器的發射器,以及1個可訪問MT8880內部寄存器的標準微處理器接口。其內部寄存器包括1個狀態寄存器、2個數據寄存器和2個控製寄存器,其電路如圖1所示。

圖1
當終端作為發射機時,DTMF編/解碼部分把終端的地址碼經一定算法加密後,調製成DTMF信號,再送入電台,便於網內其他電台識別。當終端作為接收機時,DTMF編/解碼部分把所接收的DTMF信號解調成數字碼,再經解密算法得到地址碼。考慮到該係統阻抗與電台音頻I/O接口阻抗可能不匹配,應在兩者間加入一個音頻變壓器。

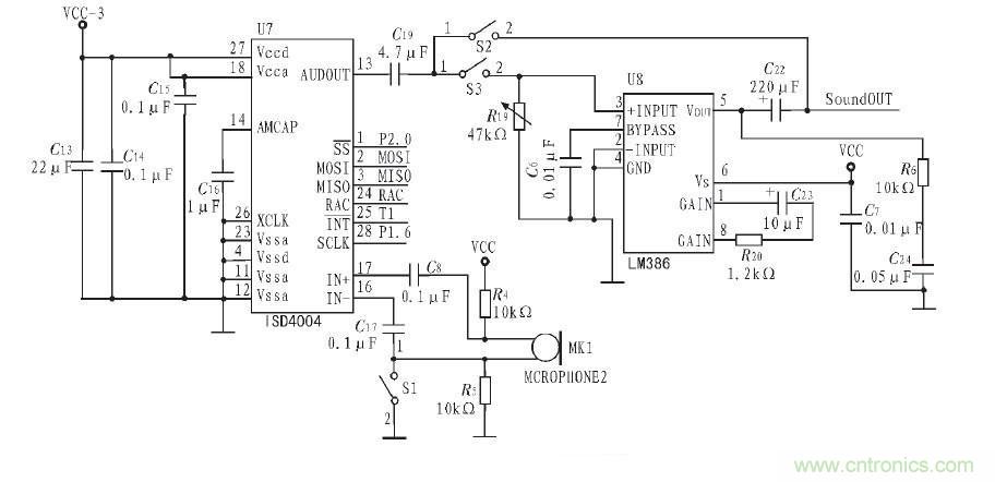
圖2
相關閱讀:
家庭監護機器人有突破!語音識別係統“箭在弦上”
專家親授:基於DSP原理的漢子語音識別係統的實現
技術達人:ARM的非特定人語音識別係統的設計
特別推薦
- 噪聲中提取真值!瑞盟科技推出MSA2240電流檢測芯片賦能多元高端測量場景
- 10MHz高頻運行!氮矽科技發布集成驅動GaN芯片,助力電源能效再攀新高
- 失真度僅0.002%!力芯微推出超低內阻、超低失真4PST模擬開關
- 一“芯”雙電!聖邦微電子發布雙輸出電源芯片,簡化AFE與音頻設計
- 一機適配萬端:金升陽推出1200W可編程電源,賦能高端裝備製造
技術文章更多>>
- 築基AI4S:摩爾線程全功能GPU加速中國生命科學自主生態
- 一秒檢測,成本降至萬分之一,光引科技把幾十萬的台式光譜儀“搬”到了手腕上
- AI服務器電源機櫃Power Rack HVDC MW級測試方案
- 突破工藝邊界,奎芯科技LPDDR5X IP矽驗證通過,速率達9600Mbps
- 通過直接、準確、自動測量超低範圍的氯殘留來推動反滲透膜保護
技術白皮書下載更多>>
- 車規與基於V2X的車輛協同主動避撞技術展望
- 數字隔離助力新能源汽車安全隔離的新挑戰
- 汽車模塊拋負載的解決方案
- 車用連接器的安全創新應用
- Melexis Actuators Business Unit
- Position / Current Sensors - Triaxis Hall
熱門搜索
微波功率管
微波開關
微波連接器
微波器件
微波三極管
微波振蕩器
微電機
微調電容
微動開關
微蜂窩
位置傳感器
溫度保險絲
溫度傳感器
溫控開關
溫控可控矽
聞泰
穩壓電源
穩壓二極管
穩壓管
無焊端子
無線充電
無線監控
無源濾波器
五金工具
物聯網
顯示模塊
顯微鏡結構
線圈
線繞電位器
線繞電阻



