一款更簡單的可用弱電線路通信的電路設計
發布時間:2014-01-30 責任編輯:sherryyu
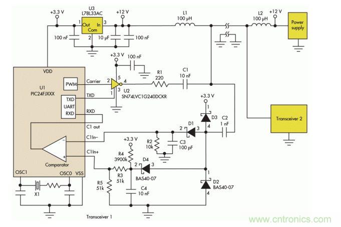
如ru果guo要yao用yong室shi內nei現xian有you的de電dian線xian線xian路lu進jin行xing網wang絡luo通tong信xin,一yi般ban會hui采cai用yong電dian力li線xian載zai波bo的de方fang式shi,在zai強qiang電dian線xian路lu上shang進jin行xing數shu據ju傳chuan輸shu。現xian在zai想xiang出chu了le個ge更geng簡jian單dan便bian宜yi可ke靠kao的de辦ban法fa,隻zhi要yao幾ji個ge分fen立li器qi件jian和he兩liang個geIC,通過弱電電路通信(比如電話線)。讓電力貓見鬼去吧。

在弱電線路上傳輸數據
這個電路的傳輸速率至少可以達到32kbit/s, 如果載波更高,速度還可以更快。為簡單起見,我們用的鍵麵開關,沒有減噪功能,如果要的話可以用軟件實現。U1是個PIC單片機,配幾個外圍器件,一個PWM模塊。
需要注意的是,這個電路隻能用在低電壓的弱電環境中,不能接入高壓。
相關閱讀:
大咖秀:教你隻用白熾燈來控製馬達電流大小
http://m.0-fzl.cn/motor-art/80022230
一款超敏感的煤氣泄漏報警器電路設計
http://m.0-fzl.cn/sensor-art/80022224
分享:DIY功放+耳放合二為一的電路圖設計
http://m.0-fzl.cn/motor-art/80022209
- 噪聲中提取真值!瑞盟科技推出MSA2240電流檢測芯片賦能多元高端測量場景
- 10MHz高頻運行!氮矽科技發布集成驅動GaN芯片,助力電源能效再攀新高
- 失真度僅0.002%!力芯微推出超低內阻、超低失真4PST模擬開關
- 一“芯”雙電!聖邦微電子發布雙輸出電源芯片,簡化AFE與音頻設計
- 一機適配萬端:金升陽推出1200W可編程電源,賦能高端裝備製造
- 築基AI4S:摩爾線程全功能GPU加速中國生命科學自主生態
- 一秒檢測,成本降至萬分之一,光引科技把幾十萬的台式光譜儀“搬”到了手腕上
- AI服務器電源機櫃Power Rack HVDC MW級測試方案
- 突破工藝邊界,奎芯科技LPDDR5X IP矽驗證通過,速率達9600Mbps
- 通過直接、準確、自動測量超低範圍的氯殘留來推動反滲透膜保護
- 車規與基於V2X的車輛協同主動避撞技術展望
- 數字隔離助力新能源汽車安全隔離的新挑戰
- 汽車模塊拋負載的解決方案
- 車用連接器的安全創新應用
- Melexis Actuators Business Unit
- Position / Current Sensors - Triaxis Hall




