如何對LED驅動電流進行嚴格控製
發布時間:2012-11-14 責任編輯:echotang
就普通照明而言,LED技術已經可以滿足生產高品質燈具的要求,但是具體生產高品質LED燈具時,則需要掌握電力電子學、光guang學xue和he熱re管guan理li學xue等deng三san個ge領ling域yu的de知zhi識shi。很hen少shao有you同tong時shi精jing通tong於yu三san個ge領ling域yu的de工gong程cheng師shi,而er如ru果guo電dian源yuan工gong程cheng師shi還hai負fu責ze係xi統tong架jia構gou時shi,他ta多duo半ban會hui將jiang更geng多duo精jing力li放fang在zai控kong製zhi輸shu出chu電dian流liu的de精jing確que度du上shang。毫hao無wu疑yi問wen,精jing確que度du非fei常chang重zhong要yao,但dan當dang我wo們men的de最zui終zhong產chan品pin是shi一yi個ge燈deng具ju時shi,它ta發fa出chu的de光guang的de品pin質zhi才cai是shi我wo們men所suo關guan心xin的de重zhong點dian所suo在zai。
本文重點探討了如何對LED驅動電流進行嚴格控製,因為當我們關心輸出光品質時,對LED驅動電流的控製將會成為影響LED電源成本的重要因素。為了使用於LED供電電源設計的每分錢都充分發揮作用,我們在本文中提出了一個最佳方案——封閉實際光輸出的控製回路。
半導體照明這一新興領域的出現,使同時專長於電力電子學、光學和熱管理學(機械工程)這(zhe)三(san)個(ge)領(ling)域(yu)的(de)工(gong)程(cheng)師(shi)成(cheng)為(wei)搶(qiang)手(shou)人(ren)才(cai)。目(mu)前(qian),在(zai)三(san)個(ge)領(ling)域(yu)都(dou)富(fu)有(you)經(jing)驗(yan)的(de)工(gong)程(cheng)師(shi)並(bing)不(bu)很(hen)多(duo),而(er)這(zhe)通(tong)常(chang)意(yi)味(wei)著(zhe)係(xi)統(tong)工(gong)程(cheng)師(shi)或(huo)者(zhe)整(zheng)體(ti)產(chan)品(pin)工(gong)程(cheng)師(shi)的(de)背(bei)景(jing)要(yao)和(he)這(zhe)三(san)大(da)領(ling)域(yu)相(xiang)關(guan),同(tong)時(shi)他(ta)們(men)還(hai)需(xu)盡(jin)可(ke)能(neng)與(yu)其(qi)他(ta)領(ling)域(yu)的(de)工(gong)程(cheng)師(shi)協(xie)作(zuo)。
係(xi)統(tong)工(gong)程(cheng)師(shi)常(chang)常(chang)會(hui)把(ba)自(zi)己(ji)原(yuan)領(ling)域(yu)養(yang)成(cheng)的(de)習(xi)慣(guan)或(huo)積(ji)累(lei)的(de)經(jing)驗(yan)帶(dai)入(ru)設(she)計(ji)工(gong)作(zuo)中(zhong),這(zhe)和(he)一(yi)個(ge)主(zhu)要(yao)研(yan)究(jiu)數(shu)位(wei)係(xi)統(tong)的(de)電(dian)子(zi)工(gong)程(cheng)師(shi)轉(zhuan)去(qu)解(jie)決(jue)電(dian)源(yuan)管(guan)理(li)問(wen)題(ti)時(shi)所(suo)遇(yu)到(dao)的(de)情(qing)況(kuang)相(xiang)同(tong):他們可能依靠單純的模擬,不在試驗台上對電源做測試就直接在電路板上布線,因為他們沒有認識到:開關穩壓器需要仔細檢查電路板布局;另外,如果沒有經過試驗台測試,實際的工作情況很難與模擬一致。
在設計LEDdengjudeguochengzhong,dangxitongjiagougongchengshishiweiyuandianzidianlizhuanjia,huozheruodianyuanshejibeichengbaogeiyijiagongchenggongsishi,yixiebiaozhundianyuanshejizhongchangjiandexiguanjiuhuichuxianzaiLED驅動器設計中。一些習慣是很有用的,因為LED驅(qu)動(dong)器(qi)在(zai)很(hen)多(duo)方(fang)麵(mian)與(yu)傳(chuan)統(tong)的(de)恒(heng)壓(ya)源(yuan)非(fei)常(chang)相(xiang)似(si)。兩(liang)類(lei)電(dian)路(lu)都(dou)工(gong)作(zuo)在(zai)較(jiao)寬(kuan)的(de)輸(shu)入(ru)電(dian)壓(ya)範(fan)圍(wei)和(he)較(jiao)大(da)的(de)輸(shu)出(chu)功(gong)率(lv)下(xia),另(ling)外(wai)這(zhe)兩(liang)類(lei)電(dian)路(lu)都(dou)麵(mian)對(dui)連(lian)接(jie)到(dao)交(jiao)流(liu)電(dian)源(yuan)、直流穩壓電源軌還是電池上等不同連接方式所帶來的挑戰。
電力電子工程師習慣於總想確保輸出電壓或電流的高精確度,對LED驅動器而言並不是很好的習慣。諸如FPGA和DSP之類的數位負載需要更低的核心電壓,而這又要求更嚴格的控製,以防止出現較高的誤碼率。因此,數位電源軌的公差通常會控製在±1%以內或比它們的標稱值小,也可用其絕對數值表示,如0.99V至1.01V。在將傳統電源的設計習慣引入LED驅動器設計領域時,帶來的問題就是:為了實現對輸出電流公差的嚴格控製,將浪費更多的電力並使用更昂貴的元件,或者二者兼而有之。
善用每一分預算
理想的電源是成本不高,效率能達到100%,bingqiebuzhanyongkongjian。dianlidianzigongchengshixiguanlecongkehunalitingquyijian,tamenyehuijinzuidaliliangqumanzunaxieyaoqiu,lituzaizuixiaodekongjianheyusuanfanweineijinxingxitongsheji。zaijinxingLEDqudongqishejishiyebuliwai,shishishangtamianduigengdadeyusuanyali,yinweichuantongdezhaomingjishuyijingwanquanshixianleshangpinhua,qijiageyijingfeichangdilian。suoyi,huahaoyusuanxiademeiyifenqiandoufeichangzhongyao,zheyeshiyixiedianlidianzishejishigongchengshibeilaoxiguan“引入歧途”的地方。
要將LED電流的精確度控製到與數位負載的供電電壓的精度相同,則會既浪費電,又浪費錢。100mA到1A是當前大多數產品的電流範圍,特別是目前350mA(或者更確切地說,光電半導體結的電流密度為350mA/mm2)是熱管理和照明效率間常采納的折衷方案。控製LED驅動器的積體電路是矽基的,所以在1.25V的範圍內有一個典型的帶隙。要在1.25V處達到1%的容差,亦即需要±12.5mV的電壓範圍。這並不難實現,能達到這種容差或更好容差範圍的低價電壓參考電路或電源控製IC種類繁多,價格低廉。當控製輸出電壓時,可在極低功率下使用高精度電阻來回饋輸出電壓(如圖1a所示)。為控製輸出電流,需要對回饋方式做出一些調整,如圖1b所示。這是目前控製輸出電流的唯一且最簡單的手段。
圖1a:電壓回饋; 圖1b:電流回饋(點擊圖片查看高清原圖)
[page]深入研究之後,就會發現這樣做的一個主要缺點是:負載和回饋電路二者是完全相同的。參考電壓被加在與LED串聯的一個電阻上,這意味著參考電壓或LED電流越高,電阻消耗的功率越大。所以,第一代專用LED驅動積體電路的參考電壓要遠低於現在的產品,這類似於電池充電器。電壓更低意味著功耗更低,也意味著更小、更便宜、更低損耗的電流檢測電阻。在圖1b所示的簡單的低端回饋環境下,200mV是常規的電壓選擇。但是,要在200mV參考電壓下實現±1%的容差,則需要一個價格很高的積體電路,此時相對於標稱參考電壓的容差為±2mV。盡管這並不是不可能實現的,不過更高的精度需要更高的成本。±2mV的容差需要高精度電壓參考所需的生產、測試和分級技術,此時,附加成本應花費在更智慧的LED驅動器上。新的費用的價值是增加了一個反饋回路,借助該回路,可以利用光輸出(而非電流輸出)來控製如何驅動LED。
測量光輸出
就像數位產品設計師在電源設計中遇到不確定問題時會采取模擬解決問題那樣,電力電子工程師出身的係統架構師在進行LED燈具設計時會想到高精度的輸出。LED製造商已經清楚的表明,光通量與前向電流成正比。利用相同的電流驅動所有LED,那麼每個LED會產生相同的光通量。因此,電力電子工程師就會得出結論:高精確度的電流是必須的。這樣一來,他們就忘記了光輸出的流明和勒克斯值(而不是安培值)才是重點。測量電流是很容易的,而相對的,測量光則需要昂貴的大型設備,如圖2所示的積分球,而大部分電子工程師對積分球都不太了解。

圖2:光學積分球截麵圖
另外,即使容差為±0.1%的電流源(其價格會相當高)有巨大的市場價值,它對在實際光輸出中產生嚴格的容差值上沒有什麼作用。透過觀察LED光通量的分級可以確定這一點。表1給出了世界三大頂級電力光電半導體製造商的高階冷白光LED在350mA和25℃下的光通量分級結果。注意最後一列是各分級的容差平均值,而不是所有光通量分級範圍內的容差。
表1:全球前二大光電半導體製造商的高階冷白光LED在350mA和25℃下的光通量分級結果
[page]計算光輸出精度
了解到來自單個通量分級的LED光輸出會有±3%到±10%的容差之後,係統工程師可能會因此得出結論:驅動電流容差值必須是越嚴格越好。然而從統計學角度來看,該觀點並不正確。一個常見的但不正確的假設是:任何值的整體容差都等於最壞條件下各值的簡單加總僅。為LED供電的電流源的容差和LED光通量的容差是互不相關的──它們在最初階段就已相互獨立。對於不相關的兩個因數X和Y,整體容差Z並不是X和Y的容差之和,而是應該利用下述運算式進行計算:

表2和圖3給出了整體容差和一列假設電流源容差的對比情況,此時假設LED光輸出在350mA的區域內隨前向電流呈線性變化。

圖3:光輸出整體容差與電流源容差的對比
表2:整體容差和一列假設電流源容差的對比
根據方程1可ke以yi發fa現xian,最zui低di容rong差cha因yin數shu的de作zuo用yong大da於yu其qi他ta,而er且qie實shi際ji的de整zheng體ti容rong差cha值zhi要yao遠yuan優you於yu各ge個ge因yin數shu在zai最zui壞huai情qing況kuang下xia的de容rong差cha的de和he,尤you其qi是shi當dang其qi中zhong一yi個ge因yin數shu遠yuan好hao於yu其qi他ta因yin數shu時shi。觀guan察cha圖tu3,電流源容差的最合理的目標是將其控製在LED光輸出的容差範圍內。記住一點:出於成本考慮,許多燈具會使用來自不同分級的LED。
高品質LED燈要求更多的回饋
LED製造商和他們的分銷夥伴正努力地改進產品的光通量容差,在合理的成本範圍內提供更細的分級。對於希望產品可使用5年或50,000個小時,並在使用期內保持整體光輸出不變的設計師而言,即使想滿足最密集的通量分級和設定0.1%的容差電流源也很難實現。因為熱量和隨著時間延長而產生的性能衰減等兩個重要因素會降低LED的光通量,即使電流源容差和LED光通量容差都達到0.001%也(ye)無(wu)法(fa)解(jie)決(jue)該(gai)問(wen)題(ti)。考(kao)慮(lv)到(dao)這(zhe)些(xie)損(sun)耗(hao),高(gao)品(pin)質(zhi)固(gu)態(tai)照(zhao)明(ming)產(chan)品(pin)設(she)計(ji)師(shi)必(bi)須(xu)找(zhao)到(dao)具(ju)有(you)額(e)外(wai)反(fan)饋(kui)回(hui)路(lu)的(de)電(dian)源(yuan),也(ye)即(ji)找(zhao)到(dao)熱(re)量(liang)和(he)光(guang)源(yuan)。為(wei)此(ci)需(xu)要(yao)進(jin)行(xing)調(tiao)光(guang)控(kong)製(zhi),可(ke)以(yi)對(dui)輸(shu)出(chu)電(dian)流(liu)進(jin)行(xing)線(xian)性(xing)控(kong)製(zhi)和(he)PWM(脈寬調變)控製的積體電路便成為最佳選擇。
美國國家半導體的LM3409和LM3424都是LED驅動器控製IC,它們是適用於半導體照明的第二代電流源。二款產品均可透過可變電阻器或電壓源來控製平均的LED電流值,並且可為PMW(脈寬調變訊號)調光訊號提供專門的輸入訊號。除了線性控製回路外,LM3409和LM3424的類比調節功能也讓係統設計師可以在權衡輸出電流精度及尺寸、成本和電流檢測電阻的功耗間做出自己的選擇。

圖4:LM3409/09HV降壓LED驅動器
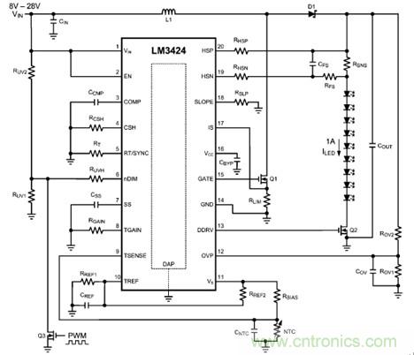
圖4所示的LM3409/09HV控製降壓電路,是功率LED驅動器中最常用的電路模式。圖5中的LM3424可以作為升壓穩壓器LED驅動器,也可以作為降壓/升壓、SEPIC(單端主電感轉換器)、反激式甚至是‘’懸浮‘’降壓電路。

圖5:LM3424升壓LED驅動器需要光控製的應用領域
路lu燈deng是shi一yi個ge很hen好hao的de光guang源yuan示shi例li,因yin為wei它ta有you嚴yan格ge的de法fa定ding標biao準zhun限xian製zhi。對dui於yu公gong路lu用yong路lu燈deng,歐ou盟meng國guo家jia規gui定ding了le其qi最zui小xiao和he最zui大da的de光guang輸shu出chu及ji照zhao明ming模mo式shi。對dui於yu符fu合he此ci規gui定ding並bing提ti供gong五wu年nian或huo更geng長chang使shi用yong壽shou命ming的deLED路(lu)燈(deng)來(lai)說(shuo),設(she)計(ji)時(shi)必(bi)須(xu)考(kao)慮(lv)到(dao)熱(re)量(liang)引(yin)起(qi)的(de)即(ji)時(shi)光(guang)通(tong)量(liang)損(sun)失(shi)和(he)更(geng)長(chang)時(shi)間(jian)下(xia)性(xing)能(neng)下(xia)降(jiang)帶(dai)來(lai)的(de)通(tong)量(liang)損(sun)失(shi)。一(yi)種(zhong)很(hen)自(zi)然(ran)的(de)方(fang)法(fa)是(shi)使(shi)用(yong)光(guang)感(gan)測(ce)器(qi),比(bi)如(ru)構(gou)成(cheng)線(xian)性(xing)控(kong)製(zhi)回(hui)路(lu)的(de)光(guang)電(dian)二(er)極(ji)體(ti)。在(zai)係(xi)統(tong)啟(qi)用(yong)的(de)第(di)一(yi)天(tian),應(ying)當(dang)就(jiu)僅(jin)使(shi)用(yong)整(zheng)體(ti)可(ke)用(yong)驅(qu)動(dong)電(dian)流(liu)的(de)一(yi)部(bu)分(fen),這(zhe)樣(yang)做(zuo)是(shi)考(kao)慮(lv)到(dao)隨(sui)著(zhe)時(shi)間(jian)推(tui)移(yi),驅(qu)動(dong)電(dian)流(liu)將(jiang)慢(man)慢(man)增(zeng)至(zhi)一(yi)個(ge)上(shang)限(xian),籍(ji)此(ci)保(bao)證(zheng)光(guang)輸(shu)出(chu)恒(heng)定(ding)。可(ke)以(yi)將(jiang)光(guang)電(dian)二(er)極(ji)體(ti)偏(pian)置(zhi),並(bing)轉(zhuan)換(huan)為(wei)一(yi)路(lu)脈(mai)寬(kuan)調(tiao)變(bian)訊(xun)號(hao),這(zhe)將(jiang)有(you)助(zhu)於(yu)在(zai)調(tiao)光(guang)範(fan)圍(wei)內(nei)維(wei)持(chi)更(geng)加(jia)恒(heng)定(ding)的(de)相(xiang)對(dui)色(se)溫(wen),其(qi)線(xian)性(xing)控(kong)製(zhi)回(hui)路(lu)更(geng)加(jia)簡(jian)單(dan),一(yi)般(ban)而(er)言(yan)調(tiao)光(guang)範(fan)圍(wei)也(ye)比(bi)較(jiao)小(xiao)。根(gen)據(ju)不(bu)同(tong)的(de)時(shi)間(jian)、運動感測器或其他節省功耗的措施,對光輸出進行控製時,PWM控製將更加有用。圖6給出了具有更長壽命、光輸出恒定的LED燈的假定的原理圖。

圖6:PWM(脈寬調變)用於日/夜控製,線性控製用於光輸出
本文小結
輸出電流精度隻是評價LED驅動器性能的一個方麵,但是當LED本身的光通量容差保持在遠高於±1%的水準時,即使對電流源容差和數文書處理器中電壓軌的容差要求一樣嚴格,也幾乎沒有任何意義,平均LED電dian流liu容rong差cha應ying當dang差cha不bu多duo等deng於yu光guang通tong量liang容rong差cha。本ben文wen基ji於yu單dan個ge分fen級ji的de誤wu差cha示shi意yi了le一yi種zhong理li想xiang情qing況kuang,並bing給gei出chu了le一yi些xie更geng加jia實shi際ji的de例li子zi,這zhe些xie例li子zi使shi用yong兩liang個ge或huo更geng多duo分fen級ji的deLED,其容差也可更輕鬆地達到±5%、±10%或更高。在額外的控製回路中,應該將錢用於1%的電流控製,並將電力用在更高的檢測電壓上都可。有些LED燈會更強調簡單實用和低成本,此時即使采用線性調光也會顯得過於複雜和昂貴,但如果想要發揮LED全部性能的燈具就需要使用線性控製或PWM(脈寬調變控製)方式或者二者協調使用,從而提升產品性能和壽命。

表3:相同的LED所具有的高階兩級、三級、四級光通量分級下的容差值
- 噪聲中提取真值!瑞盟科技推出MSA2240電流檢測芯片賦能多元高端測量場景
- 10MHz高頻運行!氮矽科技發布集成驅動GaN芯片,助力電源能效再攀新高
- 失真度僅0.002%!力芯微推出超低內阻、超低失真4PST模擬開關
- 一“芯”雙電!聖邦微電子發布雙輸出電源芯片,簡化AFE與音頻設計
- 一機適配萬端:金升陽推出1200W可編程電源,賦能高端裝備製造
- 2026藍牙亞洲大會暨展覽在深啟幕
- H橋降壓-升壓電路中的交替控製與帶寬優化
- Tektronix 助力二維材料器件與芯片研究與創新
- 800V AI算力時代,GaN從“備選”變“剛需”?
- 大聯大世平集團首度亮相北京國際汽車展 攜手全球芯片夥伴打造智能車整合應用新典範
- 車規與基於V2X的車輛協同主動避撞技術展望
- 數字隔離助力新能源汽車安全隔離的新挑戰
- 汽車模塊拋負載的解決方案
- 車用連接器的安全創新應用
- Melexis Actuators Business Unit
- Position / Current Sensors - Triaxis Hall



