如何利用熱反饋控製LED溫升?
發布時間:2012-10-17 責任編輯:echotang
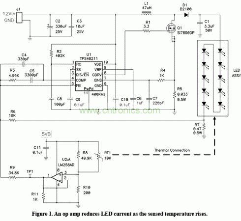
利用LED實現高亮度照明要求使用廠商允許的最大電流驅動,但LED的平均壽命高度取決於工作溫度。工作溫度僅上升10°便可使其壽命縮短一半。這種情況迫使設計人員必須降低調節電流,犧牲亮度來延長使用壽命。如果要求LED在zai較jiao高gao的de環huan境jing溫wen度du下xia工gong作zuo,則ze必bi須xu進jin一yi步bu降jiang低di電dian流liu來lai最zui小xiao化hua環huan境jing到dao芯xin片pian溫wen升sheng,以yi保bao證zheng使shi用yong壽shou命ming。但dan是shi由you於yu存cun在zai溫wen度du上shang限xian,這zhe樣yang做zuo會hui降jiang低di中zhong低di環huan境jing溫wen度du範fan圍wei的de照zhao明ming亮liang度du。本ben質zhi上shang來lai說shuo,我wo們men是shi通tong過guo降jiang低di亮liang度du來lai實shi現xian高gao溫wen環huan境jing工gong作zuo的de。圖tu1顯示了一個使用熱敏電阻控製運算放大器(op amp) 的LED驅動電路,其在LED電路板溫度上升時降低驅動電流。

圖1 檢測溫度上升時運算放大器降低LED電流
LED陣列電流通過檢測電流檢測電阻器R7的電壓來調節,並用作控製器的反饋控製,例如:TPS40211等。運算放大器電路(包括R9),向反饋節點(FB)注入一個電流以降低調節電流,或者灌入它的電流來增加調節電流。FB節點電壓保持0.26V恒定不變。提高運算放大器輸出(TP1)的電壓,必須通過降低R7電壓來獲得補償,從而降低LED電流。當運算放大器輸出剛好為0.26V時,注入電流為零,而LED調節不受影響。
熱敏電阻RT1是一個負溫度係數(NTC)器件。25°C下它的標稱電阻為10K歐姆,但在–40°C下增加至300K歐姆以上,而在100°C下則降低至1K歐姆以下,並且是以一種非線性的方式。電阻器R8和R10將5V偏置電壓調低接近FB電壓,而R9的值則控製電流隨高溫變化減小的快慢。使用較好調節的偏置電壓非常重要,因為電路的精確度受到偏置容限的影響。電阻器R9必須盡可能地靠近電流模式增壓控製器放置,目的是最小化噪聲敏感度。使用熱環氧,將熱敏電阻RT1盡可能靠近PWB上的中央LED連接。
圖2顯示了各種溫度條件下獲得的數據。僅有LED和熱敏電阻在該溫度範圍工作。熱敏電阻檢測到的溫度繪製成曲線圖,與環境溫度相比較。我們將計算得到的LED芯片溫度也繪製成圖,其等於電路板溫度加上每支LED的功率乘以結點到機箱熱阻抗(8°C/W)。我們可以看到,高環境溫度條件下,運算放大器電路會降低LED電流,而LED芯片溫度接近LED電路板溫度。這種情況下,LED電路板溫度接近環境溫度,因為LED電流幾乎為零。這樣,便可實現LED芯片溫度穩定無變化。RT1非線性是最高溫度下LED電流急劇變化的原因。TP1的溫度“控製電壓”也被繪製成圖,並且同預計值非常匹配。

圖2 環境溫度上升,LED電流降低,從而達到更低的芯片溫升速率。
總結
高溫環境下,使用驅動高功率LED會使LED亮度退化、使用壽命縮短,這種情況下熱反饋電路便非常有用。它可以降低LED的電流,從而降低LED的功耗,並最終降低LED的溫升。由於LED亮度隨溫升降低,因此在一些要求恒定亮度的應用中這種方法可能並不實用。但是,這種電路可以延長LED在極端環境下的有效使用壽命。
- 噪聲中提取真值!瑞盟科技推出MSA2240電流檢測芯片賦能多元高端測量場景
- 10MHz高頻運行!氮矽科技發布集成驅動GaN芯片,助力電源能效再攀新高
- 失真度僅0.002%!力芯微推出超低內阻、超低失真4PST模擬開關
- 一“芯”雙電!聖邦微電子發布雙輸出電源芯片,簡化AFE與音頻設計
- 一機適配萬端:金升陽推出1200W可編程電源,賦能高端裝備製造
- 邊緣AI的發展為更智能、更可持續的技術鋪平道路
- IAR作為Qt Group獨立BU攜兩項重磅汽車電子應用開發方案首秀北京車展
- 安森美:用全光譜“智慧之眼”定義下一代工業機器人
- 貿澤EIT係列新一期,探索AI如何重塑日常科技與用戶體驗
- 算力爆發遇上電源革新,大聯大世平集團攜手晶豐明源線上研討會解鎖應用落地
- 車規與基於V2X的車輛協同主動避撞技術展望
- 數字隔離助力新能源汽車安全隔離的新挑戰
- 汽車模塊拋負載的解決方案
- 車用連接器的安全創新應用
- Melexis Actuators Business Unit
- Position / Current Sensors - Triaxis Hall



