LED資深網友結合案例分享EMI整改方法
發布時間:2014-02-25 責任編輯:cicy
LED資深行家背景介紹
本人做LED也有些年頭了,比較慶幸,剛畢業出來實習,第一家就是做LED的,然後從此就沒離開過這個行業,從LED成品到LED電源。現在證明我那時並沒有選錯,雖說LED現在競爭激烈,沒多少利潤,但是做LED的工程很吃香,現在想和大家分享下這幾年的經驗,從電源研發到EMI整改認證到做成品燈。說是分享,大家可以發表不同的意見,畢竟比起做了十幾、二十年的工程來說,隻是班門弄斧。先說下EMI整改吧,畢竟對剛接觸整改的年輕工程師來說,最頭痛的就是輻射整改。


此圖顯示已經明顯超標了,接下來給大家慢慢介紹整改過程和整改方法。
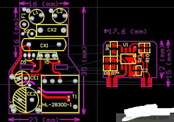
上PCB,對於EMI來說,走線就是靈魂。由於板子要內置,有尺寸要求,並且還要有可控矽調光功能,由於節省了很多EMI元件,導致明顯超標。


右邊的電源,由兩片板組合,8W調光。
第二頁:EMI整改方法分享
[page]
網友總結的整改方法
1、應對垂直30M-50M超標的絕招之一:MOS管S極串入磁珠,可以有效減少30M位置。
MOS管DS加入吸收,能有效減少輻射。加入47PF/1KV電容(實際47PF-100PF都行,在能過輻射的條件下,盡量小,因為這個吸收電容有損耗,會使MOS管發熱嚴重,並降低效率,不太建議用100PF,想效果明顯的,最好用RC吸收)
經過兩個步驟的處理之後,輻射圖如下:


有人問到為什麼磁珠加在S極,不是D極?磁珠串在D級有效減小50-80M輻射,對30M輻fu射she效xiao果guo不bu大da,卡ka在zai灌guan膠jiao輻fu射she增zeng加jia的de同tong誌zhi們men,我wo去qu測ce試shi的de時shi候hou常chang常chang和he遇yu到dao的de工gong程cheng聊liao這zhe個ge話hua題ti,輻fu射she餘yu量liang越yue大da當dang然ran越yue好hao,工gong程cheng們men也ye安an心xin,但dan對dui於yu我wo這zhe款kuan不bu用yong灌guan膠jiao的de電dian源yuan來lai說shuo,3DB足以,因為要麵對的不僅是EMI,還有成本,空間壓力,並不能加入太多EMI元件,會考慮到灌膠,餘量不止6DB整改。
2.解決EMI和效率之間的平衡問題關鍵絕招是:鋁殼子接地,對於大功率,在板子多個地方和地之間加入Y電容。
最終整改的輻射圖


輻射的關鍵在於,適當的頻率(50-60K),良好的走線。
- 噪聲中提取真值!瑞盟科技推出MSA2240電流檢測芯片賦能多元高端測量場景
- 10MHz高頻運行!氮矽科技發布集成驅動GaN芯片,助力電源能效再攀新高
- 失真度僅0.002%!力芯微推出超低內阻、超低失真4PST模擬開關
- 一“芯”雙電!聖邦微電子發布雙輸出電源芯片,簡化AFE與音頻設計
- 一機適配萬端:金升陽推出1200W可編程電源,賦能高端裝備製造
- 貿澤EIT係列新一期,探索AI如何重塑日常科技與用戶體驗
- 算力爆發遇上電源革新,大聯大世平集團攜手晶豐明源線上研討會解鎖應用落地
- 創新不止,創芯不已:第六屆ICDIA創芯展8月南京盛大啟幕!
- AI時代,為什麼存儲基礎設施的可靠性決定數據中心的經濟效益
- 矽典微ONELAB開發係列:為毫米波算法開發者打造的全棧工具鏈
- 車規與基於V2X的車輛協同主動避撞技術展望
- 數字隔離助力新能源汽車安全隔離的新挑戰
- 汽車模塊拋負載的解決方案
- 車用連接器的安全創新應用
- Melexis Actuators Business Unit
- Position / Current Sensors - Triaxis Hall




