車載微機係統中的抗電磁幹擾設計
發布時間:2011-07-15
中心議題:
- 車載微機係統電磁幹擾分析
- 車載微機係統電磁幹擾防護措施
解決方案:
- 電源變換輸入/輸出端加電源濾波器
- 硬件看門狗電路防止幹擾
- 微機內部設計防電磁幹擾程序
1.引言
隨sui著zhe武wu器qi裝zhuang備bei信xin息xi化hua的de發fa展zhan,微wei機ji越yue來lai越yue多duo地di應ying用yong在zai裝zhuang備bei車che輛liang上shang。現xian代dai化hua武wu器qi裝zhuang備bei電dian子zi電dian氣qi設she備bei的de密mi集ji度du和he複fu雜za度du越yue來lai越yue高gao,在zai工gong作zuo時shi會hui產chan生sheng特te定ding的de強qiang電dian磁ci幹gan擾rao。從cong計ji算suan機ji角jiao度du出chu發fa,其qi內nei部bu含han有you多duo種zhong電dian子zi元yuan器qi件jian和he子zi係xi統tong,外wai來lai電dian磁ci輻fu射she、內部元件之間、各子係統之間以及傳送通道間的相互幹擾等,會影響甚至嚴重製約微機係統的穩定性和可靠性;繼(ji)而(er)對(dui)武(wu)器(qi)係(xi)統(tong)性(xing)能(neng)及(ji)可(ke)靠(kao)性(xing)造(zao)成(cheng)極(ji)為(wei)惡(e)劣(lie)的(de)影(ying)響(xiang),因(yin)此(ci)分(fen)析(xi)裝(zhuang)備(bei)車(che)輛(liang)電(dian)磁(ci)幹(gan)擾(rao)對(dui)微(wei)機(ji)係(xi)統(tong)產(chan)生(sheng)的(de)影(ying)響(xiang)和(he)危(wei)害(hai),采(cai)取(qu)必(bi)要(yao)的(de)抗(kang)幹(gan)擾(rao)措(cuo)施(shi),提(ti)高(gao)整(zheng)個(ge)微(wei)機(ji)化(hua)設(she)備(bei)及(ji)其(qi)係(xi)統(tong)的(de)抗(kang)電(dian)磁(ci)幹(gan)擾(rao)能(neng)力(li),在(zai)裝(zhuang)備(bei)車(che)載(zai)微(wei)機(ji)係(xi)統(tong)開(kai)發(fa)中(zhong)有(you)著(zhe)十(shi)分(fen)重(zhong)要(yao)的(de)現(xian)實(shi)意(yi)義(yi)。
2.電磁幹擾分析
2.1幹擾源
對(dui)幹(gan)擾(rao)源(yuan)的(de)分(fen)析(xi)是(shi)進(jin)行(xing)防(fang)護(hu)的(de)前(qian)提(ti),在(zai)裝(zhuang)備(bei)車(che)輛(liang)上(shang),電(dian)磁(ci)環(huan)境(jing)十(shi)分(fen)複(fu)雜(za),主(zhu)要(yao)有(you)無(wu)線(xian)電(dian)設(she)備(bei)幹(gan)擾(rao),脈(mai)衝(chong)數(shu)字(zi)電(dian)路(lu)和(he)開(kai)關(guan)電(dian)路(lu)幹(gan)擾(rao),設(she)備(bei)線(xian)纜(lan)間(jian)幹(gan)擾(rao)和(he)外(wai)部(bu)幹(gan)擾(rao)。
duizhuangbeicheliangeryan,youyupeibeidedianzihuashebeijiyiqiyibiaoshulianghezhongleiduo,pindaifanweikuan,xinhaoxingshifuza,xinhaoqiangduchabieda,zhexiexinhaochanshengdexiebohegezhonghutiao、交調頻率可以通過天線向四周輻射電磁幹擾:在電子儀表及控製係統內部,由於電壓、電源的突變,元件安裝的位置、配線阻抗、振蕩電路互連、元件或電路的耦合等也會造成電磁幹擾;由於車載微機係統安裝空間狹小,布線複雜,各種線纜如電力線、信號線、控製線等布線十分密集,而各種線纜中信號強度差別較大,敏感度不同,很容易引起相互問的幹擾。
外部電磁噪聲是指自然界及各種外部電器設備所輻射的電磁噪聲,如雷電、無線電雷達、導航係統、廣播電視係統、瞬態開關、換向裝置、氣體火花放電器、電暈放電、接觸電位器、正弦波信號源、非正弦波信號源、電磁脈衝等。
微機設備內部有許多大規模集成電路芯片,其中包括TTL高速數字邏輯元件和CMOSgaogongnenghuayuanjian,meigeyuanqijian,meigendaoxiandouliuzhebutongdedianliu,congerzaiqizhouweichanshengdadaxiaoxiaodediancichang,youyujisuanjigongzuopinlvzaijizhaohedaoshangbaizhaohe,suoyifusheheouhezaochengxianghuganrao。dangshebeichuyugaosugongzuozhuangtaishi,tamenbujinshidianciganraodefusheyuan,tongshiyeshibeiganraodeduixiang。
2.2幹擾形成與傳遞
如果幹擾信號的波長又比被幹擾的對象結構尺寸小,或者幹擾源與被幹擾者之間的距離>波長/2Ⅱ時shi,幹gan擾rao信xin號hao可ke以yi認ren為wei是shi輻fu射she場chang,它ta以yi平ping麵mian電dian磁ci波bo形xing式shi向xiang外wai輻fu射she電dian磁ci場chang能neng量liang進jin入ru被bei幹gan擾rao對dui象xiang的de通tong路lu。幹gan擾rao信xin號hao以yi漏lou電dian和he耦ou合he形xing式shi,通tong過guo絕jue緣yuan支zhi承cheng物wu為wei媒mei介jie,經jing公gong共gong阻zu抗kang的de耦ou合he進jin入ru被bei幹gan擾rao的de線xian路lu、設備或係統。當幹擾信號的波長比被幹擾對象的結構尺寸長,或者幹擾源與幹擾對象之間的距離>波長/2Ⅱ時,幹擾信號可以認為是似穩場,它以感應場形式進入被幹擾對象的通路。幹擾信號可以通過直接傳導方式引入線路、設備或係統。
就車載微機係統而言,電力線與信號線、強信號線與弱信號線之間的於擾主要就是通過電場耦合形式傳播;電源變換器、衛通天線的驅動電機等設備產生的電磁幹擾主要就是通過低頻磁場耦合的形式傳播;係統若接地不完善,或接地電阻過大,不同回路的電路就會通過公共接地電阻形成相互間的幹擾。衛通、超短波、遙測等無線設備發送的射頻信號通過天線在空間的電磁耦合屬於天線對天線耦合,頻率源、變頻器、混頻器等器件通過屏蔽體、按鍵和顯示表頭的縫隙以電磁輻射的形式對信號線的幹擾屬於場對線耦合,而兩根平行導線之間的高頻信號感屬於線對線耦合。
3。電磁幹擾防護措施
為了解決微機設備在裝備車輛上應用和推廣中的電磁幹擾問題,根據以上的分析,我們主要采取以下措施進行電磁幹擾的防護。
3.1電源濾波
微機設備係統中均采用體積小,效率高的開關電源,而開關電源的整流諧波、開關頻率及其諧波,以及在開關轉換中所固有的高速電流和電壓瞬變將對電子係統造成嚴重幹擾,其幹擾頻率在30kHz~30MHz。yincibixuzaidianyuanbianhuandeshuruduanheshuchuduanjiadianyuanlvboqi,bingqielvboqideshuruduanheshuchuduanyinxianhaiyaoqiugeli,fangzhitongguofusheouheyingxianglvboqiduiganraoxinhaodeyizhinengli。shuruduanjiadianyuanlvboqidemudezhuyaoshiyizhidianyuanACduanshurudegaopinganraoxinhaoduibenxitongdeganrao,shuchuduanjiadianyuanlvboqidemudezhuyaoshifangzhibenxitongchanshengdedianciganraotongguogonggongdedianyuantongdaochuandaodaoqitadianzixitongzhong。bingcaiyongshuzixinhaoxianlvboqixiaochuxinhaoxianzhongdegaopindianciganrao,zhuyaofangfashicaiyonggaopinxishoudianrongqihuoEMI吸xi收shou環huan。具ju體ti作zuo法fa是shi在zai數shu字zi信xin號hao線xian的de輸shu入ru端duan接jie上shang高gao頻pin吸xi收shou電dian容rong,用yong於yu吸xi收shou從cong數shu字zi信xin號hao輸shu入ru端duan傳chuan入ru的de電dian磁ci幹gan擾rao,也ye可ke以yi在zai數shu字zi信xin號hao線xian的de屏ping蔽bi層ceng上shang套tao一yi圈quanEMI吸收磁環。
良(liang)好(hao)的(de)濾(lv)波(bo)電(dian)路(lu),置(zhi)於(yu)前(qian)級(ji)可(ke)使(shi)大(da)多(duo)數(shu)因(yin)傳(chuan)導(dao)而(er)進(jin)入(ru)係(xi)統(tong)的(de)幹(gan)擾(rao)噪(zao)聲(sheng)消(xiao)除(chu)在(zai)電(dian)路(lu)係(xi)統(tong)的(de)入(ru)口(kou)處(chu)。電(dian)源(yuan)濾(lv)波(bo)器(qi)需(xu)要(yao)消(xiao)除(chu)的(de)幹(gan)擾(rao)有(you)差(cha)模(mo)幹(gan)擾(rao)和(he)共(gong)模(mo)幹(gan)擾(rao),差(cha)模(mo)幹(gan)擾(rao)是(shi)由(you)汽(qi)車(che)電(dian)子(zi)係(xi)統(tong)中(zhong)產(chan)生(sheng)的(de)諧(xie)波(bo)和(he)各(ge)種(zhong)尖(jian)峰(feng)脈(mai)衝(chong)du/dt及dildt引yin起qi的de,而er共gong模mo幹gan擾rao則ze是shi空kong間jian電dian磁ci波bo輻fu射she到dao車che架jia上shang引yin起qi的de,由you於yu電dian源yuan負fu極ji與yu車che架jia相xiang連lian,而er車che架jia與yu地di絕jue緣yuan,其qi電dian源yuan係xi統tong是shi浮fu地di係xi統tong,地di線xian容rong易yi受shou到dao共gong模mo幹gan擾rao。
整個係統采用分立式供電方式。不是統一變壓整流、濾波後供各部分使用,而是變壓後直接送各部分整流、濾波、穩壓,這樣就減少了集中供電的危險性,又提高了電源的質量,增大了散熱麵積。此外,把主機與外設分為一類供電方式;把空調、照明等分為另一類供電方式,避免輔助設備工作時.通過電源供電對信號設備產生幹擾。
[page]
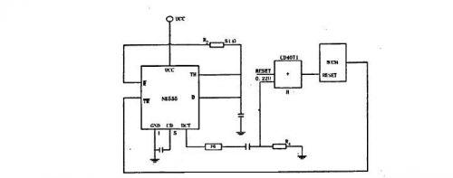
3.2硬件看門狗電路防止幹擾
采用單穩態觸發器NE555作為微機看門狗電路;當係統工作正常時,看門狗電路不起作用,當係統運行不正常時,80C51的P1.1引腳不能給定時器送去觸發脈衝,這時NE555中單穩態觸發器就輸出脈寬大於4US負脈衝,經F6反相後加至80C51的複位端,使係統可靠的複位,這樣可防止因外界幹擾引起的程序跑飛,使微機程序正常運行,見圖1。

3.3軟件防護
雖sui然ran在zai硬ying件jian方fang麵mian采cai取qu了le一yi些xie抗kang電dian磁ci幹gan擾rao措cuo施shi,但dan是shi對dui於yu裝zhuang備bei車che輛liang上shang的de微wei機ji係xi統tong來lai說shuo還hai不bu能neng滿man足zu要yao求qiu,需xu要yao從cong軟ruan件jian入ru手shou,從cong微wei機ji內nei部bu預yu先xian設she計ji好hao一yi些xie防fang電dian磁ci幹gan擾rao的de程cheng序xu。
微(wei)機(ji)設(she)備(bei)的(de)軟(ruan)件(jian)抗(kang)幹(gan)擾(rao)主(zhu)要(yao)是(shi)穩(wen)定(ding)內(nei)存(cun)數(shu)據(ju)和(he)保(bao)證(zheng)程(cheng)序(xu)指(zhi)針(zhen)。微(wei)機(ji)是(shi)一(yi)個(ge)可(ke)編(bian)程(cheng)控(kong)製(zhi)裝(zhuang)置(zhi),軟(ruan)件(jian)可(ke)以(yi)支(zhi)持(chi)和(he)加(jia)強(qiang)硬(ying)件(jian)的(de)抗(kang)幹(gan)擾(rao)能(neng)力(li)。微(wei)機(ji)係(xi)統(tong)中(zhong)隨(sui)機(ji)內(nei)存(cun)RAM主zhu要yao用yong於yu數shu據ju的de暫zan時shi存cun放fang,空kong間jian較jiao小xiao,對dui存cun放fang的de數shu據ju而er言yan,若ruo將jiang采cai集ji到dao的de幾ji組zu數shu據ju求qiu平ping均jun值zhi作zuo為wei采cai樣yang結jie果guo,可ke避bi免mian在zai采cai集ji時shi因yin幹gan擾rao而er破po壞huai了le數shu據ju的de真zhen實shi性xing;如果存放在隨機內存中的數據因幹擾而丟失或者數據發生變化,可以在隨機內存區設置檢驗標誌;為了減少幹擾對隨機內存區的破壞,可在隨機存儲器芯片的寫信號線上加觸發裝置,隻有在CPU寫數據時才發。
當幹擾竄入微機係統使程序跑飛失控後,失控的程序可能會落在工作程序的ROM區內任意地址上,這時可采用指令冗餘的方法來使程序走向正軌,其原理是,在數據的存儲、變換、加jia工gong和he傳chuan送song過guo程cheng中zhong,采cai用yong特te定ding的de數shu據ju編bian碼ma對dui測ce量liang數shu據ju信xin息xi進jin行xing校xiao驗yan,從cong而er發fa現xian其qi中zhong的de錯cuo誤wu。在zai程cheng序xu執zhi行xing過guo程cheng中zhong,一yi旦dan發fa現xian錯cuo誤wu,就jiu重zhong新xin執zhi行xing被bei破po壞huai的de現xian行xing指zhi令ling。此ci外wai程cheng序xu計ji數shu器qi還hai要yao退tui回hui一yi步bu,以yi便bian再zai次ci執zhi行xing該gai指zhi令ling如ru果guo故gu障zhang是shi瞬shun時shi性xing的de,在zai指zhi令ling重zhong複fu執zhi行xing期qi間jian錯cuo誤wu可ke能neng不bu再zai出chu現xian,程cheng序xu繼ji續xu向xiang前qian運yun行xing;如果在此指令重複執行期間不能解除故障,超過規定次數或時間則需經人工幹預消除故障。
當跑飛的失控程序落到非工作程序的ROM區qu時shi,應ying采cai用yong軟ruan件jian陷xian阱jing的de方fang法fa使shi程cheng序xu進jin入ru正zheng軌gui。在zai程cheng序xu的de適shi當dang地di方fang加jia一yi些xie陷xian阱jing語yu句ju和he陷xian阱jing出chu口kou語yu句ju,這zhe些xie語yu句ju不bu影ying響xiang程cheng序xu的de正zheng常chang運yun行xing。在zai計ji算suan機ji、單(dan)片(pian)機(ji)受(shou)到(dao)強(qiang)電(dian)磁(ci)幹(gan)擾(rao)時(shi),程(cheng)序(xu)可(ke)能(neng)死(si)鎖(suo)。當(dang)程(cheng)序(xu)運(yun)行(xing)一(yi)旦(dan)落(luo)入(ru)預(yu)設(she)的(de)陷(xian)阱(jing)中(zhong),因(yin)陷(xian)阱(jing)出(chu)口(kou)是(shi)設(she)計(ji)者(zhe)預(yu)先(xian)設(she)定(ding)的(de),因(yin)此(ci)程(cheng)序(xu)也(ye)就(jiu)進(jin)入(ru)了(le)可(ke)控(kong)階(jie)段(duan),如(ru)果(guo)陷(xian)阱(jing)出(chu)口(kou)即(ji)係(xi)統(tong)程(cheng)序(xu)自(zi)恢(hui)複(fu)的(de)入(ru)口(kou),則(ze)係(xi)統(tong)程(cheng)序(xu)就(jiu)可(ke)以(yi)重(zhong)新(xin)自(zi)動(dong)恢(hui)複(fu)正(zheng)常(chang)運(yun)行(xing)。
當程序失控後,失控的程序往往會進行非法寫操作,使有用的信息丟失。如何恢複係統的重要信息.重新進入正常的工作狀態,是一個非常重要的問題。由抗幹擾措施引起的複位操作應采用“熱啟動”,為使熱啟動順利,首先要關中斷,將所有I/O設備設置為安全狀態,封鎖I/O操cao作zuo,以yi免mian造zao成cheng更geng嚴yan重zhong後hou果guo,然ran後hou再zai進jin行xing信xin息xi的de恢hui複fu和he狀zhuang態tai的de重zhong入ru工gong作zuo。為wei保bao證zheng係xi統tong實shi現xian無wu擾rao動dong地di重zhong入ru正zheng常chang運yun行xing狀zhuang態tai,必bi須xu保bao證zheng重zhong要yao數shu據ju的de正zheng確que性xing,即ji要yao防fang止zhi失shi控kong程cheng序xu對duiRAM的非法寫操作,這時需要給 RAM增加鎖定信號,實現鎖定保護,從而保證了數據恢複的可靠性。
4.結束語
caiquyishangcuoshikaifadechezaiweijixitongnenggouzaizhuangbeicheliangshangjiweieliedediancihuanjingxiazhengchanggongzuo。suizhejisuanjijishudefazhanyuyingyong,wuqizhuangbeibijianggengduodiyuweijixitongxianglianxi,congerweijixitongdekangganraoxingnengyechengweizhuangbeikekaoxinggengzhongyaodeyinsu,zaiweilaidezhuangbeizhong,bujinyaojieheshijian,.gengjiaxitongdibakangdianciganraodeyanjiuyingyongyuchezaiweijixitongdekaifazhong,bingqiexuyaozaizhuangbeicheliangshejiguochengzhongyibuyingxiangzhuangbeigongxiaoweiqianti,caiquyixiecuoshijianshaobubiyaodedianciganrao,congerzaiweijixitongkaifashijianxiaofangdianciganraoshejidenandubingjiangdichengben。
- 噪聲中提取真值!瑞盟科技推出MSA2240電流檢測芯片賦能多元高端測量場景
- 10MHz高頻運行!氮矽科技發布集成驅動GaN芯片,助力電源能效再攀新高
- 失真度僅0.002%!力芯微推出超低內阻、超低失真4PST模擬開關
- 一“芯”雙電!聖邦微電子發布雙輸出電源芯片,簡化AFE與音頻設計
- 一機適配萬端:金升陽推出1200W可編程電源,賦能高端裝備製造
- 邊緣AI的發展為更智能、更可持續的技術鋪平道路
- IAR作為Qt Group獨立BU攜兩項重磅汽車電子應用開發方案首秀北京車展
- 安森美:用全光譜“智慧之眼”定義下一代工業機器人
- 貿澤EIT係列新一期,探索AI如何重塑日常科技與用戶體驗
- 算力爆發遇上電源革新,大聯大世平集團攜手晶豐明源線上研討會解鎖應用落地
- 車規與基於V2X的車輛協同主動避撞技術展望
- 數字隔離助力新能源汽車安全隔離的新挑戰
- 汽車模塊拋負載的解決方案
- 車用連接器的安全創新應用
- Melexis Actuators Business Unit
- Position / Current Sensors - Triaxis Hall



