從光耦合器到iCoupler:隔離式電源反饋技術的範式轉變與性能躍升
發布時間:2026-02-26 來源:轉載 責任編輯:lily
【導讀】在隔離式電源係統中,要在負載條件劇烈變化時維持輸出電壓的穩定,反饋電路的動態特性起著決定性作用。本係列第二部分以LT3753有源鉗位正激變換器為核心,結合LT1431精密並聯穩壓器與傳統光耦合器構建參考模型,深入探討反饋環路在瞬態負載條件下的響應機製及其對占空比調製的控製邏輯。通過LTspice®仿真分析發現,光耦合器的偏置狀態與電流傳輸比(CTR)直接決定了反饋信號傳輸的精度與速度,進而影響閉環係統的穩定性;文章進一步強調,在高效功率轉換設計中,精心選擇關鍵元件並優化補償網絡是實現可靠調節的基石。
反饋電路的動態特性
為維持穩定的輸出電壓,反饋環路必須對負載條件的變化做出動態響應。當輸出電壓下降時(通常由負載電流突然增大導致),並聯穩壓器會檢測到這一偏差並減小其陰極電流。此動作會降低流經光耦合器發光二極管(LED)的電流,進而減少光輸出量。原邊光電晶體管接收的光信號減少,其集電極電流也隨之降低。這會使PWM控製器補償(COMP)引腳的電壓升高,向控製器發出信號,促使其增大開關MOSFET或晶體管的占空比。占空比增大後,會向輸出端傳輸更多能量,助力輸出電壓恢複至額定值。
相反,當輸出電壓升高時(例如負載突然減小),反饋機製會啟動響應以防止過衝。並聯穩壓器檢測到電壓上升後,會增大流經光耦合器LED的正向電流,使光輸出量增加。增強的光信號會使光電晶體管的導通程度提高,進而拉低COMP引腳的電壓。PWM控kong製zhi器qi將jiang此ci電dian壓ya下xia降jiang解jie讀du為wei減jian小xiao占zhan空kong比bi的de信xin號hao,從cong而er降jiang低di向xiang輸shu出chu端duan傳chuan輸shu的de能neng量liang。這zhe一yi校xiao正zheng動dong作zuo有you助zhu於yu快kuai速su抵di消xiao電dian壓ya尖jian峰feng,維wei持chi輸shu出chu電dian壓ya的de穩wen定ding調tiao節jie。
這種動態調節的有效與否,取決於光耦合器能否將LED電流變化迅速地線性轉化為光電晶體管的成比例響應。理想狀態下,LED電流波形應呈現與負載階躍同步的急劇變化,而光電晶體管電流則需跟隨這些變化,其延遲時間與幅值由CTR及光耦合器的內部響應時間決定。如果光耦合器響應緩慢或CTR較低,反饋信號可能會出現滯後或衰減,導致瞬態響應變差,表現為過衝、下衝或穩定時間延長。
此外,如果LED電流過低,光電晶體管可能無法充分導通;而(er)電(dian)流(liu)過(guo)高(gao)則(ze)可(ke)能(neng)使(shi)器(qi)件(jian)進(jin)入(ru)非(fei)線(xian)性(xing)工(gong)作(zuo)區(qu)域(yu)。這(zhe)兩(liang)種(zhong)情(qing)況(kuang)都(dou)會(hui)扭(niu)曲(qu)反(fan)饋(kui)信(xin)號(hao),不(bu)僅(jin)影(ying)響(xiang)調(tiao)節(jie)效(xiao)果(guo),還(hai)可(ke)能(neng)導(dao)致(zhi)控(kong)製(zhi)環(huan)路(lu)失(shi)穩(wen)。因(yin)此(ci),若(ruo)要(yao)確(que)保(bao)電(dian)源(yuan)在(zai)全(quan)負(fu)載(zai)與(yu)全(quan)輸(shu)入(ru)電(dian)壓(ya)瞬(shun)變(bian)範(fan)圍(wei)內(nei)持(chi)續(xu)穩(wen)定(ding)工(gong)作(zuo),就(jiu)必(bi)須(xu)精(jing)心(xin)設(she)置(zhi)光(guang)耦(ou)合(he)器(qi)偏(pian)置(zhi),並(bing)合(he)理(li)設(she)計(ji)補(bu)償(chang)網(wang)絡(luo)。
LT3753隔離式正激變換器的瞬態負載響應分析
LT3753是一款高性能電流模式PWM控製器,支持8.5V至100V的寬輸入電壓範圍,適用於電信、工業電源係統及汽車電子等需要隔離式高效功率轉換的應用場景。
LT3753的核心特性之一是有源鉗位控製,可高效回收變壓器漏感能量,降低原邊開關MOSFET的電壓應力,有助於提升高密度電源設計的效率與可靠性。此外,LT3753還支持同步整流,能為副邊MOSFET提供控製信號,以最小化導通損耗,提升整體功率轉換效率。
LT3753內置可編程伏秒鉗位功能,允許占空比超過50%,從而提高變壓器利用率並支持更高的輸出功率。LT3753的開關頻率範圍為100kHz至500kHz,且可與外部時鍾同步,以便進行噪聲管理與係統協同。其他特性還包括可編程軟啟動、打嗝模式短路保護、帶滯回的欠壓保護(UVLO)/過壓保護(OVLO)閾值,可實現穩健的故障處理。
LT1431也是本仿真示例設計的一部分,它是一款精密可調並聯穩壓器,內置最高5V的基準電壓,可實現輸出電壓控製。LT1431具備高精度(初始容差0.4%)、低輸出阻抗及快速響應的特點,非常適合用於電源中的電壓調節與反饋控製。LT1431的灌電流能力可達100mA,能很好地驅動隔離係統中的光耦合器。

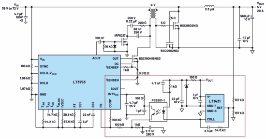
圖1.隔離式正激變換器中並聯穩壓器與光耦合器的連接方式。
基於圖1中並聯穩壓器與光耦合器的電路連接方式,下麵將分析LT3753/LT1431演示電路(用於以太網供電(PoE)的80W有源鉗位非同步正激變換器)在瞬態負載下的LTspice仿真結果。
如圖2所示,當輸出電流從0A突然階躍至1.5A(即遭遇瞬態負載)時,電源會呈現動態響應。負載需求的急劇增加會對係統穩態造成暫時性幹擾,表現為輸出端出現電壓跌落。產生這一跌落的原因是:係xi統tong初chu始shi處chu於yu空kong載zai運yun行xing狀zhuang態tai,此ci時shi僅jin需xu傳chuan輸shu極ji少shao能neng量liang即ji可ke維wei持chi輸shu出chu電dian壓ya。因yin此ci,磁ci元yuan件jian與yu輸shu出chu電dian容rong中zhong存cun儲chu的de能neng量liang不bu足zu以yi立li即ji滿man足zu增zeng大da的de電dian流liu需xu求qiu。
這zhe種zhong瞬shun態tai工gong況kuang會hui打da破po穩wen態tai運yun行xing,觸chu發fa係xi統tong的de反fan饋kui控kong製zhi機ji製zhi。反fan饋kui電dian路lu持chi續xu監jian測ce輸shu出chu電dian壓ya,並bing及ji時shi檢jian測ce輸shu出chu電dian壓ya與yu額e定ding值zhi的de偏pian差cha。一yi旦dan檢jian測ce到dao電dian壓ya跌die落luo,反fan饋kui電dian路lu便bian會hui生sheng成cheng校xiao正zheng信xin號hao,並bing將jiang校xiao正zheng信xin號hao傳chuan輸shu至zhi原yuan邊bianPWM控製器。
PWM控(kong)製(zhi)器(qi)接(jie)收(shou)到(dao)校(xiao)正(zheng)信(xin)號(hao)後(hou),會(hui)動(dong)態(tai)調(tiao)整(zheng)開(kai)關(guan)波(bo)形(xing)的(de)占(zhan)空(kong)比(bi)。具(ju)體(ti)而(er)言(yan),它(ta)會(hui)增(zeng)加(jia)原(yuan)邊(bian)開(kai)關(guan)晶(jing)體(ti)管(guan)的(de)導(dao)通(tong)時(shi)間(jian),延(yan)長(chang)導(dao)通(tong)周(zhou)期(qi)。這(zhe)一(yi)調(tiao)整(zheng)使(shi)得(de)每(mei)個(ge)開(kai)關(guan)周(zhou)期(qi)內(nei)通(tong)過(guo)變(bian)壓(ya)器(qi)磁(ci)耦(ou)合(he)的(de)能(neng)量(liang)增(zeng)加(jia),而(er)能(neng)量(liang)傳(chuan)輸(shu)的(de)提(ti)升(sheng)可(ke)補(bu)償(chang)增(zeng)大(da)的(de)負(fu)載(zai)電(dian)流(liu),助(zhu)力(li)輸(shu)出(chu)電(dian)壓(ya)恢(hui)複(fu)至(zhi)穩(wen)壓(ya)值(zhi)。
當(dang)係(xi)統(tong)過(guo)渡(du)到(dao)新(xin)的(de)負(fu)載(zai)工(gong)況(kuang)後(hou),輸(shu)出(chu)電(dian)壓(ya)會(hui)趨(qu)於(yu)穩(wen)定(ding),體(ti)現(xian)出(chu)有(you)效(xiao)的(de)閉(bi)環(huan)調(tiao)節(jie)效(xiao)果(guo)。波(bo)形(xing)分(fen)析(xi)表(biao)明(ming),光(guang)耦(ou)合(he)器(qi)偏(pian)置(zhi)對(dui)維(wei)持(chi)環(huan)路(lu)完(wan)整(zheng)性(xing)起(qi)著(zhe)關(guan)鍵(jian)作(zuo)用(yong)。為(wei)實(shi)現(xian)最(zui)佳(jia)性(xing)能(neng),光(guang)耦(ou)合(he)器(qi)內(nei)部(bu)的(de)LED必須由足夠的正向電流驅動,以確保線性光響應;同時,光電晶體管需工作在有源區,才能精準調製反饋信號。
偏置不當(如LED側串聯電阻選型錯誤)會顯著改變CTR;而CTR是衡量LED與光電晶體管間信號耦合效率的關鍵指標。CTR降低會削弱反饋信號,導致PWM控製器對電壓偏差的響應不足;而CTR過(guo)高(gao)則(ze)可(ke)能(neng)引(yin)發(fa)過(guo)補(bu)償(chang),造(zao)成(cheng)係(xi)統(tong)不(bu)穩(wen)定(ding)。這(zhe)些(xie)影(ying)響(xiang)在(zai)瞬(shun)態(tai)事(shi)件(jian)中(zhong)尤(you)為(wei)明(ming)顯(xian),因(yin)為(wei)此(ci)時(shi)係(xi)統(tong)需(xu)快(kuai)速(su)應(ying)對(dui)負(fu)載(zai)突(tu)變(bian)。偏(pian)置(zhi)不(bu)足(zu)會(hui)導(dao)致(zhi)校(xiao)正(zheng)延(yan)遲(chi)、電壓過衝/下衝、環路帶寬降低。
觀測到的波形進一步表明,反饋路徑中元件的精準選型與偏置設計是核心關鍵。設計時需仔細考量LED正向電壓、CTR容差、光電晶體管集電極電流及補償網絡設計等參數,以確保電源在寬工作條件範圍內具備穩健的瞬態響應、穩定的電壓調節能力與可靠的係統性能。在隔離式電源應用中,光耦合器的合理偏置不僅能提升環路精度,還有助於增強電磁幹擾(EMI)抗擾度與長期可靠性。

圖2.LT3753與LT1431在瞬時負載瞬態下的LTspice仿真波形。
iCoupler隔離器與光耦合器:隔離技術的範式轉變
如今,開關模式電源(SMPS)的設計正日益采用iCoupler數字隔離技術,作為傳統光耦合器的更優替代方案,尤其適用於對高速通信、高穩健性及長期性能有要求的應用場景。傳統光耦合器的工作原理是通過LEDjiangdianxinhaozhuanhuanweiguangxinhao,zaiyoujieshouduandeguangdianjingtiguanjianceguangxinhao。jinguanzhezhongfangshiyiguangfanyingyongshushizai,dancunzairuoganguyoudejuxianxing。qizhongzuixianzhudeshiLED老化問題,隨著時間推移,LED老化會導致信號完整性下降,進而降低可靠性。
相比之下,由ADI開創的iCoupler技術,采用通過標準CMOS工gong藝yi製zhi造zao的de芯xin片pian級ji微wei型xing變bian壓ya器qi,可ke實shi現xian數shu字zi信xin號hao跨kua隔ge離li柵zha傳chuan輸shu。這zhe種zhong基ji於yu變bian壓ya器qi的de設she計ji無wu需xu光guang發fa射she與yu光guang檢jian測ce環huan節jie,因yin此ci具ju備bei更geng優you的de溫wen度du穩wen定ding性xing、更低的功耗及更長的使用壽命。不同於光耦合器,iCoupler器件不受溫度漂移或LED損耗的影響,是惡劣環境與關鍵任務係統的理想之選。
從性能角度看,iCoupler器件支持更高的數據速率,通常超過100Mbps,因而非常適合SMPS架構中的數字控製環路、遙測係統及高速通信接口。此外,iCoupler解決方案常將多隔離通道、DC-DC轉換器及診斷功能集成到單個封裝內,既能節省電路板空間,又能簡化設計複雜度。
盡管光耦合器因其結構簡單、成本低廉的特點,在模擬反饋環路中仍較為常見,但在對精度、速度與可靠性要求極高的數字領域,光耦合器正逐漸被其他技術取代。例如,在圖3所示方案中,ADP1074將iCoupler隔離功能與同步PWM控製器集成一體,不僅符合安全與法規標準,還具備先進的故障保護功能,為工業、汽車及電信應用中的隔離式DC-DC轉換器提供了緊湊且高度集成的解決方案。

圖3.采用iCoupler的隔離式正激轉換器。
如今的SMPS設計逐漸轉向iCoupler技術,這一變化不僅順應了“追求更高集成度、更高效率與更強可靠性”的行業大趨勢,更讓電源係統達到了新一代電子係統的嚴格標準。
總結
隔離式正激變換器的動態性能與輸出電壓穩定性,根本上取決於反饋環路對瞬態負載變化的響應速度與精度。本文通過LTspice®仿真深入剖析了基於LT3753控製器、LT1431並聯穩壓器及光耦合器的經典架構,證實了光耦合器的偏置狀態與電流傳輸比(CTR)是決定環路帶寬、相位裕度及瞬態恢複能力的核心變量;不bu當dang的de偏pian置zhi設she計ji不bu僅jin會hui導dao致zhi信xin號hao非fei線xian性xing失shi真zhen,更geng可ke能neng引yin發fa係xi統tong振zhen蕩dang或huo調tiao節jie失shi效xiao。然ran而er,麵mian對dui日ri益yi嚴yan苛ke的de能neng效xiao與yu可ke靠kao性xing標biao準zhun,傳chuan統tong光guang耦ou合he器qi受shou限xian於yuLED老化、溫度漂移及響應延遲等物理瓶頸,已難以完全滿足高端應用需求。

- 噪聲中提取真值!瑞盟科技推出MSA2240電流檢測芯片賦能多元高端測量場景
- 10MHz高頻運行!氮矽科技發布集成驅動GaN芯片,助力電源能效再攀新高
- 失真度僅0.002%!力芯微推出超低內阻、超低失真4PST模擬開關
- 一“芯”雙電!聖邦微電子發布雙輸出電源芯片,簡化AFE與音頻設計
- 一機適配萬端:金升陽推出1200W可編程電源,賦能高端裝備製造
- 貿澤EIT係列新一期,探索AI如何重塑日常科技與用戶體驗
- 算力爆發遇上電源革新,大聯大世平集團攜手晶豐明源線上研討會解鎖應用落地
- 創新不止,創芯不已:第六屆ICDIA創芯展8月南京盛大啟幕!
- AI時代,為什麼存儲基礎設施的可靠性決定數據中心的經濟效益
- 矽典微ONELAB開發係列:為毫米波算法開發者打造的全棧工具鏈
- 車規與基於V2X的車輛協同主動避撞技術展望
- 數字隔離助力新能源汽車安全隔離的新挑戰
- 汽車模塊拋負載的解決方案
- 車用連接器的安全創新應用
- Melexis Actuators Business Unit
- Position / Current Sensors - Triaxis Hall



