契合新國標:充電樁直流漏電防護的 B 型技術應用
發布時間:2026-01-21 來源:轉載 責任編輯:lily
【導讀】2025年我國新能源車滲透率首次突破50%,11月更是攀升至59.5%,標誌著新能源車已成為市場主流。伴隨這一趨勢,補能係統持續完善,全國高速公路服務區充電樁覆蓋率超98%,截至2025年11月充電基礎設施(槍)總數達1932.2萬個。但充電樁安全問題備受業界關注,傳統漏電保護器無法檢測直流漏電,B型漏電檢測技術由此成為保障充電樁安全運行的關鍵手段。
什麼是充電樁直流漏電
充電樁直流漏電,簡單說就是直流電不該跑的地方(比如車架或大地)出現了電流,屬於一種故障狀態。它和咱們常見的交流漏電不一樣,是直流係統特有的,主要發生在充電樁內部的整流、轉換這些環節。隻要來源有3類:
電容器的特性:電容介質在施加直流電壓時會產生漏電流,這是電容器的自然特性;
整流器部分漏電,交直流轉換出問題,會產生脈動直流漏電;
直流轉換器漏電:直流電壓變換環節故障,會產生平滑直流漏電。
直流漏電類型:
在充電樁的直流係統中,漏電主要表現為下麵兩種形式
平滑直流漏電指大小和方向都不隨時間變化的直流漏電流,例如電池係統對地絕緣故障引起的漏電,這種漏電流小(通常為mA級),但持續性強,易累積成安全隱患。傳統RCD對其無效,需專用傳感器。
新國標要求:2025年8月1日全麵實施的GB 39752-2024要求直流充電樁實時監測漏電流,動作閾值≤6mA。
脈動直流漏電指方向不變但大小隨時間脈動的直流漏電流,例如充電回路絕緣故障產生的漏電。這種漏電流呈現脈動特性。A型漏電保護器可對此類漏電提供保護。
B型漏電保護器:能檢測交流、脈動直流及平滑直流漏電,是全麵的防護方案。
新國標GB 39752-2024已強製要求直流充電樁配備能檢測這兩種漏電的保護裝置(通常為B型或A+DC6mA型),以確保充電安全。
為什麼直流漏電更危險?
隱蔽性強:傳統交流漏電保護器(RCD)對平滑直流漏電基本無效,很難及時發現。
持續性強:直流電容易持續流動,可能慢慢積累成安全隱患。
危害大:一旦發生,一方麵可能損壞設備甚至引發火災;另一方麵,對人身安全構成威脅,直流電流對人體的危害不亞於交流,甚至更危險(如不易擺脫)。
B型漏電檢測技術原理
B型漏電檢測技術是一種用於檢測交流(AC)、直流(DC)以及複合波形(如脈衝、高頻等)剩sheng餘yu電dian流liu的de先xian進jin漏lou電dian保bao護hu技ji術shu,主zhu要yao用yong於yu現xian代dai電dian力li電dian子zi設she備bei日ri益yi普pu及ji所suo帶dai來lai的de複fu雜za漏lou電dian場chang景jing。其qi核he心xin原yuan理li基ji於yu對dui多duo種zhong類lei型xing故gu障zhang電dian流liu的de全quan麵mian感gan知zhi與yu響xiang應ying。在zai電dian動dong汽qi車che充chong電dian樁zhuang應ying用yong中zhong,B型漏電檢測技術是安全的核心,它能同時識別交流、脈動直流和平滑直流漏電,通過零序電流互感器實時監測電流矢量和,一旦失衡超過閾值(比如30mA),就在0.1秒內切斷電源,比傳統保護快得多。
B型漏電保護在充電樁中的實現方式
常見硬件方案有:
寬頻電流互感器 + 磁通門傳感器(Fluxgate)
寬頻CT檢測交流及高頻成分(15 Hz ~ 1 kHz+)
磁通門傳感器專門檢測0 Hz(即直流)分量
雙通道信號處理:分別處理交流/直流信號,綜合判斷是否超限。
零時序電流互感器+電子脫扣器
零序互感器是基於基爾霍夫電流定律,通過監測充電回路中進出線電流的差值,判斷是否存在漏電流,當檢測到漏電流超過閾值時(直流為6mA,交流為30mA),模塊輸出脫扣信號,電子脫扣器驅動機械機構分斷電路,響應速度快,動作時間≤30ms,遠快於傳統保護。
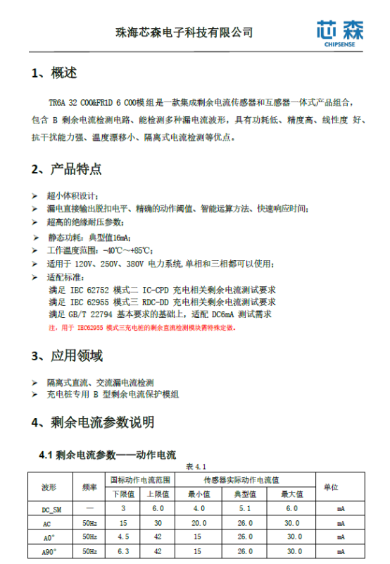
A+DC6mA型傳感器是一種集成剩餘電流傳感器和互感器一體式產品組合:專門針對新國標設計,可檢測脈動直流漏電及6mA及以上的平滑直流漏電,響應時間短(≤0.1秒)。
常見技術方案對比如下表

從表中可看出在電動汽車充電樁領域,B型漏電檢測技術是保障人身安全、滿足法規合規的重要措施,而零序互感器因高靈敏、快速響應、非接觸、成本不高成為大部分直流快充優選方案。
、
總結
2025年8月實施的新國標GB 39752-2024也對此作出明確強製要求,進一步倒逼防護技術升級。B型漏電檢測技術憑借可全麵覆蓋交流、脈動直流及平滑直流漏電的優勢,成為契合新國標要求、破解直流漏電難題的核心方案,其中零序互感器方案以高靈敏度、快響應速度及適中成本,成為多數直流快充場景的優選。未來,隨著新能源車與充電樁行業的持續發展,以B型(xing)漏(lou)電(dian)檢(jian)測(ce)技(ji)術(shu)為(wei)代(dai)表(biao)的(de)安(an)全(quan)防(fang)護(hu)手(shou)段(duan),將(jiang)持(chi)續(xu)迭(die)代(dai)完(wan)善(shan),既(ji)為(wei)行(xing)業(ye)合(he)規(gui)發(fa)展(zhan)提(ti)供(gong)支(zhi)撐(cheng),也(ye)為(wei)用(yong)戶(hu)充(chong)電(dian)安(an)全(quan)築(zhu)牢(lao)防(fang)線(xian),助(zhu)力(li)新(xin)能(neng)源(yuan)出(chu)行(xing)生(sheng)態(tai)的(de)健(jian)康(kang)可(ke)持(chi)續(xu)推(tui)進(jin)。

- 噪聲中提取真值!瑞盟科技推出MSA2240電流檢測芯片賦能多元高端測量場景
- 10MHz高頻運行!氮矽科技發布集成驅動GaN芯片,助力電源能效再攀新高
- 失真度僅0.002%!力芯微推出超低內阻、超低失真4PST模擬開關
- 一“芯”雙電!聖邦微電子發布雙輸出電源芯片,簡化AFE與音頻設計
- 一機適配萬端:金升陽推出1200W可編程電源,賦能高端裝備製造
- 築基AI4S:摩爾線程全功能GPU加速中國生命科學自主生態
- 一秒檢測,成本降至萬分之一,光引科技把幾十萬的台式光譜儀“搬”到了手腕上
- AI服務器電源機櫃Power Rack HVDC MW級測試方案
- 突破工藝邊界,奎芯科技LPDDR5X IP矽驗證通過,速率達9600Mbps
- 通過直接、準確、自動測量超低範圍的氯殘留來推動反滲透膜保護
- 車規與基於V2X的車輛協同主動避撞技術展望
- 數字隔離助力新能源汽車安全隔離的新挑戰
- 汽車模塊拋負載的解決方案
- 車用連接器的安全創新應用
- Melexis Actuators Business Unit
- Position / Current Sensors - Triaxis Hall



