控製電機控製器的微控製器
發布時間:2023-08-03 責任編輯:lina
【導讀】您可能已經在框圖中注意到 EFM8 似乎由 DC/DC 轉換器的 5 V 供電。但實際上,EFM8 有一個集成的線性穩壓器,可接受 5 V 輸入並生成 3.3 V 電壓供自身使用和外部電路使用。J2 是一個三針接頭,允許用戶通過 DC/DC 轉換器或 USB 連接提供的 5 V 電壓為 EFM8 供電。
以下原理圖摘錄顯示了 EFM8 及相關電路:
您可能已經在框圖中注意到 EFM8 似乎由 DC/DC 轉換器的 5 V 供電。但實際上,EFM8 有一個集成的線性穩壓器,可接受 5 V 輸入並生成 3.3 V 電壓供自身使用和外部電路使用。J2 是一個三針接頭,允許用戶通過 DC/DC 轉換器或 USB 連接提供的 5 V 電壓為 EFM8 供電。後一種布置對於初始測試和調試來說很方便,因為即使電池斷開或 DC/DC 轉換器無法運行,EFM8 也能正常工作。
微控製器有一個相當準確的集成振蕩器,但我選擇包含一個外部振蕩器 (U8),以防需要更高的頻率精度。LTC6930是一款“矽振蕩器”——這個相當模糊的術語是指不需要壓電元件的振蕩器 IC。這些設備有一定的好處;您可以在此處閱讀有關矽振蕩器的更多信息。
其餘組件如下:
J5:一個接頭,允許我們使用 Silicon Labs USB 調試適配器對微控製器進行調試和編程
LED1:一個封裝中的三個通用 LED(紅、綠、藍)
FB1:有助於抑製電源噪聲的鐵氧體磁珠
D1和D2:USB 信號的 ESD 保護二極管
J1:USB Micro-B 連接器,允許 EFM8 與 USB 主機設備通信
C3和C4:EFM8內部參考電壓的輸出電容器
用於電源軌的各種濾波器/旁路帽
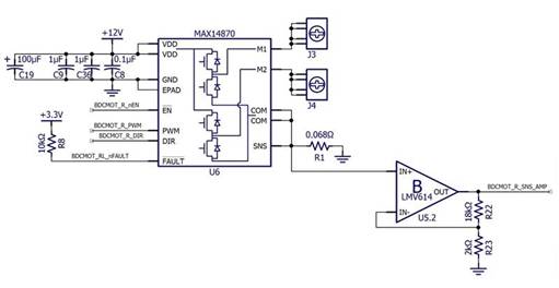
的幫助:MAX14870
該板包含兩個這樣的電路,因為 Tri-Track dipanyoulianggetankeshiguidao,meigeguidaodouyouyigedianji。womenxuyaonenggoudulikongzhilianggedianji,yibianwomenkeyitongguogaibianyigeguidaoxiangduiyulingyigeguidaodesudulaizhuandongjiqiren。
我喜歡設計自己的電路,但我也喜歡從高技能 IC 設計師提供的好處中獲益。工程謙遜的一部分是接受這樣一個事實:Maxim 的可以設計出遠遠超過我可能想出的任何電機控製器。因此,我們推出了MAX14870,這是一款高度集成、小尺寸、用戶友好的器件,需要很少的外部元件,僅需要三個控製信號。
控製界麵很簡單:
nEN 引腳必須驅動為低電平才能啟用電機驅動輸出。
DIR 引腳的邏輯電平控製電機的旋轉方向。
隻要 PWM 引腳處於邏輯高電平,就會向電機施加驅動電壓。顧名思義,電機的速度可以通過向 PWM 引腳施加脈寬調製信號來控製。
過流情況或熱關斷會將 nFAULT 引腳驅動至邏輯低電平。當電機控製情況出現問題時,這使得微控製器能夠收到通知。它是開漏輸出,因此多個 nFAULT 引腳可以連接在一起(盡管采用這種布置,無法確定哪個特定芯片正在生成故障條件)。
檢測電流:V = IR
讓我們花一點時間來了解一下檢測電阻 R1 的情況。通過允許電流從 12 V 電源流經高側 FET 之一、電機線圈、低側 FET 之一,流至 COM 引腳來驅動電機。該電流需要流向接地節點,但我們不必將 COM 引腳直接接地。如果我們在 COM 引腳和地之間放置一個小電阻,COM 節點的電壓將與流過電機線圈的電流成正比。換句話說,這個電流檢測電阻使我們能夠監控電機驅動電流。
通過添加檢測電阻並將COM節點連接到MAX14870的SNS引腳,我們可以實現內部電流調節功能。MAX14870希望SNS引腳電壓保持在100 mV以下;如果該電壓開始變得過高,電機驅動電流會根
據需要中斷,以將 SNS 電壓保持在 100 mV 以下。因此,電機驅動電流由以下等式給出:
$$I_{MAX}=frac{100 mV}{R_{SENSE}}$$
C-BISCUIT 電機控製電路有一個 0.068 Ω 檢測電阻;這意味著電機驅動電流被限製在約 1.47 A。Tri-Track 電機的數據表表明啟動電流約為 1.5 A,因此 1.47 A 是一個保守的限製,仍允許電機正常啟動。但考慮到我之前沒有使用該電機或 MAX14870 的經驗,如果發現 0.068 Ω 不是 R SENSE的值,我不會感到驚訝。
xuyaojizhudezhongyaoyidianshi,gaijiancedianzuhuixiaohaoyixieyanzhongdegonglv。zheshiyigerongyifanzhongdacuowudedifang,yinweidiyashejirenyuantongchangbuxuyaozaixikaolvdianzuqideedinggonglv。jinguanqidongdianliugaoyuwentaidianliu,danweileanquanqijian,womenjiashegaidianzuqikenenghuichangshijianchengshou 1.5 A 的電流。這意味著
$$P_{MAX}=(1.5 A)^2 imes0.068 歐米茄=0.153 W$$
我喜歡兩倍的安全裕度,因此電阻器的額定功率應至少為 1/4 W。我選擇了 1/2 W 部件,因為這讓我更有信心電阻器不會因以下原因而燒毀:設計者錯誤。
如果不需要自動電流調節,隻需將 SNS 引腳接地即可禁用此功能,這(顯然)可以確保 SNS 上的電壓永遠不會超過 100 mV。MAX14870仍然具有其通用的過流保護功能,但隻有當流經電機驅動線路之一的電流大於約6 A且持續時間超過1 ?s時,該保護才會啟動。
電機電流——EFM8 應該知道的
由於我決定添加一個用於自動電流調節的檢測電阻器,因此我還可以添加一些額外的組件,使 EFM8 微控製器能夠收集有關電機在各種工作條件下需要多少電流的信息。這就是運算放大器電路的用途,它隻是一個增益為 10 的同相放大器,用作 R SENSE兩端的電壓與 EFM8 的 ADC 電路之間的接口電路。
免責聲明:本文為轉載文章,轉載此文目的在於傳遞更多信息,版權歸原作者所有。本文所用視頻、圖片、文字如涉及作品版權問題,請聯係小編進行處理。
推薦閱讀:
使用SiC MOSFET和Si IGBT柵極驅動優化電源係統
- 噪聲中提取真值!瑞盟科技推出MSA2240電流檢測芯片賦能多元高端測量場景
- 10MHz高頻運行!氮矽科技發布集成驅動GaN芯片,助力電源能效再攀新高
- 失真度僅0.002%!力芯微推出超低內阻、超低失真4PST模擬開關
- 一“芯”雙電!聖邦微電子發布雙輸出電源芯片,簡化AFE與音頻設計
- 一機適配萬端:金升陽推出1200W可編程電源,賦能高端裝備製造
- 築基AI4S:摩爾線程全功能GPU加速中國生命科學自主生態
- 一秒檢測,成本降至萬分之一,光引科技把幾十萬的台式光譜儀“搬”到了手腕上
- AI服務器電源機櫃Power Rack HVDC MW級測試方案
- 突破工藝邊界,奎芯科技LPDDR5X IP矽驗證通過,速率達9600Mbps
- 通過直接、準確、自動測量超低範圍的氯殘留來推動反滲透膜保護
- 車規與基於V2X的車輛協同主動避撞技術展望
- 數字隔離助力新能源汽車安全隔離的新挑戰
- 汽車模塊拋負載的解決方案
- 車用連接器的安全創新應用
- Melexis Actuators Business Unit
- Position / Current Sensors - Triaxis Hall




