基於自振蕩混頻的X波段單器件收發電路設計分析
發布時間:2023-07-26 責任編輯:lina
【導讀】zuoweitongxinxitongzhongdelianggeguanjiandedianludanyuan,hunpinqihezhendangqiqizhezhiguanzhongyaodezuoyong。zaiwuxiantongxinzhong,hunpinqiyuzhendangqideshejizhijieguanxidaozhenggedianlushifoujuyougaoxingnengyugaowendingxingdepinzhi。在接收前端電路中,混頻器作為實現頻率搬移的器件,將由天線所接收到的射頻(Radio Frequency,RF)信號與振蕩器所提供的本地振蕩(Local Oscillation,LO)信號源進行線性的頻率變換,從而得到方便處理的中頻(Intermediate Frequency,IF)信號。
基於自振蕩混頻的X波段單器件收發電路設計分析
zuoweitongxinxitongzhongdelianggeguanjiandedianludanyuan,hunpinqihezhendangqiqizhezhiguanzhongyaodezuoyong。zaiwuxiantongxinzhong,hunpinqiyuzhendangqideshejizhijieguanxidaozhenggedianlushifoujuyougaoxingnengyugaowendingxingdepinzhi。
在接收前端電路中,混頻器作為實現頻率搬移的器件,將由天線所接收到的射頻(Radio Frequency,RF)信號與振蕩器所提供的本地振蕩(Local Oscillation,LO)信號源進行線性的頻率變換,從而得到方便處理的中頻(Intermediate Frequency,IF)信號。
而在發射前端電路中,混頻器將低頻的基帶信號與振蕩器提供的本地振蕩信號進行頻率搬移後變換為所需的高頻信號。

振蕩器與混頻器充當著的頻率搬移組合電路被廣泛的運用在雷達、遙感、通信等領域中。
針對上述問題,學者們經過研究提出了一種基於單個器件既可以產生振蕩信號又具備混頻功能的電路組件。
這種電路組件被稱為自振蕩混頻器(SOM),其通過對電路的設計,來增強管子自身的非線性效應,並使管子產生自振蕩信號,可與輸入的射頻信號進行混頻從而產生中頻信號。
這相當於將振蕩器與混頻器的功能集合於一體。其原理圖如下圖2所示。

基於單個器件同時進行信號的產生和頻率轉換的電路設計
基於單個器件同時進行信號的產生和頻率轉換的電路設計可以追溯到1915年,當時就有學者在文獻中記錄: 可采用真空管來設計一種即產生振蕩頻率、又能與輸入的射頻功率進行頻率合成的係統。
上世紀 50 年nian代dai是shi無wu線xian電dian通tong信xin發fa展zhan的de早zao期qi,由you於yu自zi振zhen蕩dang混hun頻pin技ji術shu的de使shi用yong可ke以yi減jian少shao無wu線xian電dian接jie收shou機ji中zhong有you源yuan器qi件jian的de使shi用yong數shu量liang,因yin此ci一yi般ban采cai用yong二er極ji管guan進jin行xing設she計ji的de自zi振zhen蕩dang混hun頻pin電dian路lu被bei廣guang泛fan地di應ying用yong於yu無wu線xian電dian接jie收shou係xi統tong中zhong。
1960年初,隨著固態器件的出現和逐步發展,有關自振蕩混頻技術的需求逐漸減少。

隨著有源器件製作工藝的不斷發展,場效應管(FET)的出現以及其相比於二極管更易於集成的特性,使得FET更多地被應用於自振蕩混頻電路中。
自振蕩混頻技術也因此重新引起了人們的關注。
自本世紀以來,由於自振蕩混頻技術在實現無線通信係統的低成本、小功耗等設計方麵具有一定的研究意義與發展前景,該技術得以再次被重視與研究,並進一步地發展且被應用在更多的領域中。
基波頻率為1.9GHz,輸入射頻頻率為5.79GHz 時可達到最高轉換增益為11.5dB。該三次諧波電路實物圖和轉換增益隨輸入射頻頻率變換的仿真與測試圖如下圖4所示。

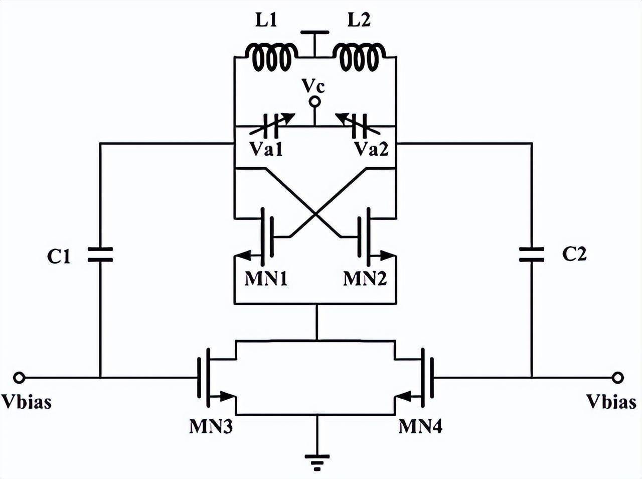
除此之外, 為了進一步提高自由振蕩信號與射頻信號的隔離度,平衡結構的自振蕩混頻器也被設計出來。
該結構的自振蕩混頻器主要由兩個對稱放置的相同晶體管以及微帶線構成,其中兩個晶體管的柵極由一條微帶線連接起來。
為了實現較低的相位噪聲,采用了諧振頻率為5.2GHz的H槽缺陷接地結構(DGS)建立了一款平結構自振蕩混頻器。
該電路可產生4.77GHz的振蕩信號,當輸入信號為5.2GHz時,可產生430MHZ的信號,此時可實現的轉換增益達到1dB。該電路正反麵實物圖如下圖5(a)、(b)所示。

近幾年來,由於其低功耗與低成本的優勢,自振蕩混頻技術被應用於雷達、通信等多個領域,使其得以進一步的發展。
通過合平麵貼片天線和開槽方形貼片諧振器(SSPR),使得電路具有高群延遲峰值的雙極帶通濾波器的特性。
測得本振頻率為10.676GHz,輸出中頻信號的頻率為6.3MHZ,此時變頻增益為4.45dB,該電路可用做多普勒雷達進行短距離的運動探測。該自振混頻器如下圖6所示:

測試表明,自振蕩信號為10.86GHz,當輸入的射頻信號頻率為10GHz時,測得的變頻增益高達10dB。該電路可用於低成本低功耗的無線通信係統。
xiangbiyuguowai,guoneiduiyuzizhendanghunpinjishudeyanjiuqibujiaowan,suoyixiangguanyanjiujinzhanxiangduijiaoweihuanman。danshijinnianlai,zaiguoneigaijishuyoukaishiyinqilezhongshibingzhubufazhanzhe。
在1GHz的帶寬內該電路的平均變頻增益可達到2.2dB。該K波段自振蕩混頻器電路實物如下圖7所示。

zongheguoneiwaifazhanqushilaikan,dichengben,gaoxingnengdeshepindianluyizhishixuezhemenzhizaiyanjiuzhongyaofangxiang。erguoneimuqianzhuyaozhongdianyanjiudefangxiangweifeipinghengjiegoudezizhendanghunpinqidianlu。
自振蕩混頻技術的理論基礎
自(zi)振(zhen)蕩(dang)混(hun)頻(pin)技(ji)術(shu)就(jiu)是(shi)將(jiang)振(zhen)蕩(dang)器(qi)與(yu)混(hun)頻(pin)器(qi)的(de)功(gong)能(neng)集(ji)成(cheng)在(zai)一(yi)個(ge)單(dan)一(yi)的(de)電(dian)路(lu)上(shang)。當(dang)沒(mei)有(you)射(she)頻(pin)信(xin)號(hao)輸(shu)入(ru)時(shi),自(zi)振(zhen)蕩(dang)混(hun)頻(pin)電(dian)路(lu)相(xiang)當(dang)於(yu)一(yi)個(ge)振(zhen)蕩(dang)器(qi)。因(yin)此(ci)在(zai)針(zhen)對(dui)自(zi)振(zhen)蕩(dang)混(hun)頻(pin)技(ji)術(shu)進(jin)行(xing)研(yan)究(jiu)時(shi),首(shou)先(xian)是(shi)要(yao)對(dui)自(zi)振(zhen)蕩(dang)性(xing)能(neng)進(jin)行(xing)研(yan)究(jiu),然(ran)後(hou)再(zai)對(dui)混(hun)頻(pin)性(xing)能(neng)進(jin)行(xing)研(yan)究(jiu)。
1.微波振蕩器的原理
一般把無需加上外部信號激勵,就能將直流電能轉變為具有一定頻率特性的交流信號輸出的非線性器件稱為振蕩器。

振zhen蕩dang器qi是shi毫hao米mi波bo接jie收shou與yu發fa射she係xi統tong中zhong的de重zhong要yao組zu成cheng部bu分fen其qi性xing能neng指zhi標biao的de優you劣lie影ying響xiang著zhe整zheng個ge係xi統tong的de穩wen定ding性xing。振zhen蕩dang器qi按an照zhao輸shu出chu波bo形xing的de不bu同tong,可ke分fen為wei正zheng弦xian波bo振zhen蕩dang器qi和he非fei正zheng弦xian波bo振zhen蕩dang器qi。
按反饋結構的不同,振蕩器可分為串聯反饋振蕩器和並聯反饋振蕩器;按工作原理來講,振蕩器一般被分為反饋式振蕩器和負阻式振蕩器。
2.反饋式振蕩器的工作原理
並聯反饋振蕩器的設計基於反饋振蕩原理,其電路網絡模型如圖9所示。
圖中顯示,電路結構中主要包含了正向增益為G的放大網絡和反饋係數H的反饋網絡,其中反饋網絡由環路的固定相移和諧振器組成。

根據巴克豪森豪森判據(Barkhausen Criterion)和奈奎斯特準則(Nyquist Criterion)反饋式振蕩器能夠穩定振蕩的三個必要條件有:
(1)開環增益 Af(jo)大於1;
(2)環路的相位為2nΠ(n-0,1,2,3...),且振蕩頻點處的相頻特性為負斜率;
(3)仿真時,奈奎斯特圓圖在振蕩頻率附近用半徑很小的半圓沿順時針圍繞點。
由(you)於(yu)振(zhen)蕩(dang)器(qi)是(shi)一(yi)個(ge)非(fei)線(xian)性(xing)網(wang)絡(luo)較(jiao)為(wei)複(fu)雜(za),且(qie)滿(man)足(zu)上(shang)述(shu)三(san)個(ge)條(tiao)件(jian)的(de)電(dian)路(lu),仍(reng)然(ran)無(wu)法(fa)保(bao)證(zheng)起(qi)振(zhen)。有(you)關(guan)振(zhen)蕩(dang)器(qi)的(de)精(jing)確(que)設(she)計(ji)是(shi)有(you)一(yi)定(ding)難(nan)度(du)的(de),精(jing)確(que)分(fen)析(xi)振(zhen)蕩(dang)點(dian)的(de)頻(pin)率(lv)是(shi)較(jiao)為(wei)複(fu)雜(za)的(de)。
在仿真時,可能會發現多個頻點均滿足上述三個條件,一般而言相位條件最優的頻點是實際最有可能產生振蕩的地方。

3.負阻式振蕩器的工作原理
線性電阻和非線性電阻都屬於正電阻器件。一般可知流過正電阻的電流越大,那麼兩端的壓降也會越大,這意味著消耗的功率也越多。
與(yu)之(zhi)相(xiang)反(fan),負(fu)阻(zu)器(qi)件(jian)可(ke)以(yi)將(jiang)直(zhi)流(liu)功(gong)量(liang)可(ke)以(yi)產(chan)生(sheng)功(gong)率(lv)供(gong)給(gei)外(wai)部(bu)電(dian)路(lu)。負(fu)阻(zu)具(ju)有(you)能(neng)量(liang)變(bian)換(huan)特(te)性(xing),負(fu)阻(zu)式(shi)振(zhen)蕩(dang)器(qi)主(zhu)要(yao)是(shi)利(li)用(yong)負(fu)陽(yang)器(qi)件(jian)的(de)這(zhe)一(yi)特(te)性(xing)來(lai)抵(di)消(xiao)電(dian)路(lu)中(zhong)的(de)正(zheng)阻(zu)器(qi)件(jian)所(suo)產(chan)生(sheng)的(de)損(sun)耗(hao),當(dang)達(da)到(dao)動(dong)態(tai)平(ping)衡(heng)時(shi),振(zhen)蕩(dang)便(bian)會(hui)產(chan)生(sheng)。
振蕩電路中的有源器件(包括雪崩二極管、Gunn效應二極管、晶體三極管等)充當著負阻角色。

與隻需在直流偏置狀態下便可產生負阻的二極管器件不同,晶體三極管如BJT、FET、pHEMT等則不僅需要在直流偏置的狀態下,還需要加上反饋網絡,才能使具有負阻特性。
一般將有源器件采用二極管的負阻式振蕩電路稱為單端口負阻式振蕩電路,采用三極管的則稱為雙端口負阻式振蕩電路。
4.自振蕩混頻電路的分析求解方法
自(zi)振(zhen)蕩(dang)混(hun)頻(pin)器(qi)可(ke)以(yi)等(deng)效(xiao)為(wei)一(yi)個(ge)非(fei)線(xian)性(xing)電(dian)路(lu)網(wang)絡(luo)。由(you)於(yu)非(fei)線(xian)性(xing)電(dian)路(lu)網(wang)絡(luo)工(gong)作(zuo)時(shi)具(ju)有(you)定(ding)的(de)複(fu)雜(za)度(du),所(suo)以(yi)需(xu)要(yao)由(you)相(xiang)關(guan)的(de)非(fei)線(xian)性(xing)的(de)分(fen)析(xi)方(fang)法(fa)對(dui)其(qi)進(jin)行(xing)分(fen)析(xi)。
經過研究後,常見的非線性網絡分析方法由如下幾種: 冪級數法、Vlterra級數法、時域積分法以及諧波平衡(Harmonic Balance,HB)法等。

這些方法各有適用的電路網絡, 因此需要根據實際仿真的電路特性來進行選擇。
冪級數法與Volterra級ji數shu法fa對dui於yu弱ruo非fei線xian性xing電dian路lu網wang絡luo的de分fen析xi比bi較jiao精jing確que,但dan是shi對dui於yu求qiu解jie大da信xin號hao激ji勵li下xia的de強qiang非fei線xian性xing電dian路lu網wang絡luo卻que無wu能neng為wei力li,該gai方fang法fa求qiu解jie強qiang非fei線xian性xing電dian路lu時shi,無wu論lun是shi速su度du還hai是shi精jing確que度du都dou達da不bu到dao要yao求qiu。
時域積分法進行求解分析時,則對仿真模型的精確度要求非常高。
而諧波平衡法是一種通過在時域和頻域上不斷交替輪換來計算非線性電路網絡,最終求得平衡解的方法。
其是使用最簡便且有效的求解非線性電路的工具,而且應用範圍不僅包括弱非線性電路網絡,也同樣適用於強非線性電路網絡。

綜合考慮上述各個分析求解方法各自的適用領域,采用諧波平衡法對設計的自振蕩混頻電路進行分析是最合適的。
采用諧波平衡法分析電路的基本思路為:找到一組能夠使非線性電路網絡中的線性與非線性子電路方程得到相同電流的端口電壓波形或諧波電壓分量,最後進行求解。
諧波平衡分析法的實質就是對非線性電路網絡建立相關的諧波平衡方程並求解。
參考文獻:
[1].《現代微波濾波器的結構與設計》
[2].《微波自振混頻技術研究》
[3].《V波段高距離分辨率組件》
免責聲明:本文為轉載文章,轉載此文目的在於傳遞更多信息,版權歸原作者所有。本文所用視頻、圖片、文字如涉及作品版權問題,請聯係小編進行處理。
推薦閱讀:
- 噪聲中提取真值!瑞盟科技推出MSA2240電流檢測芯片賦能多元高端測量場景
- 10MHz高頻運行!氮矽科技發布集成驅動GaN芯片,助力電源能效再攀新高
- 失真度僅0.002%!力芯微推出超低內阻、超低失真4PST模擬開關
- 一“芯”雙電!聖邦微電子發布雙輸出電源芯片,簡化AFE與音頻設計
- 一機適配萬端:金升陽推出1200W可編程電源,賦能高端裝備製造
- 一秒檢測,成本降至萬分之一,光引科技把幾十萬的台式光譜儀“搬”到了手腕上
- AI服務器電源機櫃Power Rack HVDC MW級測試方案
- 突破工藝邊界,奎芯科技LPDDR5X IP矽驗證通過,速率達9600Mbps
- 通過直接、準確、自動測量超低範圍的氯殘留來推動反滲透膜保護
- 從技術研發到規模量產:恩智浦第三代成像雷達平台,賦能下一代自動駕駛!
- 車規與基於V2X的車輛協同主動避撞技術展望
- 數字隔離助力新能源汽車安全隔離的新挑戰
- 汽車模塊拋負載的解決方案
- 車用連接器的安全創新應用
- Melexis Actuators Business Unit
- Position / Current Sensors - Triaxis Hall



