基於MPY634的有效值電路設計
發布時間:2023-01-31 責任編輯:lina
【導讀】MPY634是一款寬帶寬、高精度、四象限模擬乘法器。其精確的激光微調特性使其易於在各種應用中使用。它的差分X,Y和Z輸入使其在保持高精度的同時可以進行乘法、除法、開方等多種運算。精確的內部電壓參考可精確設置比例因數。
本文對MPY634應用中需要注意的比例因數設置以及輸入信號幅值問題進行了分析,然後介紹了兩種基於MPY634的有效值電路實現方法並對這兩種方法進行了對比分析。

圖1 MPY634簡化內部結構圖
在實際應用中,MPY634會麵臨兩大問題:
● 比例因數SF的設置:
MPY634芯片默認的比例因數SF值為10,不論任何運算,涉及比例因數SF時,隻需將SF引腳懸空,即可在運算中將SF值代入為10進行計算(注:該引腳實際測試電壓值為-13V,並不是10V)。
根據規格書說明,可以通過在SF引腳和-Vs引腳中間串接電阻的方法改變SF值,但該實際電阻值與計算電阻值會有25%的偏差,即如有改變SF的需求,應先將可變電阻器設置為計算所得電阻值,再進行調節來達到所需SF值。
● 輸入信號幅值問題:
MPY634的輸入偏移電壓、輸出偏移電壓的典型值分別為25mV和50mV,對於帶有除以SF值操作的部分運算,應注意輸入信號幅值問題,以避免輸入、輸出電壓偏移引入的誤差。
為保證應用誤差在規格書標定的2%誤差之內,應保證輸入信號大於0.8V。
對MPY634應用中的兩大問題簡要分析之後,本文介紹兩種利用MPY634搭建有效值電路的方法。
有效值又稱“方均根值”,從(cong)能(neng)量(liang)的(de)角(jiao)度(du)來(lai)看(kan),一(yi)個(ge)周(zhou)期(qi)內(nei)交(jiao)流(liu)信(xin)號(hao)通(tong)過(guo)電(dian)阻(zu)產(chan)生(sheng)的(de)熱(re)量(liang)與(yu)直(zhi)流(liu)信(xin)號(hao)通(tong)過(guo)該(gai)電(dian)阻(zu)在(zai)同(tong)樣(yang)時(shi)間(jian)內(nei)產(chan)生(sheng)的(de)熱(re)量(liang)相(xiang)等(deng),此(ci)直(zhi)流(liu)信(xin)號(hao)的(de)大(da)小(xiao)就(jiu)是(shi)該(gai)交(jiao)流(liu)信(xin)號(hao)的(de)有(you)效(xiao)值(zhi);從數學的角度來看,交流信號有效值的計算分為三步,信號求平方、求平均值,然後對該平均值求取平方根。
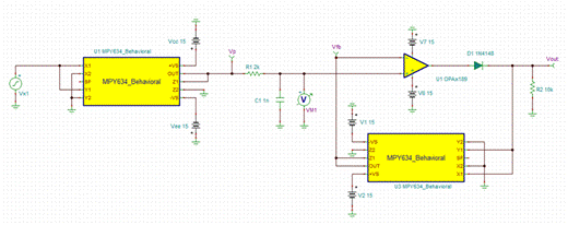
第一種方法如圖2所示。兩顆MPY634 均配置為乘法器模式。電路的輸入信號首先由第一個乘法器求平方,然後采用適當的RC均值濾波器取平均值,再通過反饋回路中的第二個乘法器求取其平方根。

圖2 MPY634均配置為乘法器的有效值電路
如圖所示為輸入信號為10V時的有效值電路仿真結果。

圖3 MPY634均配置為乘法器時的有效值電路仿真結果
該方法在使用過程中有以下注意事項:
● RC均值濾波器的選擇:取平均值的時間必須足夠長,以便能在所需的最低工作頻率進行濾波,例如輸入信號頻率為1kHz時,可設置RC濾波器剪切頻率為1Hz。
● 輸入信號幅度的要求:乘法器配置下最少也有兩輸入信號進行相乘,且第二顆MPY634的輸入信號經過第一顆除以10之後再進行計算,MPY634本身的輸入、輸出失調電壓會造成一定的計算誤差,故該方法適用於輸入信號大於5V的應用場景。
● 運算放大器的選擇:應選擇輸入失調電壓小的運算放大器以保證計算的精度。
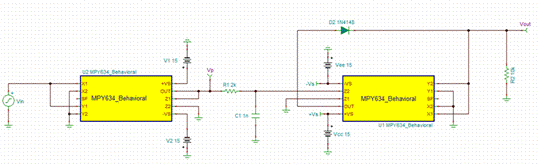
第二種方法如圖4所示。兩顆MPY634 2分別配置為乘法器模式和開平方計算模式。電路的輸入信號首先由乘法器求平方,然後采用適當的RC均值濾波器取平均值,最後通過開平方配置求取其平方根。

圖4 MPY634分別配置為乘法器和開平方的有效值電路
如圖所示為輸入信號為2V時的有效值電路仿真結果。

圖5 MPY634分別配置為乘法器和開平方時的有效值電路仿真結果
這種配置方式與圖2 配置方式相比具有以下優勢:
● 成本方麵:節省一個運算放大器。
● 輸入信號幅度方麵:第二顆MPY634配置為開平方計算,由圖6開平方計算典型電路可知,當Z1和X2引腳接地時,該配置方式僅有一輸入信號,盡量避免了輸入失調帶來的誤差。故該配置方式適用輸入範圍較廣,輸入信號大於1V的應用場景均可采用該方法。

圖6 MPY634配置為開平方計算的典型電路
結論:兩種方法均可實現有效值功能,第二種方法相比第一種方法適用輸入範圍更廣且成本更低,但第二種方法使用過程中應注意第二片MPY634的輸入應保證為正,否則將難以進行開方運算。
免責聲明:本文為轉載文章,轉載此文目的在於傳遞更多信息,版權歸原作者所有。本文所用視頻、圖片、文字如涉及作品版權問題,請聯係小編進行處理。
推薦閱讀:
- 噪聲中提取真值!瑞盟科技推出MSA2240電流檢測芯片賦能多元高端測量場景
- 10MHz高頻運行!氮矽科技發布集成驅動GaN芯片,助力電源能效再攀新高
- 失真度僅0.002%!力芯微推出超低內阻、超低失真4PST模擬開關
- 一“芯”雙電!聖邦微電子發布雙輸出電源芯片,簡化AFE與音頻設計
- 一機適配萬端:金升陽推出1200W可編程電源,賦能高端裝備製造
- 貿澤EIT係列新一期,探索AI如何重塑日常科技與用戶體驗
- 算力爆發遇上電源革新,大聯大世平集團攜手晶豐明源線上研討會解鎖應用落地
- 創新不止,創芯不已:第六屆ICDIA創芯展8月南京盛大啟幕!
- AI時代,為什麼存儲基礎設施的可靠性決定數據中心的經濟效益
- 矽典微ONELAB開發係列:為毫米波算法開發者打造的全棧工具鏈
- 車規與基於V2X的車輛協同主動避撞技術展望
- 數字隔離助力新能源汽車安全隔離的新挑戰
- 汽車模塊拋負載的解決方案
- 車用連接器的安全創新應用
- Melexis Actuators Business Unit
- Position / Current Sensors - Triaxis Hall



