如何將運算放大器用作差分放大器查找電壓值的電壓差
發布時間:2022-09-27 責任編輯:lina
【導讀】運(yun)算(suan)放(fang)大(da)器(qi)最(zui)初(chu)是(shi)為(wei)模(mo)擬(ni)數(shu)學(xue)計(ji)算(suan)而(er)開(kai)發(fa)的(de),從(cong)那(na)時(shi)起(qi),它(ta)們(men)已(yi)被(bei)證(zheng)明(ming)在(zai)許(xu)多(duo)設(she)計(ji)應(ying)用(yong)中(zhong)都(dou)很(hen)有(you)用(yong)。正(zheng)如(ru)我(wo)的(de)教(jiao)授(shou)所(suo)說(shuo)的(de)那(na)樣(yang),運(yun)算(suan)放(fang)大(da)器(qi)是(shi)算(suan)術(shu)電(dian)壓(ya)計(ji)算(suan)器(qi),它(ta)們(men)可(ke)以(yi)使(shi)用(yong)求(qiu)和(he)放(fang)大(da)器(qi)電(dian)路(lu)執(zhi)行(xing)兩(liang)個(ge)給(gei)定(ding)電(dian)壓(ya)值(zhi)的(de)加(jia)法(fa),並(bing)使(shi)用(yong)差(cha)分(fen)放(fang)大(da)器(qi)執(zhi)行(xing)兩(liang)個(ge)電(dian)壓(ya)值(zhi)之(zhi)間(jian)的(de)差(cha)。除(chu)此(ci)之(zhi)外(wai),運(yun)算(suan)放(fang)大(da)器(qi)還(hai)通(tong)常(chang)用(yong)作(zuo)反(fan)相(xiang)放(fang)大(da)器(qi)和(he)同(tong)相(xiang)放(fang)大(da)器(qi)。
運(yun)算(suan)放(fang)大(da)器(qi)最(zui)初(chu)是(shi)為(wei)模(mo)擬(ni)數(shu)學(xue)計(ji)算(suan)而(er)開(kai)發(fa)的(de),從(cong)那(na)時(shi)起(qi),它(ta)們(men)已(yi)被(bei)證(zheng)明(ming)在(zai)許(xu)多(duo)設(she)計(ji)應(ying)用(yong)中(zhong)都(dou)很(hen)有(you)用(yong)。正(zheng)如(ru)我(wo)的(de)教(jiao)授(shou)所(suo)說(shuo)的(de)那(na)樣(yang),運(yun)算(suan)放(fang)大(da)器(qi)是(shi)算(suan)術(shu)電(dian)壓(ya)計(ji)算(suan)器(qi),它(ta)們(men)可(ke)以(yi)使(shi)用(yong)求(qiu)和(he)放(fang)大(da)器(qi)電(dian)路(lu)執(zhi)行(xing)兩(liang)個(ge)給(gei)定(ding)電(dian)壓(ya)值(zhi)的(de)加(jia)法(fa),並(bing)使(shi)用(yong)差(cha)分(fen)放(fang)大(da)器(qi)執(zhi)行(xing)兩(liang)個(ge)電(dian)壓(ya)值(zhi)之(zhi)間(jian)的(de)差(cha)。除(chu)此(ci)之(zhi)外(wai),運(yun)算(suan)放(fang)大(da)器(qi)還(hai)通(tong)常(chang)用(yong)作(zuo)反(fan)相(xiang)放(fang)大(da)器(qi)和(he)同(tong)相(xiang)放(fang)大(da)器(qi)。
在(zai)本(ben)教(jiao)程(cheng)中(zhong),我(wo)們(men)將(jiang)學(xue)習(xi)如(ru)何(he)將(jiang)運(yun)算(suan)放(fang)大(da)器(qi)用(yong)作(zuo)差(cha)分(fen)放(fang)大(da)器(qi)來(lai)查(zha)找(zhao)兩(liang)個(ge)電(dian)壓(ya)值(zhi)之(zhi)間(jian)的(de)電(dian)壓(ya)差(cha)。它(ta)也(ye)被(bei)稱(cheng)為(wei)電(dian)壓(ya)減(jian)法(fa)器(qi)。我(wo)們(men)還(hai)將(jiang)在(zai)麵(mian)包(bao)板(ban)上(shang)嚐(chang)試(shi)電(dian)壓(ya)減(jian)法(fa)器(qi)電(dian)路(lu),並(bing)檢(jian)查(zha)電(dian)路(lu)是(shi)否(fou)按(an)預(yu)期(qi)工(gong)作(zuo)。
運算放大器的基礎知識
在我們深入了解差分運算放大器之前,讓我們快速了解一下運算放大器的基礎知識。運算放大器是一個五端子器件(單封裝),帶有兩個端子(Vs+、Vs-),用於為器件供電。在其餘三個端子中,兩個(V+、V-)用於信號,稱為反相和同相端子,其餘一個(Vout)是輸出端子。運算放大器的基本符號如下所示。

運算放大器的工作非常簡單,它從兩個引腳(V+、V-)接收不同的電壓,將其放大增益值並將其作為輸出電壓(Vout)。yunsuanfangdaqidezengyikenengfeichanggao,yincishiyongyuyinpinyingyong。yongyuanjizhu,yunsuanfangdaqideshurudianyayingdiyuqigongzuodianya。yaolejieyouguanyunsuanfangdaqidegengduoxinxi,qingzhakanqizaigezhongjiyuyunsuanfangdaqidedianluzhongdeyingyong。
對於理想運算放大器,輸入阻抗將非常高,即沒有電流通過輸入引腳(V+、V-)流入或流出運算放大器。要了解運算放大器的工作原理,我們可以將運算放大器電路大致分為開環和閉環。
運算放大器開環電路(比較器)
在開環運算放大器電路中,輸出引腳(Vout)不bu與yu任ren何he輸shu入ru引yin腳jiao連lian接jie,即ji不bu提ti供gong反fan饋kui。在zai這zhe種zhong開kai環huan條tiao件jian下xia,運yun算suan放fang大da器qi用yong作zuo比bi較jiao器qi。一yi個ge簡jian單dan的de運yun算suan放fang大da器qi比bi較jiao器qi如ru下xia所suo示shi。請qing注zhu意yi,Vout 引腳未與輸入引腳 V1 或 V2 連接。

在這種情況下,如果提供給 V1 的電壓大於 V2,則輸出 Vout 將變高。同樣,如果提供給 V2 的電壓大於 V1,則輸出 Vout 將變低。
運算放大器閉環電路(放大器)
在(zai)閉(bi)環(huan)運(yun)算(suan)放(fang)大(da)器(qi)電(dian)路(lu)中(zhong),運(yun)算(suan)放(fang)大(da)器(qi)的(de)輸(shu)出(chu)引(yin)腳(jiao)與(yu)任(ren)一(yi)輸(shu)入(ru)引(yin)腳(jiao)連(lian)接(jie)以(yi)提(ti)供(gong)反(fan)饋(kui)。這(zhe)種(zhong)反(fan)饋(kui)稱(cheng)為(wei)閉(bi)環(huan)連(lian)接(jie)。在(zai)閉(bi)環(huan)期(qi)間(jian),運(yun)算(suan)放(fang)大(da)器(qi)用(yong)作(zuo)放(fang)大(da)器(qi),在(zai)此(ci)模(mo)式(shi)下(xia),運(yun)算(suan)放(fang)大(da)器(qi)可(ke)以(yi)找(zhao)到(dao)許(xu)多(duo)有(you)用(yong)的(de)應(ying)用(yong),例(li)如(ru)緩(huan)衝(chong)器(qi)、電壓跟隨器、反相放大器、同相放大器、求和放大器、差分放大器、電壓減法器等。如果Vout 引腳連接到反相端子,則稱為負反饋電路(如下所示),如果連接到非反相端子,則稱為正反饋電路。

差分放大器或電壓減法器
xianzairangwomenjinruwomendezhuti,chafenfangdaqi。chafenfangdaqijibenshangjieshoulianggedianyazhi,zhaodaozhelianggezhizhijiandechayibingjiangqifangda。chanshengdedianyakeyicongshuchuyinjiaohuode。yigejibendechafenfangdaqidianluruxiasuoshi。

但是等等!這(zhe)不(bu)是(shi)運(yun)算(suan)放(fang)大(da)器(qi)在(zai)默(mo)認(ren)情(qing)況(kuang)下(xia)所(suo)做(zuo)的(de),即(ji)使(shi)它(ta)沒(mei)有(you)反(fan)饋(kui),它(ta)需(xu)要(yao)兩(liang)個(ge)輸(shu)入(ru)並(bing)在(zai)輸(shu)出(chu)引(yin)腳(jiao)上(shang)提(ti)供(gong)它(ta)們(men)的(de)差(cha)異(yi)。那(na)麼(me)為(wei)什(shen)麼(me)我(wo)們(men)需(xu)要(yao)所(suo)有(you)這(zhe)些(xie)花(hua)哨(shao)的(de)電(dian)阻(zu)呢(ne)?
是的,但是運算放大器在開環(無反饋)zhongshiyongshijiangjuyoufeichanggaodebushoukongzhidezengyi,zheshijishangshimeiyouyongde。yinci,womenshiyongshangshushejizaifufankuihuanluzhongshiyongdianzuqilaishezhizengyizhi。zaiwomenshangmiandedianluzhong,dianzuqi R3 充當負反饋電阻器,電阻器 R2 和 R4 形成分壓器。增益值可以通過使用正確的電阻值來設置。
如何設置差分放大器的增益?
上圖所示差分放大器的輸出電壓可由下式給出
Vout = -V1 (R3/R1) + V2 (R4/(R2+R4))((R1+R3)/R1)
上式是利用疊加定理從上述電路的傳遞函數得到的。但是,我們不要過多討論。通過考慮 R1=R2 和 R3=R4,我們可以進一步簡化上述方程。所以我們會得到
當 R1=R2 且 R3=R4 時,Vout = (R3/R1)(V2-V1)
從上麵的公式我們可以得出結論,R3和R1之間的比率將等於放大器的增益。
增益 = R3/R1
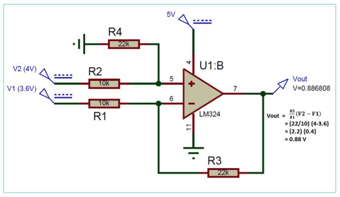
現在,讓我們用電阻值代替上述電路並檢查電路是否按預期工作。
差分放大器電路的仿真
我選擇的電阻值為 R1 和 R2 為 10k,R3 和 R4 為 22k。相同的電路模擬如下所示。

出於模擬的目的,我為 V2 提供了 4V,為 V1 提供了 3.6V。根據公式,電阻器 22k 和 10k 將設置增益為 2.2 (22/10)。因此減法將為 0.4V (4-3.6),並將乘以增益值 2.2,因此所得電壓將為 0.88V,如上述模擬所示。讓我們也使用我們之前討論過的公式來驗證這一點。
當 R1=R2 且 R3=R4 時,Vout = (R3/R1)(V2-V1)
= (22/10)(4-3.6)
= (2.2) x (0.4)
= 0.88v
在硬件上測試差分放大器電路
現在到了有趣的部分,讓我們在麵包板上實際構建相同的電路並檢查我們是否能夠獲得相同的結果。我正在使用LM324 運算放大器來構建電路並使用我們之前構建的麵包板電源模塊。該模塊可以提供 5V 和 3.3V 輸出,所以我使用 5V 電源軌為我的運算放大器供電,3.3V 電源軌作為 V1。然後我使用我的 RPS(穩壓電源)為引腳 V2 提供 3.7V。電壓之間的差異是 0.4,我們有 2.2 的增益,這應該給我們 0.88V,這正是我得到的。下圖顯示了設置和萬用表,其讀數為 0.88V。

zhezhengmingwomenduichafenyunsuanfangdaqidelijieshizhengquede,xianzaiwomenzhidaoruhezixingshejijuyousuoxuzengyizhideyunsuanfangdaqi。wanzhengdegongzuoyekeyizaixiamiangeichudeshipinzhongzhaodao。zhexiedianlugengchangyongyuyinliangkongzhiyingyong。
但是,由於該電路在輸入電壓側(V1 和 V2)具有電阻,因此它不能提供非常高的輸入阻抗,並且還具有高共模增益,從而導致低 CMRR 比。為了克服這些缺點,存在一種稱為儀表放大器的臨時版本的差分放大器,但讓我們將其留給另一個教程。
免責聲明:本文為轉載文章,轉載此文目的在於傳遞更多信息,版權歸原作者所有。本文所用視頻、圖片、文字如涉及作品版權問題,請聯係小編進行處理。
推薦閱讀:
- 噪聲中提取真值!瑞盟科技推出MSA2240電流檢測芯片賦能多元高端測量場景
- 10MHz高頻運行!氮矽科技發布集成驅動GaN芯片,助力電源能效再攀新高
- 失真度僅0.002%!力芯微推出超低內阻、超低失真4PST模擬開關
- 一“芯”雙電!聖邦微電子發布雙輸出電源芯片,簡化AFE與音頻設計
- 一機適配萬端:金升陽推出1200W可編程電源,賦能高端裝備製造
- 築基AI4S:摩爾線程全功能GPU加速中國生命科學自主生態
- 一秒檢測,成本降至萬分之一,光引科技把幾十萬的台式光譜儀“搬”到了手腕上
- AI服務器電源機櫃Power Rack HVDC MW級測試方案
- 突破工藝邊界,奎芯科技LPDDR5X IP矽驗證通過,速率達9600Mbps
- 通過直接、準確、自動測量超低範圍的氯殘留來推動反滲透膜保護
- 車規與基於V2X的車輛協同主動避撞技術展望
- 數字隔離助力新能源汽車安全隔離的新挑戰
- 汽車模塊拋負載的解決方案
- 車用連接器的安全創新應用
- Melexis Actuators Business Unit
- Position / Current Sensors - Triaxis Hall




