LLC轉換器設計穩健型同步整流解決方案
發布時間:2022-02-09 責任編輯:lina
【導讀】為了理解這種技術,讓我們回顧一些為LLC轉換器設計穩健型同步整流解決方案時遇到的挑戰。在其最簡單的層麵上,同步整流需要金屬氧化物半導體場效應晶體管(MOSFET)仿真二極管的行為。簡言之,當電流擬從正極流向負極時,MOSFET導通。一旦電流開始從負極流向正極,則MOSFET關斷。
我們都不止一次聽說過智能電源將給電源行業帶來的偉大變革。在許多方麵,它已達到或超過了我們的預期;但在其它方麵,它也讓我們感到一絲絲失望。我禁不住想某些這樣的情況源於這樣一個事實:炫酷技術很容易讓人迷戀,隻因為它與眾不同或充滿新意;然ran而er我wo們men卻que忽hu略lve了le它ta並bing沒mei做zuo真zhen正zheng偉wei大da的de事shi情qing這zhe一yi事shi實shi。換huan句ju話hua說shuo,我wo們men有you些xie人ren可ke能neng會hui覺jiao得de智zhi能neng電dian源yuan很hen棒bang,但dan我wo們men不bu知zhi道dao要yao用yong它ta做zuo什shen麼me才cai能neng彰zhang顯xian它ta的de魅mei力li。
我(wo)想(xiang)列(lie)舉(ju)一(yi)種(zhong)借(jie)助(zhu)數(shu)字(zi)電(dian)源(yuan)的(de)智(zhi)能(neng)性(xing)實(shi)現(xian)的(de)新(xin)技(ji)術(shu)。我(wo)想(xiang)您(nin)會(hui)發(fa)現(xian)它(ta)非(fei)常(chang)棒(bang)又(you)非(fei)常(chang)有(you)用(yong)。實(shi)質(zhi)上(shang),這(zhe)是(shi)一(yi)種(zhong)全(quan)新(xin)的(de)同(tong)步(bu)整(zheng)流(liu)方(fang)案(an),可(ke)提(ti)高(gao)邏(luo)輯(ji)鏈(lian)路(lu)控(kong)製(zhi)(LLC)變換器的效率、增加其穩健性和設計簡易性。
現在請稍等。在您閉上眼睛打瞌睡之前,繼續聽下去。馬上就講超酷的東西。我保證!
為了理解這種技術,讓我們回顧一些為LLC轉換器設計穩健型同步整流解決方案時遇到的挑戰。在其最簡單的層麵上,同步整流需要金屬氧化物半導體場效應晶體管(MOSFET)仿真二極管的行為。簡言之,當電流擬從正極流向負極時,MOSFET導通。一旦電流開始從負極流向正極,則MOSFET關斷。
很簡單,對吧?但麻煩的是細節。
例如,假使MOSFET關斷太早,那麼所產生的電流會流過MOSFET體二極管。如果這種情況發生得太頻繁,效率就會受到影響。我們都知道,我們需要效率要盡可能地提高。(如果對這方麵有任何疑問,就請谘詢美國環境保護署。)假使MOSFET導通時間太長,不僅效率會降低,由此產生的電流實際上還會摧毀MOSFET。因此,關鍵是要確定關斷MOSFET的最佳時間,使體二極管在不必要的時候不導通 —— 並且還要確保MOSFET不承受過高的電壓。
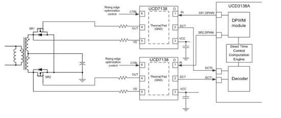
圖1展示了針對該問題的解決方案。除了導通和關斷MOSFET,驅動器還逐周期地向控製器發送數字消息。該消息精確地告知控製器SR1和SR2的體二極管導通了多長時間。控製器用該信息來計算將要增加或減少體二極管導通時間的全新脈衝寬度。這類似於讓工程師監視應用到MOSFET的每個脈衝,看它是否使用了過長或過短的脈衝寬度。

圖1:UCD3138A和UCD7138 LLC同步整流器解決方案
現在,如果您覺得這還不夠酷,那麼接著往下聽 —— 控(kong)製(zhi)器(qi)不(bu)隻(zhi)用(yong)這(zhe)些(xie)信(xin)息(xi)來(lai)優(you)化(hua)效(xiao)率(lv),它(ta)還(hai)用(yong)這(zhe)些(xie)信(xin)息(xi)來(lai)增(zeng)強(qiang)係(xi)統(tong)的(de)穩(wen)健(jian)性(xing)。高(gao)效(xiao)同(tong)步(bu)整(zheng)流(liu)要(yao)求(qiu)體(ti)二(er)極(ji)管(guan)導(dao)通(tong)時(shi)間(jian)盡(jin)可(ke)能(neng)地(di)縮(suo)短(duan)。不(bu)過(guo)請(qing)謹(jin)記(ji),時(shi)間(jian)太(tai)少(shao)可(ke)能(neng)很(hen)危(wei)險(xian)。因(yin)此(ci),數(shu)字(zi)控(kong)製(zhi)器(qi)就(jiu)像(xiang)看(kan)門(men)狗(gou),不(bu)斷(duan)留(liu)心(xin)找(zhao)尋(xun)能(neng)導(dao)致(zhi)體(ti)二(er)極(ji)管(guan)導(dao)通(tong)時(shi)間(jian)過(guo)短(duan)的(de)任(ren)何(he)柵(zha)極(ji)驅(qu)動(dong)脈(mai)衝(chong)。如(ru)果(guo)它(ta)發(fa)現(xian)任(ren)何(he)這(zhe)樣(yang)的(de)事(shi)件(jian),就(jiu)立(li)即(ji)在(zai)下(xia)一(yi)個(ge)周(zhou)期(qi)予(yu)以(yi)糾(jiu)正(zheng)。
我們已見證了該技術各種各樣的效率提升情況。圖2展示了一個平均效率增幅超過0.6%的例子。

圖2:UCD3138A和UCD7138的效率提升
我曾答應向您展示該技術是何等絕妙。還記得“一張圖片勝過萬語千言”這句話吧?瞧一瞧圖3,看該技術能多麼顯著地增強性能。圖3A和3B展示了該技術如何能保護係統免受過長柵極驅動脈衝的衝擊。注意左邊圖像中MOSFET VDS的巨大電壓尖峰。當優化技術功能被啟用時,所述柵極驅動脈衝被縮短,結果與您在教科書中看到的有些類似。
我認為這真的很不錯。它可能無法與最新科幻電影的特效相媲美,但對電源而言真是超級炫酷。
(來源:中電網,作者:Brent McDonald)
免責聲明:本文為轉載文章,轉載此文目的在於傳遞更多信息,版權歸原作者所有。本文所用視頻、圖片、文字如涉及作品版權問題,請電話或者郵箱聯係小編進行侵刪。
推薦閱讀:
- 噪聲中提取真值!瑞盟科技推出MSA2240電流檢測芯片賦能多元高端測量場景
- 10MHz高頻運行!氮矽科技發布集成驅動GaN芯片,助力電源能效再攀新高
- 失真度僅0.002%!力芯微推出超低內阻、超低失真4PST模擬開關
- 一“芯”雙電!聖邦微電子發布雙輸出電源芯片,簡化AFE與音頻設計
- 一機適配萬端:金升陽推出1200W可編程電源,賦能高端裝備製造
- 算力爆發遇上電源革新,大聯大世平集團攜手晶豐明源線上研討會解鎖應用落地
- 築基AI4S:摩爾線程全功能GPU加速中國生命科學自主生態
- 一秒檢測,成本降至萬分之一,光引科技把幾十萬的台式光譜儀“搬”到了手腕上
- AI服務器電源機櫃Power Rack HVDC MW級測試方案
- 突破工藝邊界,奎芯科技LPDDR5X IP矽驗證通過,速率達9600Mbps
- 車規與基於V2X的車輛協同主動避撞技術展望
- 數字隔離助力新能源汽車安全隔離的新挑戰
- 汽車模塊拋負載的解決方案
- 車用連接器的安全創新應用
- Melexis Actuators Business Unit
- Position / Current Sensors - Triaxis Hall



