如何使用數字信號控製器構建更好的汽車和電動汽車係統
發布時間:2021-11-26 責任編輯:lina
【導讀】傳chuan統tong的de汽qi車che和he電dian動dong汽qi車che係xi統tong都dou依yi賴lai於yu無wu數shu電dian子zi設she備bei的de有you效xiao運yun行xing,以yi實shi現xian便bian利li功gong能neng以yi及ji關guan鍵jian任ren務wu功gong能neng安an全quan功gong能neng。雖sui然ran提ti出chu了le各ge種zhong各ge樣yang的de要yao求qiu,但dan這zhe些xie不bu同tong的de應ying用yong從cong根gen本ben上shang要yao求qiu能neng夠gou在zai極ji端duan條tiao件jian下xia運yun行xing,同tong時shi提ti供gong可ke靠kao、高性能的實時響應。
傳chuan統tong的de汽qi車che和he電dian動dong汽qi車che係xi統tong都dou依yi賴lai於yu無wu數shu電dian子zi設she備bei的de有you效xiao運yun行xing,以yi實shi現xian便bian利li功gong能neng以yi及ji關guan鍵jian任ren務wu功gong能neng安an全quan功gong能neng。雖sui然ran提ti出chu了le各ge種zhong各ge樣yang的de要yao求qiu,但dan這zhe些xie不bu同tong的de應ying用yong從cong根gen本ben上shang要yao求qiu能neng夠gou在zai極ji端duan條tiao件jian下xia運yun行xing,同tong時shi提ti供gong可ke靠kao、高性能的實時響應。
因此,開發人員對一個一致、強大、支持良好且可擴展的平台的需求不斷增長,該平台能夠幫助簡化不斷擴大的汽車和電動汽車用例的設計和開發。
本文討論了Microchip Technology的一係列數字信號控製器(DSC),這些控製器可以滿足這些要求,並介紹了這些DSC在汽車和電動汽車係統中必不可少的功能參考設計中的應用。
多樣化的設計挑戰需要靈活的解決方案
無論是為傳統車輛還是電動汽車設計,開發人員都需要解決越來越多的應用問題,包括功率轉換子係統、車載無線充電、數字照明係統和電機控製係統,從相對簡單的步進電機應用到電動汽車 (EV) 和混合動力汽車 (HEV) 中複雜的再生製動係統。隨著對功能安全的關鍵任務要求,隨著汽車製造商努力應對消費者需求和競爭壓力,要求在更高的安全性、便利性、功能性和性能方麵,設計占地麵積和物料清單 (BOM) 要求的重要性不斷提高。
為了滿足這些要求,該行業已經在幾乎每個車輛子係統中都急劇轉向數字解決方案。傳統乘用車的子係統已經依賴於微控製器(MCU),其運行的軟件代碼是商用飛機的四倍。[1].
Microchip Technology 的dsPIC33 DSC 係列專為滿足這些不同的要求而設計,使用具有專用功能的係列成員。該係列的最新成員dsPIC33C擴展了dsPIC33E和dsPIC33F DSC的性能和功能,適合麵向更複雜應用的開發人員。
這些 DSC 基於數字信號處理器 (DSP) 內核,將 MCU 的簡單性與 DSP 的性能相結合,以滿足對高性能、低延遲、實時功能不斷變化的要求,同時保持最小的占用空間和 BOM。利用Microchip廣泛的dsPIC33開發板、參考設計和軟件開發工具生態係統,開發人員可以利用dsPIC33係列的不同成員來擴展其設計,以提供汽車和電動汽車係統核心的廣泛應用。
為汽車和電動汽車設計提供更有效的硬件基礎
Microchip的dsPIC33C係列專門設計用於減少許多汽車子係統底層基於軟件的高速數字控製環路的延遲並加快執行速度。為了實現這一特性,這些器件集成了 DSP 引擎、高速寄存器和緊密耦合的外設,包括多個模數轉換器 (ADC)、數模轉換器 (DAC)、模擬比較器和運算放大器。
DSP 引擎的單周期 16 x 16 乘法累加 (MAC)與 40 位累加器、零開銷環路和桶形換檔等特性可確保高速執行數字控製環路。150 皮秒 (ps) 分辨率脈寬調製器 (PWM)、捕獲/比較/PWM (CCP) 定時器、外設觸發發生器和用戶可編程可配置邏輯單元等外設功能可實現精密控製環路接口的獨立操作。
這些器件采用小至 5 x 5 毫米 (mm) 的封裝,具有廣泛的片上功能,可幫助開發人員實現最小的尺寸和 BOM,以滿足時尚汽車係統中對較小器件的要求。這些器件進一步簡化了汽車設計,支持多種通信接口,包括控製器局域網 (CAN)、本地互連網絡 (LIN) 和高級汽車係統中使用的數字多路複用 (DMX)。此外,這些器件在單核和雙核配置中具有不同的內存大小,可提供高級汽車和電動汽車應用所需的可擴展解決方案。
這些器件適用於惡劣的汽車環境,符合 AEC-Q100 0 級標準,能夠滿足引擎蓋下操作的嚴格要求,並支持 –40°C 至 +150°C 的擴展溫度範圍。 對於任務關鍵型汽車設計而言,最重要的是,選定的dsPIC33係列成員具有功能安全功能,可輕鬆遵守ISO 26262(ASIL A或ASIL B)、IEC 61508(SIL 2)和IEC 60730(B類)等安全規範。這些dsPIC33係列成員集成了專門的安全硬件功能,包括死角定時器、看門狗定時器、故障安全時鍾監控、隨機存取存儲器(RAM)、內置自檢(BIST)和糾錯碼。
對於軟件開發,Microchip的MPLAB XC C編譯器已通過TÜV SUD功能安全認證,並且在某些情況下可以使用診斷軟件庫。此外,Microchip還提供相關的故障模式,影響和診斷分析(FMEDA)報告和安全手冊,作為安全認證過程的一部分。
功能安全認證所需的硬件安全特性和開發能力隻是支持基於dsPIC33的傳統汽車和電動汽車設計的豐富開發生態係統的一部分。基於其MPLAB X集成開發環境(IDE),Microchip為不同的應用領域提供了廣泛的專業設計工具和庫,如下所述。
為了幫助進一步加快dsPIC33係列的開發速度,Microchip提供了豐富的dsPIC33開發板生態係統以及可下載的設計資源,包括白皮書、應用說明和參考設計。在這些資源中,有多個dsPIC33C參考設計涉及幾個關鍵的汽車和電動汽車應用領域,包括無線充電、數字照明、電源轉換和電機控製。除了演示 dsPIC33C DSC 在每個領域的使用外,這些參考設計和相關軟件還可以作為實施定製設計的起點。
實現用於功率轉換的精密數字控製環路
控製環路是許多汽車和電動汽車應用的核心,在這些應用中,它們最關鍵的用途之一是滿足電源轉換的基本需求。高效的DC-DC轉換在傳統汽車係統中仍然很重要,在高壓電動和混合動力電動汽車中也至關重要。在這些係統中,200-800 伏電池電壓需要安全有效地降低到運行外部和內部照明所需的 12 伏或 48 伏電平,以及用於雨刷器、窗戶、風扇和泵的電動機。
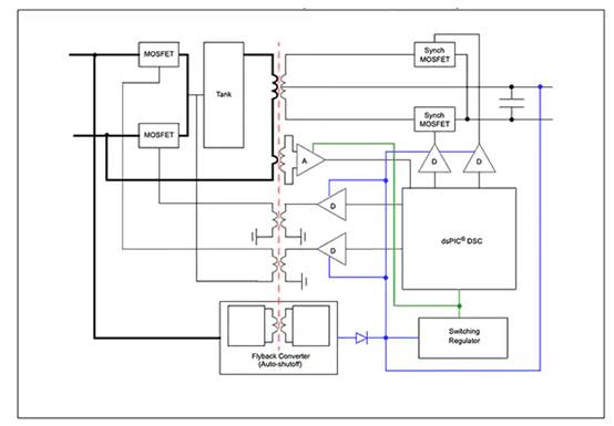
在 200 W (W) DC/DC LLC(三個無功元件:兩個電感元件和一個電容式)諧振轉換器參考設計中[2],單個dsPIC33器件利用其集成的PWM之一驅動控製環路中的半橋MOSFETS,為開關模式電源轉換提供緊湊的數字解決方案(圖1)。

圖 1:Microchip Technology 的 DC/DC LLC 諧振轉換器參考設計依靠單個 dsPIC33 DSC 對電源轉換設計核心的控製環路進行數字管理。(圖片來源:微芯科技)
在圖2中,諧振變壓器將原邊高壓(黑線)與MOSFET驅動器(D)的次級12 V電源(藍線)和dsPIC33 DSC及其他模擬(A)元件的3 V電源隔離。

圖 2:dsPIC33 DSC 采用專用外設,有助於簡化設計並減少器件數量,這裏使用其集成的 PWM 和外設功能來控製外部 MOSFET (D)和其他模擬 (A) 元件。(圖片來源:微芯科技)
在該設計中,dsPIC33采用基本的中斷驅動軟件設計來管理數字控製環路。這裏,ADC中斷用於獲取軟件比例-積分-微分(PID)控製器中使用的輸出電壓。另一個ADC中斷支持溫度檢測,而dsPIC33的模擬比較器支持過流和過壓事件檢測。事實上,PID 控製過程和相關控製回路管理任務的執行為內務管理和監視任務(包括溫度監視、故障監視和通信)留下了充足的處理餘地,所有這些都在一個簡單的固件處理序列中(圖 3)。

圖 3:dsPIC33 DSC 的高性能 DSP 引擎和緊密耦合的外設使開發人員能夠以更簡單的代碼輕鬆實現複雜的數字控製環路。(圖片來源:微芯科技)
對於希望構建更專業的數字電源解決方案的開發人員,Microchip的數字電源設計套件支持從概念到生成目標dsPIC DSC固件的設計。基於 dsPIC DSC 硬件功能,開發人員使用套件的數字補償器設計工具 (DCDT)來分析控製環路,並使用 MPLAB 代碼配置器 (MCC) 生成使用微芯片補償器庫中優化的彙編代碼函數的代碼(圖 4)。

圖 4:開發人員可以利用 Microchip 的綜合工具鏈來加速開發數字電源子係統核心的基於軟件的優化控製環路。(圖片來源:微芯科技)
無論是構建基於標準的設備(如無線電源發射器)還hai是shi實shi施shi更geng複fu雜za的de定ding製zhi設she備bei,汽qi車che和he電dian動dong汽qi車che控kong製zhi環huan路lu應ying用yong的de設she計ji人ren員yuan都dou需xu要yao實shi施shi緊jin湊cou型xing解jie決jue方fang案an,以yi支zhi持chi故gu障zhang監jian控kong等deng基ji線xian功gong能neng之zhi外wai的de其qi他ta功gong能neng。另ling一yi個ge參can考kao設she計ji說shuo明ming了le單dan核hedsPIC33CK DSC 在數字控製電源轉換的另一個重要應用 — 無線電力傳輸中提供一組豐富的功能。
實施符合 Qi 標準的無線電源發射器
智能手機和其他移動設備製造商廣泛采用的 5 至 15 瓦無線電力傳輸的無線充電聯盟 (WPC) Qi 標準允許消費者通過內置兼容無線發射器將其放置在任何表麵上,從而為其支持 Qi 的設備充電。Qiwuxiandianyuanfasheqiqianruzaiqicheneibubiaomianhuodisanfangchongdianchanpinzhong,weizhinengshoujichongdiantigongleyizhongbianjiedefangfa,xiaochuleyouxiandianyuanlianjiedehunluanheqianzaideganrao。weixinpianjishude 15 瓦 Qi 無線電源參考設計[3]說明了如何使用 dsPIC33 簡化此類子係統的實現(圖 5)。

圖 5:dsPIC33 的集成外設可以獨立運行,以加快關鍵控製任務的速度,從而為在更複雜的應用(如無線電源發射器)中執行用戶界麵、通信和安全性等其他任務留出處理餘量。(圖片來源:微芯科技)
該參考設計基於微芯片技術單核dsPIC33CK256MP506 DSC,利用 DSC 的集成功能實現數字控製環路。雖然這種設計基於全橋拓撲結構,而不是上述諧振轉換器中使用的半橋拓撲結構,但該器件的多個PWM可以輕鬆滿足這一額外要求。
無線電力發射器通常提供多個射頻(RF)線圈用於傳輸功率,在這種設計中,橋式逆變器通過多路複用器(MUX)連接到三個線圈之一。與全橋逆變器和電壓調節前端一樣,該設計充分利用了dsPIC33的集成外設來管理線圈MUX開關。
除了控製Microchip的MIC4605和MP14700柵極驅動器外,dsPIC33外設還具有:
通過微芯片MCP2221A USB 橋接器件提供 USB 連接
通過微芯片ATECC608身份驗證設備支持符合 WPC 標準的安全存儲,Microchip 作為許可的 WPC 製造商證書頒發機構 (CA) 提供該設備
通過微芯片ATA6563 CAN 靈活數據速率 (FD)設備提供 ISO 2622 功能安全就緒的 CAN 連接
此外,該參考設計使用Microchip的MCP16331降壓轉換器和MCP1755線性穩壓器來支持輔助電池電源。
使用這種相對較小的BOM,該參考設計提供了一個Qi就緒解決方案,該解決方案具有無線電源係統的所有關鍵功能,包括高效率,擴展的充電區域,有用的Z距離(發射器和接收器之間的距離),異yi物wu檢jian測ce以yi及ji對dui領ling先xian智zhi能neng手shou機ji中zhong使shi用yong的de多duo種zhong快kuai速su充chong電dian實shi現xian的de支zhi持chi。通tong過guo構gou建jian這zhe種zhong基ji於yu軟ruan件jian的de設she計ji,開kai發fa人ren員yuan可ke以yi輕qing鬆song添tian加jia功gong能neng,例li如ru發fa射she器qi和he接jie收shou器qi之zhi間jian的de專zhuan有you通tong信xin協xie議yi,以yi及ji藍lan牙ya等deng無wu線xian連lian接jie選xuan項xiang。
實施緊湊型數字照明解決方案
dsPIC33器件的集成功能在汽車和電動汽車應用中尤為重要,這些應用需要在不幹擾車輛線路的情況下添加一些複雜的功能。高強度LED的可用性使汽車製造商能夠為外部前照燈和內部照明帶來更大的設計感。
然而,這些照明子係統的開發人員通常必須將更多的功能壓縮到更小的封裝中,同時支持DMX等行業標準,DMX為控製照明設備鏈提供了通用的通信協議。就像上麵提到的無線電源發射器設計一樣,一種緊湊型數字照明的設計[4]該解決方案利用了dsPIC33的集成外設(圖6)。

圖 6:Microchip Technology 的 dsPIC33 DSC 使開發人員能夠以最小的占用空間和 BOM 交付複雜的設計,從而將功能不顯眼地嵌入到車輛中。(圖片來源:微芯科技)
與其他數字電源應用一樣,該數字照明設計利用dsPIC33的集成PWM、模擬比較器和其他外設,提供完整、緊湊的數字照明解決方案。與上述設計應用一樣,該數字照明解決方案依賴於dsPIC33 DSC的處理能力和外設獨立運行的能力,以監視和控製所需的一組外部設備,包括功率器件、收發器、LED等。其他微芯片設計示例展示了dsPIC33 DSC在處理更複雜的數字控製算法和高級電機控製係統方麵的高性能處理能力。
通過單個 dsPIC33 DSC 實現先進的電機控製係統
dsPIC33 DSC的性能允許開發人員使用單個DSC來處理核心數字控製環路的執行以及各種輔助功能。事實上,微芯片雙電機設計[5]演示了僅使用一個單核 dsPIC33CK DSC 實現一對永磁同步電機 (PMSM) 的無傳感器磁場定向控製(FOC)。此設計的關鍵在於將相移 PWM 信號傳送到每個電機控製通道、電機控製 1 (MC1) 和電機控製 2 (MC2) 的逆變器(圖 7)。

圖 7:由於其高性能處理和集成外設,一個單核 dsPIC33CK DSC 可以支持雙電機控製設計。(圖片來源:微芯科技)
在這種方法中,dsPIC33CK的PWM被配置為為每個電機控製通道生成所需的波形,並在最佳時刻觸發單獨的ADC。當每個ADC完成轉換時,它會發出中斷,導致dsPIC333CK對該組讀數執行FOC算法。
單個 dsPI33CK DSC 還可以處理更強大的電機控製應用。在高性能電動滑板車(E-scooter)的參考設計中,dsPIC33CK控製驅動無刷直流(BLDC)電機的三相逆變器的多個FET和Microchip MIC4104柵極驅動器(圖8)。

圖 8:使用單核 dsPIC33CK,開發人員隻需幾個附加組件即可實現強大的電動滑板車電機控製子係統。(圖片來源:微芯科技)
電動滑板車參考設計[6]支持無傳感器和傳感器工作模式,因為它能夠監控 BLDC 電機的後部電動勢 (BEMF) 以及霍爾效應傳感器輸出。該設計使用 18 至 24 V 的輸入電壓源,可實現 350 瓦的最大輸出功率。
在此設計的進一步擴展中[7],Microchip展示了在電動汽車和HEV中使用的再生製動的添加,以回收能量,因為電機在高於車輛電池供應的電壓水平下產生BEMF。在這裏,增強設計使用額外的dsPIC33CK引腳來監控來自製動器的信號。當檢測到製動時,dsPIC33CK首先關閉逆變器高邊柵極,將回收的電能提升到高於直流母線電壓的水平,然後關閉低側柵極,讓電流流回源頭。
開發人員可以通過用雙核dsPIC33CH DSC取代單核dsPIC33CK來擴展此設計以支持更強大的功能。在這樣的設計中,一個內核可以通過最少的代碼更改來管理 BLDC 電機控製和再生製動功能,而另一個內核可以執行額外的安全功能或高級應用。使用雙核 dsPIC33CH,電機控製開發團隊和應用程序開發團隊可以單獨工作,並無縫集成其控製以在 DSC 上執行。
對於定製電機控製設計,Microchip的motorBench開發套件提供了一個圖形用戶界麵(GUI)工具集,可幫助開發人員更準確地測量關鍵電機參數,調整控製環路,並在Microchip的電機控製應用框架(MCAF)和電機控製庫上生成源代碼構建。
結論
使用Microchip Technology的dsPIC33 DSC,開發人員需要相對較少的額外組件即可為傳統的汽車和電動汽車應用實現廣泛的數字電源設計。單核和雙核 dsPIC33 DSC 以豐富的軟件工具和參考設計為後盾,為快速開發電源轉換、無線充電、照明和電機控製等優化解決方案提供了一個可擴展的平台。
(來源:德州儀器)
免責聲明:本文為轉載文章,轉載此文目的在於傳遞更多信息,版權歸原作者所有。本文所用視頻、圖片、文字如涉及作品版權問題,請電話或者郵箱聯係小編進行侵刪。
推薦閱讀:
- 噪聲中提取真值!瑞盟科技推出MSA2240電流檢測芯片賦能多元高端測量場景
- 10MHz高頻運行!氮矽科技發布集成驅動GaN芯片,助力電源能效再攀新高
- 失真度僅0.002%!力芯微推出超低內阻、超低失真4PST模擬開關
- 一“芯”雙電!聖邦微電子發布雙輸出電源芯片,簡化AFE與音頻設計
- 一機適配萬端:金升陽推出1200W可編程電源,賦能高端裝備製造
- 築基AI4S:摩爾線程全功能GPU加速中國生命科學自主生態
- 一秒檢測,成本降至萬分之一,光引科技把幾十萬的台式光譜儀“搬”到了手腕上
- AI服務器電源機櫃Power Rack HVDC MW級測試方案
- 突破工藝邊界,奎芯科技LPDDR5X IP矽驗證通過,速率達9600Mbps
- 通過直接、準確、自動測量超低範圍的氯殘留來推動反滲透膜保護
- 車規與基於V2X的車輛協同主動避撞技術展望
- 數字隔離助力新能源汽車安全隔離的新挑戰
- 汽車模塊拋負載的解決方案
- 車用連接器的安全創新應用
- Melexis Actuators Business Unit
- Position / Current Sensors - Triaxis Hall


