教你如何分析過壓保護電路設計
發布時間:2021-07-19 責任編輯:lina
【導讀】絕(jue)大(da)部(bu)分(fen)電(dian)子(zi)產(chan)品(pin),電(dian)源(yuan)部(bu)分(fen)是(shi)重(zhong)中(zhong)之(zhi)重(zhong),好(hao)的(de)電(dian)源(yuan)防(fang)護(hu)更(geng)是(shi)不(bu)可(ke)或(huo)缺(que),好(hao)的(de)電(dian)源(yuan)保(bao)護(hu)可(ke)以(yi)保(bao)護(hu)後(hou)續(xu)重(zhong)要(yao)的(de)電(dian)路(lu)以(yi)及(ji)元(yuan)器(qi)件(jian)不(bu)受(shou)外(wai)部(bu)過(guo)壓(ya)影(ying)響(xiang)而(er)損(sun)壞(huai)。今(jin)天(tian)我(wo)們(men)一(yi)起(qi)探(tan)討(tao)下(xia),電(dian)源(yuan)防(fang)護(hu)中(zhong)的(de)過(guo)壓(ya)保(bao)護(hu)。
絕(jue)大(da)部(bu)分(fen)電(dian)子(zi)產(chan)品(pin),電(dian)源(yuan)部(bu)分(fen)是(shi)重(zhong)中(zhong)之(zhi)重(zhong),好(hao)的(de)電(dian)源(yuan)防(fang)護(hu)更(geng)是(shi)不(bu)可(ke)或(huo)缺(que),好(hao)的(de)電(dian)源(yuan)保(bao)護(hu)可(ke)以(yi)保(bao)護(hu)後(hou)續(xu)重(zhong)要(yao)的(de)電(dian)路(lu)以(yi)及(ji)元(yuan)器(qi)件(jian)不(bu)受(shou)外(wai)部(bu)過(guo)壓(ya)影(ying)響(xiang)而(er)損(sun)壞(huai)。今(jin)天(tian)我(wo)們(men)一(yi)起(qi)探(tan)討(tao)下(xia),電(dian)源(yuan)防(fang)護(hu)中(zhong)的(de)過(guo)壓(ya)保(bao)護(hu)。
簡單的保護,我們一般加個TVS之類的,當外部有瞬間高能量衝擊時候它能夠把這股能量抑製下來,雖然功率高,上千W都可以,但是維持抑製的時間很短很短,萬一器件損壞或者長時間工作電壓高於正常工作電壓的時候,就力不從心了。
So,隻能設計一個智能點的電路了,參考一些資料,總結了下麵的這個電路,不一定完美,大家可以評論區內留言改進。

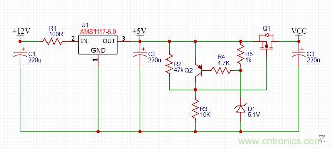
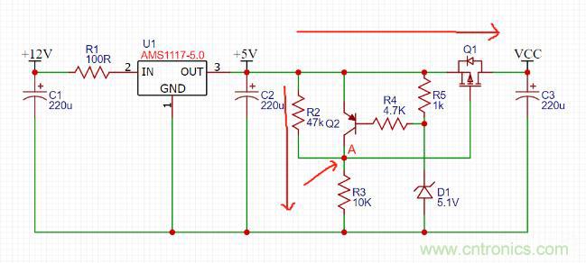
為了說明原理簡單花了一個原理圖,實際使用中大家可以靈活變化,輸入為12V電壓,如果後級用的電流比較小,可以直接用LDO降壓到5V,經過100歐的電阻可以為LDO分擔一點壓力,正常直接通過MOS給VCC供電,當電壓大於5.5V的時候,MOS管會把電路切斷。
原理分析
1、正常工作情況下,12V經過AMS1117,輸出電壓為5V,此時三極管Q2截止,A點電壓為R2以及R3的分壓,大概為0.87V,PMOS Vgs<-4V,PMOS導通,VCC正常供電;

2、由於某些情況,比如AMS1117短路,或者其他原因使得+5V的電壓意外升高,比如B點電壓升高到5.5V,Q2基極A點因為有D1的限製,一直維持在5.1V,Ve>Vb,三極管就導通了,三極管導通後,C點電壓接近5.5V,Q1柵極電壓跟B點電壓接近,MOS管關閉,於是停止對VCC的電壓輸出,實現過壓保護。

實際使用中,可以根據自己的實際使用場景調整參數,符合自己的需求。
電壓檢測IC
有一類IC專門用於過壓保護,比如,HT7050A,如下圖所示,原理跟上麵差不多。

HT7050A,是一個5V電壓檢測的IC,VDD小於5V的時候,輸出低電平,大於5V的時候,輸出高阻抗。所以,結合R9跟R6的分壓電路,當輸出為5.5V時,U3的VDD為5V,當電壓再高的時候,就輸出高阻抗,關斷MOS,切斷電源。
(來源:芯片之家chiphome-dy;作者:曉宇)
免責聲明:本文為轉載文章,轉載此文目的在於傳遞更多信息,版權歸原作者所有。本文所用視頻、圖片、文字如涉及作品版權問題,請電話或者郵箱聯係小編進行侵刪。
特別推薦
- 噪聲中提取真值!瑞盟科技推出MSA2240電流檢測芯片賦能多元高端測量場景
- 10MHz高頻運行!氮矽科技發布集成驅動GaN芯片,助力電源能效再攀新高
- 失真度僅0.002%!力芯微推出超低內阻、超低失真4PST模擬開關
- 一“芯”雙電!聖邦微電子發布雙輸出電源芯片,簡化AFE與音頻設計
- 一機適配萬端:金升陽推出1200W可編程電源,賦能高端裝備製造
技術文章更多>>
- 貿澤EIT係列新一期,探索AI如何重塑日常科技與用戶體驗
- 算力爆發遇上電源革新,大聯大世平集團攜手晶豐明源線上研討會解鎖應用落地
- 創新不止,創芯不已:第六屆ICDIA創芯展8月南京盛大啟幕!
- AI時代,為什麼存儲基礎設施的可靠性決定數據中心的經濟效益
- 築基AI4S:摩爾線程全功能GPU加速中國生命科學自主生態
技術白皮書下載更多>>
- 車規與基於V2X的車輛協同主動避撞技術展望
- 數字隔離助力新能源汽車安全隔離的新挑戰
- 汽車模塊拋負載的解決方案
- 車用連接器的安全創新應用
- Melexis Actuators Business Unit
- Position / Current Sensors - Triaxis Hall
熱門搜索
微波功率管
微波開關
微波連接器
微波器件
微波三極管
微波振蕩器
微電機
微調電容
微動開關
微蜂窩
位置傳感器
溫度保險絲
溫度傳感器
溫控開關
溫控可控矽
聞泰
穩壓電源
穩壓二極管
穩壓管
無焊端子
無線充電
無線監控
無源濾波器
五金工具
物聯網
顯示模塊
顯微鏡結構
線圈
線繞電位器
線繞電阻




