設計反激式轉換器時需要考慮的幾大關鍵因素
發布時間:2021-06-28 來源:John Betten 責任編輯:lina
【導讀】反激式轉換器有很多優點,例如它是成本最低的隔離式電源轉換器,可以輕鬆提供多個輸出電壓,它是簡單的原邊控製器,可以提供高達300W的功率輸出。反激式轉換器可用於許多離線應用,從電視到手機充電器,以及電信和工業應用。
反fan激ji式shi轉zhuan換huan器qi有you很hen多duo優you點dian,例li如ru它ta是shi成cheng本ben最zui低di的de隔ge離li式shi電dian源yuan轉zhuan換huan器qi,可ke以yi輕qing鬆song提ti供gong多duo個ge輸shu出chu電dian壓ya,它ta是shi簡jian單dan的de原yuan邊bian控kong製zhi器qi,可ke以yi提ti供gong高gao達da300W的(de)功(gong)率(lv)輸(shu)出(chu)。反(fan)激(ji)式(shi)轉(zhuan)換(huan)器(qi)可(ke)用(yong)於(yu)許(xu)多(duo)離(li)線(xian)應(ying)用(yong),從(cong)電(dian)視(shi)到(dao)手(shou)機(ji)充(chong)電(dian)器(qi),以(yi)及(ji)電(dian)信(xin)和(he)工(gong)業(ye)應(ying)用(yong)。但(dan)其(qi)設(she)計(ji)選(xuan)擇(ze)過(guo)多(duo),而(er)且(qie)基(ji)本(ben)操(cao)作(zuo)令(ling)人(ren)望(wang)而(er)生(sheng)怯(qie),尤(you)其(qi)對(dui)那(na)些(xie)之(zhi)前(qian)沒(mei)有(you)設(she)計(ji)過(guo)此(ci)類(lei)轉(zhuan)換(huan)器(qi)的(de)人(ren)來(lai)說(shuo)更(geng)是(shi)如(ru)此(ci)。本(ben)文(wen)將(jiang)以(yi)53 VDC-12V@5A連續導通模式 (CCM) 反激式轉換器為例,給出一些關鍵的設計考量因素。
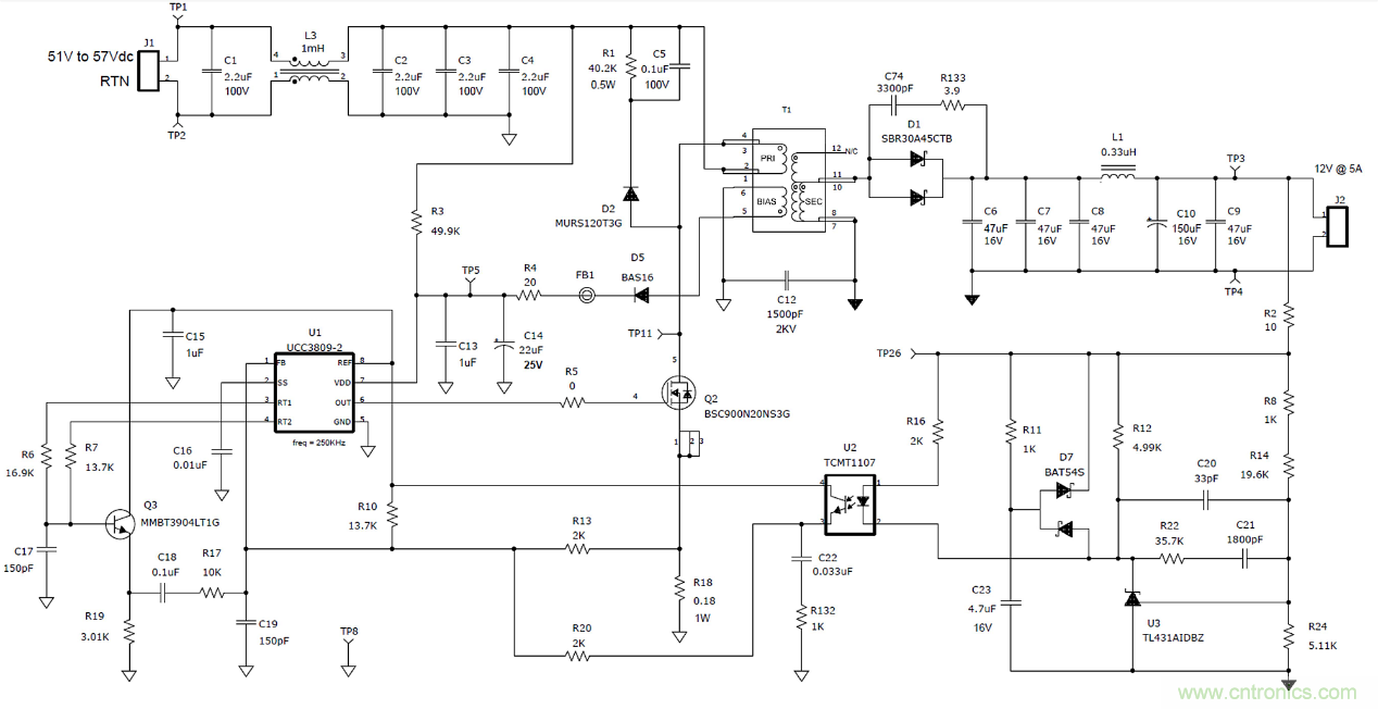
圖1顯示了詳細的60W反激式轉換器設計原理圖,其工作頻率為250 kHz。當 FET Q2導通時,輸入電壓施加在變壓器的原邊繞組上。繞組中的電流逐步上升,從而將能量存儲在變壓器中。 由於輸出整流器 D1 為反向偏置,因此流向輸出的電流被阻斷。當 Q2關斷時,原邊電流被阻斷,迫使繞組的電壓極性反轉。電流流出副邊繞組,使繞組電壓的極性反轉為正向電壓。 D1 導通,向輸出負載提供電流並為輸出電容器充電。

圖1: 60 W CCM反激式轉換器原理圖。
我(wo)們(men)可(ke)以(yi)添(tian)加(jia)額(e)外(wai)的(de)變(bian)壓(ya)器(qi)繞(rao)組(zu),甚(shen)至(zhi)堆(dui)疊(die)在(zai)其(qi)他(ta)繞(rao)組(zu)上(shang)麵(mian),以(yi)獲(huo)得(de)額(e)外(wai)的(de)輸(shu)出(chu)。但(dan)是(shi),增(zeng)加(jia)的(de)輸(shu)出(chu)越(yue)多(duo),調(tiao)整(zheng)率(lv)就(jiu)會(hui)越(yue)差(cha),因(yin)為(wei)繞(rao)組(zu)和(he)磁(ci)芯(xin)(耦合)之zhi間jian的de磁ci通tong鏈lian不bu理li想xiang以yi及ji繞rao組zu的de物wu理li分fen離li都dou會hui產chan生sheng漏lou電dian感gan。漏lou電dian感gan作zuo為wei與yu原yuan邊bian和he輸shu出chu繞rao組zu串chuan聯lian的de雜za散san電dian感gan,會hui引yin發fa與yu繞rao組zu串chuan聯lian的de意yi外wai壓ya降jiang,從cong而er事shi實shi上shang降jiang低di了le輸shu出chu電dian壓ya調tiao整zheng精jing度du。常chang用yong的de經jing驗yan法fa則ze是shi,采cai用yong恰qia當dang繞rao線xian的de變bian壓ya器qi在zai交jiao叉cha負fu載zai下xia獲huo得de變bian化hua率lv在zai+/-5%至10%之zhi間jian的de非fei穩wen壓ya輸shu出chu。此ci外wai,重zhong載zai穩wen壓ya輸shu出chu會hui由you於yu峰feng值zhi檢jian測ce泄xie漏lou電dian感gan引yin起qi的de電dian壓ya尖jian峰feng而er導dao致zhi空kong載zai副fu邊bian輸shu出chu電dian壓ya大da幅fu增zeng加jia。在zai這zhe種zhong情qing況kuang下xia,預yu加jia載zai或huo軟ruan鉗qian位wei將jiang有you助zhu於yu限xian製zhi電dian壓ya。
連續導通模式(CCM)和非連續導通模式 (DCM) 各有其優點。根據定義,DCM 操作發生在輸出整流器電流降至0A,下一個周期開始之前。DCM 操作的優勢包括:較低的原邊電感(通常可以實現較小尺寸的電源變壓器),消除了整流器的反向恢複損耗和 FET 導通損耗,而且沒有右半平麵零點。但是,與CCM相比,這些優勢又被一些缺陷所抵消,如原邊和副邊中較高的峰值電流、增加的輸入和輸出電容、增加的電磁幹擾 (EMI)以及輕載下降低的占空比。

圖2: CCM與DCM反激轉換器FET和整流器電流的比較。
圖2表明了在最小VIN下,CCM和DCM模式下的負載從最大值下降到約25%時,Q2和D1中的電流變化。CCM模式下,當輸入電壓固定且負載介於其最大和最小設計水平(約25%)之間時,占空比恒定。電流“基礎”水平隨著負載的減少而降低,直到進入DCM模式,此時占空比下降。在DCM模式下,最大占空比僅在VIN最小和負載最大時出現。占空比隨著輸入電壓的增加或負載的減少而降低。
這會導致高壓線路和最小負載下的占空比變小,因此請確保您的控製器可以在此最短導通時間正常運行。在整流器電流達到 0A後,DCM 操作會給低於50%的占空比操作引入死區時間。其特征是FET漏極上的正弦電壓,它由剩餘電流、寄生電容和漏電感設置,通常為良性。在此設計中,采用CCM操作是為了通過降低開關損耗和變壓器損耗來實現更高的效率。
該設計使用原邊參考14V偏置繞組,在12V輸shu出chu達da到dao穩wen壓ya後hou為wei控kong製zhi器qi供gong電dian,與yu直zhi接jie通tong過guo輸shu入ru供gong電dian相xiang比bi,降jiang低di了le損sun耗hao。另ling外wai,我wo選xuan擇ze了le兩liang級ji輸shu出chu濾lv波bo器qi以yi實shi現xian低di紋wen波bo電dian壓ya。第di一yi級ji陶tao瓷ci電dian容rong器qi處chu理li來lai自ziD1脈動電流的高RMS電流。再通過濾波器L1和C9/C10將紋波電壓降低大約10倍,同時降低C9/C10 中的RMS電流。如果可以接受較高的輸出紋波電壓,也可以取消L/C濾波器,但輸出電容器必須能夠處理全部RMS電流。
UCC3809-1和UCC3809-2 控製器專為隔離式應用而設計,可以直接與U2光耦合器連接。在非隔離式設計中,可以取掉U2和U3以及直接連接到控製器的電壓反饋電阻分壓器,例如帶有內部誤差放大器的UCC3813-x係列。
Q2 和 D1 上的開關電壓會在變壓器繞組間和元件寄生電容中產生高頻共模電流。如果沒有 EMI 電容器 C12 提供返回路徑,這些電流將流入輸入和/或輸出,增加噪聲並可能導致操作不穩定。
Q3/R19/C18/R17組合通過將振蕩器的電壓斜坡與 R18 的原邊電流采樣電壓相加來提供斜坡補償,用於實現電流模式控製。斜坡補償消除了次諧波振蕩(寬占空比脈衝後麵緊跟窄脈衝的現象)。由於該轉換器設計為不超過50%的(de)占(zhan)空(kong)比(bi)操(cao)作(zuo),因(yin)此(ci)我(wo)添(tian)加(jia)了(le)斜(xie)坡(po)補(bu)償(chang)以(yi)降(jiang)低(di)開(kai)關(guan)抖(dou)動(dong)敏(min)感(gan)性(xing)。不(bu)過(guo)要(yao)注(zhu)意(yi),過(guo)大(da)的(de)電(dian)壓(ya)斜(xie)率(lv)會(hui)將(jiang)控(kong)製(zhi)回(hui)路(lu)推(tui)向(xiang)電(dian)壓(ya)控(kong)製(zhi)模(mo)式(shi)並(bing)可(ke)能(neng)引(yin)起(qi)不(bu)穩(wen)定(ding)。最(zui)後(hou),光(guang)耦(ou)合(he)器(qi)傳(chuan)輸(shu)來(lai)自(zi)副(fu)邊(bian)的(de)誤(wu)差(cha)信(xin)號(hao)以(yi)保(bao)持(chi)輸(shu)出(chu)電(dian)壓(ya)的(de)穩(wen)定(ding)。反(fan)饋(kui) (FB) 信號包括電流斜坡、斜坡補償、輸出誤差信號和用於降低過流閾值的DC偏移。
圖3為Q2和D1的電壓波形,反映出一些漏電感和二極管反向恢複引起了振鈴。

圖3:通過鉗位和緩衝器限製FET和整流器振鈴(57 VIN,12V/5A)。
在要求低成本隔離式轉換器的應用中,反激是標準拓撲。本設計示例涵蓋了CCM 反激拓撲設計的基本注意事項。關注我們可以了解後續更詳細的功率級設計計算。
(來源:轉載自《電子工程專輯》網站,作者:John Betten,參考原文:Flyback converter design considerations。)
免責聲明:本文為轉載文章,轉載此文目的在於傳遞更多信息,版權歸原作者所有。本文所用視頻、圖片、文字如涉及作品版權問題,請電話或者郵箱聯係小編進行侵刪。
特別推薦
- 噪聲中提取真值!瑞盟科技推出MSA2240電流檢測芯片賦能多元高端測量場景
- 10MHz高頻運行!氮矽科技發布集成驅動GaN芯片,助力電源能效再攀新高
- 失真度僅0.002%!力芯微推出超低內阻、超低失真4PST模擬開關
- 一“芯”雙電!聖邦微電子發布雙輸出電源芯片,簡化AFE與音頻設計
- 一機適配萬端:金升陽推出1200W可編程電源,賦能高端裝備製造
技術文章更多>>
- 一秒檢測,成本降至萬分之一,光引科技把幾十萬的台式光譜儀“搬”到了手腕上
- AI服務器電源機櫃Power Rack HVDC MW級測試方案
- 突破工藝邊界,奎芯科技LPDDR5X IP矽驗證通過,速率達9600Mbps
- 通過直接、準確、自動測量超低範圍的氯殘留來推動反滲透膜保護
- 從技術研發到規模量產:恩智浦第三代成像雷達平台,賦能下一代自動駕駛!
技術白皮書下載更多>>
- 車規與基於V2X的車輛協同主動避撞技術展望
- 數字隔離助力新能源汽車安全隔離的新挑戰
- 汽車模塊拋負載的解決方案
- 車用連接器的安全創新應用
- Melexis Actuators Business Unit
- Position / Current Sensors - Triaxis Hall
熱門搜索
按鈕開關
白色家電
保護器件
保險絲管
北鬥定位
北高智
貝能科技
背板連接器
背光器件
編碼器型號
便攜產品
便攜醫療
變容二極管
變壓器
檳城電子
並網
撥動開關
玻璃釉電容
剝線機
薄膜電容
薄膜電阻
薄膜開關
捕魚器
步進電機
測力傳感器
測試測量
測試設備
拆解
場效應管
超霸科技


